Fórum témák
» Több friss téma |
Működik a kapcsrajz, még csak annyit szeretnék kérdezni hogy a késleltetést hogyan lehetne potival állítani?
Köszi!
Ne potival kisérletezz,ha a frekvenciát(késleltetést) akarod változtatni,akkor az időzitőkondi értékét kell módositani. Nagyobb frekihez kisebb érték tartozik.
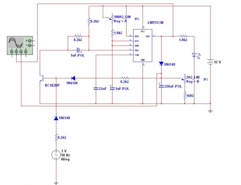
1-2 dolgot kiszedtem a rajzodból és mégis látszólag ugyanúgy működik, legalábbis én nem vettem észre különbséget. A bekarikázott cuccokat szedtem ki, esetleg megtudnád mondani hogy ezek miért kellenek bele?
Köszi.
A tranyóval soros47 ohm a 10µF kisütésekor korlátozza a kialakult áramerősséget,elhagyása esetén nagyobb kapacitásoknál tönkre is teheti azt. Az 1N4148 szintén a 10µF miatt van. A kapcsoló,illetve a tranyó nyitása után a 10µF negativ pólusa is kezd a 10 kohmon keresztül pozitivabb lenni, igy a pozitiv pólusán is emelkedik a feszültség,dióda nélkül kialakulna egy kétszeres tápfeszültségnyi tüske,igy viszont csak tápfesz+~0.6V jelenik meg a pozitiv kivezetésen. A szimulátorban köss ide szkópot és meglátod miről irok.
A discharge bemenetet sem ildomos akármekkora kisütőárammal igénybevenni,ezért van a soros 1k ellenállás,ami egyébként gyári ajánlás. Az ic kimenetére csatlakozó dióda+220 ohm páros pedig okvetlen szükséges,mivel ezen keresztül töltődik az a 10µF ami a tranzisztort nyitvatartja az időzités lejárta után is még egy ideig,és igy biztositja,hogy közvetlen utána ne tudjon indulni egy újabb időzitési ciklus. Ha az időzités lejár,és a dióda nem lenne benne,akkor a kondi nem csak a tranzisztor bázisán tudna kisülni,hanem a 3-as kimeneten keresztül is testet kapna,igy sokkal gyorsabban elveszitené töltését,igy viszont hatástalanná tenné a tranzisztort. Remélem érthetően fogalmaztam,ha nem kérdezz,ahogy időm engedi válaszolok.
Köszi a válaszokat! Még 1 valamit nem értek az pedig a 220 ohmos ellenállás a kondi és a dióda között.
Áramkorlátozó szerepe van,enélkül az 1N4148-on akkora áram is átfolyna ami biztosan kárositaná,ezenkivül már irtam,az ic kimenete sem terhelhető a végtelenségig,márpedig a töltetlen kondenzátor indulóárama nagyon nagy.
Szimulációban ha a tranzisztor bázisára potit teszek valamint ha a 10 µF kondival párhuzamosan kötök egy potit azzal változtatható a késleltetés ideje. Sajnos a valóságban egyedül a kondi cseréjével tudtam eddig a késleltetésen változtatni. Ha potival szeretném a késleltetés idejét változtatni akkor a két ic-s változatot kell megépítenem?
Remélem még mindig arról van szó,hogy csak egy meghatározott idő eltelte után legyen inditható a monostabil.Tulajdonképp milyen tág határok közt akarod változtatni a késleltetést? Ha a bázisellenállást potival helyettesited akkor változnia kell a szünetidőnek,mert a bázisáram nagyságának függvénye a kondi kisülési ideje.
Igen még mindig. Úgy lenne jó a késleltetés hogy 1s alatt max. 10 min. 1 felvillanás legyen. Gyakorlatban amikor a bázisáramot csökkentettem potival, akkor teljesen megszűnt a késleltetés, úgyszintén mikor a kondival párhuzamosan kötöttem.
Egy próbát ez a potméteres kiegészítés is megér...
Hello!
Elnézést, hogy belepofázok, és tudom, hogy ez 555*ös topik, de nem igazán értem, miért nem használtok egy CD4538-at. Már régen túl lennétek rajta. Az első fokozatnál "nem újraindítható" módban a késleltetés időt 0,1..1sec , míg a másodok fokozat az első felfutó élére gyártaná az szükséges impulzust. üdv! proli007
Ezt írtam én is itt. Már rég kész lenne.
Egyszerűen csak "evés közben jön meg az étvágy",erről van szó, Az eredetileg feltett kérdés (1db555-el)meg lett válaszolva többször is,kielégitően.Természetesen a változó igényekhez nehéz igazodni egy poti csavargatásával. Legjobb lenne,ha végleges, kiforrott kéréssel állna elő a kérdező... De lehet PIC-es megoldást is javasolni a problémára.
:violent: Ágyúval verébre csak nem lövünk! :gun: :hide:
De nem nekünk kell az áramkör.
Mi mutattunk egy pár lehetőséget! S A választás lehetőségét meg kell hagyni... (#356240) mex: Lehiszem!
Ez a verzió felel meg a legjobban. Bár a szimulációban ha a kimenet és a dióda közé ellenállás kerül akkor a képen látható dolog történik! A másik képen pedig az ellenállás nélküli helyes működés látható. Valóságban nem vettem észre semmi változást. Azért ha valakinek van magyarázata esetleg megoldása azt szivesen hallanám. Aki pedig hibát találna a rajzban az is feltétlen szóljon! Mindenkinek köszönöm a segítséget!!!
Szimulálva a KÉTLEDES VILLOGÓ is életképtelen.
De a gyakorlatban mégis működik! S az, hogy a szimulációban GYÖNYÖRŰ jelalakokat produkál az áramkör, attól még a gyakorlati kapcsolás realizálásakor lehetnek meglepetések... Össze kell dobni egy próbapanelon és mehet az éles próba... (Bár sokszor próbáltad a kapcsolást, csak már nem tudom, hogy a gyakorlati próba megtörtént-e már... )
Hát igen. Nem vagyok oda ezért a multisim nevű programért, sok furcsaságot csinál, de azokat a méréseket amiket szimulációban el tudok végezni azokat gyakorlatban sajnos nem, műszerek híján. Viszont jó lenne találni egy megbízható programot.
Hello!
Azért nem kell mindig a szimulátorra hagyatkozni. Egyébként a vezérlés, amit alkalmaztál, elég perverz. Ahhoz, hogy a tranyó kinyisson, 650mV kell. Ezzel még sorban van egy dióda, ami 500..7000mV-ot jelent. A generátor, meg 1V-ot termel. Még ha ez effektív érték is, akkor sem nagyobb a jel csúcsa, mint 1,42V. Így a tranyó, ha akar kinyit, ha nem akkor meg nem. (plusz, még soros bázis ellenálláson is kellene essen feszültségg, hogy legyen bázisáram. üdv! proli007
A trigger-bemenetnél is el kellene dönteni hogy közvetlen vezérled vagy élindítással. Mert ez valahol a kettő között van... Ha közvetlen vezérled a 2. (trigger) bemenetet, akkor az 1µF-os kondenzátort és a vele párhuzamosan kötött 8.2K-s ellenállást is el kell távolítani a kapcsolásból. Ezzel azt éred el, hogy ha a bemenőjel hosszabb mint az időzítő által beállított érték, akkor a kimenet addig lesz aktív, amíg a tirggerküszöb el nem éri a váltási szintet. De mivel a bemenetet söntöltük ezért az időzítő beragad ebbe az állapotba. Szóval ez nem jó megoldás!!! S igy a klasszikus ÉLVEZÉRLÉST kellene megvalósítani...
Hang-frekivel fogod vezérelni? Esetleg egy mély szűrő utánkötve?
Azért a valóságban sokkal nagyobb lesz a hangfrekis jel mint 1 V. Szimulációban meg működik ennyivel is, ha meg állítgatom a feszt meg a frekit sokx lefagy a szimuláció.
Ha elhagynám a kondit és az ellánállást akkor nincs késleltetés csak egy sima monostabil. De igazából ez mex megoldása és működik is, már kipróbáltam! Pontosan követi ütemre a zenét, ha a késleltetést minimumra állítom akkor 1 basszusra többet is villan, ha maxra állítom akkor pedig csak minden 2. basszusra villan fel. Egyébként hangváltóra kötöttem egyenlőre és a magas jelére műxik. Majd valami állítható bandpass-t kellene hozzá gyártani.
Egyébként a tranzisztor bázisfeszültségének maximuma akkor is 750 mV ha a generátort 30 V-ra állítom, de akkor is ha csak 0,5re!
Hello!
A tranyó bázis-emitter könyökfeszültsége természetesen nem változik. Végső soron az egy nyitó irányú dióda. (A tényleges megoldásnál, illene a bázis-emitter közé ellenállás tenni, a kollektor viszárama miatt.) üdv! proli007
hay
probáld ki a proteust 7.2.sp6 verziot! ajánlom figyelmefbe! ha érdekel jelez privibe! üdv ld2000
Most akkor a tyúk volt előbb vagy a tojás!?
Na, mindegy... ... ... Én... :bummafejbe:
Sziasztok!
Olyan kérdésem lenne, hogy az oldalon lévő 555-ös astabil kapcsolásnál a C2 az milyen értékő kondi legyen? (mert nincs feltüntetve)
A C2 hidegitési célt szolgál,értéke nem kritikus 22-100nF kerámia,vagy multilayer, induktivitásszegény kivitel legyen.
|
Bejelentkezés
Hirdetés |









)





