Fórum témák

» Több friss téma
Fórum » NYÁK terv ellenőrzése
 
Témaindító: Paso, idő: Okt 4, 2005
Lapozás: OK   17 / 203
(#) zolee1209 válasza sztojanov hozzászólására (») Dec 22, 2008 /
 
Műveleti erősítő: OPeration Apmlifier
(#) sztojanov válasza sztojanov hozzászólására (») Dec 23, 2008 /
 
tegnap megvettem az alkatrészeket... sajnos 450V-os elkót nem tudtak adni, meg a gps illesztéshez való "ferrite bead"-ed sem. igazság szerint a fickó az El***ro K***ha -ban azt sem tudta mi az... szerintem ferrite gyűrű, bár lehet nem az... hogy én nem tudom az még rendben van, de hogy ott sem tudják?
szóvel lehet baj, ha az elkók csak 350V-osok? vagy max eldurrannak?

remélem ez már a véglelges panel... átalalkítottam mindent ami szükséges volt.

köszi mindenkinek aki segített! Boldog Karit!
(#) niedziela válasza sztojanov hozzászólására (») Dec 23, 2008 /
 
Idézet:
„sajnos 450V-os elkót nem tudtak adni,”


Ezzel sajnos én is így vagyok, sehol nem tudok szerezni megfelelő méretű 3.3µF / 450V kondit
(#) _JANI_ válasza sztojanov hozzászólására (») Dec 24, 2008 /
 
A Ferrite bead egy testes ferrit gyűrű a nagyfrekvenciás zavarszűrés a feladata...

A 350V os kondik eléggé ki lesznek élezve a 320V-nál.
Szerencsésebb lenne 2db 10µF-ost sorbakötni.

A nyákban én nem találtam durva hibát.
De érdemes mégegyszer ellenőrizni.
(#) tallerbator hozzászólása Dec 25, 2008 /
 
Sziasztok!

Készítettem egy NYÁK-tervet Sprint Layoutban és szeretném ha leellenőriznétek. Mellékelem a kapcsolási rajzot meg a nyáktervet.
Előre is köszönöm.
(#) _JANI_ válasza lewi hozzászólására (») Dec 25, 2008 /
 
Szia!
Úgy néz ki, hogy kivezérlésjelződben csak azok a kötések (Mert két egyforma egység van.) hiányoznak amit (#329458) Skip is kiemelt! Ha azt kijavítottad, akkor mehet a vasaló alá...

A digitális potméter sematikus rajzát nem tudtam megnyitni...
(#) _JANI_ válasza tallerbator hozzászólására (») Dec 25, 2008 /
 
Szia!

Megnéztem a kapcsolásokat. (Illetve a .LAY -t nem. Biztos más verzióval készült.)

A huzalozás alapvetően jó. :yes:
Egy két vékony vezetéket el lehet vinni, mérettől függően, az SMD alkatrészek FORR-padja között...
Bár még kellene kicsit dolgozni a külalakon is.
Egy pár dióda fordítva van jelölve.
S ha az alkalmazott tranzisztorhoz illő tokozást választasz,
akkor a nyák is könnyebben ellenőrizhető!!!

Bár ezek a vezetékelést nem befolyásolják, de FORMAILAG FONTOSAK!
(#) tallerbator válasza _JANI_ hozzászólására (») Dec 25, 2008 /
 
Köszi, hogy ellenőrizted. Akkor elvileg jó. Azzal nem törödtem, hogy a diódát meg a tranzisztort helyesen kötöm-e be (bár lehet, hogy majd gondot okoz mikor megcsinálom a NYÁK-ot).
(#) lewi válasza Skip hozzászólására (») Dec 25, 2008 /
 
nos köszönöm, és javítottam azt a hibát, valamint egy másik smd diódát kicseréltem, mert nem kapok belőle smd t.. szóval csatolva javítva és layout 5 tel csinálva..
üdv: lewi
(#) _JANI_ válasza lewi hozzászólására (») Dec 25, 2008 /
 
A kész áramkörről remélem egy képet megosztasz velünk.


(#335271) tallerbator:
Dolgozz még egy kicsit a külalakon!
Hogy ne csak jó hanem szép is legyen az áramköröd.
Ez az első nyákod?
(#) Skip válasza lewi hozzászólására (») Dec 26, 2008 /
 
Klafa lett!
még egy dolgot jelöltem rajta de elég szőrszálhasogatás.
meg még annyi, hogy a tranyók az elején nem ilyen tokba kaphatók általában de jó ez igy bele lehet rakni frankón!
Jah és kivi vagyok én is, hogy milyen lesz a cuccos!
(#) lewi válasza Skip hozzászólására (») Dec 26, 2008 /
 
igazából nem is ilyen tokozású az tranyo, tudom, de a lábak távolsága és a forrszemek nagysága könnyíti a beforrasztást a megítélésem szerint, és így kevesebb lesz a bosszankodás.. meg amúgy is míg az összes smd cuccot felforrasztom.. na az lesz még egy vicces látvány de várom már, hogy a kezemben legyenek a hozzávalók, és akko neki is esem gőzerővel szerinte a két ünnep közt kész lesz majd szólok, hogy hogyan szuperál..
üdv: lewi
(#) tallerbator válasza _JANI_ hozzászólására (») Dec 26, 2008 /
 
Ez a második NYÁK-om. Egyébként mit csináljak rajta, hogy szebb legyen?
(#) Skip válasza tallerbator hozzászólására (») Dec 26, 2008 /
 
törekedj minél rövidebb vonalakra. minél közelebb legyenek az alkatrészek annál jobb a derékszögek helyett ha lehet akkor csinálj mondjuk két törés pontú kanyart(ezáltal is rövidítve). Minél kevesebb átkötés annál szebb a dolog. most kb nekem enyi jut eszembe így nagy általánosságba.
a tieden különössen(nem tom milyen R eket használsz) kevesebb raszternyi hely is elég nekik szerintem... egyből kisebb lesz a nyák és jobban összerakottabb. (egyéni vélemény)
(#) _JANI_ válasza Skip hozzászólására (») Dec 26, 2008 /
 
Jól mondod. Nem is tudok sokat hozzá tenni. Arányos alkatrésztávolság s egyszerű vonalvezetés.
Bár az utóbbit az áramkör bonyolultsága határozza meg.
(#) csabee hozzászólása Dec 27, 2008 /
 
Hali mindenki!
Nyák és beültetési rajzot keresek az STK 402-040 IC hez.
Az adatlap mellékelve.

cat.pdf
    
(#) csabee válasza csabee hozzászólására (») Dec 27, 2008 /
 
Linket se tud valaki???
Már az egész világot bejártam de semmi
(#) sztojanov válasza csabee hozzászólására (») Dec 27, 2008 /
 
én egyből találtam valamit, nemtudom jó ez neked ...
(#) csabee válasza sztojanov hozzászólására (») Dec 28, 2008 /
 
Köszike, ez nekem is megvan...
Nyákot kerestem hozzá de már megoldódott....
Köszönet brato-nak

Kevesebb smile is bőven elég! Frankye
(#) sztojanov válasza niedziela hozzászólására (») Dec 28, 2008 /
 
ha tudok szerezni külfödi webshopból akkor érdekelne téged is? megoszlana a postaköltség is!
nekem szükségem van a kondikra!!! (meg a ferrite akármire is sztem..)
(#) sztojanov hozzászólása Feb 3, 2009 /
 
sziaztok ismét! no befejeztem az órát (szkóp-óra), de sajnos NEM MŰKÖDIK
teljesen tanácstalan vagyok, gozom sincs mi lehet a baj... ahogy bekapcsoltam, elfüstölt a 120V-nál lévő 10 ohmos ellenállás, aztán a panel szakadt szét pici szikra kíséretében a 15V-os diódák körül...
nemtudom mi lehet a baj, megfelelő tápegységgel dolgozom a toroidosok csinálták, pont úgy ahogy mondtátok 120V 1A; 15V 1,5A; 6V 0,6A

mindent megpróbáltam, de semmire sem jutottam.... pls help, de ne csak egy két tőmondatot, komoly instrukciókra van szükségem!!!!

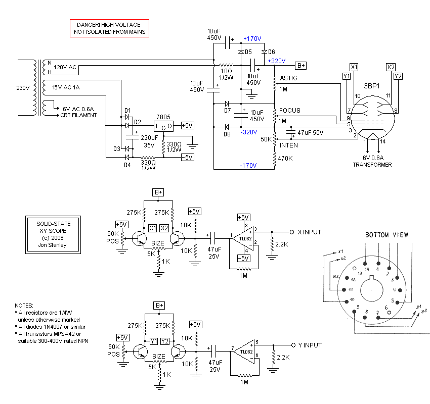
csatolom a végleges kapcs rajzot, meg a nyáktervet is. ha valakienk van ideje, meg egy kis affinitása hozzá segítsen egy lelkes amatőrnek
(#) _JANI_ válasza sztojanov hozzászólására (») Feb 3, 2009 /
 
Az eredeti rajzon 4.7µF-al készült a feszültségsokszorozó!
(#) niedziela válasza sztojanov hozzászólására (») Feb 3, 2009 /
 
Idézet:
„15V-os diódák körül.”


Az 5V -os táp egyenirányítóiról van szó ?
(#) sztojanov hozzászólása Feb 4, 2009 /
 
előrelépés!!! fordítva volt egy dióda, meg a 10 ohmos elfüstölt. ezeket kicseréltem, azóta van "kép" de az óra nem látszik jól... mi a franc lehet? csatoltam pár képet, eddig mi a pálya! ezek az ábrák amiket létre tudok hozni maximum. tehát ennél jobban nem tudom középre sem álítani a pöttyöt. mikor rákötöm a deflectiont az óra panelről akkor kicsit "szétesik" a kép, de ez a max... (lásd képek)

az eredetin valóban 4,7 mikróssal volt, de a szerző (Jon Stanley) mondta hogy 230V -ra jobban ajánlaná 10 mikróssal... de kipróbáltam mind a kettővel... ugyanaz!

niedziela: igen.

köszi annak aki belenézett!
(#) sztojanov hozzászólása Feb 4, 2009 /
 
még 4 kép
(#) niedziela válasza sztojanov hozzászólására (») Feb 4, 2009 /
 
nincs eltérítés és fókusz.
Ezen a területen nézz körül.
(#) sztojanov válasza niedziela hozzászólására (») Feb 4, 2009 /
 
gyanakszom rá hogy a hétfői bénázáskor lehet ellőttem a TL082-t....
megpróbáljam kicserélni??? lehetséges hogy kifingott?
(#) niedziela válasza sztojanov hozzászólására (») Feb 4, 2009 /
 
Persze mérni kellene az iC-re mi kerül, szabályoz-e...stb
Vagy egyszerűen csere.

Én mindenképpen mérésekkel kezdeném IC - tranyók, hol mi van poti állítására mi változik, mi nem ...stb
(#) sztojanov válasza niedziela hozzászólására (») Feb 4, 2009 /
 
hát ezaz.... ennyire sajnos nem értek hozzá hogy jobbra-balra méregessek, de talán az ICt ki birom nyomozni! valakinek még valami jó 5lete? HELP
thx niedziela!
(#) sztojanov hozzászólása Feb 5, 2009 /
 
kicseréltem pár dolgot tegnap. most már van "egész jó" kép (óra kinézete azért még nincs), de már egész jól áll. viszont most már végleg elakadtam, nincs tovább mit kicserélni, nincs mit állítani. minden rendben bekötve, mindenhol megfelelő feszültség, egyszerűen nem tudom mi lehet a baj
ötleteket várok! segítsetek légyszi már kivagyok tőle...

itt egy >VIDEÓ< arról , ahol most tartok. ennyi. köszi aki segít!
Következő: »»   17 / 203
Bejelentkezés

Belépés

Hirdetés
XDT.hu
Az oldalon sütiket használunk a helyes működéshez. Bővebb információt az adatvédelmi szabályzatban olvashatsz. Megértettem