Fórum témák
» Több friss téma |
Fórum » Erősítőhöz való hangsugárzó védelem (koppanásgátló)
Témaindító: Thom, idő: Márc 14, 2006
Témakörök:
Hello!
Ha tényleg végig olvastad (amit azért kétlek), a hozzászólásaimban szinte minden kérdést érintettünk már. Egy példa: Számítás - Alapvetően a Led-ek áramát kell újraszámolni, és legfőképpen a Relé előtét ellenállását. - A tranyóknál ügyelni kell, hogy a megfelelő feszültségűt alkalmazzunk. - C2 kondenzátort 35V-ra cserélni. üdv! proli007
Szia!
Átolvastam töbször,, is de sajnos nekem nyers volt,,megtaláltam amit irtál 30 ról 40 voltra,,de fogható dolgokat keresnék amivel számolni tudok,, bocsáss meg a gyerekességemért,,elvileg 40 voltra irják a kapcsolást amiről üzemel itt nálam is egy,,nem én épitettem csak igy kaptam,,tökéletesen müködik ezért szeretném ennek alapján a többi kapcsoláshoz is alkalmazni,,szeretném 50-65.70voltról is üzemeltetni,, eztért keresem a megoldást,,odáig jutottam hogy a tényleges feszből kivonjuk a szükségest pl ha 50volt kell 50 - a relé feszültsége nálam pl 12voltos,,aztán itt ragadtam,,a kondik egyértelmüek,ill a tranzisztorok kiválasztása a feszültséghez(a hasonló karakterisztikáju nagyobb fesztürésüekre gondolok) ezekkel tisztába vagyok,csak az ellenálás értékek amik homályosak,,annak idején oda kellett volna figyeljek most könyebben menne,,ha szánsz rám egy kis időt,megkérnélek ird le nekem melyk ellenálást mi szerint méretezzem,,hátha a tudatlanságom másnak is segitséget nyujt,,, köszönöm szépen üdv
Hello!
Nagyon egyszerű a dolog. Az ellenállás értékének meghatározásához, ismerni kell ez ellenállásra jutó feszültséget és az áramot. Az értéket , már OHM törvényével kiszámolhatjuk (R=U/I), majd a szabványos sorból a hozzá legközelebbit vesszük. Ha ismerjük a feszültséget és az áramot, akkor a minimális teljesítménye is kiszámítható (P=U*I). Itt a számított értéknél kissé nagyobb teljesítményűt választva járunk el helyesen. Tehát, pld. az R1 relé soros ellenállását nézve: - Ha a tápfeszültség 60V és a relénk 12V-os, akkor az ellenállásra jutó feszültség, 60V-12V=48V. - Az áram meghatározásához ismernünk kell a relétekercs meghúzó áramát, vagy ellenállását. A legtöbb esetben az ellenállás van a relére ráírva. pld. Ha az ellenállás 120ohm, akkor I=U/R alapján az áram, 12V/120ohm=0,1A azaz 100mA - Két sorosan kapcsolt fogyasztónál (Relé+ellenállás), az átfolyó áram azonos értékű. Tehát az ellenálláson is ez az áram fog átfolyni. (A két fogyasztón eső feszültség, viszont összegződik. Ez látható is, mert 12V+48V=60V) - Tekintve, hogy most már ismert az ellenálláson átfolyó áram és a rajta eső feszültség, az ellenállás értéke kiszámítható. R=U/I azaz 48V/100mA =480ohm. A szabványos érték, 470ohm. (Ezt persze visszaszámolva, kissé több áramot jelent. Két sorosan kötött fogyasztó ellenállása összeadódik. 470ohm+120ohm=590ohm. Az áramot visszaszámolva, I=U/R alapján, 60V/590ohm=0,1016A ez kb. 102mA. Tehát a változtatás 2%, jelentősen nem emelte meg az áramot.) - Az ellenállásra jutó teljesítmény a rajta eső feszültség és az átfolyó áram szorzata. P=U*I alapján, 48V*0,1A=4,8W Tehát ennél kissé nagyobbat választva az ellenállás teljesítménye minimálisan 5W legyen. Tanulság, hogy 60V tápfeszültség mellett, nem érdemes 12V-os relét alkalmazni, mert annak jelentős a meghúzó árama, ami elég tisztes veszteségi teljesítményt okoz a soros ellenállásban. Ez a teljesítményű ellenállás már egy szép testes huzalellenállás, ami drága és elég forró is lesz. (Számold újra, egy 24V-os 480ohm-os relénél mi a helyzet.) Az R17 Led előtét ellenállásnál, a számítás teljesen hasonló, csak ott előre ismert a kívánt általános 20mA Ledáram, és ennek az áramnak a hatására egy piros diódán kb. 1,6V esik (zöld és sárga esetén kb. 2,2V). Tehát a 60V tápfeszültségből csak ennyit kell levonni. Most már ismert az előtét ellenállásra jutó feszültség (60V-1,6V=58,4V) és az áram, ami 20 mA. Így már az előző példa alapján, az ellenállás értéke, és a teljesítménye meghatározható. Az R5 tranzisztorral hajtott Led esetén kissé összetettebb a számítás, de pont néhány hozzászólással feljebb (#359254) leírtam azt is. Az R14 Clip áramkörben lévő Led esetében nincs különbség a számítási menetnél, mert itt a tranzisztornak csak annyi szerepe van, hogy rövidrezárja a Led-et, így az áram nem a Led-en, hanem a tranyón folyik át, mire a Led sötét lesz. üdv! proli007
Szia!
A pont a tiéd,,nem tudom hogy ki rendezi vagy menyit hogy de gondolom a modik irják (amenyit csak lehet a megoldásért irjatok légyszi! ![]() Ez volt a gyenge pontom ohm törvénye,hiányoztak a képletek,,,de igy hogy segitettél öszeáll a kép és átlátom a dolgokat,, az r1nél 60voltra 12voltos relénél az 5wattos470ohm szép darab 24voltosnál nekem 720ohm 1,8-2watt jött ki,, az r17 pedig 3kohm 2watt ha jól számoltam a többi is átlátható megnéztem viszább is a dolgokat,igy már boldogulok vele,hálás köszönet érte! ,,további kellemes fórumozást üdv!jandark
Sziasztok!
Nincs valakinek véletlenül hangszóróvédő kapcsoláshoz olyan nyákterve, meg beültetési rajza, meg alkatrészlista, ami esetleg 3 bemenet, meg 3 kimenettel rendelkezik? a táp meg vagy +-38 vagy +-12 Volt! Előre is köszönöm a segítséget!
Üdv!
Megépíted ezt a védelmet annyi példányban, amennyiben kell, és erről a feszről tökéletesen üzemel.
melyik feszről? +-38 vagy a +-12Voltról?
+-38v-ról, mivel ha jól tudom, ez eredetileg az RX500-as védelme volt, aminél a tápfesz +-37v volt.
Üdv!
Heló!
Mindkettőhöz kitudod számolni az értékeket ha elolvasod az előző pár hozzászólást is,,az ellenálás értékeket ki lehet számolni a kivánt feszültségre.. ui:ez a kapcsolás alapból sztereo tehát 2 kimenetet véd,,ha 2*megcsinálod akkor lessz 4 csatorna védelmed,,legfeljebb 1et kihagyol.... üdv
Hi!
A csatolt fájlon bejelöltem 1 és 2 pontot. A két pont között a feszültséget tudnám egy komparátorral figyelni? Ha rövidzárba rakom az erősítőt akkor a két pont között csökken a hányados és a komparátort átbillentheti az pedig kapcsolhat egy relét.Ezzel csak annyi a baj, h az erősítés nem lineáris. A komparátollal nehéz figyelni egy függvényesen emelkedő külömbséget.... Esetleg van valakinek ötlete az elméletemhez? Vagy ez teljesen megvalósíthatatlan?
Hello!
- Ezzel a megoldással, a kimenőárammal arányos feszültséget kapnál (de csak a pozitív periódusban), plusz hibafeszültségként a Q5 és a végtranyók BE feszültségét. - A komparátornak, még az azonos fázisú jeleket is el kellene nyomni, ami nagyságrenddel nagyobb a jelnél. Van olyan megoldás, ahol az erősítő bemeneti jelét vetik össze a kimeneti jellel. Ha ott eltérés van, vagy túlvezérelt a jel, vagy már túláram van. Ez sem egyszerű, mert a végfoknak van fázistorzítása is, ami a freki függvényében nem állandó. (de van rá gyári példa) A túláramot figyelheted az R20-R21 ellenállás két végén is. (erre is van példa a linkekben, ha jól emlékszem egy tranyós és egy optós is) üdv! proli007
Melyik linkre is gondolsz? Az elő oldalakon csak legalább 5 darab link van.
Kösz
Hello!
Emlékeim szerint az erősítős topikban láttam őket, és komplett pdf leírás volt az erősítőről és a védelemről is. (elég összetett). A másik, ha jól emlékszem, egy Sony erősítő védelmében láttam. Sajna böngészni kell, mert engem csak érdekel, de nem építek erősítőt. üdv! proli007
Sziasztok! Én jó szívvel tudom ajánlani az urbánelektronikás hangfalvédő kittet .nálam jó pár éve megbízhatóan működik.Főleg azoknak javaslom akik kevésbé jártasak eme technikában ,vagy kezdők,és biztosra akarnak menni.
Szerintem is jó, csak nagyon sok alkatrész van benne mondjuk a dbase vagy a majky féle védelemhez képest. Már sok példányt építettem a dbase féléből és nekem az bevált, egyszerű, átlátható, és jó.
Csak hogy bővítsem az ajálni valót én az IC-s védelmet preferálom. Megépítettem tökéletesen működik és csak 14db alkatrész kell hozzá. 20-60V-os tápfessztartományba működik, az ellenállások értékét könnyen meg lehet határozni.
Fentebb tettem fel képet a kapcsolási rajzról. A külön táp gondolom még jobb lenne neki. Én a B5 erősítőhöz készítettem el.
Üdvözletem mindenkinek!
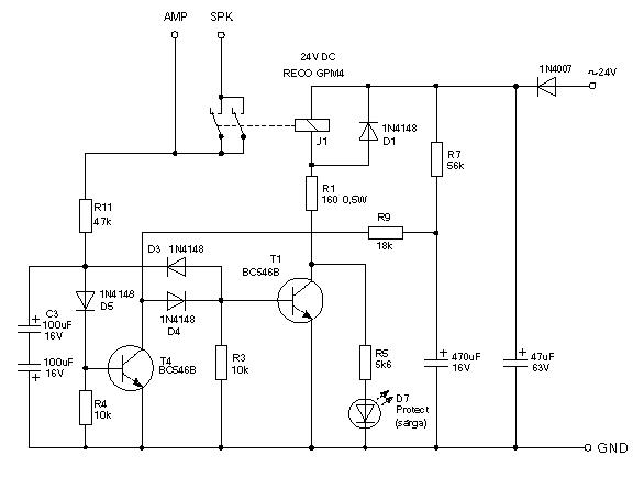
Olyan kérdéssel fordulnék hozátok hogy van egy sztereó hangszóróvédő áramköröm és kellene hozzá egy kapcsolási rajz mert nem tudom hogy mekkora feszültségről üzemel... van benne 2db 24v-os relé 3db Bc182 és 4db Bc237 12db 1N4148 és 1db zener dióda de annak nem tudom az értékét + még pár kondi és ellenállás,ha valaki tudna segíteni az megköszönném!
Relék ha párhuzamosan vannak kötve akkor 24V feletti fesz kell , úgy látom van sorosan 1 ellenállás is a relékkel , de nem biztos , hogy jól látszik így ..
Zener diódán rajta van a fesz. érték , vagy forrasztd ki és 1k-os ellenállásal kösd sorba és tápról növelve adj feszültséget rá , ahol ármnövekedést látsz ott van a feszültsége , amit lemérhetsz a kivezetésein . Szerintem 30-40V DC mehet rá és AC is kell neki .
Köszönöm a tanácsokat de sanos nem műkszik pedig próbáltam 24v 36v és48v-al utánna kicseréltem a tranyókat a diódákat meg a zenert de semmi...kapcsolási rajz kellene hogy egyáltalán jól vannak-e beültetve az alkatrészek de azért köszönöm!
Semilyen jelenséget nem produkál? Van egyáltalán áramfelvétele? Ha igen mennyi? Az a 2W-os ellenállás mi benne? Ha azon keresztül kapják a tápot a relék, akkor ennek magasabb táp kellene.Próbáld ki hogy átkötöd az ellenállást és akkora tápot adsz neki ahány V-osak a relék. Ha sorba vannak kötve, akkor 2X akkorát. Mellékeltem egy nagyon egyszerűt, én is ilyeneket használok. Ha nem jutsz dűlőre azzal ami van, akkor csinálj egy ilyet. Tökéletes
Üdv!áramfelvétele van mert kicsit melegszik a 2w-os ellenállás utánna kipróbáltam hogy áthidaltam és az egyik tranyó el is durrant...valószínű hogy nem barkóbázok tovább és inkáb csinálok egy másikat.Egyébként köszönöm a rajzot csak az a baj vele hogy 12v-os mert ha már megvan a 2db 24v-os relé akkor már nem akarok venni,de találtam egy olyat ami 24v-ról megy és kíváncsi lennék a véleményedre(véleményetekre) hogy működhet-e a dolog?Meg még annyit hogy a rajzon úgy jelölik hogy váltó 24-ről megy...ez igaz lenne?
Igaz , mert ott van az egyenirányító része is .
Szerintem a másik jobb lehetne ...
A rajz szerint, 24V AC -ról megy, egyutas egyenirányítással, 24V-os relével
Eléggé szerencsétlen áramkör lehet :no: Amit küldtem, azt használhatod 24V DC-ről, 24 V-os relével. Ha túl korán (<2 sec) behúzna, akkor a C3 értékét emeld 100 µF-ra, ha pedig túl érzékeny lesz, akkor a D2, D3 diódákat sorosan duplázd
Ha működik 24-ről is akkor tökéletes lesz.Még annyit szeretnék kérdezni hogy-hogy lehetne azt megoldani hogy mikor a védelem aktív akkor egy led jelezze?
Ha a T4 kollektora és a +Ut közé bekötsz egy ledet, sorban egy 1,5k-4,7kOhm-os ellenállattal, akkor az világítani fog ha a relé behúzott állapotban van.
Bocs rosszul fogalmaztam úgyértve aktív hogy mikor egyenáram kerül a kimenetre és a relé el van ejtve akkor kellene hogy világítson vagy pl bekapcsolásnál mikor még nem húz be a relé.
SZia!
Ez a Majkis védelem,, a 24váltó a dióda után már egyenáram lessz..de ha a diódát elhagyod a 24 volt mehet elvileg 40 voltig,,keress vissza a fórumban és megtalálod a majki féle védelmet eredetiben nyákrajzal beültetéssel együtt,,de én is felteszem,,ha viszaolvasol megtalálod a számitásait ha az eredeti feszültségtől eltérsz,,ez a kapcsolás +-40 voltig igy ahogy van jól müködik,ezt többen is alátámasztották.. Remélem segit... üdv |
Bejelentkezés
Hirdetés |




most könyebben menne,,










