Fórum témák
» Több friss téma |
Fórum » Labortápegység készítése
Attila: A megépítettem a 0-30V/2A-es tápot majdnem szuperül működik, egy problémám van vele.pl. beállítom a kienő feszültséget 5V-ra, kikapcsolom a tápegységet a hálózati kapcsolóval(220V) majd kis idő múlva visszakapcsolom akkor kb minden második-harmadik alkalommal a teljes 30V van a kimeneten az 5V helyett
Ez ennél a tápnál normális jelenség, nálam is ezt csinálja. Ilyenkor csak el kell tekergetni az áramot állító potit a két végállásába és jó lesz.
Nem emlékszem már pontosan hogy mi okozza ezt. A későbbi tápokban már megoldottam ezt a problémát de már nem tudom hogy mi okozta. (Az eredeti Urbános táp is ezt csinálja egyébként.)
Ok. Akkor együtt kell élni ezzel a hibával.
Ha jól emléxem ennél a tápmegoldásnál vagy az opmap reteszelődése vagy a segédtáp "stabkockái" okoznak problémákat. Mindkét probléma megoldható pár darab dióda utólagos beforrasztásával.
Az opampok +- bemenete kőzé kell két-két antiparalel dióda (1N4148) (vagy soros 3v körüli zenerek). A stabkockák ki-gnd, és a ki-be lábai közé is kell egy-egy dióda (1N4007 vagy 1N5819 még jobb), mind a 4 dióda záróirányban legyen előfeszítve normál üzemállapotban.
Üdv Guruk!
Igazság az, hogy hozzáfogtam végigolvasni a topicot, de reménytelen vállalkozás volt, ezért kérlek benneteket ajánljatok egy jó kis tápot nekem. Követelmények: Trafó: 28V AC/300VA 33-35V-ot jó lenne kivenni belőle szabályozható áramkorlát, nem kell visszahajló karakterisztika. Tudjon max 3-5A-t, de le lehessen szabályozni, hogy 2A-nél ne tudjon többet ( és még lehessen beállítani az előlapon az áramkorlátot is) A kimeneti feszültséget le lehessen szabályozni egészen 0-0,6V-ig !!! Visszajelző ledek az éppen aktuális működésről (áramgenerátor/fesz generátor). Megfelel egy sima áteresztő tápegység,nem kell előszabályzás. Nem lenne hátrány, ha nem kellene neki más segédtápfesz, de ha kell, megoldható. Jó hőfokfüggetlenség, jó szabályzási tulajdonságok. Röviden ennyi. Előre is köszi : Kiborg
És tényleg a reteszelődés volt a gond, nem tudom miért nem ugrott be. Ciki.
A stabkockáknál elég csak egy dióda a pozitív stabkocka kimenetére. Ennek viszont mindenképpen alacsony nyitófeszültségűnek kell lennie, én BAT46-ot használok.
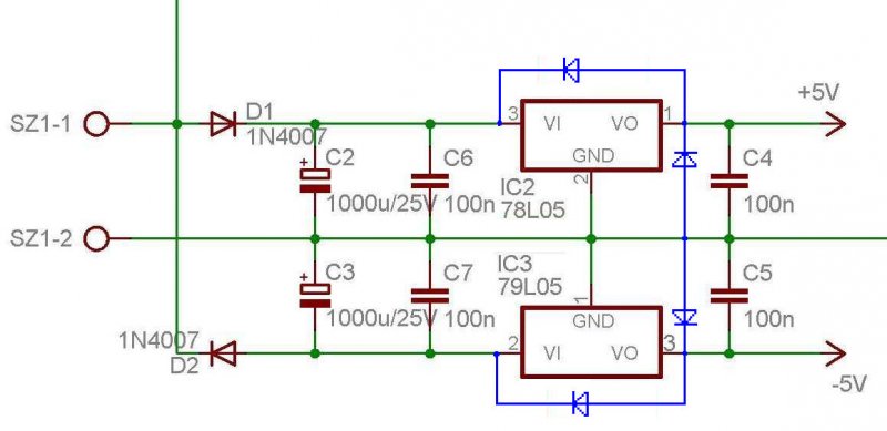
megnéznéd hogy jól értelmezem e az írásod, a két képen kékkel rajzolt diódák jó irányban vannak rajzolva
A 2.jpg-n a negatív ág áthidaló diódája fordítva kell legyen a pozitívhoz képest. Mert a negatív ág diódája nyitóirányban van.
OK, D25 világos, A D21-24-ig meg 5,1V-os zener 2-2 anóddal szembe egymásnak a GND felé, bocs az értetlenségemért de nem szeretném tönkretenni az amúgy jól működő tápegységet
Ezen a képen (a negatív oldali segédtápnál) az alsó két dióda fordítva van, a többi jó.
A stabkockáknál használj 1N5819 diódákat, az opampnál 1N4148-at.
Az OFF-TOPIC és flame-elős hozzászólásokat eltávolítottam. Kérem, hogy maradjunk meg az úriemberek viselkedési normáinál, és a szakmaiságnál!
Köszönöm.
Attila, ezt nem értem... Elvileg a mai OPA-k reteszelődés (latch-up) elleni védelemmel el vannak látva... Akkor meg miért reteszelődnek? Nem szabadna pozitív tápra kiakadni... Büszkén hirdeti az adatlapjuk...
Őszintén szólva még nem nagyon néztem meg az RC4136 adatlapját. De most igen és tényleg írják hogy védve van a reteszelődéstől! Ezek szerint mégsem annyira...
Sok gyári tápot használtam már, amelyek nem voltak antiparallel diódával védve. Egyszer sem reteszelődtek... Igaz, nem is kapcsolgattam ki be a hálózati kapcsolójával. Igaz, hogy bedobozolatlan, de Finoman megjegyzem, az én tápomon van DC OFF kapcsoló! Mindkét ágat megszakítja, így még galvanikusan is elválaszt...Pff.. Ez már paranormális! Ha nem tökéletes a latch védelem, miért írják bele, hogy védett???
A reteszelődés elleni védelem arra vonatkozik, hogyha az adatlapon megadott határértékeket nem lépjük túl. Azonban a lebegő opampos megoldásnál, szélsőséges használat (pl nagyon gyors feszültségváltoztatás, vagy párhuzamops kapcsolás eltérő feszültségű vagy polaritású tápforrással, esetleg nagyon intenzív tranziens terhelés: szakadás-zárlat váltogatása) esetén előfordulhat, hogy az opamp bemenetére kerülő feszültségpotenciál kilóg a -+ tápfeszültség határaiból. Ilyen esetekre nincs felkészítve az opamp. (egyébként elvben fel lehetne ilyesmire is készítve, pl. a bemenetei és a tápja közé kapcsolt gyors kis kapacitású schottky diódák korrekt védelmet adnának).
Ha a lebegő táp kimenő feszültsége nem lépi túl az opamp tápfeszültségét, akkor nem szokott előfordulni ez a jelenség. Hasonlóan "reteszelődött" Attila tápjában a stabkocka is, a védődiódák nélkül. Ugyanis kikapcsoláskor a -+ segédtáp nem egyszerre fogy el, és az egyikről a terhelésen keresztül áttöltődik a másik kimenete fordított polaritásúra, Ettől a stabkocka enyhén visszahajló védelme általában letilt. A diódák ezt a jelenséget megakadályozzák. Azért célszerű schottky diódákat használni mert azoknak a nyitófeszültsége alacsonyabb, mit a stabkockán belüli PN átmenetek nyitófeszültsége, igy a hibaáram mindenképpen a külső diódákion folyik majd el. Egyébként a gyári tápoktól nem kell hasraesni. A szép kivitel és külső sokszor jóval gyengébb, elavultabb belsőt takar mint egy házi készítésű táp. Pl. a tirisztoros előszabályzást ma már nyugodtan nevezhetjük elavultnak, de akár az áteresztőtranzisztoros megoldást is - mert manapság pl. a feteket sok szempontból célszerűbb ilyesmire használni.
Konkrétan a "sok gyári táp" amit használtál, milyen felépítésű volt? Ugyanis nem mindegyik kapcsolás hajlamos arra, hogy reteszelődjön benne az opamp, azonkívül nem csak ilyen antiparalel diódás védelem létezik...
Hello! Egy nagyon egyszerü kérdéssel fordulok hozzátok. Azt szeretnem megtudni mi kell ahoz hogy legegyszerübb változtatható feszültségű tápnál a tranzisztor kollektor es táp lába között a feszültség terhelés nélűl is annyi legyen mint terheléssel. Pontosabban arra gondolok hogy tegyük fel egy konkrét esetet hogy a tranzisztorom bázisára stabilizált 0,6 voltot kapcsoltam, de ilyenkor a kollektoron terhelés nélkűl a tápfeszültség jelentkezik, viszont ha már a fogyasztót rátettem akkor helyes, jó működésre beáll. Mi a legegyszerűbb megoldás hogy ezt a feszültséget stabilan tartsuk bármekkora fogyasztót is rakunk rá vagy egyáltalán levesszük se menjen fel az érték (persze mint mondtam bázis áram stabil és nem lépem túl a tranzisztor maximális áramát se szóval minden ideális) ? Gondolkoztam már azon hogy egy állandó ellenállást betenni mi mindig leterheli annyira hogy jó legyen, de pl ekkor ara is gondoltam hogy mivel kihangsúlyoztam hogy a feszültség állitható kell legyen akkor nem mindegy hogy a terhelő ellenállásra pl 2V vagy 20V esik. Légyszi valami ötletet vagy rajzot adjatok. Lényegébe arra akarok kilyukadni hogy hogy lehet megoldani ugy mint egy LM317-ic működése hogy mire beállitom azt mindig tartja terhelés nélűl is.
Sziasztok. Kellene egy kis segítség, egy pár éve elkezdtem építeni egy kettős tápegységet. Most beszeretném fejezni, csak az a problémám nem tudom hol a kapcsolási rajz. Egy 723-as és egy 082-es IC és négy tranzisztor van benne. Változtatható a feszültség is és az áram is. Ha jól emlékszem akkor rádiótechnika ujság vagy évkönyvben jelent meg. Ha valaki emlékezne hogy hol találom meg a rajzot megköszönném.
Üdv.!
Lehet hogy a kapcsolás hibás kicsit. Ha nem, akkor pedig visszacsatolást kell beiktatni, ami figyeli a kimeneti feszültséget és ha az nem elegendő akkor beavatkozzon.
Esetleg ha megkérnélek egy rajzot mellékelnél légyszives? Elég csak a visszacsatolást lerajzolod, nem kell a tranzisztor vezérlése meg ezek. "akkor pedig visszacsatolást kell beiktatni, ami figyeli a kimeneti feszültséget és ha az nem elegendő akkor beavatkozzon" - épp ez a baj hogy a kimeneti feszültség mindig magas terhelés nélkül, bár lehet férreértjük egymást.
150...200W-nyi hő eldisszipálása baromi sok lenne, óriási hűtőborda + esetleg vintillátor, és 3...4db párhuzamos tranzisztor kellene hozzá.
Ha preciz táp kell, az akkor sem lesz sokkal egyszerűbb, ha nem előszasbályzós. Keresd meg a SPafi által tervezett táp rajzát (szerintem innen is megépítették páram) ez viszonylag egsyszerű, és jól használható. Ha precizebb kell akkor a kissé bonyolultabb (és kettős segédtápot is igénylő) Attila féle módosított-Urbán tápot ajánlom - bár kicsit kell rajta "heggeszteni" (az előbb említett plusz diódák) hogy hibátlanul működjön. Bár ilyen bonyolultságú és teljesítményű táphoz már érdemes megcsinálni az előszabályzást is, mert megspórolható vele a hűtőborda fele, és a ventillátor is. Azonkívül az előszabályzós változatban már eleve ki van szűrve az Urbán-féle táp néhány kisebb hibája.
Szia!
Nem használnám ki folyamatosan a tápot, csak szeretném, ha lenne benne tartalék. Az Attila féle táp tetszene a hegesztés ellenére is, de sajnos a trafóm adott (és olyan jó áron volt, hogy nem lehetett otthagyni.) Ha jól gondolom, akkor ha nem kell a kijelző, akkor azt a részt egyszerűen elhagyom és kész. Kicsit bővíteni kellene az áramhatárt és kész is lenne... de jó is lenne...
FOK-GYEM labortápjaiból, típusokra nem emlékszem Abból sokat... Aztán 3 féle EMG-t (18135) Ennyi dereng... Meg valami új féle, ami basszus mechanikailag annyira gagyi (ja, lekapart IC típusjelzéssel...), hogy nem venném meg, mert egy stabil dobozba én a konyhaasztal sarkán strapabíróbbat készítek... LEHET, HOGY MÁSFÉLSZERESÉBE KERÜL AZ ALKATRÉSZKÖLTSÉGE legolcsóbbat számolva... Aztán még EMG csöves tápot... De ez már a múlté, mivel a csöves kisérleteimhez használható tápot is floating üzemben készítem el, sorvég tranyókkal...
Nomármost melyik a jobb? Antiparallel dióda pár az invertáló-neminvertáló bemeneten, vagy shottky a táp felé? CV/CC váltás: Gyerekes osztálytársaim a 18135-öt "kattogtatták": A disszipáció csökkentés miatt ugye rövidzárban kisebb feszültségű leágazásra kapcsol... Nomármost áramkorlát maximumra, aztán rövidrezárogatás... Egyszer nem akadt ki a táp...
Hogy melyik megoldás a jobb?
Az attól függ milyen szenmpontból. Ennél a lebegő táp megoldásnál elvileg csak a neminvertáló bemenet kaphat túlfeszt (ha jól emléxem), tehát elég csak azt korlátozni. Erre lehet antiparalel diódát, schottkyt, vagy zenert is használni. Mivel az invertáló bemenet közel nullán van, így nincs szükség nagy bemeneti tartományú jel feldolgozására - tehát a schottky felesleges. Az antiparalel diódával már jól müködik, az a legolcsóbb/legegyszerűbb, de zeneren kisebb szivárgóáram folyik a mV-os tartományban ezért az látszott a legcélszerűbbnek. san398: Az IC-t védő diódákat a GND (= kimeneti +) és az IC neminvertáló bemenete közé kapcsold! Vagy Attilas rajzához hasonlóan használj két szembekapcsolt zenert!
Persze:
Bővebben: RAJZ Idézet: „épp ez a baj hogy a kimeneti feszültség mindig magas terhelés nélkül, bár lehet férreértjük egymást.” Nem hiszem. (Mármint hogy félreértenénk egymást.) Bár ehhez jó lenne látni hogy te eddig mit építettél meg.
Itt egy másik:
Bővebben: RAJZ |
Bejelentkezés
Hirdetés |










