Fórum témák
» Több friss téma |
- Ez a felület kizárólag, az elektronikában kezdők kérdéseinek van fenntartva és nem elfelejtve, hogy hobbielektronika a fórumunk!
- Ami tehát azt jelenti, hogy a nagymama bevásárlását nem itt beszéljük meg, ill. ez nem üzenőfal! - Kerülendő az olyan kérdés, amit egy másik meglévő (több mint 17000 van), témában kellene kitárgyalni! - És végül büntetés terhe mellett kerülendő az MSN és egyéb szleng, a magyar helyesírás mellőzése, beleértve a mondateleji nagybetűket is!
Sziasztok!
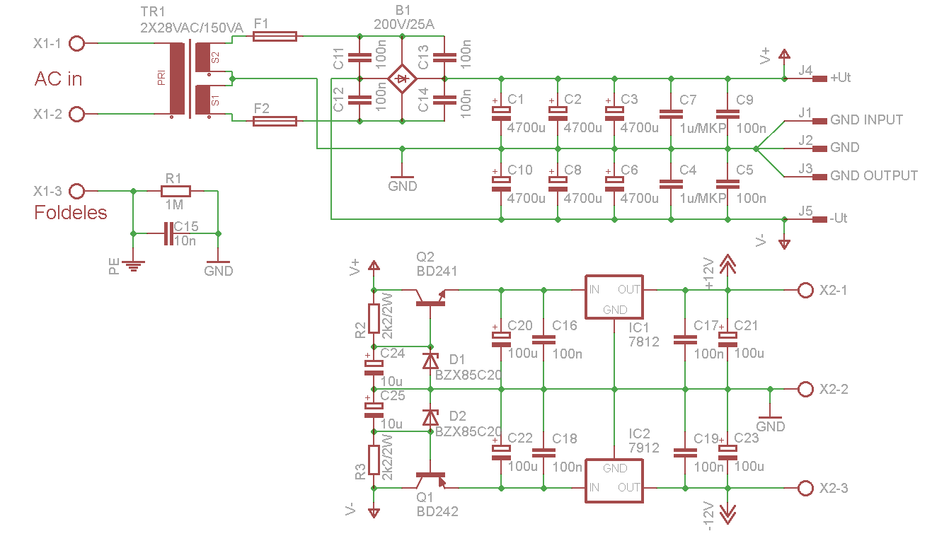
A mellékelt kapcsolási rajzon a +/- 12V -ot adó stabilizátor rész megállja a helyét? Értem ez alatt ellenállás, zéner értékei... vagy zénerből mehet bele nagyobb is? Előre is köszönöm a válaszokat! Üdv.
Bocsi csak kicsit ujj még itt ez. Igen ezt is figyelembe vettem. De egy két helyenvalami fura izé van rá nyomva a forrasztásokba. látszik amatör munka. Ha mozgaton a panelt akkor néha jo. de ha vissza kerül a fedél mintha elnyona valamit vagy mintha tul melegedne valami és el megy.
Azért köszi meg nézem kicsit jobban amit mondtál
Azt tudod, hogy ebből senki más nem fog rájönni, hogy miről is beszélsz!
Az a fura ize egy gumiszeru, kisse atlatszo, szilard dolog?
Hello!
Szerintetek hogyan lehet megoldani azt, hogy egy led a fényerejének folyamatos változásával kapcsoljon ki és be folyamatosan? Tehát ne villogjon, hanem erősödjön és halványodjon az elsötétedésig. Próbálta a kondenzátor, ellenállás párosítást, de aszimmetrikus volt a működés. Az erősödés a halványodáshoz képest gyorsabban ment végbe.
Hello!
Volt már ilyen kapcsolás, azt hiszem a Led-es topikban. A Led fényereje az árammal, nem egészen lineárisan változik. De a közel jó megoldás, ha egy háromszögjel generátort készítesz, és azzal vezéreled a led meghajtó áramgenerátort. Ha a kondi töltőárama azonos a kisütő áramával, akkor egyforma az idő. üdv! proli007
Ok. Köszönöm a megerősítésed.
Szia proli007!
Köszönöm a nyáktervet, így már meg tudom csinálni. Egyébként nem Simson, hanem egy régi vízhűtéses Honda védelméhez kell ez a kapcsolás. Mégegyszer köszi! Üdv: Tóth G. Péter
Mit jelent!
A kondenzátoroknál az a jelölés hogy RM5 Gondolom a méretét jelnti. Talán 5mm átmérőjü?
Mégegy.
Ha párhuzamosan kötök két elkot akkor a pozitivra a pozitívat kell e kötnöm vagy a poz-ra negatívat? Persze a lábakra gondolok.. A célom pedig, hogy a kapacitásuk összeadodjon.. Előre is köszönöm!
Mindegy, a funkcioja ugyanaz lesz. Rogzito muanyag.
Igen, párhuzamosan, és + a + hoz, - a - hoz.
Soros kötésnél kell a + a - hoz, de csak az egyiket, a másik +, - szabadon maradjon, össze ne kötsd!
Párhuzamosnál +-ot a +-hoz, és - a - oz.
Köszönöm!
Hogyan tudom kiszámolni, hogy mekkora kapacitásu elkot kell betenni egy áramkörbe?
Milyen áramkörbe? Táp, rezgőkör, szűrő....?
Első tápszűrésél 2200 µF /A.
Táp lenne..
De érdekelne a többi is
Hello!
Nem kellette volna átmenni az "Egyszerű tápegységekkel kapcsolatos..." topikba? itt üdv! proli007
Huh az durva...
A rajz szerint 24v 35A-re rak 42000µF kondit... Na akkor ez most hogy is van?
Köszönöm...
De, full kezdő vagyok.. lásd:a kondis kérdéseimet...
Szevasztok! Ma szédszedtem régi görgös egeremet a fototranzisztor miatt!Nos a görgönél volt egy átlátszó tokozásu alkatrész két lábbal közte ugye a kerék ami be van vagdalva tehát egyszer átereszti egyszer nem a fényt ha görgetjük!A másik oldalán egy fekete tokozású 3 lábú alkatrész! Azt gondoltam először ,hogy az átlátszó tokozású egy infraled és a háromlábú fekete pedig a fototranzisztor.De elbizonytalanodtam..mert a fekete tokozású alkatrészen nem láttam semmi fényáteresztőt vagy lencsét.Viszont amit előzöleg infralednek hittem úgy van öntve h egy lencse van rajta...Adtam neki feszt és megnéztem mobilkamerán keresztül és világított
Szóval egy kis eligazítás kellene.Próbaképpen szeretnék egy olyan áramkört ami egy fototranzisztorból és infraledből áll a kettő közé tennénk vmit akkor kigyuladna egy led ha elvennénk onnan kialudna.Kérdések: A görgös egérben melyik milyen alkatrész? Ha mégis a 3 lábú a fototranzisztor akkor Hogyan tudom kimérni melyik lába mi? Előre is köszönöm a válaszoket.
Nem kell feltétlenül akkora, ha elektronikus "simító" áramkör követi.
Lehet venni infras kaput, nagyjabol par szaz forint vagy meg annyi sincs es a mechanikai kialakitasa mar keszen van. Ha mindenaron buheralni szeretnel, akkor pl. a regebbi floppyk vagy a CD mechanikak vegallasjelzese is igy volt megoldva.
Az nem egy, hanem 2 alkatrész egy tokban. Valószínű két fotodóda közös lábbal(vagy anód, vagy katód). Mérd ki műszerrel dióda mérő állásban(ha van rajta olyan). Fény hatására változnia kell a mért mennyiségnek, ha jó irányba méred. Mindkét diódának egyformán kell működnie.
Hello!
- Először is nézd meg az egérnél a bekötést. az eligazíthat. -Az infra vevő előtt sok esetben infra szűrő van, ami nem egészen átlátszó (persze csak neked, mert nem látsz az infra tartományban), ez csökkenti a látható tartományú fény zavaró hatását. - A tárcsa egyik oldalán az adó van, a másiko vele szemben a vevő. Tekintve, hogy az adó, csak egy dióda, annak két láb elég. De a tranyónak sem kell kivezetni a bázisát. Mert a vezérlést a fény végzi, mint ha a bázist vezérelnéd. - A hatótávolságot a vevő érzékenysége és a dióda sugárzásának erőssége adja. A lencsék alapvetően arra szolgálnak, hogy a nyalábot koncentrálják, ezzel növelve az egységnyi felületre ható sugárzást. De nem kötelező. És persze kérdés, milyen láthatósági (infra) szöget szeretnénk elérni. üdv! proli007
Elolvastam, megprobáltam kiszámitani és megérteni..
"A kondi nagyságát, a kívánt szűrési tényező szerint kell számítani. A 2,7kohm-os ellenálllás, és a kondi, egy váltóáramú feszültségosztót képez, melynek osztási aránya számolható. A kondi reaktanciája Xc=1/(2*Pi*f*C) - A 2*Pi*f nem ás mint a körfrekvencia (itt az "f" frekvencia a kétutasnál ugye 100Hz) - C értékét Farád-ban, f értékét Hz-ben az Xc értékét Ω-ban kapjuk. Ha kiszámoljátok, akkor egy 47ľF-os/2,7kohm a szűrési tényezője (osztása) úgy 80 körül van, tehát ennyivel leossza a pufferkondin mérhető brummfeszültséget." Nem egészen értem.. Nekem egyutas egyenirányításom van. tehát f értéke 50Hz ha jól értelmezem.. A rajzon 47000µF- es kondi.. Tehát: Xc:1/(2*3.14*50*47000)=1/14758000=0,00000006775 Nos, innen hova tovább?
Ez a része nálad nem használható, nincs RC szűrőköröd. Miért nem kétutas Neked a diódahíd? De, bizony az kétutas, a búgófeszültség 100Hz.
Vettem!
Csak ez nem jött le az írásból... A váltó áram két fele együtt 100Hz így a dioda hídon 100Hz van... Ügye? Mi az az rc szürőkör? Tehát, akkor hogyan tovább? Hogyan tudom meghatározni a kondi kapacitását a lentebb lévő kapcsolási rajzban? |
Bejelentkezés
Hirdetés |






Szóval egy kis eligazítás kellene.Próbaképpen szeretnék egy olyan áramkört ami egy fototranzisztorból és infraledből áll a kettő közé tennénk vmit akkor kigyuladna egy led ha elvennénk onnan kialudna.