Fórum témák
» Több friss téma |
Fórum » ICL7106/ICL7107
Szia!
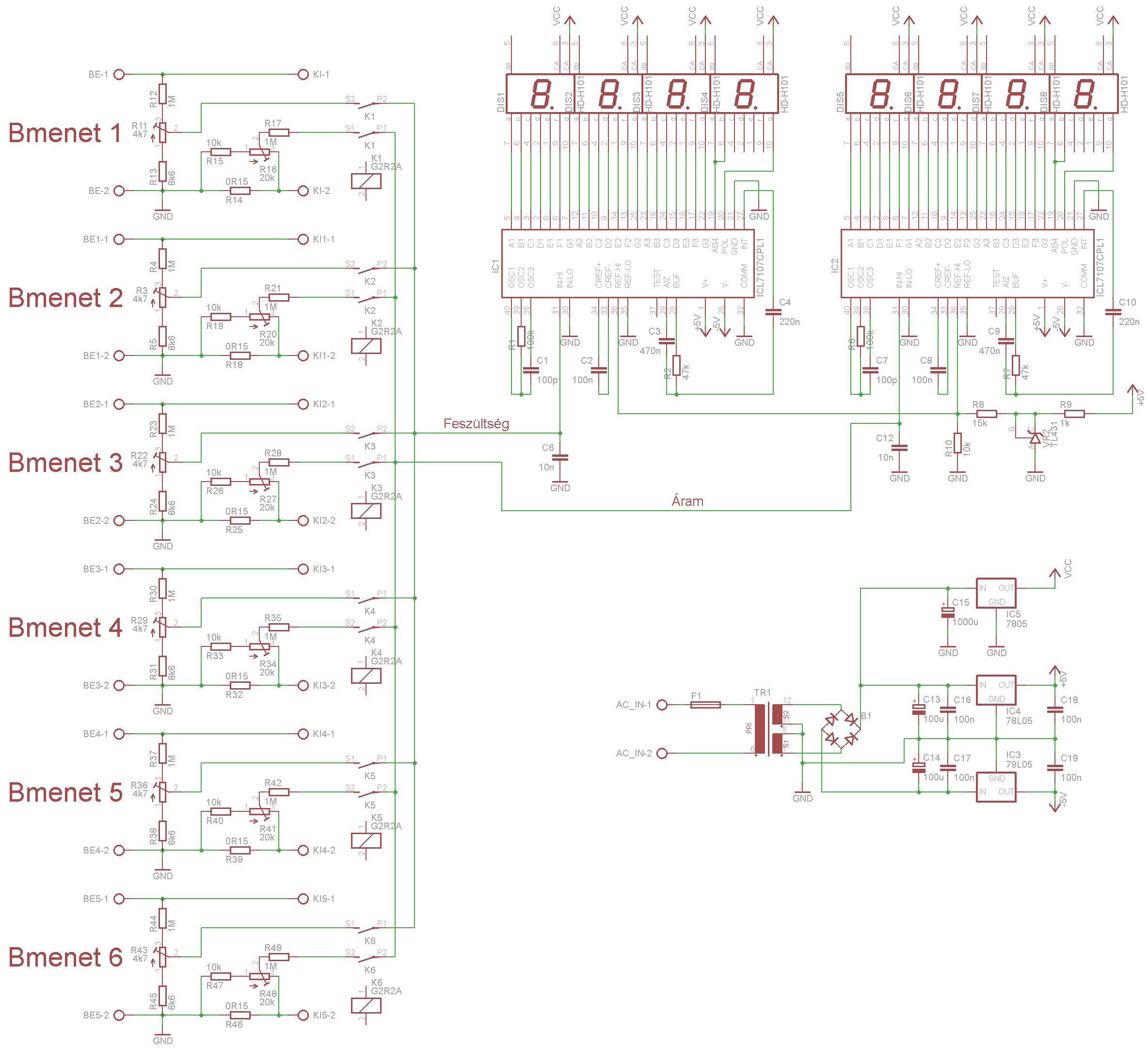
Nos elkészültem az áramkörrel de akadt egy kis problémám sajnos. Remélem tudsz segíteni. tehát a hiba : nem reagál a potméterek tekergetésére. Rákötöttema táp részre 12V váltót,eddig okés.A BE1-re GND-t,a BE2-ra +5V-ot. A Ki1re csatlkoztattam egy ventillátor pozitív szálát,a KI2-re pedig a negatívját.A ventilátor forog, multiméter szerint felvesz 0.22 A-t.Bármit tekerek,nem változnak az értékek,a kapcsoló egyik állásában 4.45 környéki értéket mutat,másik állásban 6.29 az érték.A potméterek 10 kOhmos trimmerek egy kis darab kábelen lógva.Ha a ventillátor pozitív szálát lekötöm,akkor egyik állásban 5.8 körüli érték viszonylag stabilan,másik állásban pedig teljesen megkergül az egész,össze vissza ugrál,aztán néha megállapodik olyan 2 egész körül majd folyamatosan csökken. Mitől lehet ez? Mi lehet a hiba szerintetek? Amennyire tudtam,lemostam a panelt a gyanta miatt. köszi szépen előre is! Üdv Kicsa
Üdv.!
A "BE" nevezetű sorkapocs 1-es és 2-es érintkezőire miért az 5V-ot és a 12V-ot kötötted? Te azt szeretnéd, hogy a fogyasztódra (ami jelen esetben egy ventilátor) 5V-ot vagy 12V-ot tudj kapcsolni? Ha a "BE" sorkapocsra az 5V-ot és a 12V-ot kötöd, akkor 12V-5V=7V lesz a panelmérőre kapcsolva. Ehhez képest a "6,29 körüli érték" egész korrekt, hogyha a trimmerrel nincs még beállítva a pontos kijelzés. Azt már nem értem hogy miért nem változik a kijelzett érték ha a helitrimmereket eltekered.
Szia!
A Be sorkapocsra nem 5 és 12Vot kötöttem hanem jelen esetben 5V-ot és GND-t. A trimmer pedig sajnos nem helitrimmer hanem olyan 'sima' 3 lábú,mint a képen. Trimmer Az már csak 'hab a tortán' hogy a stabic is fűt de mivel kb 16 V van a bemenetén,megértem. Tehát ezt nem nevezem gondnak. Üdv Kicsa
Köszi a választ, az árammérő sönt gondolom 5W-os legyen. Még azt megkérdezném, hogy mekkora ennek az IC-nek a mintavételezési frekvenciája. Igazából az érdekel, hogy megoldható-e vele, hogy egyszerre 6 különböző kimenet feszültségét és áramát mérjem 2db 7107-el, multiplexelve a bementeket és a kijelzést. Szerintetek?
Nem értem, hogy miért nem változik a kijelzett érték a trimmer eltekerésével. Valami zárlat lehet szerintem.
Igen,a sönt 5W-os legyen.
Nem tudom hogy megoldható-e a multiplexelés, de személy szerint én biztos hogy nem vállalkoznék rá. Hat kijelző esetén 23 kimenetet és 6 bemenetet kellene kapcsolgatni. Csak a kimenetek így 138 kapcsolóelemet igényelnének. Plusz a mintavételezésbe sem biztos hogy csak úgy bele lehet nyúlni.
Szia!
Kicseréltem a 2 trimmer 2db 500 kOhmosra,és a feszültség állítás megy úgyahogy,eddig valószínű az értékkel volt a gond. .Sajnos így is 4.94 és 5.6 között tudom állítani az értéket e felett pedig valamiért túlcsordulást mutat. (12V a bemenetén). Viszont az áramerősség mérésnél...1.6 és 1.9 között tudom állítani viszont van amikor stabil értéket mutat,van amikor pedig egyszerűen meghülyül és ugrál +ban -ban ösze vissza. Üdv Kicsa
Hmm... neked, hogyan jött ki a 138? Én úgy gondoltam /most csak pl. feszültségmérést nézve/, hogy a hat bemenetet 6 db kapcsolóelem kapcsolgatná, meg az egyes csatornákhoz tartozó 4-4 LED kijelzőt is, a 4 kijelzőt egyszerre egy kapcsolóelem kapcsolgatná tápra egyidőben a bemenetekkel. Tehát minden 4-es kijelzőcsoporthoz egy tranzisztor azaz az áram és feszültségméréshez (12db kijelzőcsoport) 12 tranzisztor + a bemenetekhez 2*6db összesen 24db kapcsolóelem. Vagy teljesen rossz az elgondolásom?
Nem, én bonyolítottam túl.
Persze, hiszen a kijelzők anódját is lehet kapcsolni... Na de így egyszerre csak egy kijelző fog világítani. A mintavételezés tuti hogy nem lehet annyira gyors, hogy az emberi szem ne vegye észre a multiplexálást.
Nem kellett volna kicserélni 500kOhm-ra a trimmereket, az eredeti értékűekkel működnie kellene a kapcsolásnak.
Tedd vissza az eredeti trimmereket, majd a JP1-es csatit hagyd szabadon, tehát ne kösd a középső lábát egyik szélsőhöz sem! Ez után kapcsold rá az 5V-ot a "BE" sorkapocsra és tedd a digimulti fekete mérőzsinórját a "BE-1" pontra, a pirosat pedig az R7-R2 közös pontjára. Így mekkora feszültséget mér a digimulti? Ez után a piros mérőzsinórt tedd át az R2-R8 közös lábára. Itt mekkora a feszültség?
Hát igen, én úgy gondoltam, hogy kb 50-100Hz -el lenne multiplexelve, de az IC mintavételezési frekvenciájára nem találok adatot... Valaki nem tud róla valamit?
ÓÓÓ de kár, örültem volna ha mondjuk kHz -es nagyságrendben van
, ez az adatlapból hol derül ki?
Köszönöm a választ.Most már megy a letöltés is!Lenne még egy kérdésem.Nem kötekedni akarok,távol áll tőlem de szeretnék tisztán látni és érteni amit csinálok.A nyák rajzon pirossal bekeretezett forrszem hozzá ér a földhöz.Ha ez így jó akkor a pirossal jelölt vezetősávnak mi a szerepe?Előre is köszi a választ.
Hoppá, köszönöm hogy szóltál!
Nem, annak nem szabadna a PAD-nél csatlakoznia. Kijavítom a nyáktervet... (Egyébként 100%-ig biztos vagyok benne hogy így is működne, de így mégsem tökéletes.) Szerk.: Kijavítva.
No akkor a multiplexelés elvetve az alacsony mintavételezés miatt. A következő ötletem a 6 bemenet egyenkénti kapcsolgatásra a mérőegységhez. Ehhez Skori Quad-hoz készített bemenetválasztójának relé vezérlését használnám: Link ezzel fel/le léptethetem a bemeneteket + van kijelzés. Vélemények/ellenérvek/ötletek?
A bemenetválasztó külön panelen lenne természetesen.
Szia!
Ne haragudj de nem volt időm ma délelőtt a panelmérővel foglalkozni. Most viszont megmértem amit írtál,mindkettő esetben 4.82 V-ot mutat a műszer.Ezek megfelelő értékek? Üdv Kicsa
Üdv.!
Semmi gond, nem kell ezért elnézést kérni. A 4,82V nagyon nem jó és az sem hogy mindkét ponton ugyan ez a feszültség van. Durván 50mV körüli feszültséget kellene ott mérni, és az R2-es trimmer két végén más értéknek kellene lennie. Mérj rá közvetlen az R7-re, aztán közvetlen az R2-es trimmer két végére! Mekkora feszültségeket mérsz itt?
Szia!
Rendben,ha otthon leszek akkor a hét végén megmérem ezeket illetve átnézem a panelt ismét,zárlatot keresve. Sajna most suli van a héten megint így folyt köv a hétvégén. Köszi szépen,akkor majd jelentkezem. Üdv Kicsa
Sziasztok!
Az 7107-et mennyire szerencsés közös panelra rakni az őt és a kijelzőket ellátó kis nyáktrafóval? + egy kérdés Attilához: az itt belinkelt nyákrajzon a fólia szándékosan van Top rétegen vagy lehet a Bottomon is?
Üdv.!
Nem tudom, én még nem raktam ICL71xx mellé trafót a panelra, de szerintem megoldható. A nyáktervemen persze hogy szándékosan van a huzalozás a TOP rétegen. De igazából ezzel a nyák elkészítésekor egyáltalán nem kell törődni. Egyébként azért van így, hogy az alkatrészek ne a kijelzős oldalon legyenek, különben a panelt nem lehetne egy készülék előlapjához szerelni (mert sok alkatrész magasabb mint a kijelzők). Illetve a teliföld a pozitív stabkocka hűtését is szolgálja. Persze megtervezhettem volna az egészet ugyan így csak a BOTTOM rétegen, de akkor az egész nyákot hátulról látnám.
Szia!
Hazaértem,mostmár tudok foglalatoskodni a mérőmodullal. Viszont nem nagyon értem ezt hogy mérjek rá közvetlenül az R7re. Esetleg ha megtennéd hogy leírod azt hogy a mérővezetékeket pontosan hova tegyem,megköszönném. Illetve azt is hogy a mérés alatt ugye Adjak betápot és azon kívül a BE1-2-re megkora feszültséget kössek? Az 5 V jó lesz oda? köszi szépen előre is! Addig pedig átnézem mégegyszer zárlat ügyileg az egészet... üdv Kicsa Idézet: „Viszont nem nagyon értem ezt hogy mérjek rá közvetlenül az R7re.” Így, szó szerint! Fogd meg a digimulti két mérőzsinórját és a végüket érintsd közvetlenül az R7-es ellenállás (és aztán a trimmer majd az R2-es ellenállás) kivezetéseire.
Szia!
Digimulti 1ik kivezetés R2es trimmer 1es lábán,másik vége R7 másik kivezetésén,itt a feszültég 4.83 V. Az R2es trimmer 3. lába és az R8 kivezetése között pedig 0.23 V-ot mérek.
Szia!
De én nem ezt kérdeztem. :no: A BE sorkapocsra kapcsold az 5V-odat. Utána mérj rá közvetlen az R7-es és az R8-as ellenállásra, és esetleg a trimmerre. Egymás után külön-külön. Tehát úgy, mintha az R7, R8 ellenállásoknak és a trimmernek az ellenállását szeretnéd megmérni. Csak a digimulti feszültség-mérő állásban legyen.
Üdv!
Értem,feszültség mérés helyzetben a műszer az R7 ellenállásnál 4.83 V-ot mutat. Ugyan ezt az R8nál elvégezve 0.22 V.A Trimmert pedig úgy mértem hogy a fekete multiméterzsinór ment a középső lábra,és a piros pedig egyszer az egyik,máskor a másik szélső lábra : érdekes hogy mind a kettő helyzetben 0 V-ot mérek. Pedig a potméter jó. Vagy nem így kellene megmérni?
Még egy érdekesség : Ha 12 Vot kötök a bemenetre,akkor túlcsordul a kijelző. Állítani továbbra sem tudom a potikkal...ha fordítva vagy rosszul lennének bekötve,az okozhat ilyet?
De igen, most jól mértél.
Az eredmény viszont meglepő, mert nem ezeknek az értékeknek kellene lennie. R7 és az R2-es trimmer mekkora értékű jelenleg? Szerintem valami zárlat lesz az R8 és az R2-es trimmer környékén...
Szia!
R2re egy sokfordulatos kék 1 KOhmos poti van bent,amilyen a labortáphoz kell.R7 színkód és kiforrasztás után 1 Mohm,viszont beültetve ha rámérek,csupán 46 kOhm. Üdv |
Bejelentkezés
Hirdetés |




Persze, hiszen a kijelzők anódját is lehet kapcsolni...
, ez az adatlapból hol derül ki? 






