Fórum témák
» Több friss téma |
Ha tegnap jó volt akkor ma is annak kéne lennie.... Nem raktad fordítva a tápot? az a 20pF szerintem túl kicsi hogy egyáltalán elinduljon az oszcillátor, ha meg megy akkor meg túl nagy a frekvencia.
Nem fésülködtél a panellal? Nem szereti az elektrosztatikus töltéseket a CMOS. kinyírja őket
Megvan
Fordítva lett rátéve a táp... mert kellett máshoz és szét lett húzva... Ez azt jelenti hogy kinyírtam ?
Ha nem megy a jó polaritással sem , akkor igen, kinyírtad. IC csere.... Hogy melyik azt nem tudom, remélem foglalatba raktad....
Igen abba
![]() Szépen sorban vannak... Ráadásul próbanyákon és a másik oldal kábelezve van ![]() olyan mint valami bomba
"Spagetti-design"...
Ki is írta ezt? Már nem emléxem, de találó!
![]() ![]() ![]()
Nosza...
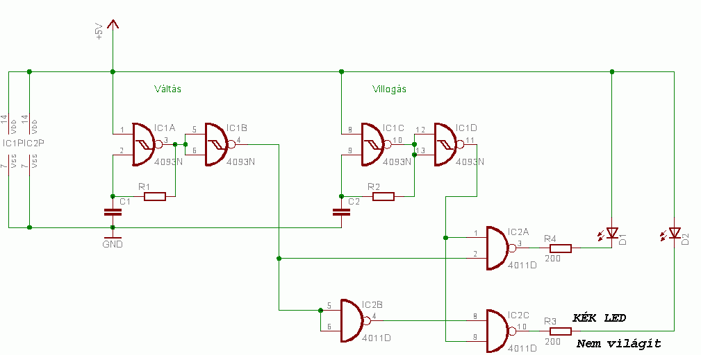
Újra lett építve az egész... Állítható ellenállások (R1,R2) 1 Mohmosak Kondi 4,7 mikro Farádos... Előtét ellenállás 220Ohm... 3.5 V-ról üzemeltettem eddíg és a piros led folyamatosan villog.. nem akar átváltani a kékre Mi lehet a baj ? Próbáljam meg 5 V-tal ? lehet nem kap feszültséget a második áramkör ? :S Plz
Az a porblémám, hogy van egy kapcsolási rajzom ami egy két LEDes vilogót hivatott előállítani, de a LEDek csak egy kis ideig villognak utána álló fényük lesz. Ez a kapcsolás ilyen vagy jó a kapcsolás és én rontottam el valamit?
A kapcsolás 99%, hogy jó. Sztem többen is megépítették már.
A kondik poláritása jó? Nem raktad bele véletlenül fordítva? Az elemed nem kezd el lemerülni? (egyáltalán mekkora tápfeszt használsz?)
Kúl.. mostmár a piros folyamatosan villog...
Még a villogás sebességét is tudom állítani de a LED váltás még mindíg nem oké...Az egyik kondit kicseréltem 1mikor farádosra... A másik maradt... A kapcsolási rajzban az alsó led nem világít... (Innentől csak KÉK-ként fogok rá hivatkozni ![]() Plz ne nézzetek komplett hülyének De még kezdő vagyok
Nincs véletlen a 2 négyszögjel generátor frekvenciája felcserélve? Na ezt jól megaszontam...
Szóval ha a váltás frekvenciája nagyobb mint a villogásé akkor érdekes dolgokat csinál, vagyis ha felcserélted a 2-őt... Mikor szimulátorban szórakoztam vele akkor az elején engem is jól megkavart.
Idézet: „egyik kondit kicseréltem 1mikor farádosra...” Teccik ez a "mikor farád". Ha szándékos volt, akkor Ezt felveszem a szótáramba. A kapcsolás szerintem jó. A "villogás" feliratú astabil legyen a nagyobb frekvenciájú (kisebb kondi és/vagy ellenállás). Ha a másik astabil a gyorsabb, akkor egy ideig mindegyik LED sötét, utána pedig felváltva világítanak, aztán sötétek, aztán felváltva világítanak, stb.
Hmmm
R1-nek és R2-nek két darab 1MOhmos trimmer van betéve... C1 - 100 mikroFarád C2 - 1 mikroFarád És most úgy állunk hogyha a két ellenállás a legkisebb értéken van akkor a piros folyamatosan világít és az istennek sem akar váltani... Ha meg az R1-eset tekergetem akkor lassan de biztosan villog... de váltani akkor se vált... R2-t meg hiába tekergetem semmit nem reagál... :S Pedíg már egyszer működött ![]()
Véletlen volt a mikor farád
Gyanítom, hogy valamelyik kondenzátor adta fel a harcot az elektrongyokkal... Próbáld meg, hogy kicseréled őket, hátha az egyik beadta a kulcsot. R.I.P.
Okéjs
Én már írtam egy párszor DIREKT módon így a fórumba
(mikorfarád)
Idézet: „És most úgy állunk hogyha a két ellenállás a legkisebb értéken van akkor a piros folyamatosan világít és az istennek sem akar váltani...” Persze, hogy nem, mert akkor vagy nem megy az astabil, mert rövidre zárod, vagy olyan gyorsan megy, hogy folyamatosan világítani látod. Állíts be R2-C2 taggal pl. 5 Hz-et, R1-C1 taggal meg 1Hz-et kb. Ekkor működnie kell. Persze lehet alkatrész hiba is. Szerintem a kondik nem nagyon romlanak el ilyen környezetben, inkább a kapuk, vagy ellenállás szakadás, vezeték szakadás, ilyesmi
Az ellenállásnak nincs baja
![]() Kondiknak nincs... :S Szóal valszeg az értékekkel lesz baj... Milyen R2 és C2 kell 5 Hz-hez ? és milyen R1 C1 kell 1 Hz-hez ?
Nincs valakinek NYÁK-rajza az ebben a cikkben megépített villogóról?
Azóta megpróbáltam tervezni hozzá egy nyákot. Valaki meg tudná mondani, hogy jó-e?
elvileg jó.
Sziasztok !
Nekem olyan kapcsolásra klenne szükségem mint pl az egyszerű ledes multivibrátorok csak egy ledet hajtson és km másodpercenkénti 1 -2 villogás és szabályozhatóan max olyan 50-100 villogás legyen vagyis 2 herz - től 100 herzig lehessen szabályozni. Lényeg az hogy én ezt egy lézer meghajtójának moduláció bemenetére szeretném kötni és hogy villogtassa a lézert. A modulációs bemenet 5 voltos de nem baj ha kevesebb megy be pl egy lednyi fesz mert a küszöböt be lehet álítani. Előre is köszönöm.
hy
nem teljesen ehez a témához tartozi de valaki épített impulzu üzemben működő ledes kapcsolást az lenne alényeg hogy nagy teljesítményt kihozzak a ledből mert azt hallotam hogy egyes ledeket 20%kitöltési tényezőjő négyszögjelle 2A-ig meg lehet hajtani és adja fényt rendesen. tud valaki segítani?
Nos nem tudom, hogy van-e már ilyen topic de szeretnélek titeket megkérdezni arról, hogy nem tudnátok nekem mondani egy nagyon-nagyon egyszerű 1 LED-es villogót kb. 8-9 alkatrészből lehetőleg. Ha lehet 4,5 V-ról menjen. Előre is köszönöm
Legegyszerűbb ha veszel "villogó" ledet ehhez nem kell semmi kapcsolás és nem is drága
http://www.klausrohwer.de/privat/hobbies/elektro/pulser.htm
http://www.b-kainka.de/bastel29.htm http://www.atx-netzteil.de/led_flasher_u_led_blinker_m_ne555.htm http://www.electronic-circuits-diagrams.com/lightsimages/1.gif http://www.uoguelph.ca/~antoon/circ/2qflash.htm és egy szörnyeteg, PIC-el: http://www.mastincrosbie.com/mark/electronics/pic/flash.html
Szerintem használj egy PIC12f508-at. Ez nem poén, mert megtanulsz tervezni--programot írni--nyákot tervezni--és még sikerélményed is lesz.
Na a fenti felsorolásból az utolsó a legjobb
Ez egy elég drága villogó kb7-8száz forint az IC de viszont ennél egyszerűbb szerintem nem nagyon létezik
vagy ha energia takarékosat akarsz építs 4007 asszem ebben van 7db fet ezzel takarékosat lehet csinál nekünk az iskola tablónkba van ilyen és egyéven át bírta egy lapos elem pedig 2 magasfényű led van benne
|
Bejelentkezés
Hirdetés |




Nem szereti az elektrosztatikus töltéseket a CMOS. kinyírja őket








