Fórum témák
» Több friss téma |
- Ez a felület kizárólag, az elektronikában kezdők kérdéseinek van fenntartva és nem elfelejtve, hogy hobbielektronika a fórumunk!
- Ami tehát azt jelenti, hogy a nagymama bevásárlását nem itt beszéljük meg, ill. ez nem üzenőfal! - Kerülendő az olyan kérdés, amit egy másik meglévő (több mint 17000 van), témában kellene kitárgyalni! - És végül büntetés terhe mellett kerülendő az MSN és egyéb szleng, a magyar helyesírás mellőzése, beleértve a mondateleji nagybetűket is!
Sziasztok
Hozzám került egy Emerson márkájú elég régi erősítő. A problémája az, hogy az egyik oldal nagyon halkan szól. Van benne két sávos hangszín, a tranzisztorok típusa BC149. Adatlapja itt található. A kérdésem az lenne, hogy cserélhetném-e ezeket BC182-re? Nagyon bízom benne hogy igen, mert ilyeneket már a föld alól sem lehet szerezni. A végfok biztosan jó, mert a másik csatorna jelét arra kötve szépen szól, illetve szkópon nézve is jóval kisebb amplitúdóval jön a jel a hangszín után, mint a jó csatornán.
Hello!
Ki lehet rá cserélni, de inkább valami kisebb zajú tranyót válasszál. Ha az erősítő egyébként nem torzít, akkor valamelyik hidegítő kondi (általában az emitterkörben, vagy visszacsatolásban) megadta magát. Tegyél minden kondira egy másikat próbára párhuzamosan, ki fog derülni melyik a ludas. (erősítőt halkítsd le) üdv! proli007
Helló !
Nem tudom. Egyszer próbáld ki a 20 %-os háztartási sóssav és hidrogénperoxid keverékét. A sósav közértben kapható 1 liter 250.- Ft. A peroxid fodrász kellék üzletben vagy ismerős fodrászt meg kell kérni, hogy szerezzen , 1 liter 300.- Ft körül van . Olcsóbb mint a vasklorid és sokkal gyorsabban mar , 3-4 perc. 1 liter sósavhoz 1 dl h.peroxid kell. Az arányokat megtartva mindig csak annyit keverj be ami éppen ellepi a nyákot. Ha lötyögteted gyorsabban dolgozik. A gőzét ne lélegezd be !!! Tehát célszerű a szabadban maratni !Pár liter vízzel higítva kiönthető a lefolyóba.
Ezen a linken keresel hozzá egy adatlapot, és az alapján eltudod dönteni melyik a bázis, collector, emitter. Így tudni fogod hogyan kösd be.
üdv
szia.a pulzár az egy olyan hohy van benne egy ic 4elleniás egy kondi, led elkó és még kettő vmi de azok nem tom mik.ha 3v vezetünk bele akkor a led villog.azt már sikerult megjavítani.az ellenálsokkalkapcsolatba azt nem értem miért mindegyik más színű.van valami jelentősége a színnek? üdv milan m.
Helló !
A google most is segít. Írd be buy69a és tölts le egy adat lapot. Ott meg találod a tranyód geometriai rajzát a bal oldali láb a bázis a jobb az emiter és a ház a collektor. Attól, hogy megfordítod a láb kiosztás ugyan az marad .
Szevasztok !Ma vásároltam egy samsung ml1640 es lézernyomtatót direkt vasalásos technikához.De ami itthon van nekem műnyomópapír(nem emlékszem hány grammos) azt sajna begyűri...hogy tudnám megoldani a problémát? Vastagabb műnyomópapír?
érdekes, hogy senkinek se jut eszébe, hogy a saját erősítőjének a jó oldalával keresse meg a hibát. Csak át kéne vinni ugyanazt a jelet pl 1mikróval, és rögtön kiderül honnan van a gond. Na jó, 5 perc alatt
Sziasztok ![]() Igazán kezdő vagyok, és lenne egy kérdésem Ha az ember építeni szeretne valamit akármit, nem szeretném 220V-ról, hogy kapja a feszültséget, meg még kezdőként nem szeretnék ott maradni az asztalon, mi az a műszer pontosan mit kell vennem, ahhoz, hogy ha a 220V átalakítsam mondjuk sokkal kisebb feszültségre ? Itt olyanra gondolok kis iskolás koromban volt a kis vasutamhoz egy régi ruszki trafó amit tekergetni lehetett, hogy, menny áramot kapjon a vasutam, pl: ( 1V, 2V, 20V) stb. Remélem megértitek a kezdő létemre mit szeretnék ![]() Választ előre is köszönöm
Szia! Üdvözlünk körünkben. Parancsolj:labortápegység. Kezdésnek meg is építheted valamelyiket.
Akkor leírom:
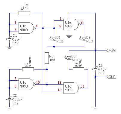
Szeretnék technika órára egy fénysorompót építeni, Ami automatica vált, (kb úgy 40mp-enként) és így néz ki az üteme: ..._______ ../..._...._...\ ..\..(x)..(_)../ ...\......_...../ ....\....(_).../ .....\_____/ ..._______ ../..._...._...\ ..\..(_)..(x)../ ...\......_...../ ....\....(_).../ .....\_____/ ..._______ ../..._...._...\ ..\..(x)..(_)../ ...\......_...../ ....\....(_).../ .....\_____/ ..._______ ../..._...._...\ ..\..(_)..(x)../ ...\......_...../ ....\....(_).../ .....\_____/ ..._______ ../..._...._...\ ..\..(_)..(_)../ ...\......_...../ ....\....(x).../ .....\_____/ ..._______ ../..._...._...\ ..\..(_)..(_)../ ...\......_...../ ....\....(_).../ .....\_____/ Kb így
jó a fehéret 555-s ic-vel meg lehet oldani, de a pirosat mivel???
A pirosat is meg lehet oldani 555-össel (astabil multivibrátor üzemmódban). Sőt, a 2 állapot között is lehet váltani egy másik 555-össel (40 mp-enként). Legrosszabb esetben 3 db 555-ös IC-re lesz szükséged az egész kapcsoláshoz.
Talán egy egyszerűbb is jó lesz
én a pirosat kétledes villogóval szeretném megoldanimert ugye felváltva kéne mukodnie
a fehéret megoldom 555-tel, már csak a váltást kéne megoldani, az 555-snek van olyan kapcsolása is???
A fehéret miért nem tudod megoldani egy astabillal? A "másik" LED-et egyszerűen kihagyod.
Sziasztok!
UA723-at mivel lehet helyettesíteni? Gondolom semmivel Üdv!
A 723 egy műveleti erősítő, kiegészítve egy stabil referencia feszültséggel.
Hát ez gond..
Pont lemaradt a rendelésről és nem tudok szerezni.. Köszönöm a választ.. Üdv!
Szia "Szárnyaska".
Hajlandó vagyok elektromosan megrajzolni a kapcsolást, és ezt az egész "kütyüt" beleírni egy pic-be, és feltenni a topic-ba, de konkrét müködési információra van szükségem. Sziasztok ![]() SzervízMacska szerinted kezdő létemre el boldogulhatok egy ilyen készítésében mint ez a labortápegység ? Ezeket az alkatrészeket hol vehetném meg hozzá, mármint valami webshop jó lenne mert nem lakok úgymond egy lakott területen )Választ előre köszönöm
lomex.hu regisztráció után. És még sok más helyen....
Szia
Én is kezdő vagyok , ezért írok neked. Szerintem ne az alkatrészrendeléssel kezdj rögtön, teljesen más sorrendet ajánlok egy ijen megépítéséhez. Ha tényleg szépen akarsz dolgozni és komolyan gondolod a hobbyzást akkor szerezz be egy két szerszámot, amire szükséged lesz pl.: forrsztó páka, ónszívó csavarhúzók, multiméter, ezek az alapkellékek( aztán ki tudja mi van még amit én sem ismerek) . Második lépésként döntsd el hogy milyen módszerrel akarod elkészíteni a nyákjaidat a későbbiekben( levilágítás,vagy vasalás) értelemszerűen a nyákkészítéshez szerezd be a kellékeket. Aztán ha ezzel is megvagy utánna jöhet az alkatrész rendelés. Amiket leírtam azokat külön-külön kifejtve elég sok információk egy kezdő számára, ha van ezekkel kapcsolatban kérdésed nyugodtan tedd fell itt ezekre is kapsz választ. Illetve ajánlom figyelmedbe a HE cikkjeit a nyákgyárátsról, valamint a fórum hozzászólások olvasgatását.
Igazából szép és hosszútávra elégséges megoldás lehet egy ilyen labortáp. A szabályozható feszültséget Te kérted, a beállítható áramkorlát pedig védené a később készítendő áramköreidet a "mérőfüst" károsító hatásaitól. Ha komolyan gondolod, érdemes belevágni, és magadat kell főleg meggyőznöd, hogy meg tudod csinálni.
Persze léteznek ennél jóval egyszerűbb lehetőségek is, pl. LM317-es ic-vel is össze lehet dobni 1 változtatható kimeneti feszültségű tápocskát; pc-táp, bármilyen telefontöltő és egyéb hálózati adapter is szóba jöhet. Laposelem is kapható még sok helyen. Boltot nem akarok ajánlani, a "Vásárlás... hol kapható?" topicban már szinte az összes üzlet meg lett említve. Itt Pesten annyi a bolt, mint a szemét, ezért neten nem is szoktam rendelni. Az LM317 adatlapját csatoltam, de a helyedben belevágnék a labortáp elkészítésébe. Üdv: SzervízMacska
Hello!
Nem a leg elegánsabb megoldás, de talán a leg egyszerűbb. (Tetszett, ahogy kipötyögted az ábrát, de mivel a sorompó elég közismert, egy mondatban is leírhattad volna. Persze ezek után, gőzőm sincs, hogy erre gondoltál-e.) üdv! proli007
Üdv!
Linkeltem 1 200w-os erősítő kapcsolási rajzát, és az lenne a kérdésem hogy ez korrekt e(működőképes) és hogy hány amperes trafó kéne hozzá(én úgy fogtam fel hogy 5A)
Lehet, hogy nem éppen kezdő kérdés, de ezért újat nyitni öngyilkosság lenne.
Van egy kütyüm, amin van egy nyomógomb, a kütyüből kilóg két vezeték és ezen egy pici villanymotor van. Ha megnyomom a gombot, akkor a motor egy másodpercig az egyik irányba forog, aztán, ha megnyomom a gombot megint, akkor a másik irányba forog egy másodpercig. A dobozt nem szabad megnyitnom és csak ezen a két vezetéken manipulálhatok, vagyis ide toldhatom az egyéb elektronikámat. A feladat az lenne, hogy a motort be kellene cserélni egy relére, ami az egyik akciókor meghúz, a másik akciónál meg elenged. Nekem jó a PIC-es megoldás is, csak legalább egy enyhe támpontot adjatok, hogy a polaritás váltást ügyesen kezeljem. Köszönöm!
Két optocsatoló, aminek lesz ugyebár két kimenete. Ezzel építesz egy bistabil kapcsolót. A LED részeit pedik A-K és K-A összekötöd párhuzamosra plusz a szükséges ellenállás és kész. PIC nélkül.
|
Bejelentkezés
Hirdetés |






beleírni egy pic-be, és feltenni a topic-ba, de konkrét müködési információra van szükségem. 






