Fórum témák
» Több friss téma |
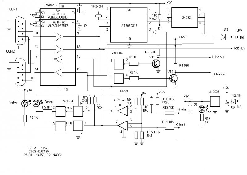
Nem akartam bajlódni a nyákrajzolással,kész PCB-t meg nem találtam,egyenlőre próbapanelra raktam össze.
2 COM porttal az 1.83 as progival működik.
Még jó hogy ezek a lábak be sincsenek kötve...A tavir.hu-n olvasgatva találtam még valamit.Ehhez a kristályhoz a com port adatátviteli sebességet 9600 ről át kell állítani 115200 ra,volt egy ilyen képlet .Bár ebben az esetben igy sem működik.
Tisztelt Urak
)Látom többen is próbálkoztok az Uniscan nevü progival,egy barátom is próbálkozik nekem laptopra emulálni hogy az USB-t soros portnak mechanikai soros portnak lássa. Sajnos odáig már eljutott hogy mikor feltete nekem a laptopra a regisztrált fizetös diag progikat kilöte és ujra kéne vennem öket, Kérdés van valakinek működö 1 soros portos müködö interfésze és progija hozzá?? Üdvözletel Kolcsár Kellemes karácsonyi ünnepeket,és Boldogab újévet mindenkinek!!!
Sziasztok!
Kérdésem,hogy az első hozzászólásban letölthető programcsomagban lévő 90s2313_ang.hex -fájlt kell betölteni az IC-be? És ezt kell betölteni akkor is ha ATTINY2313-asom van? Nem kell módosítanom semmit?
Sziasztok!
Előző kérdésemre senki se tudja a választ? Időközben lett még egy problémám, a soros kábeleken nem tudok kiigazodni, azt értem hogy a pc és az interface közé olyan kábel kell aminek az egyik végén egy soros csatlakozó a másikon kettő soros csatlakozó van.Na most ennek a bekötését nem értem és nem találok hozzá leírást.Valaki help?
Szia!
Előző kérdésedre a választ molnarp 2008.nov18-ai hozzászólásában megtalálod.A rajzon meg 2 com port van,a gépen és az illesztőn is,nem kell közösíteni őket.
Szia!
Igen előző kérdésre megtaláltam a választ! köszi A kábelezés: hogy érted hogy nem kell közösíteni őket? Nem arról van szó ,hogy 2 soros csatit kell bedugnom a PC-be?és ezeknek a vége összefut 1 soros csatiba amit az interface-be dugom be. bocs de ez nem teljesen világos :help:
Itt a rajz,szerintem teljesen egyértelmű hogy nem kell közösítened a portokat,mert az interfészen is és a gépen is 2 van.
Sziasztok!
Szeeretném érdeklődni, hogy az Unsican-hoz illesztőt készítene-e nekem? Természetesen fizetek érte.
Üdv mindenkinek!
A kérdésem a következő volna: PIII 650 MHz túl gyors volna az Uniscanhez? Mindig azt irja ki, hogy csatlakoztassam az ECUdekódert, majd ellenőrizzem az áram ellátást! A piros led (Power) világít, majd a K-Line villog, de nem komunikál. Előre is kösz!
Sia! Milyen interfaces-ra, progira gondoltál?! Vagy inkább azt kérdezem milyen autót (auókat) akarsz vallatni?
Üdv,
nagy nehezen sikerült elérnem,hogy az uniscan progi kommunikáljon a kocsival.Gyakori hibák,amelyek miatt az ellenőrizze az ecu csatlakozót... löki. -a program dos alapú,tehát xp alatt senki ne probálkozzon. Én win98se tettem fel azután msdos 7.0. -dual soros portot vettem a géphez,amelynek a driver-et dos-ban felmásoltam a c -re és onnan indítottam -ezután az eszközkezelőben ellenőriztem,hogy a soros portok paraméterei megegyezzenek a programban is megadottakkal. Uniscan-ban F2,ha kódot kér akkor TEC. Ha nem stimmel config.ini-ben írjuk át. -a programban az összes file-t ellenőrizzük(jobb klikk,tulajdonságok),hogy a "csak olvasható" checkbox üres legyen. Eltököltem vele egy darabig,mire sikerült működésbe hozni,rááadásul nem tudtam,hogy csak max 2000-ig ismeri az autókat. Kérdesem,hogy van e már valakinek használható uniscan3,vagy 3.5 progija,akár angol is? Vagy milyen egyéb újabb progit tudnék még használni a kiépített gépemmel:soros portokkal és illesztővel?
Ja és ha van valakinek egy torrenttanya meghívója elfekvőben,dobja már át hozzám. Hálás köszönetem.
Szevasztok! Nekem van e UNISCAN "gyári" interfészem, amit kb 5x használtam. Nagyon prímán diagnoztizálta az autókat! Már egy éve nem is vólt a kezemben. Sajnos mostanában sehogyse tudok vele kapcsolódni. Nemtom mi a franc lett vele?! A program elindul a "pover" led fojamatosan világít. Kiválasztom a tipust, az ECU-t aztán enter. Na itt mindíg egy piros sáv jelenik meg - a zöld csatlakoziás OK! helyet. - "CONNECT THE ECU reader THEN CHECK THE POWER SUPPLY " felirattal. Ja és az "L" led fojamatosan villog. ( Ha megcserélem az RS 232-es csatlakozókat akkor a"K" led villog, de ugyanaz. Mi lehet a gáz?!!! :banghead
...ez egy érdekes készülék! Ennek is két portra van szüksége, csakez nem diadnosztikához való, hanem chip tuninghoz. Már megfordult a fejemben, hogy nem lehetne-e használni a para portot. ...ki tudna nekem erre válaszolni?!http://www.asianproducts.com/product_2/SPI028-SPI_P12200001730386475.htm
Nálam is ez a helyzet az unisz.....ral,négyet kukába dobtam,egy még van,ezt már sajnálom ,pedig nem működik.UGYANAZ A HIBA.
Én vennék még egy MŰKÖDŐT !!! az sem érdekel ha cipősdobozban van!!!
BAKKKER! Akitől vettem, az azt mondja, hogy ....." ááááá ezek nem szoktak tönkre menni,mert mindenféle védelem van bennük."
Ja! Akkor ugylátszik nem vagyok egyedül! Csak arra lennék kíváncsi mi a pics.. baja lessz amikor nem is használom?!!! Na jó tud valaki segíteni - javítás, tippek -?????!!!
Na jó! Lehet, hogy nem pont ide tartozik, de megkérdem itt is!
Valaki egész véletlenűl nem tud ilyen SDI interfacest?!!! ...vagy kapcs. rajz, vagy bármi!!!! Itt találtam.: http://www.auto-diagnostics.info/sdi_interface HELP!!!
szevasz. obd-es konektorral csatlakozol a kocsihoz vagy pinekel? megprobalhatnad a progiban megcserelni a portokat hogy nem e elment az egyik portod. nekem van mukodo interfacem, proci es eeprom nelkul. mai napig megy, sajat magam raktam ossze. neha nekem is ki szokta irni ugyan azt amit neked, de nekem altalaban akkor amikor rosszul nyomtam be a dugot a pc be, meg mikor veletlenul atalitottam a portokat a programban.
ja es meg valami, aki neked azt mondta hogy mindenfele vedelem van benne, az total agyament. nincs benne semi sem. nekem mar ketszer elment benne a max232, csak nem ugy viselkedet mint neked.a masik vedelem ami nincs benne hogy elvalasza az autot az interfacetol (optoval).
Igen! OBD csatival csatlakozom! ...de van hozzá a Fiatosátalaktom is. - a régebbi modelekhez. 145; 146; 33; 155 - A két soros portot már cserélgettem. Ua, csak fordítva. .....vagy hogy érted azt hogy a programban cseréljem fel?!
Ma egésznap azon görcsöltem, hogy lelket leheljekbelé! Ujra telepítettem a DOS-t is , a progit is - másoltam, nekem legallább is másolni kell. - aztán tüzetessen ellenőriztem az irásvédelem kitörlését. MÉGSEM MEGY EZ A ROHADÉK!!! Na igen egy jó opto csatoló az elférne benne! Nem tudom mi tévő legyek?! Nagyon jó lenne pedig, mert a tudása az hibátlan!
Sziasztok!
Megszeretném épiteni az uniscan kapcsolási rajzot ami az elős oldalon is találhatóü. Maga a kapcsolás számomra is megépithető inkább azzal vagyok gondba hogy az attiny-t programozni kell ugy olvastam. Ennek szépen sorba valaki leirhatná a pontos menetét mert addig nem akarok belekezdeni amig azt nem tudom megcsinálni mert anélkül nem hiszem hogy ér alamit a kapcs. rajzom. Úgyhogy aki tudd ebben segiteni azt nagyon megköszönném na meg persze a tanácsokat is szivesen várom. Előre is köszi
nem kell bele az attiny, meg az eeprom sem. ki kell hagyni a rajzbol, le kel tolteni a crackelt valtozatot es megy gond nelkul
Ez tutti? 1000% hogy müködik azok nélkül? és akkor igaz hagyam simán ki a kapcsolásbol? Esetleg tudsz linket adni hogy honnan tudom leszedni a crackelt változatott? Előre is köszi a segitséget
nekem is ugy van osszerakva, es megy. keressel fent a neten. talalsz az biztos. nekem a masik gepemben van fent. ha nem talalnal akkor elkuldom mailben. csak valahogy at kell erre a gepre tennem
Azt nagyon megköszönném ha áttudnád küldeni.
a cimem:patvaros87@gmail.com mert kerestem de mindehol a crack nélküli változat van fent. Előre is köszönöm
Nekem is szükségem lenne rá. kvs2@freemail.hu
Kösszi. |
Bejelentkezés
Hirdetés |




)






