Fórum témák
» Több friss téma |
Fórum » Index
Egy lehetséges megoldást kitaláltam:
5 pólusú relé. Amikor behúz a relé, akkor a másik pólusa megszakítja a másik kör 555-ös IC 12V-ját. Pl elakadásjelző is működne ettől még.
Sziasztok!
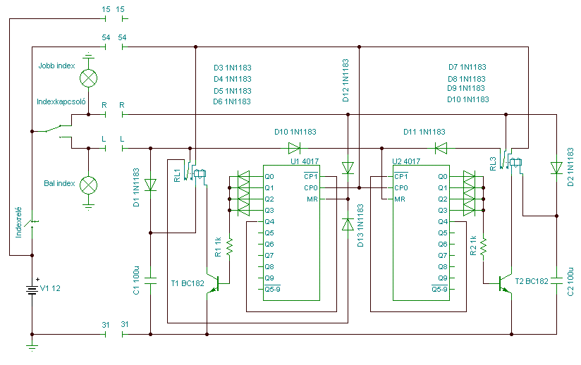
Olyan indexet szeretnék autóba csinálni, ami hármat villog ha nem kattintom be az indexkapcsolót. VW ezt komfort irányjelzőnek hívja, innen a téma címe. Keresgéltem, de nem találtam ilyen kapcsolást, ezért neki álltam egy sajátnak. Egy 4017 számolja az eredeti indexrelé impulzusait, és 1-3-ig rövidre zárja a kapcsolót egy relével, 4-nél pedig letiltja a tovább számolást. Még nem építettem meg, előbb tapasztaltabbak véleményét várnám, működőképes-e a dolog. TINA-val (6.0) sajnos nem tudom tesztelni, bár ez valszeg a hozzá nem értésem miatt van. Esetleg ebben is várom a segítségeteket. Hogy én hogy rühellem ezt a fajta indexet, pl ami opelekben van. Kisnyomás 3 index elvileg, nagy meg index bekapcs, kikapcsolni meg ellentétesen lehet, de ha arra is nagyot sikerül akkor arra indexel. Idióta egy megoldás.
Azt nem tudom az Opelé milyen (gondolom nem kattan be) Nekem hasznos lenne, mert sokat autópályázok, és sávváltáshoz szerintem ez a legkényelmesebb megoldás.
Hali
xxxxxxxxxxxxxxxxxxxxxxx nem követendő példa ![]() Lidi: milyen opeled van? mert nekem is, az van, de nekem normálisan csinálja, ilyen komfort irányjelzőről még nem is hallottam, talán inkább körforgalomból kikanyarodáskor lehetne a hasznát venni. üdv Az életveszélyes "jótanácsok" törölve! Moderátor
Nekem semmilyen, csak sokszor vezetek opeleket. Ez a hülye index kb a C Vectrával lett bevezetve ha jól emlékszem, a tied lehet hogy régebbi, vagy sikerült megszoknod.
nem .. éppen az, hogy az enyémbe nincs (4 éves combo) még nem láttam ilyet, és azért lettem volna kíváncsi, hogy melyik tipus
A három még mindig jobb mint egy!
Én egy kézzel fogom a kormányt, és autópályán (gyér forgalomnál) csak kicsit nyomom le a kapcsolót, hogy ne akadjon be, mert a kormányt nem fordítom annyira hogy visszabillentse középre. Ha beakasztanám, akkor sávváltás után ki is kellene akasztanom. Szerintem pont azáltal biztonságosabb, hogy 130-nál nem kell kétszer az indexkapcsolóhoz nyúlnom.
Idézet: „xxxxxxxxxxxxxxxxxxxxx nem követendő példa ” Még jó hogy odairtad... Kellett már satut nyomnom emiatt.
Én sem kötekedni akarok, de ha nincs előtted senki, akkor miért mész a belső sávba? A KRESZ szerint előzés közben nem kell folyamatosan villogni, csak sávváltáskor és visszasoroláskor.
A kar felengedése után mitől húz az rl1 ill rl2 (az első ütembem még talán de ütemszünetben elejt és nem tud visszahúzni.-szerintem-)
Ezt így oldod meg szerintem MINDEN index műveletet megnyujt hárommal egyébbként is. Volt egy másik ilyen indexes topic, ott abba futottunk bele hogy ha jf a kart zárja rövidre akkor nem fogod tudni mikor engeded fel a kart. (bár ahogy nézem szerintem ez is olyan lesz.A megoldást csak a kar átrendezésében láttuk.
Uraim!
Azzal együtt, hogy ezt a "villantok kettőt - megyek mint állat" stílust magam is rühellem, kérem, hogy ne menjen el a topic az alaptémától! A kérdés tehát az volt, hogy ez a megoldás, amit a topicnyitó feltett, működőképes-e. Erre keressük a választ!
Végre egy érdemi válasz, köszi!
Ezért tettem bele a c1 és c2 elkót, valamint t1 és t2 tranzisztort. Én úgy gondolom, hogy nem minden indexelést nyújt meg hárommal, hanem hármat mindenképp villog, ha annál többet kell,akkor az már a kapcsoló bontásától függ. Sajnos tisztában vagyok vele, hogy a resetelés, és a t3 t4 relé meghajtás hibás. Ezekhez szeretnék megoldást. Tudom alapkapcsolás, de sajnos láma vagyok ehhez (15 éve nem foglalkoztam elektronikával)
Most hirtelen ránézve a kapcsolásra, a resetelés teljesen hibás. Ehhez AND kapu kéne a t1 és t2 kollektorára kötve. Így ha egyik irányba kitartottan villog, közben indexelek másik irányba, akkor újra indul a számolás. Viszont az egyik elkót ki kéne sütni.
A t3 t4 helyett meg egy inverter kellene. Lassan ott tartok, hogy könnyebb lenne PIC-cel csinálni, de nem ez a célom.
Amit betettem régebben, sztem jó. Azaz átrajzoltam már úgy, hogy jó legyen.
Holnap küldöm a képet.
Köszi.
Ha az időzítős megoldásra gondolsz, az nem biztos hogy jó lesz nekem, de legfeljebb ötletet meríthetek belőle. Én is azzal a problémával küzdök, hogy mi van ha gyorsan felváltva indexelek.
Kicsit javítottam a kapcsolásomon. Ugyan megdupláztam az IC-k számát, de így egyszerűbb megoldani a resetelést.
Persze még mindig van benne hiba. -Ugye 4017-tel nem hajtunk meg relét, de ez csak lustaság. -A nagyobb bajom, hogy valahogy ki kellene sütni az ellentétes oldali kondit.
Szerintem kétszer egymás után nem tudsz indexelni (késleltetéssel ) ua irányba.
A 4017 kimeneteit sem kötheted össze csak diódával . Nem oc a kimenete. A kondi szerintem nem probléma,mert a 4017 a relé másik oldalát úgyis megszakítja. Egyáltalán az a tranzisztoros fokozat miért kell?
1. Igazad van, tényleg nem reseteli semmi az azonos oldali indexelésnél.
2. A korábbi rajzon még ott voltak, ez véletlen kimaradt. 3. A kondi kisütés valóban nem gond. 4. Azért kellenek a tranyók (szerintem) mert a kondik "egyengetik" ki az impulzusokat, és így tartja zárva a relét. Ha onnan kivenném, akkor viszont áttehetném a relé másik oldalára (fázist mindenképp kell fordítani) és akkor megoldanám a meghajtás kérdést is. Köszi az építő jellegű hozzászólást!
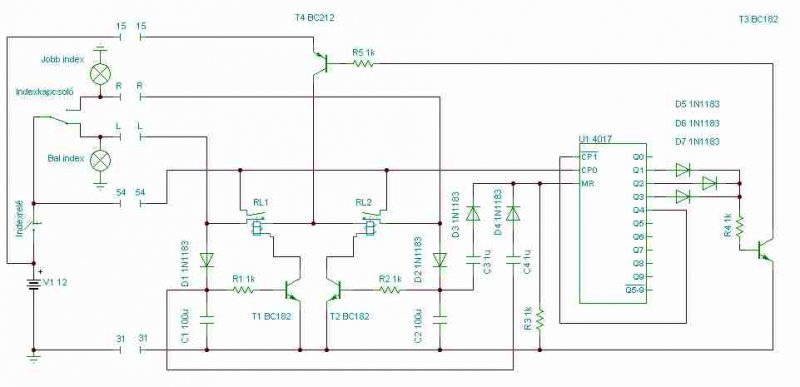
Újabb verzió, immár a harmadik. Ha a közmondásból indulok ki lesz még egy ráadás is.
Észrevételeidből kiindulva átterveztem kicsit, lassan kezd dióda temetőre hasonlítani. Ha esetleg lesz még időd, vess rá egy pillantást. Köszi
Szerintem a negyedik ütem után az index kar ismét indítja a számlálót, tehát újra kiadja a három impulzust Ha az index ki van rakva folyamatosan,plussz impulzusokat tesz hozzá.
Én a resetet úgy oldanám meg hogy figyelném a jeladóról jövő impulzusokat és ha ezek megszűnnek egy imp időre akkor reset mindkettőnek. (szerintem ha nincs rajta terhellés meg kellene állnia a jeladónak) Ugy gondolom egy 100 mikros kondi nem biztos hogy áthidalja az ütemszünetet. A jelfogót a táphoz (12V-jf-tranzisztor-test) vezérelném , és az ic Q0 kimenetét nem használnám ,mert úgy rémlik ott reset esetén magas van,az első ütemet a karnak kellene adni,ettől válna öntartóvá. A reset bemenetekre kell ellenállás mert a lebegő cmos bemenet minden zavart összeszed. A következő ami még problémát okozhat az hogy olyan ict kell választanod ami 18V ig bírja,vagy stabilizátor kell,de akkor a szintillesztéssel is bajod lehet.(bemenet több mint az ic táp)
Bár lehet ez sem jó,mert az index relén átfolyik valamennyi áram, ha jól gondolom alaphelyzetben is.Úgyhogy a reset része biztosan nem jó.
Köszi, de szerintem inkább megpróbálom uC-vel. A programozás úgy is közelebb áll hozzám. Nem szeretem ilyen hamar feladni, de már egyre bonyolódik a helyzet, és a dióda-társadalmat sem szeretném ilyen mértékben megcsonkítani.
Elvileg egy nyolclábú PIC-cel vagy avr-rel meg két tranyóval, pár egyébbel meg lehet csinálni. Analóg áramkörben nem gondolkodom, mert ha a fejembe vettem, hogy impulzust számlálok, akkor ragaszkodom hozzá. Bocs, makacs vagyok.
Hittem ezt én is, de azután jöttek a gondok.
Időzítő indul indexkarra eddig jó. Időzítő elkezdi kiadni az impulzusokat tökéletes. Ezzel elkezdi gyártani a saját indítójelét ez már nem annyira jó. Sajna ezen az úton át kell vezetékezni az autót (szerintem) ez sem annyira tetszik. Bár lehet egy szünetidőt áthidalo monostabillal meg egy utána kötött élvezérelt monostabillal működne. Ez a számlálós dolog tetszik-bár nem akarom megépíteni számomra csak érdekesség az egész- úgy gondolom működne még két diódával,ha az indexkimenetekről összegezné a törlő jelet.Bár lehet ennek is lenne valami buktatója.
Lerajzolod hogy gondoltad ? Nem biztos hogy egyre gondolunk.
Az a baj hogy az index karon SZAGGATOTT + van ,ezért minden jelszünetre újra indul a monostabil.Ezért irtam az áthidaló monostabilt ez elé pluszba. Igy tényleg saját újraindítását gyártja mindíg.(index kar indít,monostabil indul egy ütemet átenged,12V elmegy visszajön,monostabil indul .......)
Mivel a kapcsolóval kötöd a relét párhuzamosan nem tudod detektálni soha, hogy a kart felengedték, hiszen a jelfogó is ua két pontot zárja össze.
Sziasztok!
Két hónap után ismét van egy kis időm foglalkozni a témával. Megépítettem két 4017-tel az áramkört, de pergésmentesíteni kellene a bemenetet, meg bemenő jel hiányában pár másodperc után resetelni, így még kéne bele pár alkatrész. Inkább belefogtam AVR-rel megcsinálni, mint ahogy korábban is jósoltam. Megírtam a programot, és szimulátorban (szerintem) azt is csinálja amit kell, de a beprogramozott chip nem hajlandó működni. Mellékeltem a .bas file-t, amit kommenteztem is, így talán érthető mit akarok csinálni. Ez az első programom, így a stílusom még kicsit kiforratlan. A hibajelenség: Működés közben a PB4-es lábon magas szint van, PB3 pedig alacsony. Pedig a bemenetek (PB1, PB2) magas szintre vannak húzva, ilyenkor mind két kimenetnek alacsonynak kéne lennie. Ha az egyik bemenet alacsony szintre kerül, akkor a hozzátartozó kimenetnek magasra kéne váltania. Ez sem történik meg. Kezdő vagyok AVR-rel így lehet hogy valami bagatell hibába futottam bele (fuse bit, stb) de az égetés megy, mert egy ledvillogtató működik. Előre is köszönöm a segítséget.
Na megoldottam magamnak. Hiába bele kell rázódni ebbe az AVR témába.
Ha készen lesz a komplett áramkör felteszem ide, hátha érdekel valakit.
Ahogy ígértem, megosztom veletek a működő kapcsolást és az AVR programját (bin file). A program az 1k flash 98%-át elfoglalja, így mondhatom maximálisan ki van használva, de azt hiszem több funkcióval már nem is lehet felvértezni az eszközt. Külön kezeli az indexet és az elakadásjelzőt, és ezeknek tanítható a kitartott impulzusok száma (alapértelmezetten 3 villantás index, és 2 vészvillogó) A gyors váltásokat jól kezeli, és lényegtelen milyen hosszú egy impulzus. A forráskódot (basic) privát kérésre bárkinek elküldöm.
A hardware-nél kicsit spórolósra vettem a formát, (gondolom illene még pár ellenállás a tranyók mellé) de így is működik. LM7805 helyett jó a 78L05 is, de a relékre érdemes diódákat tenni (ez kimaradt a rajzról) Az alkatrészeket a HEStore-ból rendeltem, így relékkel, dobozzal együtt kb 1200Ft-ból kijött. Javaslatokat, észrevételeket szívesen veszek.
Szevasztok!
Előre szólok, nem vagyok műszerész, viszont segítséget szeretnék kérni. ![]() Lecseréltem a motoromon 4 db 21Wos indexemet LED es indexekre, és a gyári relémet is, egy áálítólag LEDes indexekhez ajánlott relére, amire az van ráírva, hogy max 10 W. Nos az a problémám, hogy míg a gyári relével, ugye gyorsan villogott mind a 4 index egyszerre, tök mind1 volt merre indexeltem, addíg ezzel a LED es indexhez kapott relével, a villogási sebesség normalizálódott, viszont ugyanúgy mind a 4 LEDes index villog egyszerre. Gondoltam, hogy bekötök bal oldalra is és jobb oldalra is egy ellenállást párhuzamosan az egyik LED es indexel, ami végülis orvosolta is a problémát, csak az ellenállás kb fél perc után elkezdett melegedni, és csaknem forróvá vált. Próbáltam 10ohm 10W os ellenállást is, és 4 ohm körüli 16W os-at is, de mind a kettő naon dúrván melegedett. Ezért szeretnék segítséget kérni, esetleg ötletet, hogy tudnám ezt a rendszert működőkéssé varázsolni. Tudom vegyek elektonikus relét ezt meg dobjam el, de ha van valami olcsóbb, és kivitelezhetőbb ötlet. Esetleg, hogy milyen ellenállással próbálkozzak, ami nem naon melegedne, akkor naon hálás lennék. Jah és sry a regényért, és ha rossz topicba írtam! |
Bejelentkezés
Hirdetés |















