Fórum témák
» Több friss téma |
- Ez a felület kizárólag, az elektronikában kezdők kérdéseinek van fenntartva és nem elfelejtve, hogy hobbielektronika a fórumunk!
- Ami tehát azt jelenti, hogy a nagymama bevásárlását nem itt beszéljük meg, ill. ez nem üzenőfal! - Kerülendő az olyan kérdés, amit egy másik meglévő (több mint 17000 van), témában kellene kitárgyalni! - És végül büntetés terhe mellett kerülendő az MSN és egyéb szleng, a magyar helyesírás mellőzése, beleértve a mondateleji nagybetűket is!
Össze kellene kötnöm a monitort egy hosszabittóval mind a kettő szakadt.
Használj mondatkezdésre nagy betűket, és mondatvégi írásjeleket. Átgondoltan, mindenki számára érthetően fogalmazd meg a kérdésedet, ellenkező esetben nem kapsz rá választ. Jav.szamóca
Sajnos amit kérsz, nem túl egyszerű, még akkor sem, ha lenne rajzod, mert egy ilyen DC-DC konvertert megépíteni sok tapasztalat kell. A legfőbb probléma viszont a 0-tól való változtatás, és az 1A. Ezek 5V bemenő fesz esetén ferrit trafót, FET-es kapcsolóüzemű tápot feltételeznek, és még így is baromi nehéz a 0V-ot megoldani. Arról nem is beszélve, hogy a termelt zajt is el kéne nyomni, ami szintén nem könnyű, bár arról nem írtál mihez kell, mert van aminél ez nem számít.
Heló
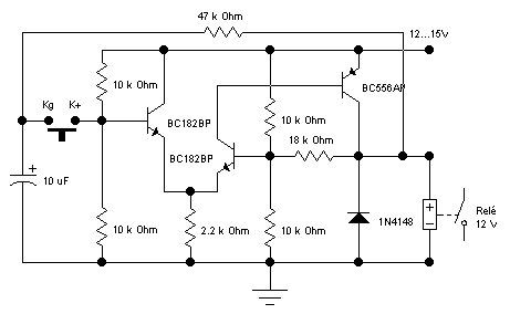
Tehát akkor C1: 633 nF és a többi változatlan, de nekem az a gondom még hogy nem csak 1 relét hanem a mellékelt kapcsolást szeretném igy üzemeltetni 220Voltról úgymond trafó nélkül! Erre is jó így szerintetek? Ez egy nyomógombos be-ki kapcsoló kapcsolás!
Erre így nem jó. Kell bele egy zener(nagy). A nyomógomb kettős szigetelésű?
Érdekes az egybeesés! Ettől ki tudok akadni, Te nem?
Heló
Köszi a gyors választ! Milyen zener meg hova kéne a kapcsolásba tenni? Még nincs meg a nyomógomb, ha kettős szigetelésü kell olyat veszek akkor!
Ezt leforditana nekem valaki magyarra:
dc-to-dc-Charge Pump Voltage Converter Hogy szoktak ezt hivni magyarul ? Koszi elore is !
Sziasztok!
A Hestore-ral kapcsolatban szeretnék kérdezni. Pl.: én hangszórót akarok venni, de Nettó árak vannak feltüntetve. A szállításon felül(1280Ft) ezt a nettó árat kell kifizetni, vagy erre még rájön az áfa is? Köszi
Bárhol, bármit veszel, arra mindig rá kerül az ÁFA. (Itt a HE –n is!) Tehát ha nettó ár van megadva, akkor az ÁFA-t hozzá kell számolni. (Ez ma 20%, vagyis a nettó összeget 1,2 –vel kell szorozni.)
Sziasztok!
Hallom sokszor hogy ilyen meg olyan programot használtok tervezésre, és én is szeretnék beszerezni egyet, melyiket használjátok áramkörök tervezésére? köszi előre
Hello!
Sprint layout-ot hasznalunk sokan. Ez azert elonyos mer konnyu megtanulni kezelni. Szoktak meg Eagle-t is hasznalni, azt viszont szerintem nehez hasznalni.
Sziasztok!
Lenne nekem is egy kerdesem. Meg epitettem ezt a torzitot es ha radugom szkopra akkor szepen mutatja a szkop a torzitott szinusz jelet, de ha radugon az erosito ele es a bemenetre nem hanggeneratrort rakok hanem gitart akkor csak zug az egesz es nem ad ki hangot. Ez miert lehet? Mi lehet a baj?
Sziasztok
Az lenne a kérdésem hogy Eagle-be hogy lehetne alkatrészeket beimportálni, mert rákattintok az "Add" gombra, de üres a bejövő ablak. köszi
Valószínű az okozott zavart, hogy
"Az Fgytv. 14. § (3) bekezdése szerint a forgalomba hozott áru és szolgáltatás áraként minden esetben a fogyasztói forgalomban fizetendő, azaz bruttó árat kell feltüntetni." 1997. évi CLV. törvény
Röviden DC DC konverter.
Már amennyire magyar. Hosszabban egyenáramról egyenáramra, töltéspumpálással működő feszültségátalakító.
Sziasztok!
Kezdő éppenséggel nem vagyok, de a 230-al nem szívesen játszok, ezért szeretném kikérni a szakértelmeteket,hogy jól kötöttem-e össze a trafóta többi kábellel. Ez amúgy csak egy ideiglenes megoldás, addig ámíg nem kerül bele a dobozába az erőlködő. A trafóról annyit, hogy PR: 230V, 300W SEKUNDER: 2x17V 8,6A. A h'l=yati csatlakoy=n m;rt ellen'll's pedig 5,6 ohm, amit egy kicsit kicsinylek, de remélem, hogy ez normális. A válaszokat köszönöm!
Egyenáramon lehet annyi az ellenállása.
De nem egyenáramon használod. ( Ne használd egyenáramon, ne kösd akkumulátorra )--- Ha nagyon nagyon óvatos akarsz lenni, a primer oldalon köthetsz vele sorba kísérletképp valamilyen ellenállást, pl. 230 voltos 100 wattos izzót, rezsót.
A trafóban megbízok, tiszta új, és már volt próbálva (feltranszformáltam vele 17V-ról 23O voltra, persze szinusz jelet). Amúgy meg nem kötöttem volna rá akkut, mondtam, hogy nem vagyok kezdő, csak biztosra akartam menni. Akkor ha jól vettem ki a szavaidból akkor lehet így használni. Kösz a választ!
Felmerült mégegy kérdésem az astabil villogó kapcsán. Tranzisztornak, hogyha nagyobb feszültségen működtetem mindegy milyet teszek, csak kibírja a feszültséget, vagy számít az is, hogy mikor, hogyan nyit? Bár elolvastam a tranzisztorrol szóló cikket, azért nem vagyok teljesen tisztába vele.
Sziasztok!
Szereztem egy számítógép tápot, csak az a baja, hogy a kondik púposak És az lenne a kérdésem, hogy ha kicserélem a rossz alkatrészeket, akkor még működhet, vagy inkább szerezzek egy működőképeset? Ui.:találhatok adatlapot erre a típusra??
Hát a Codegen nem az a táp, amire sokat érdemes költeni, de ha meg akarod tanulni a működésüket és a javításukat, gyakorolni jó. Ha kicseréled a púpos kondikat és más baja nincs, elindul, ha más baja is van csattan/füstöl/nem megy.
Itt van még egy-két kép
Valamint a 06-os képen van valami manópiszok-szerű valami. Az mi (lehet)??? 05-ös kép - kondi púpos, 04-es is 03 - távoli Milyet érdemes venni, (CELLU-sat vagy EPOXID-osat) nem nagyon tudom mi a különbség ? Nekem a vasalásos módszer a legszimpatikusabb.Bővebben: Link
Hello!
Tulajdonképpen mit szeretnél? - Nagyobb feszültségről járatni a kapcsolást? - Nagyobb feszültségű tranyókat alkalmazni? - Nagyobb teljesítményű tranyókat betenni? - Mi nyit és mikor? Szóval mi a kérdés? Mert valami konkrét kérdés jobb lenne. üdv! proli007
Helló ! Az R 10 , R 11 , R 1 ellenállások a + 5 voltra vannak kötve.
Hello!
En alapvetoen nem vagyok pakasz szakember... :no: Van egy zenekarom, szeretnenk felveteleket csinalni PC-vel, ehhez viszont az kellene, hogy mind az 5 embernek lehessen egy fejhallgatot a fejere rakni. Ezt nem tudjuk technikailag megvalositani, mert a keveronkbol csak eg jel jon ki, azt pedig hiaba buzergaltuk tobb fele vezetekekkel, egyszercsak eltunt a hangero. Valami olyan kis kutyu kellene, amibe bemegy a keverobol egy stereo jel es a masik oldalon kijon belole 6 stereo fejhallgato aljzat. Mindegyikhez jo lenne egy hangero poti is, de ha ez nagyon bonyolitja a dolgot akkor nem feltetlenul szukseges. Egy baratom megcsinalna a szerkezetet, ha adok neki rajzot... Tud valaki ebben segiteni nekem??? Elore is koszonom a segitsegeteket...!!! Udv! Attila
Hello!
Leg egyszerűbb a kis LM386-os IC-vel öt kis végfokot készíteni egy tápfeszről, akkor külön szabályozhatod mindegyik fülest. üdv! proli007 |
Bejelentkezés
Hirdetés |









)











