Fórum témák
» Több friss téma |
Fórum » ICL7106/ICL7107
Valóban, köszönöm az észrevételt! Na épp ezért még csak "BÉTA" státuszú a kapcsolás.
Illetve nem is ICL7660 lesz benne hanem mezei 555, mert az negyed annyiba kerül.
Na, megnéztem az adatlapot és bár tetszik, valóban nem helyes.
Bocs, ccs! Bocs utókor!
Sziasztok!
Egy véleményt mondjon valaki (főleg Attila véleményére vagyok kíváncsi, mert az ő terve alapján készült), hogy jó lesz-e így a nyák. Az sönt és a hozzátartozó ellenállások direkt nincsenek a panelon.
Üdv.!
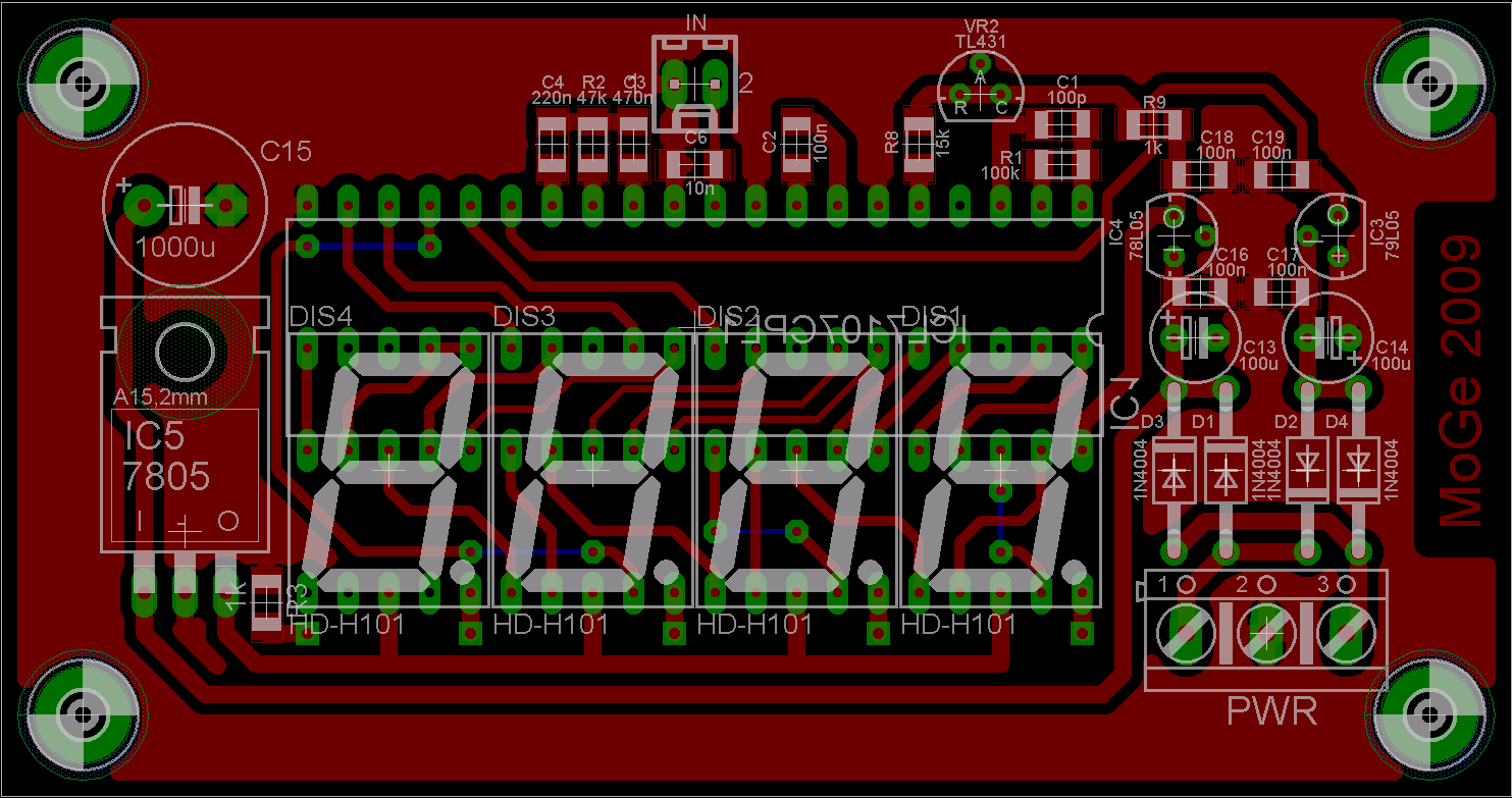
Egész jó. De az ICL7107 21-es lábát nem szabad a teliföldhöz kötni, hanem külön kell behuzalozni, csillagpontosan. (Megjegyzem; szerintem így is működne de külön huzalozva az igazán korrekt.) Illetve a referencia bekötése sem az igazi. Nem a huzalozás mikéntje hanem maga a bekötés. Rossz maga a kapcsolási rajz. Itt ugyanis (úgy látom) R8 csak egy soros ellenállás, így nem osztódik le a TL431 2,5V-ja. A harmadik dolog az a mechanikai kialakítás. Minden alkatrész a TOP oldalon van, kivéve az ICL7107. Viszont ha egy készülék előlapjához akarod szerelni ezt a panelmérőt, akkor a kijelzők síkja nem tud elérni teljesen a készülék előlapjáig, mert csomó alkatrész magasabb mint a kijelzők. Például a sorkapocs, az IN csatlakozó, és főleg a C15. Én pont ezért csináltam meg a nyákomat úgy ahogy... És a legfontosabb: Sok alkatrészt egyszerűen nem fogsz tudni beforrasztani! Például: A sorkapcsot, az IN csatit, az összes elkót. Nem véletlen rakosgattam át szinte minden alkatrészt a másik oldalra a saját nyáktervemen.
Értem! Köszi szépen,akkor várok türelmesen.
Illetve megfordult a fejemben olyan is hogy ha esetleg a saját nyákodat készíted,csinálnál egyet pluszba? Mert láttam hogy az oldaladon a megadott adatokkal vállalsz nyák készítést is.Ha igen,kérlek jelezz és akkor írok emailt a részletekkel. Köszi szépen Üdv Kicsa
Persze, csinálhatok két nyákot is. De a működéséért garanciát nem tudok vállalni, majd csak akkor hogyha én is összeraktam. Szerintem utána térjünk vissza erre a dologra.
Szia!
Köszi a választ! -21-es láb hibája javítva -a referencia feszosztó javítva (figyelmetlen voltam és az egyik ellenállás és egy kondi lemaradt a kapcs. rajzról) - igazából szerintem az elkókat, diódákat, csatikat arra az oldalra rakom ahova akarom... az IC felöli oldalra is betehetem őket...
Üdv.!
Idézet: „- igazából szerintem az elkókat, diódákat, csatikat arra az oldalra rakom ahova akarom... az IC felöli oldalra is betehetem őket...” Nem! Gondold csak végig. A nyák egyoldalas, ezért csak az egyik oldalán van réz. Ha például a sorkapcsot a réz felőli oldalról dugod be a panelba, akkor a sorkapocs műanyag része eltakarja sorkapocs lábait, így nem férsz oda a pákával!
Lehet kicsit belebonyolódtam, én azt szeretném ha a kijelzők, smd-k és a stabkocka lenne a réz felőli oldalon és az IC, kis stabok, elkók, diódák pedig a másikon...
Szia!
Értem,rendben,akkor várok türelmesen aztán majd ha kész a működő áramkör,akkor visszatérünk rá. köszi szépen Üdv Kicsa
Az oké, de a nyákterveden nem ez van! Jelenleg minden alkatrész a TOP oldalon van, kivéve az ICL7107. Ha generálsz egy 3D-s képet a nyákról akkor meglátod.
Ok. Ezen kívül rendbe van a nyák szerinted?
Nem tudom... huzalozási szempontból szerintem igen. Azt nem követtem vissza hogy minden alkatrész jó helyre van-e kötve.
Csak a színesítés kedvéért, itt egy másik kialakítás is. Ezt már egy másik topikba is felraktam, de nem emlékszem hová, viszont az biztos, hogy itt jobb helye van mint bárhol máshol.
1. Ez CSAK egy 200mV-os alapműszer. Mást nem tud, de ezt remekül. 2. A tápegység kialakítása is egyedi, csupán egyetlen váltó 8V kell neki. Ezt nagyon könnyü produkálni általában, ha az adott egység trafójára csinálunk neki egy külön tekercset. Azért is jó ez, mert így galvanikusan teljesen külön van a mérőrész. 3. A nyák megint egyedi. Itt nincs IC lábak közti nyákvonal, viszont vannak átkötések. Ez van akinek tetszik, van akinek nem. Ne idegenkedjetek tőle, az átkötés remek alkatrész. Én még sosem láttam belőle hibásat. 4. Minden a panel beültetési oldalán van, a kijelzőt kivéve. A kijelzőt mindenképpen célszerű IC foglalatba rakni, mert így magasabb lesz, és ez nagyon univerzálissá teszi a későbbi szerelésnél. 5. Legalább 20példányban csináltam már meg, kifogástalanul működik. A fotón lévő példányt kézzel, csőtollal rajzoltam meg, úgy is remekül elkészíthető. 6. Ebben dupla kijelzők vannak, ami anyagilag előnyt jelent. Végül be kell látnom, hogy ez nem olyan univerzális mint Attila86 előtétes-söntös kivitele, de azért számos helyre ideális megoldás lehet. Alkotó
Sajnos nem volt időm még megépíteni a műszert. Addig jutottam csak hogy építettem neki egy beültetésre kész nyákot. De beültetni szerintem csak egy hét múlva fogom.
Helló ! Nekem annyira tetszik ,hogy holnap rajzolom a nyákot kézzel. Egyszerű nincs agyon bonyolítva és amikor beszerelésre kerül az átkötések sem látszanak. És ha látszik akkor mi van, attól még jól működik.
Egy kérdésem lenne légyszíves a kijelző típusát leírni mert nem látom jól. Bár valószínű ,hogy pont ilyen nem lesz itthon. Köszönöm. nagy hoho
Üdv ALKOTÓ
Megépítettem az általad publikált műszert,de vannak hibái! Míg neked nincs előjel a sor elelyén nekem van és villog is.A másik,hogy az utolsó karakter villog.Egyébként szerintem jó lenne mert reagál ha állítom a trimmert.Ha tudsz kérlek segíts!!! Köszi!!
Helló ! Én is megépítettem tegnap a műszert és kifogástalanul működik mint a mellékelt kép mutatja. A bemenetére kössél 195 mV -ot és a trimerrel 1950- re kell állítani .Nekem is volt negatív előjel de a bemenetén felcseréltem a kábel. Tehát a rajz szerinti + bemenet az negatív. Amíg a bemenet nyitva van addig nem mutat 0000-át.
Jobb kép is van.
Üdv
Mitől lehet,hogy nem áll meg a kilyelző? Mér rendesen de nem áll meg!
A forrasztási gyanta, és egyéb maradványokat le kell mosni, mert átvezetéseket okoznak. Ez lehet az egyik oka a kijelzett érték változásának.
Szia!
Értem,semmi porbléma,ráérek. Sajnos a suli most eléggé lefoglal,azért igyekszem figyelemmel kísérni a folyamatot... ![]() Szóval dolgozz nyugodtan aztán akkor majd figyelem a végkifejletet. Üdv Kicsa
Köszi megnézem.
Az az érdekes,hogy egyszerre három karakter ugrál!
Átkapartam,átnéztem,ugyan az!
Az természetes,hogy a stab ic meleg? AC Fesz 7.9v.
Ha a kezed állja a hőmérsékletét akkor nincs gond. Próbálj áramot mérni AC állásban, kösd be a trafó panelra menő vezetékei közül az egyikbe sorosan a műszert, és tedd olyan állásba a méréshatárkapcsolót, hogy 200mA-nál többet is ki tudjon jelezni.
Akkor nem is melegszik annyira az a stabkocka.
Most rá van kötve 40v-os tápra egy 100k-100ohm osztón keresztül és az útolsó két karakter villog és a négy szegmensből az első semmit nem ír ki.A másodikon kezdi az egészet!
|
Bejelentkezés
Hirdetés |




Bocs, ccs! Bocs utókor! 












