Fórum témák
» Több friss téma |
Ez ha jól sejtem RS274X formátum, én az RS274D-t nézegettem csak eddig. De ha jól látom nincs sok különbség a kettő között. Ahogy nézegettem a Proteust, az is tud nyákrajzról negatív BMP-t készíteni, megpróbálok abból gerbert csinálni valamivel. Ha nem sikerül, lehet megpróbálkozok a BMP feldolgozásával.
Nedínium mágnesek 70°C felett jelentősen veszítenek remanenciamágnesességükből, amit lehűlve nem nyernek már vissza.
Köszi az infót! Eddig fél lépéses módszert használtam, egész lépésessel javult a helyzet (20 perc után ~40 fok).
Végül a BMP-s megoldás mellett döntöttem. A fejlécet már kezeli is a PIC, és még 34% üres a memóriából (optimista felfogással
). Már csak az útvonal tervezésen kell filóznom...
Egész lépés alatt két szomszédos tekercs egyszerre tönrténő energetizálását érted?
Nekem is sajnos unipoláris motorjaim vannak, szoftveres microsteppingen töröm a fejem, érdemes?
Nem. Egész lépésesnél pont hogy csak egy tekercs van egyszerre áram alatt. Az egész lépés így néz ki :
1000 0100 0010 0001 a fél lépéses pedig valahogy így: 1000 1100 0100 0110 0010 0011 0001 1001 Tehát a fél lépésesnél van egszerre energetizálva 2 tekercs minden második lépésnél. Ezt először azért vetettem el, mert állandóan gerjeszteni kellett, különben a fél lépéseknél átbillent volna valamelyik irányba. Szerintem a mikrosteppinget csak akkor érdemes használni, ha anélkül nem tudsz elegendő felbontást elérni. Én a Z tengelynél sűrűmenetes (M8 1.1) csavart használtam, így 1 miliméter megtételéhez 70 lépés kell. Nekem ekkora felbontás bőven elég, ha nagyobbat akarsz, akkor szerintem a szoftveres PWM-ből bőven elég lenne egy 4 bites. 1 lépés felosztható így 16 lépésre.
Tisztában vagyok az elnevezésekkel, csak máshogy értettem a mondatod:
"Eddig fél lépéses módszert használtam, egész lépésessel javult a helyzet" Tehát nem a nyomaték javult, hanem a hőmérséklet. A felbontás féllépes módban a legjobb (a PWM után), de a nyomaték nem jobb, ha egész lépést használok, de úgy, hogy mindig 2 tekercs van bekapcsolva?
Úgy jóval nagyobb lenne a nyomaték. De ehhez szerintem szükség lenne negatív feszültségre is.
Akkor a vezérlés valahogy így nézne ki: (0-negatív fesz 1-Gnd 2-pozitív fesz) 0112 2112 2110 0110 Szóval gyakorlatilag bipolárisként lenne használva, a nyomatéka állítólag így 160-180% körül lenne. Mellesleg nem tudom, miért a nyomatékra gondoltál, azzal nem volt bajom csak a hőmérséklettel
Ez már igen sok alkatrészt, és komplikált vezérlést (potenciáleltolással) eredményezne. Jelenleg ott akadok fenn, hogy mivel hajtsam meg tisztességessen az IRFZ44-es FET-jeimet, mivel a PIC 5V-t ad ki, és van ugyan nekem ilyen MAX626-om, de nem nagyon szimpatizálok vele.
Műveletí erősítős megoldás nem lenne jó? Motoronként 1-1 LM324, 12V-ról járatva, kimenetek a Gate-ekre, invertáló bemenetek összekötve, 10K-val földre, 10Kval 5V-ra. Nem invertáló bemenetek pedig mehetnek a PIC-re. Így a Gate-ekre még lehúzó ellenállás sem kell, az LM324 0V bemenet esetén lehúzza földre. 5V bemenő esetén pedig megkapnák a FET-ek a 12V-ot.
Teljesen jó megoldás, egy apró dolgot leszámítva. Mi van, ha a PIC resetben van, vagy pl. kiveszem a foglaltból. A bemenet a magas impedancia miatt jó esetben 50Hz-re beáll, rossz esetben mászik valahol 2.5V körül, ami igazán nem tesz jót a FET-eknek. Talán megpróbálkozom ezzel a MAX626-tal mégis. Ami idegesít, az csak az, hogy invertál.
Én is így csináltam, nálam csak programozás után van pár másodpercig resetben, ez gondolom nem árt még neki. Amikor kiveszem a PIC-et, akkor pedig nincs áram alatt.
De a bemeneteken 1-1 lehúzó ellenállás mindkét problémát megoldja. Alaplapokon van ilyen "4 az 1-ben" meg "8 az 1-ben" ellenálláscsomagok, ha sok lábat kell lehúzni, akkor azzal elkerülhető a pepecs munka. Vagy akár megpróbálkozhatsz MAX232-vel is. A -20V-ot is bírják..
Hát, lehet, de mégis én úgy vagyok, hogy használjuk azt arra, amire kitalálták. Bár biztos működne. Most MAX627-tel fogok próbálkozni. Ez be kell hogy válljon.
A lehúzóellenállásháló jó ötlet! Kösz!
Nah, most 5kHz-en PWM-ezek, bár ez inkább más topic lenne, de úgy gondolom helye van itt is, mivel sokan programoznak, építenek vezérlőt.
Szóval szoftveres PWM-et valósítok meg 3*4 csatornán, egy időzítő adja a 25us-os időalapot (40kHz). Minden 8. interruptot egy teljes periódusnak számolok, tehát a felbontás 8 köztes lépés, a motor két fizikai lépése között (1.8/8=0.225°, ez az 5mm emelkedésű orsóra vetítve 3 ezred mm, a teljes lépéses majd 3 századhoz képest). A uC 40MHz-en megy, 25ns/utasítással.
Legjobb tudomasom szerint microstepnel a ket tekercs aramanak a vektoros osszege adja meg az elfordulast (az sem pontosan), ezert ha ket lepes kozotti reszt egyenlo reszekre akarsz felbontani, akkor sin/cos ertekeket kell a tekercsekre tenni. Tehat a ket fizikai lepes kozotti kozepallashoz (45 fok) 0.707, 0.707 kell. Persze egyforma ertekekkel mindig kozepre all be, de ha csak negyedet akarsz elforditani akkor mar nem lesz jo a linearis osztas.
Hello, szerény véleményem szerint a microsteppingbe nem érdemes energiát fektetni a hobby katagóriában, hiszen egy 200 lépéses motor is egy mezei M6-os orsóval tud 5 mikron inkrementumot, amit a mechanika hibája ugyis megsokszoroz. Gondolok itt a kihajlásokra, a főorsó és a mozgatóorsó kottyanására, (ha kompenzáljuk, akkor annak a pontatlanságára) és a slip-stickre. Persze a hobby gépeknél....valamint, az egyébként sem gyors léptetőmotor, ha jól sejtem, a microsteppinggel további sebességvesztést kaphat
Ez valóban egy nagyon fontos dolog, teljesen elkerülte a figyelmem, a lineáris elfordulásban dondolkodtam. De ezt a szinuszos kitöltési tényező állítást 1/8-ad felbontásban elég nehéz megcsinálni. Jelenleg lineárisan csökkentem az egyik tekercs kitöltési tényezőjét, és fordított arányban növelem a másikét, mindezt 8 lépésben a két tekercs között. Tehát A=7/8 B=1/8, majd A=6/8 B=2/8... Ezt hogyan lehetne jobban optimalizálni?
Tegnap még kipróbáltam egy kisebb motoron, egy kategóriával jobb legalább, mint a half step, nem rezeg a motor sem. Viszont a sebességgel problémák lesznek, a 10MIPS is kevés a PWM-et 5kHz fölé tolni, úgy hogy tudja kezelni mind a 3 léptetőmotort, individuális irányban. Meggondolandó lenne motoronként egy-egy kis PIC, ami csak a step-dir jelet veszi, és PWM-et állít elő a 4 FET-nek szoftveresen, és az égatt a világon semmi mással nem törődik? Ismer valaki esetleg microsteppinges cél IC-t unipoláris motorokhoz, ami beszerezhető? Sajnos eddig csak az Allegronál láttam, ami drága, messze van, és a posta is fél vagon zseton. Kilőve.
A PWM-re igen is szükség van, saját tapasztalatból mondhatom már. Nem hiszem, hogy nézted a honlapom, 16-os golyósorsókat használok 5mm-es menetemelkedéssel, de pont ugyan ezt írtam le két hozzászólással alább. Nem baj, ha elkerülte figyelmed, örülök minden hozzászólónak. A microstepping valóban nem növeli a motor végsebességét, de csökkenteni se fogja.
Ekkora frekin mar nem hasznalnek sw-t, inkabb celhardvert, monjuk CPLD-t. Es nem is sima PWM-et, hanem igazi aramszabalyozast. Egyebkent meg a microstep pontatlanabb lesz, mint amit a motor onmagaban tudna. Inkabb arra jo, hogy remegesmentesen forogjon, de pozicionalashoz nem javallott. (wikipedia) En csinaltam ilyen szinusz/koszinusz vezerlest FPGA-val, D/A-val. Es persze a D/A kimenet a motor aramat hatarozta meg, nem a feszultseget. A bipolaris motorokat Texas UC3770-ek hajtották meg.
Amúgy microstepping-gel a motor le tudja adni a névleges nyomatékát a nem egész lépések között is?
Félreértettél, én a microsteppingről beszéltem, a PWM pedig szerintem is pedig csodát tesz, használata kötelező. Ha a menetemelkedés nagy, akkor viszont van előnye a microsteppingnek is.
A szinuszos meoldást szerintem, tártakarékosan, előre kiszámított módon, táblázatosan lehetne megoldani. Ha konrollerről van szó...
Ne haragudj, a hiba bennem van. Nem tudom elhatárolni, hogy most mit is értünk PWM, és mit microstepping alatt? Ha a szomszédos tekercseket PWM üzemben hajtom meg, úgy hogy közelítve B-tekercshez annak kitöltési tényezője nő, akkor ez PWM meghajtás ugyan, de miben tér el a microsteppingtől? Ezzel is meg tudok "állni" két fizikai lépés között.
No tegyük ezt rendbe...Tehát "sima" PWM alatt én azt értettem, amikor a motor nyomatékának növelése érdekében a feszültséget megnövelve, közben az áramot határolva, az induktivitáson a tápot ki-be kapcsolva próbálunk minél nagyobb fluxust kipréselni a tekercsekből. például az L297-es IC PWM chopper áramköre.
A microstepping szintén PWM-el történő fluxusszabályzással valósítható meg, innen lehetett a keveredés. De ez a fogalom, csupán a fázisok közti "finom" beállást jelenti, a módszer, ahogyan ezt elérjük, lehet épp analóg is. Legfeljebb nem célszerű.
Köszönöm a pontosítást! Minden világos.
Egyenlőre lassú végsebességgel ugyan, de szoftveres PWM-mel léptetem a motorjaimat, 30V-ról járatva. Az L297 tényleg jónak tűnik, ki fogom próbálni.
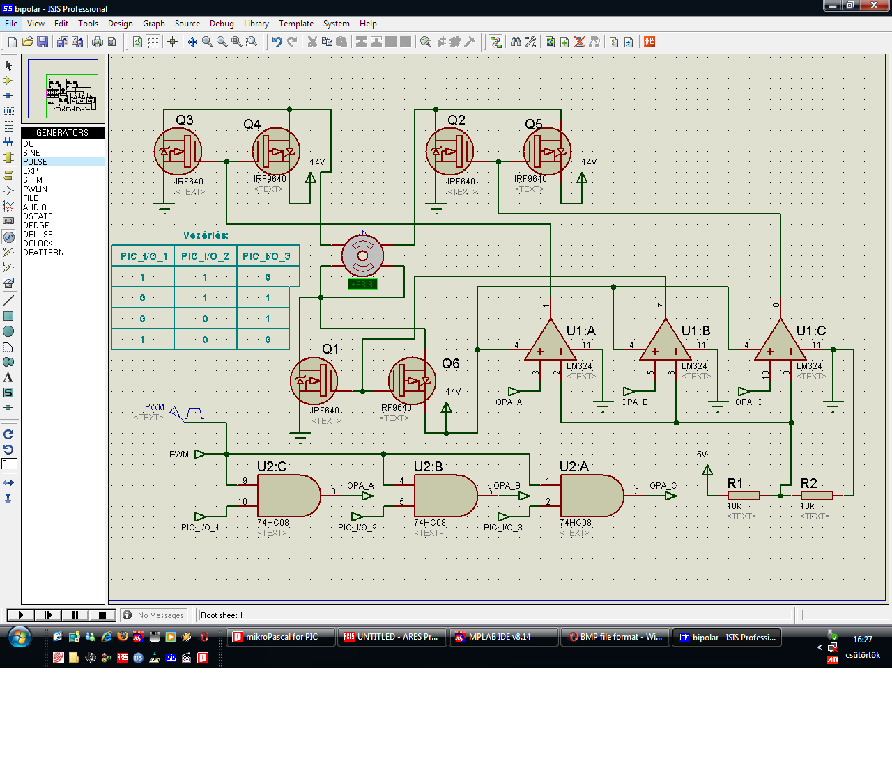
Miközben a BMP rejtelmein filóztam, nekiáltam elkészíteni a kapcsolási rajzot. A bipoláris vezérlővel végeztem is, csatoltam. 2 FET-et kihagytam belőle, összesen 6 db van benne. Elvileg így is alkalmas microsteppingre, lehet hogy én is belevágok. Próbáltam a lehető legjobb elrendezésben elhelyezni az alkatrészeket, remélem eléggé áttekinthető. Csatoltam róla képet is a .DSN fájlon kívül, hátha valaki lusta azzal kínlódni (mint én is általában)
Most nézem, kicsit félreérthetően fogalmaztam. A szokványos 8 FET-es verzióból hagytam ki 2 FET-et, nem az általam megvalósítottból. Ez kipróbált, működő kapcsolás. Ebben a formában max 20V-ot visel el, mivel a Gate-eknél nincs fesz. korlátozás.
Idézet: „Amúgy microstepping-gel a motor le tudja adni a névleges nyomatékát a nem egész lépések között is?” Szerintem nem, mert amikor felallasban van, akkor nagyobb az alloresz es forgoresz kozotti 'rés'. (Nem tudom, hogy hogyan lehetne ezt szepen megfogalmazni.) Konstans aram mellett valtozik a nyomatek a forgoresz helyzetetol fuggoen (ket lepes kooztti helyzetrol beszelek). Egyszeruen szemleltetve, ha egy (elektro)magneshez kozelitesz egy magnesezheto anyagot, minel kozelebb viszed, annal nagyobb erovel vonzza.
A "rés" elméleted igaznak tűnik, de figyelembe kell vennünk azt is, hogy ilyenkor két tekercs dolgozik
Azt hiszem Killbillnek igaza van. Igaz, hogy két tekercs dolgozik, de az egyik ellenütemben, így a húzó erőt csak az egyik tekercs fejti ki.
|
Bejelentkezés
Hirdetés |




). Már csak az útvonal tervezésen kell filóznom...






