Fórum témák
» Több friss téma |
Fórum » Propeller Clock
Ok tárgytalan már rájöttem,hogy egy nagy hü......get kérdeztem.
Aha így már érthető köszönöm,de akkor most végülis mind1,hogy melyiket építem be???mert én kvarcokat vettem,ugyan azt a cél szolgálja mint a rezonátor??
Mindegy melyiket használod, de a kvarchoz kellenek a pF értékű kondik is.
Sziasztok!
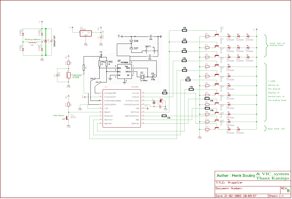
Elkezdtem szimulálni a 16F628 -as verziót.... A nagy sietségben feltöltött kapcsolási módosításba sajnos egy hiba csúszott. (A 16F876-886-on az RA4 open drain output - a 16F628 -on az a láb csak input a MCLR is egyben.) Bocsánat... ![]() A megoldást, ez az input láb legyen az RC5 infra input. A felszabaduló RA2 legyen az I2C SCL vonala. A programot most húzom utána.... Még egyszer elnézést...
Sziasztok!
Bocsánat, az előbbi javítás nem jó. Elnéztem, az RA4 itt is open drain output, az RA5 a MCLR és a csak input láb. A javítás javítása. A módosítás rajza mellékelve. Ez már talán jó lesz...
Tudom nem ide illő,de nem találtam rá választ a kezdő kérdések topicban.Melyik jobb agyis melyik pontosabb a kvarc,vagy a rezonátor??(Mi külömbség van a 2 között)Köszi
Köszönöm a kielégítő választ akkor asszem megyek is,és veszek 1 rezonátort.(Akkor ha rezonátort használok elhagyhatók a pf-es kondenzátorok??)
Szia Hp41C!
Köszönöm a javított rajzot, tényleg nem bonyolult a bővítés. Még nincs semmi gond, mert csak a jövő hét végére ígérték az RTC-t is.(?) Van egy olyan propeller clock-om, amelyikkel ki akarom próbálni, tesztelni a 628-as verziót. Ez még "venti motoros" megoldással működik, de erre biztosan megfelel. A kérdésem egyelőre annyi: az RTC kezelése a táviról elérhető, vagy automatikusan kezeli a program beavatkozás nélkül? Ha a távival ez a rész is elérhető, néhány új funkció, kell-e a Keys.asm-ben valamit módosítani hozzá? Szia.
Szia!
A key.asm -et egy kicsit átdolgoztam. Az óra parancsai egyedi neveket kaptak. Az RTC -t automatikusan kezeli a program. Induláskor megkísérli betölteni az időt, ha sikeres, akkor az RTC idejétől kezdi a számítást, ha sikertelen akkor 2001-01-01 12:00:00 -tól és a kölső LED 2Hz- cel villog az első időállító parancsig. Ha időállítási parancsot kapott az óra, a legközelebbi külső LED állító parancs hatására írja be az időt az RTC-be. Sajnos az RA5 - MCLR ütközés miatt a meglévő órán kell egy kis módósítás. Az eredeti program nem fog futni rakjta. Valamilyen jumperes megoldás lenne a legjobb. Szia.
Szia!
0.1 % >>>> 50 ppm !!! 0.1/100 >>>> 50/1000000 1/1000 >>>> 5/100000 Szia
Hozzászólnék, hogy mit s miért. Tekintettel arra, hogy a bázisban és a távirkában bőven elegendő a rezonátor pontossága, úgy terveztem meg a panelt, hogy azt is (vagy kvarcot is) bele lehessen tenni. Ez a propra természetesen már nem igaz. Aztán kiderült, hogy helyenként a kvarc olcsóbb mint a rezonátor. (Még kondikkal együtt is.)
Szia Hp41C!
Egyáltalán nem baj, ha az eredeti program már nem fut azon a propelleren. Könnyen át lehet alakitani az újabb programhoz, hiszen az pontrácsos NYÁK lemezre van felépitve. Módositani is fogom, amint meglesznek a szükséges feltételek hozzá. (A schottky dióda az jó ötlet a telep felől, mert csak kb. 0.2-0.4V esik rajta. Ezt alkalmazom én is, a 'másik" vekkerben). Köszönöm, és szia.
Szia!
Rájöttem mi okozta az első motorom álló részének pusztulását. A mortor álló részének vasalása a trafó belsejében igencsak melegszik, örvényáramok keletkeznek benne, mivel a lemezelés iránya a trafó mágneses terére merőleges. A meleget pedig egy idő után megunta a Hall-generátoros motor vezérlő. A felépítésen valamit változtatni kell. Szia.
Szia Hp41C!
Erre azt tudnám javasolni: kellene szerezned egy őskövületi videómagnót, amely két fejes, és az állórész tekercsei nem nyákszalaggal, hanem még vezetékkel vannak kihozva. A meghajtó IC, szintén a motorra, (sztátorra), integrált kivitelben. Igy jól tudnád a "minden tekercset sorba" kötést is megoldani az álló, ill. forgó részen is. Sokan ezt a megoldást alkalmazzuk, a jó csapágyazása miatt, és a propeller felerősitésére is rengeteg menetes furat található rajta. U.i.: A kitöltési tényezők Egy ilyen összeállításban nálam: üzemi= 18%, készenléti=5% Szia.
Szia!
BP 103 helyett ajánlanám az sfh 309-et.Én is ezt használom mert csak 3mm-es,és ezáltal kisebb az általa keltett szélzaj,és persze könnyebb is mint az 5mm-es társai. LM 2941-et pedig pl. innen: Bővebben: Link Üdv!
Üdv!
Először is az órához a vicsys cikkében lévő módosított progikat használom, és átszerettem volna írni a távi kódot, hogy más funkció is elérhető legyen, olyanok helyett, mint például másodperc nullázás meg másodperc előre. Gyorsba összedobtam egy infra vevőt, és a girder progival néztem, hogy milyen kódot küld a távi egy adott gombra. Itt akadtam meg, mert egy gomblenyomásra ad egy kódot, mondjuk 374F, de ha lenyomom még egyszer ugyan azt a gombot, akkor már nem azt adja. Ha elkezdem megint nyomogatni, akkor folyamatosan változik a kód, és néha adja be azt a 374F-et. Ez így szerintem nem jó, mert más gombnál is jön néha ez a kód. Meglehet, hogy több gomb 1 funkciót fog ellátni, ha véletlenül ezt küldi. Másik nehézség, hogy ha erre a 374F-re állítom a motor BE/KI-t, akkor megnyomom, kikapcsol, majd megint megnyomom, és nem fog vissza kapcsolni, mert más címet küld. Mi ez ellen a teendő? Remélem sikerült érthetően fogalmaznom
Már nem tudtam szerkeszteni.
Sajnos nem értem hogy van ez, mert a módosított távi progi tökéletesen "viszi" a módosított propeller progit, annak ellenére, hogy minden gombnál szinte ugyan az a kód. Talán a girder nem jól jelez? Nem vagyok egy nagy PIC guru, de gyorsan tanulok
Hali!
Nem mondom rá 100%-osan, hogy Girderrel és az infravevőddel van a gond, de én is jártam hasonlóan. Ha az infra felé fordítottam a távirányítót, akkor minden esetben helyes kódot jelzett ki a program, de ha elfordítottam tőle egy picit, akkor néha már hibázott.
Megoldódott a probléma
Az elektrocsib féle rajzról a 4,7k-s ellenállást kihagytam, majd az IR modulra menő táp elé betettem egy 100ohm-ot, és az 5V+az IR modul kimenete közé egy 15k-s ellenállást tettem. Máshol nem állítottam semmit, így pedig működött, első két szám mindig 37 és az utolsó kettő változik a gomboknak megfelelően. Lényegében az adatlap szerinti bekötést csináltam meg.
Szia Hp41C!
Átalakitottam a "régebbi" propeller clock-omat. Még nem próbáltam ki a programot, de rajta vagyok a beállításon, beégetésen(?) A hardver készen van, az RTC is be van kötve a rajz szerint. A bázis Á.K.-t most állítom helyre! Néhány kép erről: szia.
Szia!
Az RTC kipróbálható a program nélkül is. A táp ráadása után az int lábon 1Hz-s jelnek kell megjelenni (10k felhúzóellenállás kell a méréskez). Sajnos én nem haladtam ennyire a program tesztelésével, csak a szimulációban tettem egy-két lépést. Szia.
Szia Hp41C!
Most egy 2032-es elem miatt kell várnom, mert nem találtam egy jót sem. Nem birom, amikor valami nincs meg! Kiveszem az egyik alaplapomból, aztán meglátom mit produkál a prop. Szia.
Szia,
ha meg vannak a diódák nem kell az elem... Szia.
sziasztok összeraktam az órát,és lenne 1 olyan problémám,hogy a forgórészen semmi áram nincs.Az elképzelhető,hogy tul nagy a légrés a 2tekercs között??kb 3-4mm,de az állórészbe megy áram,mert melegszik.Előre is köszi
Szia Hp41C!
Most a forditásnál történt probléma. Csatolom Neked a hibakódokat, csak 2 helyen fordult elő. Szia.
Szia!
A DM a demo mód parancsának neve a key628.asm-ben. Lehet, hogy ennyivel már régebben módosult az állomány a cikkban megadott eredetihez képest. Vagy a programban, vagy a key628.asm -ben DM EQU DemoM Szia |
Bejelentkezés
Hirdetés |
















