Fórum témák
» Több friss téma |
Fórum » TV adó
Helló!
Kaptam egy videó tunert, és ezt szeretném majd felhasználni, hogy a gép videó és audió jelét antennán keresztül tv-n lehessen fogni. Ámde a videóról nem tudok semmit, amiben benne volt, csak egy nyákdarab van, rajta 3 árnyékolt fémdobozos tuner résszel. Ezek a következőek: T2541--> lábai: IF, MB AFT(SB), LB AGC, HB, TU, UB T7156 --> lábai: IF, MB, AFT S, AGC, SD, V.M., V out, A.M., A out1, A out2 4300-84400A 8B20A80A ---> lábai: V, G, A, M, _, B Az utóbbin van a két koax csatlakozó is. Az első és az utolsó tunerrész össze van kötve kivül egy RCA kábellel. A két T kezdetű tunerrésznek is van hosszabb neve, ha kell, azt is leírhatom. Tudna valaki segíteni, hogy ezek közül mi-mi, illetve melyikre van szükségem? A segítségeteket köszönöm előre is, Üdv, Arpy
Szia!
Neked az egészből nem a tunerek kellenek hanem az RF modulátor. Kis négyzet alakú fémdoboz rajta egy RCA csatlakozó ami a tuner panelhez megy vagy, egy TV anya és egy TV apa rf csatlakozó amik a készülék hátuljára ki vannak fúrva. Tehát a készülék hátuljában keresd. áltaslában 5 lába van "V" (video in), "A" ( audio in) van két táp lába, egyik a modulátoré másik az rf előerősítőé (ez utóbbi esetedben nem kell. ) Maga a fém doboz a GND azaz a minusz táp. Ez a te kütyüd ami Neked kell: 4300-84400A 8B20A80A ---> lábai: V, (video IN) G, A (audio IN) , M, _, B ( + Táp (általában 5V DC) ) A többi lába nem kell . sok sikert
Nagyon szépen köszönöm a segítséget.
Tehát akkor csak a V, A, B,ház(GND) lábakat kell bekötni, az M illetve G lábakat pedig nem. A frekit hogyan lehet hangolni, hogy hova modulálja? az RCA csatlakozó milyen célt szolgál? Köszönök minden segítséget, Üdv, Arpy
Helló!
Kipróbáltam, bekötöttem a modulátort az említett módon. Közben rájöttem, hogy a G-s láb az GND. ![]() A következők nincsenek bekötve: M (ez a nyákon van így jelölve, a modulátoron MB) és az RCA csatlakozó, ami az oldalán van. Látszik, hogy működik a tuner, mert ha be van kötve, de nem kap tápot, akkor szemcsésebb a kép, de ahogy tápot kap, akkor tökéletes lesz (mint a videónál is normál esetben.) Bemenő jelnek egy DVD lejátszó videó és audió jelét használtam. Próbáltam megkeresni a tv-n (ami automata hangolású Samsung TV) de sajnos nem sikerült. Van a modulátoron egy kis kapcsoló, próbáltam mind a 2 állásban, de sajnos eredménytelenül. (a mi videónkon is van ilyen kapcsoló, azon teszt képet lehet kapcsolni a könnyebb kereséshez, gondolom itt is ez lehet a szerepe.) Mi lehet a probléma, hogy nem találtam meg a csatornát? Segítségeteket köszönöm előre is, Üdv, Arpy
Hali!
A modulátort összekötötted a TV antenna bemenetével? Mert ez önmagában még nem lesz adó... (De ha félreértek valamit akkor bocs)
Persze, összekötöttem.
Mint a videónál, a koaxon keresztül bejönnek az adások a modulátorba, majd utána onnan megy a tv-hez a másik csatlakozón keresztül. Üdv Arpy
Hali!
Nagyon szimpi amit alkottál! Lenne pár kérdésem: esetleg paneled van-e? (eladó) Alkatrészek szempontjából van-e vmi. említésre méltó? (trimmer kondi, tekercsek) Be lehet-e üzemelni nagyfrekis műszerek nélkül is? (a trimmerekkel mit, hogyan állítsak?) Nagyfrekiben nem vagyok vmi. jó... Előre is köszi a segítséget!
Szia!
Panelem nincs, mert prototipusként készült, ExpressPCB - vel. (Free program, letölthető) A nyák vasalásos technológiával lett megalkotva. (bővebben Watt oldalán...) Nagyfrekis műszerek nélkül...hmm hát meg lehet próbálni de ha elakadsz valamin ahhoz már kelleni fognak. Az alkatrészek hazai forgalmazóknál fellelhetőek, én itthoni elég nagy készlettel rendelkezem ezért nem tudom melyiket honnan rendeltem anno. De tudom ajánlani a RET, LOMEX alkatrész áruházakat, illetve itt a Hobbielektronika.hu oldal készletét is (webshop) . Üdv
Köszi az infókat! Tételezzük fel, hogy mindent renben összerakok, milyen meglepetés érhet? Addig csavargatom a trimmereket, amíg jó lesz a kép? Ha jól látom a fotón, minden fokozathoz került 100n is. Illetve 680ohm helyett 560-at használtál. Tehát a fotón lévő a tuti? Köszi!
Az 50 méteres hatótávolságú tv adó, ami a honlapodon is megtalálható, illetve amit AMD is ajánl, színes kép továbbítására is alkalmas?
Sziasztok! Az lenne a kérdésem,hogy valaki aki megépítette ezt az adót mennyire lehet tuningolni??Nekem át kéne lőni kb 400 m-es távolságot a műhelyem és a munkahelyem között! Valaki lőt nagyobb távra már??
Hogyan lehet működőképes 30-50m -es sugárzási körzetben TV adást sugározni?
Azért lehet legálisan is
Bővebben: LinkDirekt külföldi oldalt linkeltem, nem akarok egy hazait se reklámozni.
Akkor kérdezem másképp.Hogyan lehet úgy TV adót építeni, ami 50-60m-re sugároz,de semmiféle NYÁKozás meg forrasztgatás nem kell hozzá?
Jézusom, te ezt most halál komolyan kérdezted? TV adót építeni nyák és forrasztás nélkül?! Vicces gyerek lehetsz. Biciklizni próbáltál már bicikli nélkül?
Ez kész... gyűjteni kéne az ilyen hozzászólásokat
Légszerelve, wire wrap technológiával
Szia!
Veszel! Pár éve árultak olyan TV-játékot, amin volt egy kis antenna, és pár méterről rásugárzott a TV-re(VHF III-as sávban)! Igaz volt, hogy közben egy fél utca kereste az illetőt, aki lehetetlenné tette a TV nézést a környéken!
Üdv!
Ebben a csatolmányban szereplő RF erősítő ugye jól gondolom, hogy működik VHF tartományban is? Van egy régi HT gyártmányú VHF sávokra való TV modulátorom, ebből szeretnék adót csinálni.
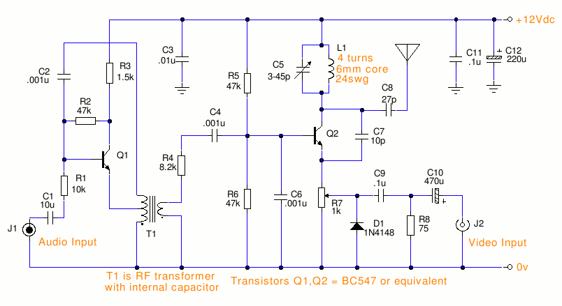
Heló egy kis segitség kéne mert elakadtam a képen a T1 jelölt tekercs az egy vasmagon lévő tekercs?És vajon mekora lehet?Köszönöm
A T1 egy trafó. Paramétereit nem tudom, de biztos van róla leírás ott ahol a rajz volt.
Heló eröl Bővebben: Link az oldalrol szedtem de én nem látom rajta t1 leirását.(lehet hogy én vagyok a gyenge)
Megtalálnom nekem sem sikerült. Talán lesz valaki aki a kapcsolásból kitalálja kb. milyen is lehet. Ehez én kevés vagyok sajnos.
Köszi a választ!
Azt írták oda, hogy RF trafó, belső kondival. Mivel ez a tranzisztorral és pár körülötte lévő alkatrésszel oszcillátort alkot, ez lehet mondjuk egy 5.5MHz-es hang KF tekercs. Régi TV hangmodulból ki lehetne nyerni a TBA 120 mellől.
Köszi a választ de alkatrész hilyán lemondok a kapcsolásrol.Ezért kinéztem egy hobbi elektronikás rajzot linkde ennél sem tudom a tekercs adatokat és hogy milyen tranzisztor kell bele.Ha valaki tudja irja már meg.A válaszokat előre is köszönöm.
Heló meg találtam az adatokat melékeltem ha valakit érdekel.
|
Bejelentkezés
Hirdetés |












