- File List
- ---------
- Top Copper \picprog-board.TOP
- Bottom Copper \picprog-board.BOT
- Top Silk \picprog-board.TS
- Top Resist \picprog-board.TR
- Bottom Resist \picprog-board.BR
- Top Mask \picprog-board.TM
- Bottom Mask \picprog-board.BM
- Drill \picprog-board.DRL
Fórum témák
» Több friss téma |
Fontos: PICKit2 klón építése tanácsok
Miért nem lehet szilva hangneméhez viszonyulni?
Egyáltalán szokta olvasni valaki, hogy szilva milyen emberi módon le tudja kezelni a dolgokat? Muszáj gerjeszteni feltétlenül mindenképpe a vitát vagy a trágya légkört, még ezeken a csodálatos, verőfényes napsütéses tavaszi napokon is? Hogy sz** legyen az emberek hangulata? Nem inkább segíteni kellene, mint leugatni folyamatosan másokat? Azt én is bármikor bárkivel képes vagyok megtenni, mert nem kell hozzá semmi agy, és még csak vége se lenne a dolognak... de nem teszem ezt, mert az is elég égő... és irtózatosan sok energiát és időt pazarol. --- Pioneer, szerintem te is szusszanj egyet a friss tavaszi levegőn, aztán várunk vissza a fórumra, és foglalkozz azokkal, akik érdemben próbálnak segíteni, és kizárólag csak az ő válaszaikra reagálj. //így lehet csak béke//
Azzal kezdted, hogy egy kipróbálatlan nyákkal kérkedtél. Ezután egyértelműen kijelentetted, hogy egy alkatrész megfelelő, mert TE kipróbáltad és működik, holott fogalmad sincs róla miért kell oda az ami és arról sem, hogyan kellett volna kipróbálni.
Amit ide beírsz azt mások is olvassák, és azt hiszik hogy amit írsz az megalapozott, pedig nem. Ezzel félrevezetsz, felelőtlenül tanítasz másokat, azaz kárt okozol. Részemről a téma lezárva, nem kívánok veled kommunikálni.
Sziasztok!
Kérem segítsetek! Szilva barátunk készített nekem egy pickit2 klónt, de az istennek sem tudok vele 24lc16b-t programozni. Bekötéseket így próbáltam! Előre is köszi a segítséget!
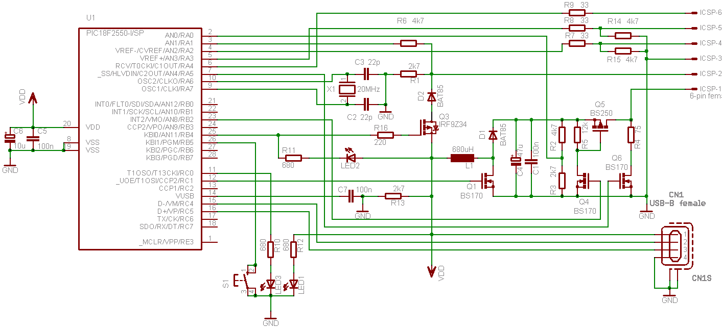
Az első képen látható mód a jó elvileg, de még kell két 10kohm os ellenállás a Vcc felé az SCL és az SDA lábakról. A 7-es lábat is le kell még kötni testre.
Kösz a gyors választ!
Ha jól értem akkor a vcc lábat összekötöm egy egy ellenálással emi a 6,5ös lábhoz megy? Tudom nagyon szájbarágós vagyok, de még ez az első ilyen próbálkozásom
Igen, jól érted. Próbálj ebben a topicban a képekre keresni, találhatsz egy rajzot, amin a 24L-ek bekötése van. A pontos neve: pickit2_eeprom.gif Ott láthatod a bekötést. (keresés: A topik tetején egy K betű, majd a keresés módjánál kiválasztod a képeket.)
Köszönöm szépen!
Ezek alapján elsőre sikerült, hogy most vigyorgok!
Áh, örülök, hogy sikerült! Megmondom őszintén, én még sosem próbáltam EEPROM-okkal, csak olvastam, hogy tudja kezelni őket. Nemrég volt egy srác, aki kifejezetten EEPROM-ok miatt (talán TV-k és videók szereléséhez) rakott össze egyet, ő azt jelezte vissza, hogy remekül tudja használni.
Ezzel azért most szöget ütöttél a fejembe! Ugyanis a PICkit2 egyik gyári javítása (a piros gombos kivitelbe lett már beépítve, de a Microchip fórumán publikálták a módosításokat anno) tartalmaz két 4k7 "lehúzó" ellenállást a PGD és PGC lábakon. Ezek bizonyos esetekben a debugolás instabilitását hivatottak kiküszöbölni, ha jól emlékszem az eredeti magyarázatra, amit a beépítésükre adtak.
Minden esetre ez a két lehúzó ellenállás az én klónomba is bekerült, tehát ha a PGD és PGC lábakon open collector eszköz van, akkor én oda maximum 4k7 felhúzót tennék, annál semmiképp nem nagyobbat. Annak most nem néztem utána, hogy az SDA és SCL hova kerül ezeknél a 24LC-s EEPROM-oknál, de mindenképpen érdemes tudni arról, amit most leírtam. (Extrém esetben még az is megfontolandó, hogy a két ellenállás egyik lábát kiemelje az ember a panelból, ha annyira zavar a lehúzás. Nálam ez azért vált szükségessé egy időben, mert olyan áramkört fejlesztettem, ahol az RB6 és RB7 lábakon belső felhúzóval működő nyomógombok voltak, és a PK2-ben lévő 4k7-es lehúzóktól folyamatosan lenyomott gombokat látott a progi.)
Teljesen jogos észrevétel, nekem nem jutott eszembe, csak láttam a PK2 adatlapján a gyári ajánlást az eepromokra és ezt követtem.
Valóban kisebb felhúzó kéne a PGC vonalra elvileg(5. kivezetés), de az AUX-on elég a 10k is, mert ott nincs lehúzó. Viszont ha azt nézzük, hogy így is működik, akkor talán nem is kell ezzel foglalkozni. Ha nem menne valakinek, akkor viszont ezt jó lesz fejben tartani!
Kipróbáltam az LM393-at ahogy tanácsoltad. Már két napja tesztelem egyfolytában 2,5 - 5V -ig az egész tartományban, ez idáig jól működik. Köszönöm szépen a tippet és a segítségedet.
Sziasztok!
Mostanság egy I2C buszt kellett mérnem a PicKit2 logikai analizátorával. A 100kHz sebességű vonalakon 2K7 felhúzó ellenállások voltak. A PicKit2 PGC és PGD bemeneteivel nem tudtam elvégezni a regisztrációt, a bemeneten kialakuló magas szintet egyáltalán nem érzékelte. A megoldást egy buffer (74HC126) fokozat hozta, ami a nyitott kollektoros vonalakat a PicKit2 bemenetére illesztette. Sziasztok...
Sziasztok!
Találtam egy adaptert, amit szeretnék megépíteni, de a nyákterv nem tudom miben készült. Ha esetleg láttátok már vagy megvan Eagle-be vagy konvertálni tudjátok örülnék a segítségnek. Köszi. üdv.
Miért nem tervezed meg magad(hallom van Eagle)? Ennek nem szabadna gondot jelenteni egy PIC-el foglalkozni akaró amatőrnek(3+2..3..4 vezetősáv bekötése egy-egy foglalatba, + néhány kondi a megfelelő helyre, ez alap dolog!)!
Néztem a formátumot, valami gerber fájl lehet, nem tudom mi ismerné fel, valószínű valami komolyabb CAD program. De biztosan megírták az oldalon... Idézet: „a nyákterv nem tudom miben készült” Abszolút mindegy, hogy miben készült, ezek ugyanis már a gyártáshoz szükséges Gerber állományok. Lásd .INF file! Ha házilagakarod gyártani, akkor egy olyan programra (Gerber nézegető) van szükséged, amivel a .TOP és .BOT állományokat ki tudod nyomtatni. Nyomtatott áramkör át- vagy újratervezéshez tudomásom szerint nem konvertálhatók ezek az állományok.
Köszönöm az infót és a segítséget. A megtervezés nem gond csak időm kevés. de úgy is akarok módosítani rajta egy kicsit, úgyhogy marad a saját projekt.
Köszi. üdv
helló
Csináltam egy nem smd-s pic kit klónt. és az lenne ve a gondom hogy amikor rádugom az usb-t akkor a program észre vesz hogy rajta vanmeg minden de ki írja hogy : PICkit 2 VPP voltage level error Check target & retry operation. én ebből szt szűrtem le hogy kevés a programozó feszültség. és először a tekercs re gondoltam mivel nem kaptam csak 400valahány uh-is trekercset gondoltam hogy kicsi ezért tettem bele 1mh-et de ezzel se változott. a nyák az szerintem jó az alkatrészek is jól vannak benne remélem tudtok segíteni
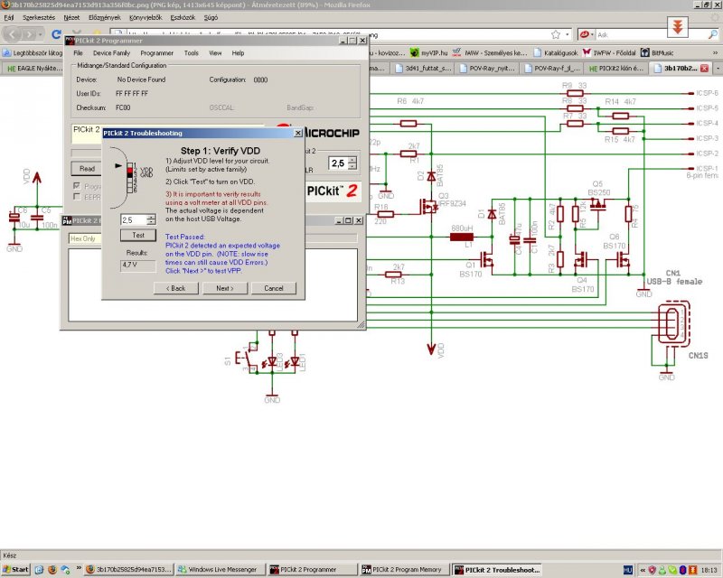
A PICkit2 progi troubleshoot-jában nézd meg, mit ír Vpp-re, és mérd is meg multiméterrel! Figyeld közben, hogy Q4, Q5 nem melegszik-e!
hát szerintem egyik fet se melegszik
A hibaüzenet szerint rövidzárat észlel a Vpp kimeneten. Ott mindenképpen körül kellene nézni, meg kellene találni a rövidzár okát. Akár egy csipogós multiméterrel is méricskélhetsz, az nem tesz tönkre semmit.
egy rövidzár tényleg volt ahol a vasklorid nem marta rendesen le.
de még mindig ugyan azt írja ki mint idáig és más rövidzárt nem látok
Akkor most keresd meg mit tett tönkre a rövidzár. (És kérlek a mondatot kezd nagybetűvel! Köszi!)
Jó lenne, ha mérnél is, a konkrét feszültségértékekből esetleg következtetni lehetne, hogy merre keresd a hibát.
Sziasztok!
Némi segítséget szeretnék kérni tőletek. Kb 2 órával ezelőtt készült el a PICkit2 klónom, amit a mcuhobby.com oldal leírása és kapcsolási rajza, illetve nyákterve alapján építettem meg. Csak sajnos gond van vele. Első csatlakoztatásnál USB-re, világít a zöld LED, kiírja az XP, hogy "Új hardver"->"Hardver telepítése"->"Hardver használatra kész". Viszont az eszközkezelőben ismeretlen eszközként jelenik meg, akárhányszor csatlakoztatom. A PICkit2 programer pedig ezt írja a vörös mezőben: "PICkit2 not found". A nyákot megvizsgáltam alaposan, de nem találtam zárlatot, alkatrész nincs elcserélve, máshova rakva. A VDD a 20-as lábon 5,05V. A firmware-t Szilva töltötte be a PIC-be nekem, az is ok elvileg. Sajnos nem tudom mit csináljak vele, még kezdő vagyok a PIC-ezés terén. Előre is köszi! Üdv!
Mikor csatlakozva van és látod az eszközkezelőben az ismeretlen eszközt, akkor távolítsd el onnan, majd húzd le. Telepítsd a drivert újra, majd csatlakoztasd a PK2-t. Remélhetően jó lesz.
|
Bejelentkezés
Hirdetés |















