Fórum témák

» Több friss téma
Fórum » CNC vezérlő elektronika és progi
Lapozás: OK   15 / 115
(#) Medve válasza pako hozzászólására (») Márc 20, 2009 /
 
hm...én úgy tudtam, hogy mindkét tekercs vonzza a forgórészt, mire az a két tekercs húzóerejeinek eredője irányába állbe. Ám Killbillnek attól még lehet igaza, csak azért irtam, hogy a különbség talán nem annyira mérvadó. De egyszerű ezt eldönteni, régebben vázoltam egy nyomatékmérőt, pl azzal.
(#) pako válasza Medve hozzászólására (») Márc 20, 2009 /
 
Csináltam egy "mórickarazot", hogy én hogyan értelmeztem a dolgokat.
(#) Medve válasza pako hozzászólására (») Márc 20, 2009 /
 
A rajzzal kapcsolatban én ugy fogalmaznék, hogy a motor a forgása során ingadozó nyomatékkal rendelkezik, akkor a legmagasabb, amikor a forgórész és az állórész pólusai a legközelebb vannak egymáshoz, és viszont, minimális a nyomaték, amikor a forgórész pólusa a tekercsek között félúton van.
Hanem visszatérve az ellenütemű meghajtáshoz, az nem működhet, hiszen ha az egyik húzza, a másik tolja, abból csak az lesz, hogy a forgórész beáll az egyik tekercs elé.
(#) Medve válasza pako hozzászólására (») Márc 20, 2009 /
 
Gépedet figyelve amúgy Hektor jutott eszembe a Hármas számú űrbázis (Saturn 3) cimű filmből.
(#) pako válasza Medve hozzászólására (») Márc 20, 2009 /
 
Életemben még soha sem heggesztettem ezen kívül semmit, ahhoz képest szerintem jó lett Különbenis nem a külső a fontos
(#) Manyoc válasza pako hozzászólására (») Márc 21, 2009 /
 
Egész lépéses meghajtrást két módon kaphatunk
1.
1000
0100
0010
0001
2.
1100
0110
0011
1001

megvoltam győződve róla, hogyha a második módszert használom, nagyobb nyomatékott kapok a 2 tekercs miatt, de az előző hozzászólásokat olvasva elbizonytalanodtam. Akkor most az egyes vagy a kettes léptetés módnak van nagyobb nyomatéka?
(#) pako válasza Manyoc hozzászólására (») Márc 21, 2009 /
 
Az a helyzet, hogy már én is elbizonytalanodtam
Ha a 2. módszert használod, akkor minden lépéssel gyakorlatilag két tekercs között van a mágnes. Azt mondom, ki kell próbálni, aztán majd kiderül.
(#) killbill válasza Manyoc hozzászólására (») Márc 21, 2009 /
 
Egyértelmüen a második megoldás (full step) adja a nagyobb nyomatékot. Lehet, hogy nem autentikus szakmai forrás, de a wikipedia.org-on a stepper motor alatt azt írják, hogy az első megoldás (wave drive) jelentősen kisebb nyomatékot ad, mint a motorra megadott érték, és ez ritkán használt meghajtási mód.
(#) cpumaster válasza Medve hozzászólására (») Márc 24, 2009 /
 
Idézet:
„Hanem visszatérve az ellenütemű meghajtáshoz, az nem működhet, hiszen ha az egyik húzza, a másik tolja, abból csak az lesz, hogy a forgórész beáll az egyik tekercs elé.”


Hello Medve!
Én is ellenütemű PWM-ben gondolkodtam. Mardus Kreutz rajza szerint működik, hiszen ott az MCU-ból jövő PWM alapjel minkét értékét használja. (Pl. coil A az 1es szintet coil B a 0-t.) A felhúzó ellentám is ellenütemet tükröz. Ezzel csak egy gond lehet( de nem biztos hogy gond ez) hogy csak max 50% lehet a kitöltés. Remélem jól látom a helyzetet, végülis mindkét tekercsen egy átlag áram fog ugyanúgy folyni szóval szerintem nem fog az egyik trekercs elé beállni. Meg ez tekercsváltás szerintem olyan időtöredék alatt történik hogy a forgórész el sem mozdul.

Mardus Kreuz unipolar vezérlője
(#) (Felhasználó 31248) hozzászólása Márc 25, 2009 /
 
Sziasztok lenne egy elég hülye kérdésem sajnos az elektronikához nem értek Hogy készítene e valaki nekem
egy 3 tengelyes vezérlőt ??
(#) gabep válasza (Felhasználó 31248) hozzászólására (») Márc 25, 2009 /
 
Igen.
Sőt. Már el is készítették neked többen is. Nem célom egyiket sem reklámozni, de :google: és rájuk találsz. kb 20eFt-tól már nagyon profi kategóriát találsz.
(#) pid1951 hozzászólása Ápr 1, 2009 /
 
Sziasztok!

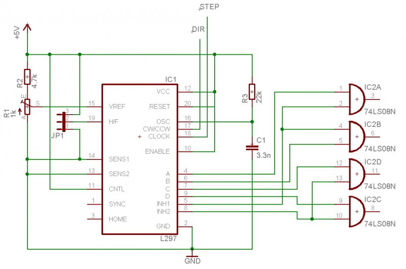
Mellékeltem egy kapcs-rajzot ez alapján kötöttem be az L297 IC-t, egy unipolár motort szeretnék meghajtani.
Működik is, de a PWM nem indul be?!
És ez léptetéskor kellene hogy működjön, vagy tartósági gerjesztéskor.
A potival se sokmindent tudok állítani...

Mi lehet a baja? Vagy sikerült kinyírnom az IC bizonyos funkcióját?!


vez.jpg
    
(#) deguss válasza pid1951 hozzászólására (») Ápr 2, 2009 /
 
Itt kérem szépen elméleti hiba van. A SENSE lábak egy söntön eső feszültséget hivatottak mérni, mely a motorárammal arányos. Szerinted hogyan tudja az IC, hogy mekkora áram folyik a motoron, ha Te a SENSE lábakat a testre kötöd? Még jó, hogy nincs kihatása a Vref-nek sem.
(#) pipi hozzászólása Ápr 10, 2009 /
 
Sziasztok!
A mach3 vezérlőszofthoz tudtok utánépíthető usb be -> step-dir kimentű elektronikát? egyenlőre csak kész paneleket láttam a neten
Köszi
(#) Nappeti válasza pipi hozzászólására (») Ápr 10, 2009 /
 
Szia!
Nem nagyon ajánlott megoldási módszer.
Asztali gépbe LPT kártya lassan már sörárban van, laptop esetén pedig PCMCIA-os LPT kártya már kapható 6 körül. Így ha lehet ne USBben gondolkodj.
(#) Nappeti válasza peczen hozzászólására (») Ápr 10, 2009 /
 
Ezt meg hol lelted? Egy hete böngészem a szlovák és cseh oldalakat, hátha lelek valamit a témában, de semmi érdemleges.
(#) pipi válasza Nappeti hozzászólására (») Ápr 10, 2009 /
 
és a mach3 kezeli a 'nem szabványos' címen lévő PCI printerportot? elég vad címeket láttam
Köszi
(#) Nappeti válasza pipi hozzászólására (») Ápr 10, 2009 /
 
A hobbycnc- is javasolta és nekem is gond nélkül működik. Csak lehet a Mach3 és a PCMCIA egyszeri kezelése kicsit jobban igénybeveheti a gépet, így csak akkor válaszd ezt, ha meg is van hozzá a géped, de USB-nél sztem fényévekkel jobb megoldás.
(#) pipi válasza Nappeti hozzászólására (») Ápr 10, 2009 /
 
nem pcmcia, hanem PCI-os (asztali gép) printerportra gondoltam
Pipi
(#) Nappeti válasza pipi hozzászólására (») Ápr 11, 2009 /
 
ehhez sajos nem tudok nagyon érdemben hozzászólni, de elvileg nem szabadna, hogy gondja legyen vele.
(#) mezpal hozzászólása Máj 11, 2009 /
 
3 tekercses léptető motorhoz step/dir vezérlés
(#) mezpal hozzászólása Máj 11, 2009 /
 
Mesterek!
Az az én igazi problémám,hogy sehol nem találok 3 tekercses léptető motorhoz step/dir vezérlést.6 vezeték ,mérések szerint 3 külön tekercs.kéne 1 odavissza számláló hozzá,vagy valami ötlet.nem szívesen hajítanám el ezt a 3 1forma mocit.2Nm nyomaték
(#) Medve válasza mezpal hozzászólására (») Máj 11, 2009 /
 
Hány fokot fordul ez egy lépésre?
(#) mezpal válasza Medve hozzászólására (») Máj 11, 2009 /
 
24 lépés 1 fordulat
(#) Medve válasza mezpal hozzászólására (») Máj 11, 2009 /
 
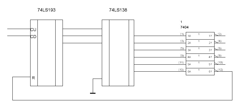
TTL IC-kből építs egyet. pergésmentesítés+valamelyik kétirányú számláló+demultiplexer pl SN74138
(#) mezpal válasza Medve hozzászólására (») Máj 11, 2009 /
 
ja már próbáltam (Tina lab)de valahogy a páratlan számok pl3,6 nem nagyon akar kijönni
(#) Medve válasza mezpal hozzászólására (») Máj 11, 2009 /
 
Általában két RESET bemenet van azokon az IC-ken...Csak értelemszerűen. Menni fog az! Csatold vissza a QC kimenetet...
(#) mezpal válasza Medve hozzászólására (») Máj 11, 2009 /
 
segits légyszi
(#) Medve válasza mezpal hozzászólására (») Máj 11, 2009 /
 
0: 0000 1:0001 2:0010 3:0011 A kivánt lépésszám+1 állapotot kell visszacsatolni a nullázó bemenetre. Igy néhány ns-ig felveszi a kimenet a nem kívánt állapotot, de az itt nem zavar.
A mellékleten épp egy 5 fázisú példát láthatsz, és azt kihagytam, hogy a könnyebbség kedvéért nem a számláló kimenetét, hanem a dekóder kimenetét csatoltam vissza, invertálva!

stepp.JPG
    
Következő: »»   15 / 115
Bejelentkezés

Belépés

Hirdetés
XDT.hu
Az oldalon sütiket használunk a helyes működéshez. Bővebb információt az adatvédelmi szabályzatban olvashatsz. Megértettem