Fórum témák

» Több friss téma
Fórum » Kerékpárriasztó
Lapozás: OK   1 / 2
(#) LHandMJ hozzászólása Szept 16, 2006 /
 
Tud valaki egy jó kis kerékpár riasztót?
Speciális követelmény: nem lehet külső drót,alkatrész ... (reed relé kilőve).
Főként az érzékelővel van gondom.
(#) deguss válasza LHandMJ hozzászólására (») Szept 16, 2006 /
 
Mégis mit érzékeljen egy kerékpár-riasztó?
A bicikli elmozdulását? Vannak tuti kis higanytartályos kapcsolók, ha elmozdul a beállított helyzetből, jelet ad le.
A kerék forgását? Hasonló elven, mint egy bicikli-tachométer, figyelhetnéd pl. az első kerék forgását. Ha több mint egy fordulatot elfordul, jelez. (erre nem gyanakodna senki :yes: )
(#) LHandMJ válasza deguss hozzászólására (») Szept 16, 2006 /
 
A szirénát már megépítettem (tuti hangja van)!
A higanykapcsoló jó, de egy tartóáramkör is kéne hozzá. Nincs egy ilyen kapcsolásod?
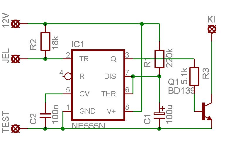
(#) Krisz03 válasza LHandMJ hozzászólására (») Szept 16, 2006 / 4
 
Hali!
A motoromhoz ezt építettem meg. Az egyetlen bajom vele, hogy a moci gyújtása megbolondítja. :no:
Ha a "Jel" szálat testre kötöd egy pillanatra, akkor kezdi a riasztást egészen a C1-R1 alkatrészek által beállított ideig (ezekkel az alkatrészekkel 1/2 percig riaszt). A "Ki" és a tápfesz közé megy a riasztó.
(#) LHandMJ válasza Krisz03 hozzászólására (») Szept 16, 2006 /
 
Megépítem, aztán elválik.
Köszi.
(#) Krisz03 válasza LHandMJ hozzászólására (») Szept 16, 2006 /
 
Szívesen!
Sok sikert hozzá.
(#) McGyver válasza LHandMJ hozzászólására (») Szept 20, 2006 /
 
Van olyan, hogy ajtó-riasztó, kilincsre lógatgató, mozdításra kb 140 db hangerővel visít. Szerintem ilyet keress. Kb 1000-1500 ft lehet.
Mérete: 100x50x25 mm kb.

Másik változat: kerékpárokat szeretnél elriasztani ?
(#) LHandMJ válasza McGyver hozzászólására (») Szept 20, 2006 /
 
Nem rossz megoldás, de azt nem nekem kell megépíteni. Nincs benne kihívás.
A "Másik változat" kétértelmü.
Kifejtenéd bővebben?
(#) fureszk válasza LHandMJ hozzászólására (») Szept 21, 2006 / 1
 
arra gondolt, hogy keresnek a fórumon már macska-, szarvas-,madár-,eb-, nyúl-, egér-, stb. riasztót, és a tied neve meg bicikliriasztó.
(#) LHandMJ válasza fureszk hozzászólására (») Szept 21, 2006 /
 
Lehet, hogy én nem voltam világos?! Vagy én nem értem?
"Másik változat: kerékpárokat szeretnél elriasztani" - Ebböl a "kerékpárokat szeretnél elriasztani" nem világos.
(#) Frankye válasza LHandMJ hozzászólására (») Szept 21, 2006 /
 
Kapd elő a humorod! Ökörködnek csak...
A lényeg: Mostanában egy csomóan el akarnak valamit riasztani: Kutyát, macskát, egeret, borzot, hattyút, libát, lovat, tehenet, szarvast, mittudoménmit.
Ezeket rendre úgy keresik, hogy kutyariasztó, macskariasztó, egérriasztó, etc. A lényeg, hogy a kerékpárriasztóról egyből arra asszociáltak, hogy Te kerékpárokat (nota bene: kerékpárosokat!) akarsz riasztani!
(#) raymund hozzászólása Aug 25, 2008 /
 
hali.... ezen a bicikli riaszton már én is elgondolkodtam ... odáig összejött a dolog h kellene egy mágneses érzékelö a küllöre (mint a km óránál) ..és az ülés alá rejteni egy ugynevezett "vevőt"... kapcsoloval!! ..és ha a biciklit el akarják tolni akkor müködésbe lépne a vevő, és egy "brutál hangos "jelzést/sipolást adna le..
Egyik müszerész haverom szerint megvalósitható.. majd irok beszámolot.. sziasztok!
(#) Zotya75 hozzászólása Szept 26, 2008 /
 
Hi!Én egy belépésjelzőböl szeretnék riasztót fabrikálni a bringára.Elkébzelésem szerint a mágneskapcsoló helyére,valami opto alkatrészt forrasztanék!4,5v a tápfeszültsége az alapanyagnak,és azt szeretném hogy ha 10cmre megközelitik a nyerget,vagy ahova beépitem, akkor jöjön müködésbe.Melyik alkatrészt ajánlanátok nekem?Megprobáltam egy ugynevezett hütömalacból(hütő nyitására röfögött) kioperált foto ellenálást a kérdéses pontra forasztani,de vagy az alkatrész nem jó,vagy kell még hozzá valami vezérlő áramkör.Ha a mütét sikerül akkor a továbiakban szükségem lessz,valamiféle késleltetőre a bekapcsolás pillanatához,illetve egy tartó áramkörhöz.ugyanis ha a mágnest vissza helyezem a riasztóra,az elhalgat.
Több mint egy évtizede nem foglalkoztam rádioamatörködésel,ezért bocs ha butaságokat irtam.
(#) Skillberto hozzászólása Aug 11, 2009 /
 
Üdv mindenkinek!

Én egy olyan riasztót szeretnék kerékpárhoz, hogyha elvágják a láncot, beriaszt. Két U alakú fém a falban, rajta lánc lakattal a biciklin át. Ha levágják a láncot, a két pont között megszűnik az áram, s beüvölt egy hangszóró. Ilyesmire gondoltam. Szerintem ezt egy tranzisztorral vagy IC vel ki meglehet oldani, de nem tudok kapcsolást hozzá sajna.
Tudtok segíteni?
Köszi
(#) Skillberto válasza (Felhasználó 13571) hozzászólására (») Aug 14, 2009 /
 
Köszi a segítséget! Ez jó ötletnek tűnik.
(#) Skillberto hozzászólása Aug 14, 2009 /
 
KÖszi! Ez nem rossz, tetszik. A kimeneten viszont hogy tudom elérni hogy szaggatottan üvöltsön? Rakjak bele egy kondit? Valahogy ki kéne számolnom akkor mekkora hangszóró kéne oda (teljesítményre). Ilyesmiben nagyon kezdő vagyok
(#) tomi936 hozzászólása Aug 31, 2009 /
 
Sziasztok!

Egy bicikli "őrt" szeretnék építeni. Mivel biciklivel járok sok mindenhova ezért szeretnék valamilyen olyan cuccot ami plussz védelmet jelentene a lakat mellet azok ellen akik engedély nélkül akarják elvinni a bringát egy körre.

Szívesen fogadom az ötleteket, kapcsolásokat, linkeket.

Kössz!
Üdv.:tomi936
(#) tomi936 válasza (Felhasználó 15355) hozzászólására (») Szept 1, 2009 /
 
Köszi!
(#) Marko Ramiusz hozzászólása Szept 2, 2009 /
 
Sziasztok! Szerintem ne "prászáz pénzért" vegyél riasztót, hiszen meg riasztásra akarod használni, érdemes rákölteni. Mellesleg Nekem gyári van és nem sokkal több, mint "25 száz pénz volt", egyébként egy 200000-es cangán van. Menj el egy bringás boltba, biztosan tudnak Neked ajánlani valamit, megéri a befektetést, ezen ne spórolj. Üdv. :Yoe
(#) Systy válasza Krisz03 hozzászólására (») Jan 8, 2010 /
 
szija!

kapcsolási rajzod van hozzá???
ha van eltudnád küldeni a webvas@hotmail.com Címre???

köszi előre is !!!

Szilveszter
(#) Dawars hozzászólása Szept 1, 2010 /
 
Sziasztok,
még kezdő vagyok, de már csináltam egy erősítőt, aminek a nyákja már el volt készítve és forrasztgattam másokat is...


Azt találtam ki, hogy csinálok egy "sátor riasztót" a következő táborra, jövőre, akkumulátorral vagy elemekkel működne, és egy lézerrel vagy infrával tükrök segítségével körbevilágítanám a sátrat és valami érzékelné a sugarat hogy világít-e és ha megszakad, akkor riaszt.
Ehhez szeretnék egy egyszerű, lehetőleg chip programozás mentes megoldást.

A válaszokat előre is köszönöm.
(#) Dawars válasza (Felhasználó 15355) hozzászólására (») Szept 1, 2010 /
 
Köszönöm, lehet egyszerűen lézereel vagy infrával ilyet csinálni, ha nem, kb. milyen nehéz?

Ha lehet én ilyet szeretnék, láttam most a mitoszrombolokat és ilyeneket teszteltek.
(#) gabika26 hozzászólása Ápr 28, 2011 /
 
üdv mindenkinek.
van nekem egy kerékpár riasztóm ami 9V-os elemel müködik,távirányitós. 9V helyet 12V-ot kapott és füstölt.most is müködik de nagyon halkan szol,látszólag semmi sérülése nincs,mit kellene kicserélnem?tud valaki segíteni?
(#) Inhouse válasza gabika26 hozzászólására (») Ápr 28, 2011 /
 
Nézd meg, van-e benne 10V-os kondenzátor, lehet, hogy az ment el...bár a halkság oka nem valószínű, hogy a kondi...
Tudsz felrakni olyan képet is, ami éles?

Üdv
Inhouse
(#) gabika26 válasza Inhouse hozzászólására (») Ápr 28, 2011 /
 
sajnos ettöl élesebet nem tudok felrakni. ic-t lehet mérni valahogyan?én arra tippelek hogy a kettő közül valamelyik zárlatos lett
(#) Inhouse válasza gabika26 hozzászólására (») Ápr 28, 2011 /
 
Nézd meg az IC-k feszültségeit...

Üdv
Inhouse
(#) gabika26 hozzászólása Ápr 29, 2011 /
 
sokmindent csináltam már de az ic-hez nem értek egyáltalán,fogalmam sincs hogy hogyan és mit kell mérni
(#) Inhouse válasza gabika26 hozzászólására (») Ápr 29, 2011 /
 
Először is olvasd le róluk a feliratokat...

Üdv
Inhouse
(#) gabika26 hozzászólása Ápr 29, 2011 /
 
hello.köszi a segitséget,megtaláltam a problémát!
Ven benne egy kis 3-rom lábu félkör alaku kis fekete bigyó és az volt megégve,bocsi de nem tudom hogy minek hívják!(talán tranzisztornak?) probáltam venni bele de sajnos ez egy egyedi számozás azt mondták a boltban,ilyen számmal nem létezik!

KMPS
80500
937

Kivettem egyet egy antenna erősitőböl és csodálatos módon tökéletesen müködik,viszont nagyon melegszik,de inkább forró mint meleg!

img005.jpg
    
(#) vision61 válasza gabika26 hozzászólására (») Ápr 29, 2011 /
 
Szia!

Az S8050D jelű, a BC640 jó lesz helyette, csak a C és B lábakat meg kell cserélni.
Következő: »»   1 / 2
Bejelentkezés

Belépés

Hirdetés
XDT.hu
Az oldalon sütiket használunk a helyes működéshez. Bővebb információt az adatvédelmi szabályzatban olvashatsz. Megértettem