Fórum témák
» Több friss téma |
Fórum » Időzítő
Témaindító: Mekkmester, idő: Dec 25, 2005
Témakörök:
Sziasztok! Látom benne vagytok az időzítő témában, előhozakodnék a problémámmal: Van egy kamerám, amit éjszakára bekapcsol egy mechanikus időkapcsoló, azaz megkapja a 12 V-ot. Az objetív előtt van egy fényzár, mert nem lenne jó, ha napközben belevilágítana a nap. Ezt egy olyan behúzótekercs tudja mozgatni, aminek két stabil állása van: Ha rövid ideig kap tápot, akkor kinyit, ha rövid ideig ellentétes polaritású tápot kapcsolok rá, akkor bezár. Nomármost azt szeretném, ha este, amikor megkapja a tápot a kamera, a fényzár is kinyitna, reggel pedig, amikor elveszem a tápot, szépen bezárna egy ellentétes polaritású impulzus hatására. Egyébként alkonykapcsoló is működtetheti tőlem. Az olyan behúzótekercs, ami folyamatosan áram alatt van és rugó húzza vissza, nem jó.
Lehet, hogy nagyon egyszerűen meg lehet oldani, csak épp nem jövök rá, mert már becsavarodtam a saját gondolataimba ![]() Előre is köszönök minden építő jellegű segítséget! Anti
Kb hány másodpercre kell meghúzni a reléknek?
írtam egy nyúlfarknyi programot pic 12f509 -re ami a he store -ben 240ft ehhez még 2db tranzisztor 2db relé és 4 ellenállás meg egy zeener dióda kell ha + at kap a bemenete az egyik relé meghúz 5 s időre majd ha a bemenet 0 ra kerül akkor meghúz a másik relé szintén 5 s ideig
Nincs pontosan meghatározva, de pár mp elég, sőt egy rövidke impulzus is. Amit írtál, az nagyon szuper, egyetlen gyenge pontja, hogy hogyan égetem be a progit ? Tudnál esetleg erre valamit javasolni? Kösz, Anti
Hello!
Ismerni kellene a tekercs áramfelvételét és a működtetéséhez szükséges időt, mert lehet egy relé és egy mezei kondi is elég neki. Meghúzáskor feltölti a kondit a tekercsen keresztül, elejtéskor meg kisüti, fordított polaritással. (A relé, amíg van táp, fogyasztja a 12V-ot, ha ez nem gond..) üdv! proli007
Szia,
megrendeltem a pic-et, ha nem bánod, élnék ezzel alehetőséggel. De ha tudom, megcsinálom én is, legalább megtanulom. Ha már nem erre a topicra tartozik, akkor magánban: antaligaz@yahoo.com Üdv, Anti
Sziasztok!
Egy időzítő kapcsolást kellene összehoznom, ami kettő relét kapcsolgat a következő logika szerint: - 1-es relé behúz, majd T1 idő múlva behúz a 2-es relé is, miközben az 1-es behúzva marad. - A második relé behúzását követően szintén T1 idő múlva elenged mind a kettő relé. - T2 idő elteltével a folyamat előröl kezdődik. (és tart H24-ben) T1 idő: potival állítható kb. 1-3 sec között, illetve T2 idő kb. 1-10 PERC között állítható szintén potival. Pontosság egyáltalán nem fontos. Mikrovezérlő nélküli megoldás kellene. (azzal meg tudnám oldani viszonylag könnyen, de egyéb szempontok miatt most az nem járható út.) A táp lehet 5-12 V között. Üdv: g.
Hello!
Összerajzoltam neked valamit. Nem próbáltam ki, de elvileg működhet a dolog. Remélem nem értettem félre a feladatot. Működése: - Bekapcsoláskor a C2 kondi törli a 4017-es számlálót. Így a Q0 kimenete magasra kerül, és a START Led jelez. (ezt fel lehet használni indulás előjelzésére, hogy a késleltetés után, ne csak úgy induljon a valami) - Ilyenkor a Q3 kimenet alacsony szintű. Ezért az U1d-vel felépített ütemadó áll. Az U1c ezt a jelet invertálja, tehát kimenetén a szint magas. Ettől az U2 számláló törlődik, viszont az U1b ütemadó jár. - U1b kimenetének felfutó élére lép a 4017 egyet. Q1 kimenete magas lesz, tehát a Q1 tranyó R9-en keresztül nyit és az SR1 húz. A következő órajel ütemnél, a 4017 Q2 kimenete lesz magas. R7-en keresztül az SR2 meghúz, de az R8-on keresztül a Q1 is nyitva marad, tehát ez idő alatt SR1 is húzva van. (R8-R9 egy vagy kaput szimulál) Ub1 következő ütemére a 4017 Q3 kimenete lesz magas, így a két relé elejt. - A Q3 magas szintje, elindítja az U1d ütemadót, és U1c inverter megszünteti a 4040 törlését. Így U1d ütemére a 4040 számlál. Ez a szünetidő. - Amikor a szünet letelik, akkor U2 Q7 kimenete magas lesz, erre a 4017 átlép a következő ütemre. Tehát a 4017 Q4 kimenete magas szintű lesz. Ez letörli a RESET-en keresztül a 4017-es számlálót és így annak Q0 kimenete magas szintű lesz. - A folyamat most előlről kezdődik. A működési (T1) időt a P1 potival, míg a várakozási időt (T2) a P2 potival lehet beállítani. Tekintve, hogy a várakozási idő igen lassú, a tényleges időt Ud1 ütemideje és a számláló frekvencia osztása fogja meghatározni. A D2-D3 dióda "vagykaput" alkot, amin keresztül az ütemjelek bejutnak a 4017 órajel bemenetére. T1 időt a C1-el, a T2 időt a C3-al és a számlánc kimenetének kiválasztásával lehet változtatni. üdv! proli007 üdv! proli007
Hali!
Nagyon-nagyon köszönöm a gyors, és kimerítő választ, (az az igazság, hogy nem számítottam rá.....) és a fáradozásodat is! Első lépésben megértés... majd szimulátor, majd próbanyák, majd készre gyártás lesz. Ha lenne kérdésem, remélem megkereshetlek vele.Üdv: g.
Hali!
Van itt ez az időzítőkapcsolás,mindössze annyi lenne a kérdésem hogy mennyire megbízható időzítés és véletlen/idő előtti kapcsolgatások terén? Segítséget előre is köszönöm!
Az 5-ös láb és a GND közé kell egy 100nF kerámia, ezenkivül a tápfeszültséget meg kell szűrni,nehogy a relétekercs induktiv tüskéi miatt ötletszerű kapcsolgatások történjenek.
Köszönöm szépen a gyors és lényegre törő választ!
Üdv.!
Küzdősporthoz építenék egy időzítő kapcsolást, amivel azt lehetne megoldani hogy 3 percenként adna egy hangjelzést utána 1 perc múlva míg lemegy a menetek közt a pihenés és újra 3 perc és megint hangjelzés és ez ismétlődne periodikusan. Segítségeteket előre is Köszönöm!!! Üdv.: Zoli
Szia!
Amiket én szoktam használni, ha szemből nézed, és a lábai lefelé vannak akkor balról jobbra: kollektor, bázis, emitter.
Hello!
Bár már számtalanszor leírtam, de.. Tisztességes "perces" időzítő nem építhető 555-el. Mert szinte minden az RC tag töltési idejétől függ. Tehát nagy kondi, és nagy ellenállás szükséges. Ha 100kohm-ot használunk, és 470µF-os kondit, akkor közel 32sec az időzítés. De már itt is hibázunk, mert a kondi szivárgási árama erősen befolyásolhatja az időt. A töltőáram már így is 50-100uA körüli csak. A BC bekötésénél, a második példa a jó. Ja, amúgy miért nem működik és mi nem működik? üdv! proli007
Nálam utóbbi linken látható lábkiosztással kapcsolgat.
Beraktam úgy ahogy lég szerelten működött,de beépítve már nem jó,nem értem,hiába adom rá a +feszt a tranyó bázisára a relé meg se nyekken.. Komolyan mondom nagyon meggyűlöltem a tranzisztorokat,szinte mindig van valami afférom velük..
Nekem igazából másodperces időzítő kellene,mondjuk 0 és 59mp között lehessen állítani.
Hiba oka valszeg a tranyóban vagy bennem keresendő. Momentán sajna mérni sem tudok mert behalt a multiméterem. Anélkül meg elég nehéz feszt mérni.
Valaki tudna segíteni? Kapcsolási rajzot keresek, NE555 alapon. 4+1 illetve 5+1 órás időzítésre. 4 illetve 5 órás készenlét, 1 óra működés. Nyaralni szeretnék menni, de az akváriumom szellőztetését, keringetését csak így tudnám megoldani!
Hello!
Uhhh! Az 555 csak időalapnak jó, innen már számlálót kell használni. pld egy binárisat (4020-4040), aminek kimenete már egy óránként billeg, és ez után egy 4017 ahol a Q0 kimenet magas szintjén megy a szellőztető, a Q6 kimenet, meg törli az számlálót. üdv! proli007
Hello!
Nem kell ehhez még műszer sem. (Gondolom a PNP tranyóval van bajod.) Rákötöd a relét a tranyóra (plusz dióda). Ha a bázisellenállást a pluszra kötöd, a relé elejt, ha a minuszra, akkor meghúz. Ha ez működik, már jó a tranyó. (Műszer helyett, meg egy kis áramú Led és egy soros ellenállás is elegendő. Azzal megvizsgálható az NE55 kimenete, de a tranyó működése is.) Ha az NE működik, akkor lehet a tranyó bázisellenállása nagy. Azt cseréld le, legalább 1kohm-ra. üdv! proli007
Ez szépen hangzik, esetleg rajzot is tudsz?
Az mire lesz +oldás? Bekapcsolja, aztán meg ki fogja újra beállítani?
Hello!
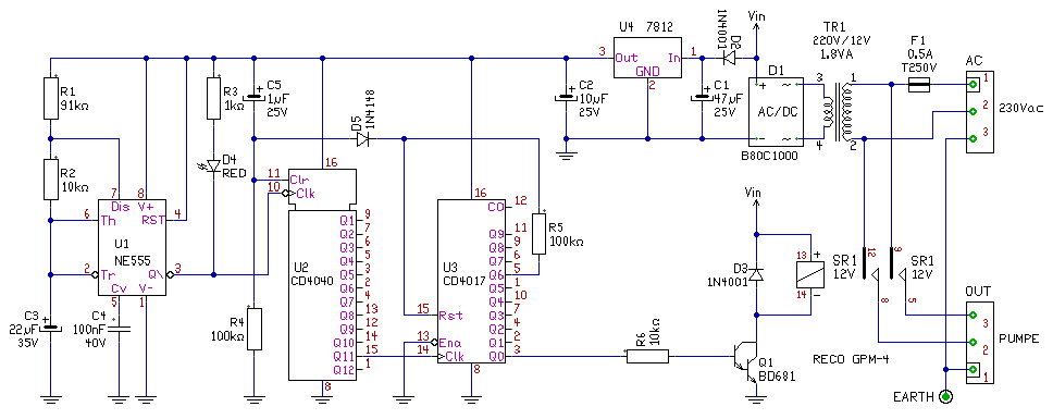
Ám legyen.. - Bekapcsoláskor, a C5 törli az U2 és U3 számlálót. Tekintve, hogy a 4017 Q0 kimenete aktív ilyenkor, a relé behúz és a ciklus, a szellőző működésével indul. - Ahogy írtam, az NE555 adja az időalapot. Az ütemidő a Led-en látható. - Ha megmérjük a led két felvillanása közötti időt, és ezt megszorozzuk U2 osztási arányával (jelenleg ez 2^11) megkapjuk a 4017 léptető jelét. Azaz eddig az ideig fog működni a szellőztető. - Az U3 következő ütemeiben (Q1..Q5) várakozás van. Tehát látható, hogy most a várakozási idő ötször hosszabb, mint a működési idő. Ha ezt növelni/csökkenteni akarjuk, akkor az R5 ellenállást, másik Q kimenetre rakjuk. - Ha az U3 számláló eléri a Q6 kimenetet, akkor R5-ön keresztül, az U3 számláló törlődni fog. Így a Q0 kimenete lesz ismét magas szintű, tehát a szellőzési ciklus elölről kezdődik. (Q1 tranyónak a relé áramától függően nem szükséges BD681-es tranyó, sőt darlington sem. Kis áramú relé esetén akár egy BC182 is alkalmazható.) (Az "EARTH" pont, csak a hálózati földelés, ha szükséges. Kettős szigetelésű eszközök esetében nincs rá szükség) Egyébiránt Lapose-nak teljesen igaza van, egy egyszerű időzítő is megteszi. Nem kell azt újra indítani. Lévén, hogy az legtöbbször egy egyszerű szinkron motort tartalmaz és egy 24 órás mechanikát. Tehát beállítható, hogy egy napon belül akár többször is bekapcsoljon. Aztán kezdi elölről, mert megy tovább. üdv! proli007
Szia!
Ha esetleg nem ismernéd: Ez folyamatosan jár körbe-körbe, addig míg ki nem húzod. A fogak az oldalán 15-perces osztásokban vannak, tehát ennél kisebb időzítés nem állítható be rajta. Ha neked egy óra kell, akkor 4 egymást követő kis fogat kell benyomni rajta. Nagyon egyszerű megbízható, áramszünet után egyszerűen tovább jár..
Köszönet a segítségért, ha még lesz kérdésem, jelentkezem. Lapose ötletét még megfontolom.
Megfontolás tárgya az ötlet, már nem sok időm van építgetni...
|
Bejelentkezés
Hirdetés |






majd szimulátor, majd próbanyák, majd készre gyártás lesz. Ha lenne kérdésem, remélem megkereshetlek vele.







