Fórum témák
» Több friss téma |
Fórum » Időzítő
Témaindító: Mekkmester, idő: Dec 25, 2005
Témakörök:
Miért nem precíz neked az egytranyós verzó? A korábban már említett variálással a kondi feltöltésével azonnal nyit a tranyó, ami a soros, kb. Ohm nagyságrendű eredővel 3ms lesz, ehhez adódik a relé jellemzően maximum 20ms-os értéke, eredőben 1/50 másodpercnél vagyunk . Mire nem elég ennyi idő? Az ECU sem fog hamarabb felébredni.
555-tel meg gyakorlatilag semmivel sem lesz gyorsabb.
Az még a bajom, az indítási késleltetésen kívül, hogy nem tudom mennyire határozottan kapcsolja ki a relét.
Tehát a fesz elkezd csökkenni, és egyre kevesebb feszt kap a relé behúzó tekercse, ezért az elengedés bizonytalanná válik. Lehet, hogy hülyeséget írok, de az 555 ös kapcsolásban stabilan kpcsol ki a relé mert megszűnik a kimenetén a fesz.
De mivel ez egy időzítős fórum! Ezért nem csak az 555-ös időzítőről kell szólnia. Létezik OPA-s vagy CMOS - TTL logikai kapukkal (stb.) megvalósított időzítő is. (Viszont az 555-öt pont erre a feladatra találták ki! S a tápfeszültség-tartomány is pont jó neked. )
Hát nézzük akkor a kikapcsolást. A kondi feszültsége a bázisáram hatására egyre csökken, amitől a tranzisztor munkapontja zárás felé indul, a kollektoráram csökkeni fog és így a relén eső feszültség is. Az Omron G2R jellegű relék tartófeszültsége körülbelül 10-20%-a az üzemi feszültségnek, vagyis 2,4V környékén dob el. A relé hiszterézises jószág, ha egyszer eldobott, kb. a névleges fesz 70-80%-a körül kapcsol vissza. A tranzisztor a csökkenő Ube miatt egyre inkább zárásba fog elmenni, így a relé meghúzása nem fog bekövetkezni, ha már egyszer eldobta, úgy marad. Ez miért nem elég határozott működés neked? Biztosan el fogja engedni, mivel a kondi csak kisülni fog, amiről a tranzisztor h11 paramétere masszívan gondoskodni fog. Leírom most harmadjára, hogy így egy egyszerű és stabilan működő időzítőt kapsz, ami nagyban érzéketlen zajra, tápfeszre, repülőkókuszra, az indulási késleltetést pedig nem az 555 fogja bármilyen szinten befolyásolni, hanem a relé meghúzási ideje, ami 20ms köré adódik. Ha te továbbra is az 555-höz ragaszkodsz, mert "jó érzés", akkor építsd meg abból, nekem édesmindegy, de ebben az alkalmazásban kérdéses, hogy egyáltalán gyakorlati előnyöd származhat-e belőle és megéri-e szükségtelenül bonyolítani az ötlet megvalósítását.
DIDYMAN!!!
Igazad lehet! Először a te kapcsolásodat fogom kipróbálni, mert egyszerű mint a facsipesz! Lerajzoltam, légyszi nézd meg, hogy így gondoltad e a dolgot. Ez már elvileg az a verzió ami nem késlekedik bekapcsolásnál. Köszi!
Sziasztok!
Egy olyan időzítő kapcsolásban kérném a segítségeteket ami ha tápot kap 30 perc után 3percre meghúz egy relét és ez ismétlődjön. Köszi előre is!
Ahogy nézegettem az 555-nek túl hosszú ez az idő?
CD4060-al meg lehetne csinálni? Van valakinek ilyen kapcsolása?
Hello!
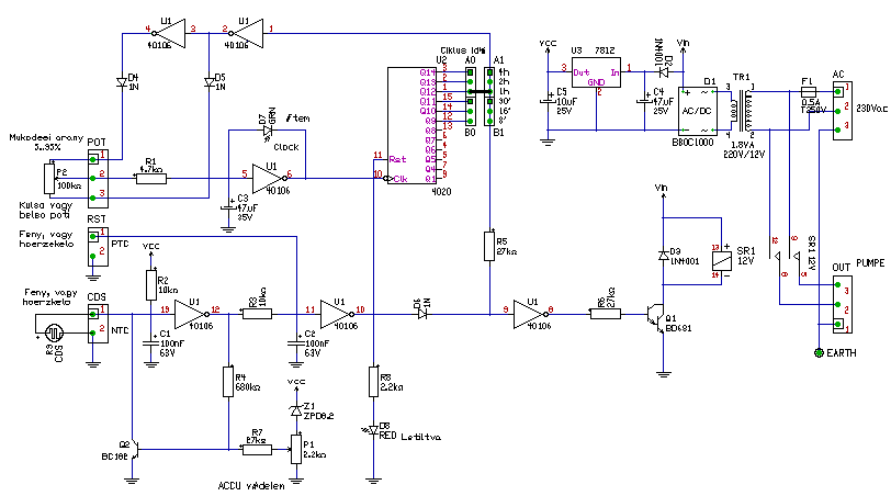
Természetesen a 4060 a jó választás. Én már több rajzot is feltettem ebben a témában, még egy komplett készüléket is, szivattyú vezérlésre. Igaz, ott bekapcsoláskor egyből indul, mert általában azért kapcsolja be valaki, hogy működjön valami. (És pont az szokott pont a gond lenni, ha várni kell.) üdv! proli007
Helló!
Hol találom a rajzot? Nekem egy berendezést kellene működése közben minden 30. percben 3percig leállítani.
Sziasztok.
egy kapcsolást szeretnék csinálni . leírom röviden hogy mit szeretnék,és a segítségeteket szeretném kérni. Akkor. Az áramkör kapna folyamatosn aksiról 12 voltot + - Amikor kap mégegy vezérelt 12 volt + a rádióról, akkor a kapcsolásnak meg kellene huznia 8 db relét 2 másodpercenként. Es addig maradna meghúzva amíg a vezérelt 12 voltot meg nem szakítom. Ezt A áramkört autóba szeretném használni 4 Db erősítöt .egy DB kondenzátort kapcsolna. Köszönöm Szépen előre is a segítséget.
Hello!
Tekintve, hogy én sem találtam felrakom. Van benne egy letiltó áramkör, ami fény hatására, vagy hőre letiltja a működést. természetesen neked erre nincs szükséged. Akkor a CDS bemenetét rövidre zárod, és hatástalanodik. Külön kell beállítani a működési ciklusidőt (binárisan lehet), majd a potival beállítod a működés és szünet arányát, a ciklusidőn belül. üdv! proli007
Én egy elemről működő időzítőt szeretnék építeni ami 10 másodpercenként ad egy rövid záróimpulzust.
(Egy fényképezőgépet szeretnék kattingatni.) Teljesen kezdő vagyok, éppen csak annyira vagyok képes, hogy kapcsolási rajzból elkésztsek egy kisebb áramkört. Gondolom először is számoltatni kell az astabli multivibrátos kalkulátorral: http://www.hobbielektronika.hu/segedprogramok/?page=astabil555 Ha valaki megtervezné nekem az áramkört, akkor nagyon hálás lennék, mert magamtól nem sikerül!
A kapcsolási rajz ott van a linkedben
Az alkatrész értékek R1:133k (100k+33k) R2:14.7k (10k+4.7k) C 100 mikro T1 10.2s T2 1.01s Panelrajzot holnap csinálok
Köszönöm, hogy kiszámoltad!
Nem kell semmi plusz az áramkörbe,? még 2 kérdés? 1. 3V-os gombaksiról (ami a PC alaplapban van?) működik ? Ha igen kb, mennyi ideig bírja majd? 2. A kimenet a GND-re zár T2-ben?
Ha hosszú ideig akarod használni legalább egy 4,5v os laposelemet vegyél hozzá ,az bírni fogja a kioldó áramát is legalább 1 hónapig folyamatos használat mellett
és a kimenet a (3. láb) a gnd -hez képest + at ad a t2 időben . ha a kioldónak csak rövidzár kell akkor tegyél egy relét a kimenetre .
és itt vannak pdf ben a rajzok
Köszönöm! :worship: !
Mire eljutottam volna a beültetési rajzig, egy jópárszor szentségeltem volna! A hétvégén megcsinálom (legalábbis hozzákezdek) és beszámolok az eredményről. Akkor teljesen mindegy hány Voltal fog működni? a T1 és T2 nem változik? Persze 3-12V között gondolkodom? Nem kell hosszú ideig műkönie csak max. 1 órát egy alkalommal. Azért erőltetném a 3V-os gombelemet, mert szeretném minél kisebb méretben elkészíteni. Mélgegyszer köszi a rám fordított idődet kaqkk!
Tudnál valami olcsó elterjedt relét ajánlani a végére, mert én csak 1000Ft körülieket találtam? Esetleg miből operálhatnék ki egyet? Nincs teljesítmény a végén, úgyhogy biztos elég a legolcsóbb is.
Sajna nem ismerem az árakat ,én is csak a saját bontásaimból "élek." De egy 5v os dip tokos relé jó választásnak tűnik
Na még nem csináltam meg az időzítő kioldót a fényképezőgéphez, szokás szerint túlságosan belemélyedtem a dolgokba, a lényeg meg még elmaradt.
Először is megtaláltam a cikket az 555 időzítőkről: http://www.hobbielektronika.hu/cikkek/idozitok_epitese_555-el.html?pg=4 Hasznos cikk, valamivel jobban belelátok már. ![]() A 10s id 555.brd és a 10s id 555.sch fájlokat elkérhetem tőled kaqkk? Ezek EAGLE fájlok igaz? Ugyanis az áramkör tervező progikkal foglakoztam a hétvégén, és szeretném ezt továbbvariálva ismerkedni a programmal.
Sziasztok!
Még régebben a Hobby Elektronika folyóiratban a sok kos kapcsolás rovatban közöltek egy nagyon jó kis időzítőt, amit megépítettem, és azóta is használok. Előkerestem a rajzot, és megrajzoltam ProfiCAD-ben, illetve a cikkben leírtakat is leírtam minimális átirással. Ezt most megosztanám veletek. A kapcsolás egyszerű és tényleg be lehet állítani pár másodpercet is, illetve több órát is, amíg a relé meghúz. Az idő értékét R5-tel könnyedén változtathatjuk.
Itt vannak a kért fájlok!
Időzítőhöz tudok ajánlani egy honlapot, ahol 555-tel épített monostabil multivibrátor elemeit lehet kiszámolni:
Bővebben: Link Használd az URL gombot, ha linket akarsz beszúrni. Javítottam. -- kobold
Sziasztok egy kis segitséget szeretnék kérni kéne nekem egy egyszerü pic-es vagy avr - es időzitő mágnes zárhoz lényege egy nyomogomb lenne és egy relét kapcsolna be időzités kb 10 mp legyen de lehessen változtati nem kell hardveresen jo ha a forrásban átirható előre is köszönöm sehol sem találok egy egyszerüt .
Ha mindenképpen PIC -el szeretnéd, ajánlom a "Modulrendszerű grafikus PIC programozás" című topikot.
Idézet: c. téma ide áthelyezve.„PIC/AVR időzitő” Ha van választott kontroller, abban a témában kellett volna kérdezni, ha nincs, akkor már ott van a kismillió időzítős téma.
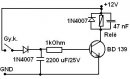
Nem akarom csak kondival vagy tranyoval megoldani nem lesz elég stabil már ne555 el is probálkoztam de nem tökéletes azért keresek egy jóbb megoldást. köszi
Ha 10 másodpercre az 555 nem volt jó monostabil módban, akkor valószínűleg elronthattál valamit. Ahhoz még nem kell hajmeresztő értékű ellenállás és kondenzátor (220 kOhm, 47 µF ad 11.3 másodpercet).
Nézz szét szerintem a késleltetős témák között, biztos, hogy találsz megoldást.
éppen az előző oldal alján van egy működő kapcsi
555 -el |
Bejelentkezés
Hirdetés |




555-tel meg gyakorlatilag semmivel sem lesz gyorsabb.











