Fórum témák

» Több friss téma
Fórum » NiMh akku-töltő
 
Témaindító: bolcsy, idő: Máj 2, 2006
Lapozás: OK   11 / 55
(#) Krisz03 válasza alex01 hozzászólására (») Ápr 13, 2009 /
 
Igen elkészítettem, de a másikat, amelyiknek karakteres kijelzője van. Itt van róla sok kép.
Teljesen jól működik, semmi bajom vele. 1-2 funkciót még nem ismerek, de majd kitapasztalom, hogy van-e különbség köztük a töltés folyamán/végén. Gyenge akkukhoz viszont annyira nem jó, mert azok nagyon érdekes töltési grafikont produkálnak, és vagy idő előtt leállítja a töltés, vagy le sem állítja (pontosabban nem fesz esésre állítja le ilyenkor, hanem a beállított max időre).
Most épp két új Varta Ready2Use akkut töltök 400mA-rel (ez az első töltésük), és ahogyan a nagykönyvben meg van írva...
A kisütés meg mégjobb, mert szinte ezred volt pontossággal be lehet állítani a lekapcsolási szintet.
(#) alex01 válasza Krisz03 hozzászólására (») Ápr 13, 2009 /
 
Nagyon jól néz ki! A nyomógombok,mit csinálnak?azzal lehet a töltési,és a kisütési időt beállítani?
(#) gydanee hozzászólása Ápr 13, 2009 /
 
Sziasztok!
A segítségeteket szeretném kérni egy kis "szünetmentes táp" építésében.
Egy órához lenne építve,(az óra 5v stabilizált tápról megy.) aminek a tápja naponta párszor ki lenne kapcsolva pár percre.
Azon agyaltam hogy lehetne valami töltő kapcsolás, és rajta egy NiMh aksi, csak nem tudom hogy meddig birná ki az aksi a majdnem folyamatos töltést.
Van valami ötletetek?
Ha valakinek volt már dolga ilyennel, és van valami jobb ötlete örülnék ha megosztaná velem.
Válaszaitokat előre is köszönöm!
(#) Krisz03 válasza alex01 hozzászólására (») Ápr 13, 2009 /
 
A menüben lehet velük lépkedni. A balra az ESC, a jobbra az ENTER, a többi pedig fel és le. Ki tudod választani, hogy töltsön, kisüssön, ciklust hajtson végre (előbb kisüt, 10mp-et vár, majd tölt), beállításokat tudsz módosítani (kisütési határ, valami filter, fesz esés értéke, fesz esés érzékelése, min töltési idő, valami min érték, max töltési idő), gyári beállítások, memória kiolvasása.
(#) Krisz03 válasza gydanee hozzászólására (») Ápr 13, 2009 /
 
Folyamatos töltésre ("stand by" használat), inkább ólomakkut kellene használnod, mondjuk egy 6V-osat. Ez korlátlan ideig elviseli a 6.8V-ot (7.2V-ot csak ciklikus üzemben).
(#) gydanee válasza Krisz03 hozzászólására (») Ápr 13, 2009 /
 
Az a gond, hogy 5V-os tápról megy a cucc, és 6.8V-ot már nehezebben varázsolok oda, de ha minden kötél szakad ez is beválhat, és megoldom máshogy a tápot.
Köszi az ötletet!
(#) gydanee válasza Krisz03 hozzászólására (») Ápr 13, 2009 /
 
Ezt a kapcsolást _JANI_ ajánlotta, ezt hogy lehetne az én órámra átalakítani? (ez a kapcsolás)
Ez az akku milyen lehet?
(#) Krisz03 válasza gydanee hozzászólására (») Ápr 13, 2009 /
 
Nem is tudom hogy hívják ezeket az aksikat. Talán puffer akku? Ezek is nikkel alapúak, nem tudom mennyire bírják a folyamatos töltést (végülis sok helyen használnak ilyet, gyári időkapcsolós órákban is van ilyen, legalábbis a digitális fajtában).
Inkább a táplált áramkört kellene valahogy módosítani, hogy áramszünetkor ne legyen kijelzés, csak a PIC kapjon tápfeszt, hogy az időt tovább számolhassa.
(#) gydanee válasza Krisz03 hozzászólására (») Ápr 13, 2009 /
 
Hát ez a kapcsolás ha jól látom pont azt csinálja.
A PIC kapja a tápot az akkuról, az áramkör többi része nem megy, vagyis a LEDek nem villognak.
Ha visszajön az áram az egész áramkör kapja a tápot, plusz a másik táp is, amin az aksi van, és elkezdi tölteni.
Idézem:
Idézet:
„Az akku jelen esetben csak 3,6V-os 30mA-es, de ez bőven elegendő a PIC részére 3V-ot szolgáltatni hosszabb áramszünet esetén is.”

Nah mondjuk ezt nem értem mert a PIC a Stabilizált 5V-ot szereti.
(#) Krisz03 válasza gydanee hozzászólására (») Ápr 13, 2009 /
 
Vannak alacsony feszültségű típusok is, azt hiszem 2.5 vagy 3-3.3V-tól is működnek, de én annyira még nem vagyok járatos a PIC-ekben.
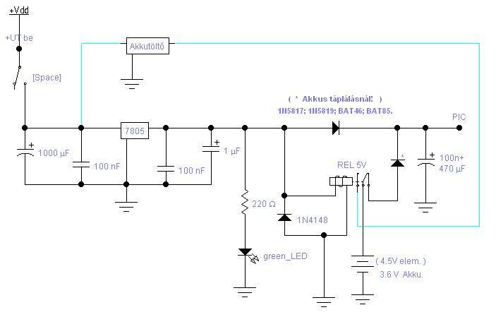
(#) _JANI_ válasza gydanee hozzászólására (») Ápr 14, 2009 /
 
Talán ez a kapcsolás kicsit szerencsésebb megoldás úgy elemmel mint akkumulátorral...

( * Akkus táplálásnál kell beépíteni! )
(#) gydanee válasza _JANI_ hozzászólására (») Ápr 14, 2009 /
 
Szuper, köszi szépen!
(#) Zerocross hozzászólása Ápr 22, 2009 /
 
Hali mindenkinek!

Kérdeznék:

Van egy HAMA Delta 2/4 töltőm. Működik rendesen, de néha a töltésjelző vörös LED villogni kezd. Miért csinálhatja?

Nincs leírásom hozzá. Kerestem a NET-en is, de nem találtam. Elnézést, ha nem jó helyen tettem fel kérdésem, de nem találtam megfelelőbb topicot.
(#) karpi válasza Zerocross hozzászólására (») Ápr 22, 2009 /
 
Igen , de , mikor villog ?

Tobb toltom van ,mindenfele, a rossz ,zarlatos, tonkrement, (legyengult ) akuknal "villog" vay a masik kijelez egy abrat a LCD-n.Sehol se irja a hasznalati utasitasban mikor mitt jelez , hehe .Amugy automatak es homeressel figyelik a NiMh toltest,

Ilyen "villogas" eseten beteszem a gyenge akukat egy normalis toltobe ami hajlndo tolteni ,majd egy ora mulva elfogadja a szuper automaa tolto is .Ezeket az akukat mar nem hasznalom a tobbi jo akuval a nagyfogyasztasu cuccokban.Meg eleldegelnek modjuk taviranyitoban , mouse-ba vagy ehez hasonlo kisfogyasztasu cuccban.

Mukdesuk mar nem biztonsagos soha se lehet tudni menyire is vannak toltve .Kinek van ideje bemerni a kisulesi idot adott fogyasztasnal....inkabb veszek ujat.Ugy 1-2 evet kibirnak az akuk aztan mar kezdenek "villogtatni".

Ha nem is hasznalod muszaly ugy maximum kethetente feltolteni az akukat .Most megjelentek uj tipusu NiMh akuk amiket csak evente kell ( allitolag) tolteni ha nem hasznalod es elraktarozod feltoltot allapotban.
(#) Zerocross válasza karpi hozzászólására (») Ápr 22, 2009 /
 
Hali!

Jogos kérdés! A lényeget hagytam ki!
Nos belerakok két 4000mAh-s cellát, elindul a töltés (világít a vörös LED), majd bizonyos idő elteltével villogni kezd. A cellák nem forrók. Ha békén hagyom, akkor van úgy, hogy feltölti és világít a zöld LED, de van úgy, hogy még másnap is villog, de a cellák már forrók. Más két cellával, vagy négy cellával nem csinál ilyesmit.
Nagyjából 700mA-rel tölt, tehát gyorstöltő.
Biztos, hogy a celláknak van bajuk, de mit jelent a villogás?
(#) Krisz03 válasza Zerocross hozzászólására (») Ápr 22, 2009 /
 
Hali!

Ezek AA méretű cellák? Mert akkor az a baj, vagyis a tényállás, hogy 4Ah-s nem létezik ilyen méretben, kivéve a hamisítványok. Szóval itt az akukkal lesz a gond, nem a töltővel.
(#) Zerocross válasza Krisz03 hozzászólására (») Ápr 22, 2009 /
 
Igen, AA méretű. Hamisítvány... lehet, ítélkezzetek:

DSC00177.JPG
    
(#) Krisz03 válasza Zerocross hozzászólására (») Ápr 22, 2009 /
 
Gondolni mertem volna, hogy Sony. Egyértelműen hamisítvány. Nem volt még vele tapasztalatom, de mások szerint kb 1000mAh-t, vagy még annyit sem tud. Könnyebb is, mint egy minőségi 2000mAh-s akku.
(#) Zerocross válasza Krisz03 hozzászólására (») Ápr 22, 2009 /
 
Na látod ebben van igazság! Fele a súlya egy 2,5Ah-nak.

De mit is jelent a villogás?
(#) Krisz03 válasza Zerocross hozzászólására (») Ápr 22, 2009 /
 
Valami hibaüzenet lehet. Egyszer építettem egy intelligens töltőt, ami szintén villogással jelzi a hibát. Mivel nem voltak új akkujaim, csak több éves gyengék, akármelyiket akartam tölteni, mindre hibát adott egy idő után.
(#) nagy hoho válasza Zerocross hozzászólására (») Ápr 22, 2009 /
 
Helló ! Nekem is van Sonyi akksim ugyan olyan mint a képen. Kisütés után 270 mA-rel töltöttem és 3 óra 40 perc múlva olyan meleg volt ,hogy meg kellett szakítani a töltést. Tehát kb 1 Ampert lehet bele préselni.Kapri hozzászólásában említi,hogy van már olyan akku ami feltöltve tárolható akár egy évig is. Hát én vettem ilyen akkut a fényképezőmbe töltővel együtt . És a sok gagyival való kínlódás után végre van egy normális akku garnitúrám. Ezt az akkut úgy hívják ,hogy eneloop. Kiváló minőségű. A vásárlást követően töltés nélkül tettem a gépbe és 370 képet csináltam vele,és ennek a kb 20 %-a vakus volt. De csak 2000 mA -es
(#) Zerocross válasza nagy hoho hozzászólására (») Ápr 22, 2009 /
 
ÉS meg lehet kérdezni, hogy vifil forint volt?
(#) nagy hoho válasza Zerocross hozzászólására (») Ápr 22, 2009 /
 
Helló ! Szerintem elérhető áron volt a többi márkához képest 6000.-Ft
(#) didyman válasza nagy hoho hozzászólására (») Ápr 23, 2009 /
 
Én a töltővel együtt 4000--ért vettem, töltő nélküli szettet meg 3000--ért. A 2000mAh nem kevés, egy ilyen nagyfejű 2700-as a töltés után napokkal már éppenhogy képes ennyit nyújtani, két hét múlva meg már bőven alulmúlja az Eneloop-ot. A gyári töltője nem nagy etvasz, kb. konstans áram, időkapcsolóval (14 óra azt hiszem), úgyhogy én nem azt használom hozzá, hanem a sajátomat.

Amúgy a kb. 12-13 éves Toshiba 1300mAh-s celláim, melyek 98-ig egy Ericsson telefonban szolgáltak, a mai napig működnek a biciklim lámpáiban, melyek impulzusüzemben tartott LED-ek, és a tavalyi évben elég kevés km után idén nem kértek töltést, tettre készen voltak, annak ellenére, hogy hóban-fagyban, kánikulában kinnt vigyorogtak az elemtartóban. Ha van használva rendesen a bicaj, akkoris ki szoktak bírni egy évet. majd egyszer mérek rajtuk kapacitást is (rövidzárási áram 10A körül volt, mikor két éve megmértem!), de egyébként nem tudom, miből rakták ezeket össze, a korukbeli TDK, Varta akkuk már vagy 7-8 éve eldobták a törülközőt, ezeket meg használtam mindenben, amit értem és teszik a dolgukat. Még az eneloop-ról sem hiszem el, hogy túl fogja élni ezeket.
(#) nagy hoho válasza didyman hozzászólására (») Ápr 24, 2009 /
 
Helló ! Még egy érdekesség az eneloopról. Amikor megvettem meg mértem és minden akkunak 1,326 Volt a feszültsége. Ezred volt pontosan egyformák voltak.
(#) didyman válasza nagy hoho hozzászólására (») Ápr 24, 2009 /
 
Ez azonos sorozaton belül, azonos töltési görbével nem meglepő, de jó előjel legalábis
(#) Zerocross hozzászólása Ápr 26, 2009 /
 
Elnézést, ha kicsit OFF.
Van 1 digi fényképezőgépem. 4db cellával üzemel. A gond az, hogy 3...4 hónapon belül már a harmadik garnitúrát eszi meg. És mindig csak egy cella döglik meg, de az 0V-osra. Volt már Energizer, aztán két sorozat GP cella.
Gyanakodtam a töltőre is, de máshová használt cellákat meg nem pusztítja.
Ja, még annyi, hogy az egyszerre használt cellák (4db) mindig egy csomagolásból voltak, nem kevertem sosem a 4db-os pakkon belüli cellákat úgy, hogy csak egyet cseréltem. Ötlet?
(#) nagy hoho válasza Zerocross hozzászólására (») Ápr 26, 2009 /
 
Helló ! Azt meg figyelted ,hogy ez az egy cella mindíg azonos helyen van a gépben ?
(#) karpi válasza nagy hoho hozzászólására (») Ápr 26, 2009 /
 
Nem sokkal dragabb , de csak 2000mAh-t lattam egyenlore .Kell majd vegyek a 2 eves Duracel
-ek kozul mar negy rossz , csak a 16 oras C/10-es tolto fogadja be (az csak ido-kapcsolos) .
(#) Zerocross válasza nagy hoho hozzászólására (») Ápr 27, 2009 /
 
A fényképezőről annyit tudok, hogy csak két vezetékről fogyasztja a 4 cellát. Sosem ugyanoda raktam vissza a cellákat, de előfordulhat, hogy Murphy törv. alapján ugyanoda kerülhetett vissza ugyanaz a cella.
Következő: »»   11 / 55
Bejelentkezés

Belépés

Hirdetés
XDT.hu
Az oldalon sütiket használunk a helyes működéshez. Bővebb információt az adatvédelmi szabályzatban olvashatsz. Megértettem