Fórum témák
» Több friss téma |
Fórum » PIC programozás
Csatoltam eztis, azóta tanácsodra rákerült a 100nF kerámia a hátoldalra közvetlen az ictok lábaira forrasztva.
Az égetőn egy 90°os tüskesor van, az adapteren pedig eleinte egy ictok-"darabka" volt amibe simán csak beleszúrtam az égetőt , de már arrais gondoltam h talán nem érintkezik(pedig kimértem és de...) úgyhogy lecseréltem egy talán videóból bontott szalagkábelre, amin van egy csatlakozó...
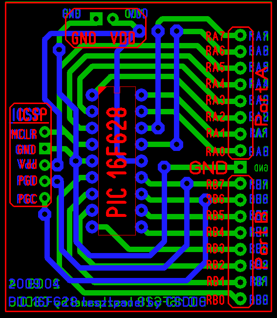
Egyébként a 16F628 és a 16F628A között van valami lényeges különbség , vagy csak az h újjabb kiadás ?
Ha ott a kondi, akkor ez is kifogástalan.
Mérd meg az ACK-n lévő feszültséget úgy, hogy nem teszel rá PIC-et és kapcsolagatod a hardver check-ben a PGD-t. Nézd meg, hogy az Data In vonal hogy változik a programban eközben. A PGD, PGC vonalakon is mérd meg a feszeket. 4óra felé hazaérek és én is méregetek, hogy legyen valami összehasonlítási alapunk a portokhoz. Lényegi eltérés a két PIC között nincs, de a megfelelőt kell kiválasztani az égetőben!
Közben méregettem a feszültségeket az összehasonlítási alaphoz, és próbálgattam az égetőt:
A mért szintek: Vpp/MCLR: 11.11V Vdd: 5.21 PGD: Disable: 0.53V Enable: 5.03 PGC: Disable: 0.09V Enable: 5.02 A tápom egy régi AT-s PC táp. Úgy néz ki WinPic800-al nekem nem működik, pedig úgy állítottam be ahogy a cikkben a képen van.. Az Oshon 16F-es progival viszont működik (16F628A-t próbáltam). Idézet: „Az Oshon 16F-es progival viszont működik (16F628A-t próbáltam).” Akkor most égeti? Ellenőrzés jó? Az ACK-t elfelejtetted megmérni, pedig az lenne a lényeg(LPT port 10-es láb, ha jól emlékszem).
Igen égeti, és az ellenőrzés is jó, de nálam eddig is működött Oshon 16F-el.
Az ACK-t valóban elfelejtettem, az is a PGD lábára megy a PIC-nek és ott is 0.53V és 5.03V mérhető, ha ki/be kapcsolom. Most viszont mennem kell, sok sikert csdog!
na megméregettem:
Vpp :11.85 V Vdd : 5.00 V PGD ki : 0,521 V be :3,03 V PGc ki : 0,785 V be :3,04 V AKC : 3.03V ha a PGD(data out ugye?)-t bekapcsolom akkor a Data in kipipálódik nem lehet hogy az a 3,03V kicsit kevés? hány V-tól van logikai 1 ?
De igen, kevés a 3V. Inkább úgy 4V felettinek kell lennie, de célszerűen legalább 4,5V. Lehet, hogy csak 3,3V-os a párhuzamos portod? Abban az esetben muszáj a 74LS07-es bufferes égetőt használnod.
Belenyomattam fater laptopjába, 5-ből 2szer felismeri a WinPic800, ezt mondja :
INTOSC mód/belső MCLR engedélyezés Találtam ->16F628 de néha csak : Találtam ->16F628 és írni továbbra sem tud rá .... Itt 4.3 V jön ki az LPT-ből az AKC-n
Végre van egy kis sikerélményem
![]() a laptopról a 18F4550 -re sikerült feltennem egy progit márcsak aztnemértem hogyakkor az f628-al miért nem boldogul vajon
Azt én is tapasztaltam, hogy a 18F-ek kisebb feszt elfogadnak logikai H-nak. Az okot nem tudom.
Én most mértem ki a vonalakat. ICSP porton mérve: PGC: 0,06V..4,78V PGD: 1,31V...4,78V ACK(10. láb) 1,31...4,78V Az ACK-t a printer port 10-es lábán kell mérni, vagy az ICSP csatiban a PGD lábon, mert ott ugyanannyi lesz elvileg. Az 5V-os tápot is be kell a méréskor kapcsolni.
Nálam a WinPIC800 is simán égeti a 628A-t. Érthetetlen, hogy ilyen sok baj van ezekkel a PC perifériákkal! Szutyok az egész!
Hmm szóval félmegoldásnak jó ez az égető, de tudnátok egy olyan égetőt jvasolni, ami 74LS07 vagy 08 al stabilizálja a portom jeleit ? azthiszem van itthon valahol egy pár ilyen IC-m... valahol mintha láttamis volna egy egyszerübb kapcs rajzot hozzá, de örülnék ha javasolnátok egy üzembiztosan működőt ...
Idézet: „Azt én is tapasztaltam, hogy a 18F-ek kisebb feszt elfogadnak logikai H-nak. Az okot nem tudom.” A logikai szint az adatlap szerint PIC18F4XXX-nél is 0.8*VDD, ugyanúgy, mint pl. a PIC16F628A-nál. A VDD (ami a logikai szintnél skálázófaktor) viszont a PIC18F4XXX esetén jóval kisebb is lehet (akár 3 V), míg a PIC16F826A minimum4.5 V-ot követel a Bulk Erase művelethez. A programozó feszültségben is van különbség a PIC18F javára: VIHH-ra VDD+4V a minimális érték, a PIC16F628A-nál pedig legalább 10 V kell. Megj: ha az adatlapok hazudnak, akkor én is ...
Igazad van, de pont azok a feszek, ahol eltérés lenne, nem játszanak most szerepet, mert azok megvannak. Az viszont tény, hogy a 18F-et simán égettem egy módosítgatott égetővel, miközben a 16F628-at már nem is detektálta. Ennek az égető program is oka lehet, mert az tuti, hogy nem egyformán időzítenek!
Sziasztok ismét,
olvasgattam a fórumot , megtaláltam azt az égetőt amit már láttam egyszer : Bővebben: Link Ezzel ha jól értelmezem meg lehetne oldani hogy a gagyi 3V ami kijön az LPT-men elég legyen hogy tudjam égetni a PIC eimet a 74LS06 -nak köszönhetően. Ehhez a kapcsoláshoz vajon csak az ajánlott programot lehet használni , vagy esetleg működhet WinPic800 -al vagy ICprog-al is ? (az ICSP kimeneten mi azaz lvp-láb, és mit csinál vajon ? ilyen eddig nemszrepelt semelyik programozónál ..)
Az ICSP-n elvileg nincs LVP láb. Az LVP a kisfeszültségű programozást jelenti. Ha van Vpp, akkor a PIC PGM lábát(ami az VLP módú programozást indítaná) nem kell bekötni sehová, és az LVP bitet le kell tiltani a PIC konfigurációjában.
Az oshon égető jó, de ne 7406-ot használj bele, hanem 7407-et. Nézz fel az oldalamra sok infót találsz e témában!
Végignézetm az oldaladat, nemtartom kizártnak, hogy építeni fogok egy PicKit2-t, azzal nemlessz ennyi gond ... vajon a PIC18F4550-esem jó lenne hozzá ? elvileg azis támogatja az USB-t .... maximum a programban kellene kis módosítás? vagy maradjak inkább a 18F2550 -nél ?
Más : ez az LPT mini égető esetleg úgy működhetne , hogy a D0 és D1 vonalakat bufferelem a 7407-el ? a Data vonalat (D0) mindkét irányból mondjuk ...
ELVILEG a PIC18F4550 felhasználásával is lehetne USB-re köthető programozót csinálni (lásd az Explorer 16 kátyára épített PIC18LF4550-et!), de az nem lesz kompatibilis a PICkit2-vel, s a Microchip nem fejleszt hozzá firmware-t. (az Explorer 16 PIC18LF4550-hez is csak "unofficial" firmware van)
Éppen ezért bölcsebb dolognak tűnik megmaradni a PICkit2 vonalon.
Szerintem mennie kell a 18F4550-nek is a 2550-hez való firmware-el, ha ugyanazokat a lábakat használja, mint amik a 2550-en használva vannak.
Azt gondolom, hogy mennie kellene 7407-es pufferekkel, de akkor már oshon lesz belőle. Igaz, maradhatna kapcsolós Vpp, Vdd és így egyszerűbb, de nem sokkal, csak két tranyóval.
Köszi a a válaszokat, akkor szerintem elis kezdem kiírogatni az alkatrészeket, és a héten beis szerzem őket...
Viszont az LPT-s mini égetőt is bekellene valahogyan indítanom, hogy feltudjam programozni az ic-met, ez a megoldás amit írtam vajon működhet ? vagy alapjábanvéve halott ötlet ?
Köszi a gyors választ, már írtam az előző kommentet, de akkor kipróbálom...
simán csak az LPT csatinál a levegőbe lógatom a 7407-et , a programozón semmit nem változtatok
Ugyanúgy kösd, ahogy az oshonban, vagy a WPB_F18-ban látod, azaz kell felhúzó ellenállás a kimeneteire.
Hát.. ez nemnagyon akar sehogyansem összejönni...
Hát.. Éjjel nem is nagyon szokott sikerülni nekem se!
Ha kialudtad magad, újult erővel, előröl mindent, szépen végigmérve, átgondolva(kábelek, hosszak, bekötések, program beállítások, PIC), mennie kell! Ha nem, akkor a hibát kell megtalálni! Olyan nincs, hogy csak neked nem megy!
Irtam egy programot pic16f876ra ami az AD bemeneteket használja , de nagyon érzékeny !
A kellő 5v helyett már kb 500mv nál max-ra fut a progi Az AD bemenetek használatához a referencia bemeneteket is határozott szintre kell tenni ? én ezt nem tettem meg ez volna a hiba oka?
Igen. Vagy beallitani, hogy a gnd/tapfesz legyen a ket referencia. Az ADCONx regiszterben talalod a beallitasi lehetoseget, hogy legyen-e kulso ref. vagy hasznalja siman a 0 es 5V kozottit. Akkor azokat a labakat is hasznalhatod AD-nek.
A baj az hogy én parsic ban irkálom a progikat és ott
ilyen beállításokra nincs lehetőség , tehát marad a külső ref használata , köszönöm a segítségeteket . |
Bejelentkezés
Hirdetés |









