Fórum témák

» Több friss téma
Fórum » DC motorvezérlés
 
Témaindító: rozsda, idő: Máj 3, 2009
Témakörök:
Lapozás: OK   2 / 86
(#) gulyi88 válasza rozsda hozzászólására (») Máj 6, 2009 /
 
szerintem minden további nélkül lehet használni a hűtő felületet láb helyett, én legalábbis szoktam, meg láttam már pár helyen. (SMD -k meg mind a hátukkal vannak felforrasztva)
(#) gulyi88 válasza rozsda hozzászólására (») Máj 6, 2009 /
 
lehetne a feteket vezető hőpasztával (jobb mint a szilikon talán) kapásból a bordára csavarozni, ami megis oldaná a drain sínt (alu az jó vezető, és a hőellenállás is kisebb lenne) gondolom te is ezért kérdezted...
(#) rozsda válasza gulyi88 hozzászólására (») Máj 6, 2009 /
 
Persze hogy ezért kérdeztem.Megpróbálok a szabájok betartása mellett valami elönyös,praktikus elrendezést kitalálni.
Akkor drain-nek megfelel az aluminium sin is?!És source-nek jó az egyenlö hosszú sodrott rézkábel?És ennek a kettönek a vegyitése nemhiszem hogy okozna gondot.Már értem hogy a sourc-ra miért vannak ilyen szabájok.
(#) gulyi88 válasza rozsda hozzászólására (») Máj 6, 2009 /
 
én úgy csinálnám hogy:
A fetek egymás mellett egy sorba az összes.
A drainek a hűtőbordán közösülnek, annak valahol a közepe felé felcsavaroznám a motor felé menő kábelt (valami nagy szemessaruval)

A sourceoknál nemtudom melyik lenne jobb (egy rövid sinen középen kivezetve, vagy csomópontba gyűjtve vezetékekkel.)
Elsőre én a sines megoldást választanám:
A kábelt, ami az akkura menne, leblankolnám 2sín hosszon, kettéválasztanám, a fél "pászmákat" visszahajtanám középre (ahol a szigetelének vége, magyarul ohm (antenna) alakú hurkot csinálnék belőle) és telibe ráforrasztanám a sínre (sín közepén lenne a kivezetés, ide jönne a vezérlés testje is)
A gateket csomópontosan kötném..
(#) rozsda válasza gulyi88 hozzászólására (») Máj 6, 2009 /
 
Tegnap még sinnel csináltam volna,és még most is azt favorizálom,de ma már okosabb vagyok álltalad és elgondolkodtatóbb a sorce-okat kábellel összekötni.
Viszont a feteket egy vastagabb alu sinre rögziteném föl egymással hátnak forditva.10 egyik oldalon,10 a másikon.Adatlap szerint 16mm széles egy fet.Sürün pakolva,10mm vagy még kevesebb hézag két fet között.Plussz az ötödik fet után kis hej a sinre való csatlakozáshoz.Igy maximum 30cm hosszú source sin volna,és annak a közepén volna a csatlakozás.Az a max 15cm hosszu source sin már szerintem nem olyan hosszu hogy nagy külömbséget okozzon a középsö és a külsö fetek között.
(#) gulyi88 válasza rozsda hozzászólására (») Máj 6, 2009 /
 
Nagyon jó ötlet háttal berakni őket, ez mégegy trükk a sín hosszának csökkentésére.
15 cm jobra, balra szerintem nagyon jó.
Az egész sínt megküldöd ónnal meg rézzel (1,5mm es drótok)(szálirány = áramirány).
(#) Zoltan.ms válasza EcoPityu hozzászólására (») Máj 7, 2009 /
 
Tisztelt EcoPityu
ez a motor egy targonca olajhidraulika motorja. Erős mert ez adja az olajnyomást (ez emel tulajdonképpen)
nincs rajta adattábla csak, hogy 24 V.
kimértem műszerrel és pontosan 19A az üresjárati áramfelvétele. azt kérdezném hogy vajon ez a motor alkalmas lehet folyamatos terhelésre (egy robogóhoz)vagy csak ciklikus terhelést bír mint az indítómotorok. ...hogy soros vagy párhuzamos azt hogyan lehetne megállapítani? és melyik a jobb?
(#) rozsda válasza Zoltan.ms hozzászólására (») Máj 7, 2009 /
 
Bocsi.
De én ugy tudom hogy a targoncák emelö és szervoszivattyu motorjai állando fordulatu és nyomatéku motorok.Vagyis kevesebb fordulaton lényegesen kevesebb a nyomatékuk.És szerintem párhuzamos gerjesztésü mert szivattyut hajtani nem a nagy inditónyomaték a lényeg.Neked viszont soros gerjesztésü motorra van szükséged a nagy inditonyomaték miatt.
De várd meg EcoPityu válaszát is mert ö nagy tudója az ilyen motoroknak és lehet hogy mégis alkalmas robogóhajtásra.
(#) EcoPityu válasza Zoltan.ms hozzászólására (») Máj 7, 2009 /
 
Szia!
Én is targonca hidraulikaszivattyú motorral hajtottam a Trabit, és az Párhuzamos gerjesztésű volt, mert igazából állandó terhelésre, és fordulatszámra tervezték!
Pont úgy mint a tiedet.
Fényképezd le, hány kivezetése van, és hogy helyezkednek el.

Az üresjárati veszteségét /24vx19A/ csak akor tudod hasznosítani, ha egyből terheled, de szerintem max 4kerekűbe érdemes használni, mert bicón nem tudsz annyi akksit vinni, ami elég lesz neki!
PWM-el kisebb feszkóról kisebb áram! Próbáld ki 12v-ról is!
Várom a fejleményeket!
(#) Zoltan.ms válasza EcoPityu hozzászólására (») Máj 7, 2009 /
 
Szia, lefotózni most nem tudom mert otthon van(máshol).
de két kivezetése van az oldalán a vége felé(hátuljától viszább kb 3cm-re), két vastag csavar (az egyik vastagabb mint a másik) és egymástól kb 3 cm távolságra vannak.
két 35Ah akkut terveztem hozzá sorosan, elég lehet az 40Km hatótávra? (Egy nagyobb robogóban lenne amibe beférnek)
Elég nagy a fordulatszáma úgy tapasztaltam... de azt is ki kellene mérni valahogyan...
Mi az az üresjárati veszteség?
12V-ról üzemeltetve nem nő meg az áramfelvétele?
és tényleg nincs nyomatéka alacsony fordulaton?
érdemes szerintetek egyáltalán vele foglalkozni?
...köszi
(#) Zoltan.ms hozzászólása Máj 7, 2009 /
 
...lerajzoltam csak úgy deszkamodell szinten

névtelen.JPG
    
(#) Benzol hozzászólása Máj 7, 2009 /
 
ajánlom elektomos aótóhoz az irf3205 fetet 110amper 55volt 200ft
(#) rozsda válasza Benzol hozzászólására (») Máj 7, 2009 /
 
Egy 55v-ot biró fetre bizosan nem biznék rá egy 48v-os villanymotort mert tuti nem birná.Esetleg egy 24v-os motorra de az is necces szerintem.Meg amugy is egy 24v-os 4-5kw-os motornak igen nagy tud lenni az áramigénye.Föleg indulásnál ahol a sokszáz kg-os kasznit meg kell mozditani.
(#) rozsda hozzászólása Máj 7, 2009 /
 
És mit kezdjek a fet-ek zárásakor fellépö feszültségtüskékkel?Értem én hogy a megfelelö védödióda a motorra és pont.De mi van ha kevés?
Máshol olvastam.
Idézem:
[/i]Mert én hiába teszek a motorra ellentétes diódát, még az akku kapocsfeszét is megemeli két három-szorosára pár 10 nanosekundumig, és többnyire ez okozza a FET-ek halálát.
És ha a motorom induktivitása nem alkalmas megszürni az áramot,akkor mivel lehet próbálkozni?
Ha a motorra teszek egy kondit párhuzamosan és egy fojtót sorosan a motorral,akkor az el tudja simitani ezeket a fesztüskéket?
(#) rozsda válasza rozsda hozzászólására (») Máj 8, 2009 /
 
Még mindig volna egy kérdésem.
A vezérlö egy külön 12v-os aksirol üzemeltetném.Az 555-ös táplábát simán ráköthetem az aksira,vagy kell elérakni feszültségszabájzót?És ennek az aksinak a testét össze kell e kötnöm a nagy akkupakk testével?
(#) gulyi88 válasza rozsda hozzászólására (») Máj 8, 2009 /
 
én a következőképp csinálnám:
A vezérlőt, mint egy dobozt (egy egységként) kezelve a vezérlő testje a source sín közepére menne, a fő csomópontba (innen meg újnyivastag kábelen az akku - sarkára).
Az akku + sarkáról külön vezetéken a vezérlőbe, amin belül egy LC szűrő fogadja a tápot (a saját testjéhez, nem az akku testjéhez.)

LC szűrő kondija viszonylag nagy elektrolit és kisebb pilészter vagy kerámia kondik egyvelege. (elektrolit pufferként is üzemel, míg a kis kisebbek a nagyfrekvenciás tüskéket vágják (persze az elektrolit is) az induktivitással. A meghajtó végfokának tövét meg kell tömni LESR kondikkal (néhány µF nagyságrendben)(fontos hogy a tövében legyen, minimális hozzávezetéssel)).

csá

Ui
Ja azt nem olvastam, hogy külön akksi
Ezesetben nem kell se stabilizátor se LC szűrő, viszont a vezérlő testjét még mindig a source csomópontra kell kötni.
(#) rozsda válasza gulyi88 hozzászólására (») Máj 9, 2009 /
 
Ezzel a Low ESR kondikkal már megint föladtad a leckét.10µF vagy 100uF?Mi alapján határozzam meg?Gondolom a Source-Drain sinre szürökondinak kellenek és a freki miatt Low,de honnan lehet ilyet beszerezni?
(#) gulyi88 válasza rozsda hozzászólására (») Máj 9, 2009 /
 
Nem a source-drain sínre kell, hanem a FET meghajtónak kell valami, amiből gyorsan tud áramot kinyerni a Cgs áttöltéséhez.
Ezt egy néhány µF (5-10µF nagyásgrend) ESR kondiből tudja kinyerni, ha elég közel van a FET meghajtó tranyóihoz (elég közel: lehető legrövidebb (és legszélesebb) vezetéken.) vele párhuzamban MKP, kondik is lehetnek.

LESR kondit nagyobb boltokban kapsz (HQ..stb)
(helyette jó lehet még a tantál kondi is)
(#) bgergo hozzászólása Máj 10, 2009 /
 
Szeretném megkérdezni, hogy így jó e a meghajtó tranyók bekötése?

végfok.jpg
    
(#) gulyi88 válasza bgergo hozzászólására (») Máj 10, 2009 /
 
Nemjó, gondolj bele mivan, ha fél tápfesz kerül a bázispontra.
Sőtt Ubázis= 0,7V -- (Ut-0,7)V ig mindkét tranyó nyitva van, egyértelmű, hogy mi lesz..

FC (földelt kollektoros...stb) kapcsolásba kell bekötni mindkettőt (nézz vissza, rozsda rajzain jól van.)

A másik, hogy azért ennek a meghajtónak is van ármfelvétele (6A csúcsban ki az = 6A/Béta csúcsban be, béta szór rendesen, ezért a legkisebb értékével kell számolni.//adatlap//)
CMOS kiemenetről egy Rb ellenálláson keresztül meghajtható, ha a kimenet bírja a bázisáramot...(egyszerűbb venni egy gyári meghajtót, az tuti jó..)
(#) bgergo válasza gulyi88 hozzászólására (») Máj 10, 2009 /
 
Köszönöm!

Akkor felcserélem a két tranzisztort.
(#) EcoPityu válasza Benzol hozzászólására (») Máj 12, 2009 /
 
A FET-ekre ráírt áramértékek csak rövid idejű impulzusokra vonatkoznak! Aki ismeri a biztosítékok méretezését, az nagyon jól tudja, hogy a TO220-as tokozású FET 1/3 mm2-es lába ,folyamatos áram esetén 20-30A-nél elhiccen!
Én az IRFP250-es /200v,33A TO247/ MOSFET-emen átfolyattam teljes nyitásnál 10A-t, és mértem, hogy 0,68v esett rajta, tehát csak 6,8w-ot fűtött, ebből kell kiindulni, meg hogy 1/2 mm2-es a lába (bár tőben vastagabb) és ezért nem is eresztettem át rajta többet mint 15A. 100A-es folyamatos áramhoz 12db-ot használtam, és a védődióda /szabadonfutó dióda/ elhalálozása utáni impulzusok ölték meg, nem az áram!
Feszültségben is minimum3x-osan túl kell méretezni, én ezért használtam 72v-hoz 200v-osat.
(#) EcoPityu válasza rozsda hozzászólására (») Máj 12, 2009 /
 
Idézet:
„És mit kezdjek a fet-ek zárásakor fellépö feszültségtüskékkel?Értem én hogy a megfelelö védödióda a motorra és pont.De mi van ha kevés?”


Ne legyen kevés!

A tirisztoros kapcsolásnál /leírásában/ a méretezésnél a szerző kiemeli, a szabadonfutó dióda mérete /árambírása/ akkora legyen minimum, mint a motoron üzemszerűen átfolyatott legnagyobb áram!
Én ezért ajánlottam 200A-nyit /2db 50A-es graetz híd a +- -között párhuzamban/ persze csak 500Hz-ig, mert azok nem túl gyors diódák...
(#) EcoPityu hozzászólása Máj 12, 2009 /
 
Idézet:
„Tisztelt EcoPityu.
A motorvezérlős fórumban én kérdeztem a párhuzamos gerjesztésű motorral kapcsolatban..
A targoncsa hidraulika motorból szeretnék építeni egy járművet.
24V os motorom 20A vesz fel üresben, 12V-on pedig 10A-t.
szeretném megépíteni és 12V-on működtetni.
Ehhez kérnék Öntől egy egyszerű pwm kapcsolást 12V-50A kb. Önnek nagy tapasztalata van ezen a téren és én már annyi mindent megépítettem ami sajnos nem működött. Ezért fordultam Önhöz.
két kérdésem volna még, az egyik, hogy érdemes-e párhuzamos gerjesztésű motorral foglalkozni egyáltalán? és, hogy 12V-on működtetve is lesz-e ereje a motornak?(főleg ha pwm vezérli)
a fordulatszámát sem tudtam még kimérni, ha tud erre egyszerű megoldást kérem ossza meg valam.
előre is köszönettel.”


Szia Zoltán! Már tegeződtünk.

Akkor sorban:
Fel fogom tenni, csak le kell rajzolnom /azaz be a gépbe/ azt az egyszerű 555-ös kapcsolást, amit én használtam 12db MOSFET-tel.
12V-on a motorod, ha valóban 24v-os volt, csak a 1/4 teljesítményére lesz képes.
Egyik előző kérdésedhez: 2db 35Ah/12v-os akksi...:
Autónál 150-200Wh-nyi energia kell 1km-hez, de ez egy közel 1T-ás járműnél. számolj abból, hogy a TORNÁDÓ 36v/12Ah-s akksipakkal 25-el, 120kg-ot elvisz 30-40km-re 300w-os 85-90%-os hatásfokú kerékagy motorral.

Utólagos engedelmeddel másoltalak be ide, mert a válaszom publikus, és remélem mások számára is segítő jellegű.
(#) rozsda válasza EcoPityu hozzászólására (») Máj 12, 2009 /
 
Számomra mindenki válasza segitö jellegü ami a témába vág.
És a kapcsolási tajzot is nagyon várom.Elvileg nekem ma délután jönnek meg az alkatrészek a pwm-hez.A FET driver részt majd akkor kezdem el ha müködik a pwm,és természetesen én is közzéteszem a kapcsolásom.
(#) rozsda válasza gulyi88 hozzászólására (») Máj 14, 2009 /
 
Megvan az elsö sikerélményem.
Megcsináltam a mellékelt kapcsolási rajzot,és gyönyörüen müködik.A bc tranzisztorok után rákötöttem egy fetet és a source-drain közé beraktam egy 12v-os aksit és egy ablaktörlömotort.(a vezérlö egy másik aksirol ment de a negativ pólusokat osszekötöttem).
Szépen tudom állitani a fordulatszámot,és a frekvenciát is.(kb 10-6000 Hz között).
Azt szeretném kérdezni hogy ez a kapcsolás igy meg tud e hajtani 20db fet-et is?
Még annyit hogy az IC az TL494.

pwm.JPG
    
(#) gulyi88 válasza rozsda hozzászólására (») Máj 14, 2009 /
 
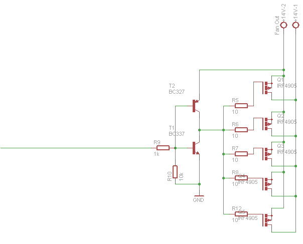
Nem teccik a FETmeghajtó tranyók meghajtása.
Bekapcsolásra tisztességesen meg van hajtva a FET, de kikapcsolásra csak 500mA a kisütőáram csúcsértéke.
Ha R6 ot kicserélnéd egy 320 ohm osra, akkor a kisütőáram kb 1,5A lenne maximum.
És a TL tranyóira kerülne ~80mA (40mA a 320ohmra meg 40mA csúcsban a fetmeghajtó tranyókra), amit a TL egyik tranyója is bőven kibir, így meg pláne, hogy 2en vannak rá.

Nemtudom lenne-e értelme a Q1 bázisa elé betenni egy másik 320 ohm ot, hogy szimmetrikus legyen a meghajtás árama be/ki kapcsolásra. (így bekaplcsolásra nincs lehatárolva az áram!)

A vezérlő testjét a következőképp kösd be:
Q2 kollektorát kösd közvetlen a Fetek source sínjának közepére (ha van sín)(az akkukat nem kell ilyenkor összekötni)

csá
(#) gulyi88 válasza gulyi88 hozzászólására (») Máj 14, 2009 /
 
ja bocs nincs 320 hanem 300 vagy 330 ohm van, de a lényegen nem változtat
(#) rozsda válasza gulyi88 hozzászólására (») Máj 14, 2009 /
 
Aha.Értem miért nem tökélletes ez igy.De légyszives mond el hogy számoltad ki hogy a kisütöáram csucsértéke 500mA.És a TL tranzisztoraira miért 80mA kerül ha R6 320ohm?
És azt is elárulhatnád hogy miböl kell kiszámolni hogy egy fet-nek mennyi a kisütöárama?
Tudom hogy amatör kérdések,de egyszer el kell kezdeni.
(#) gulyi88 válasza rozsda hozzászólására (») Máj 15, 2009 /
 
Egyszer már emlegettem talán.
hasra veszel egy áramot amivel a FETeket akarod noszogatni (1,5A), a tranyóknak van Bétéja ami iszonyat szór, így annak veszed a minimumát (40)
és
IC=B*IB, IE= IC + IB
IB=IE/(B+1) (B+1 nek gyakorlatilag nincs jelentősége 39,40,41 tökmindegy..)
a többi csak Ohm és Kirchof törvények.

Kezdtem a kisütőárammal, amit a Q2 csinál.
Feltételeztem, hogy a Cgs kapacitás 12V ra van feltöltve ( valóságban Q1 Uce szaturációssal kevesebb (0,3V kb), de elhanyagoltam, az ellenállások úgyis E sorokba vannak és szórnak. )
Szóval Q2 nek kell IE/(B+1) = 1,5A/40 [A] bázisáram,
UB feszültség = Ugs-Ube = 12-(UcesatQ2)-0,7
ohm tv...R=300 ohm körül.

Megnéztem, hogy mi van, ha a TL tranyói kinyitnak(UCE sat okat ittis elhagytam)
Ha 1,5A megy a fetekre, akkor ~40mA megy a Q1 bázisba, és 11V/300ohm [A] meg az ellenállásra, az össszvissz max 80mA a TL nek, adatlapjában bennevan, h mit tudnak a tranyói, 200mA-t egy darab is elvisz.

A bibi az egészben, hogy nincs lekorlátozva a Q1 bázisárama, így több is lehet a töltőáram mint 1,5A.
Ha beteszed a 320 ohmot a Q1 bázisa elé, akkor ott is 1,5A lesz a maximális kimenőáram.

És ha még beteszel ilyen 100 ohmokat a fetek elé akkor a töltő/kisütőáram jóval kisebb lesz : 110mA körül.
(látszik is 1,5A *100 ohm = 150V közbe csak 12 V van(abból is 1 V elmegy UBE meg UCE statra..)).
7 ohmnál semmiképpp ne rakj be többet a fetek elé (ekkor is már csak +-730mA az áram maximuma)
A fetek ellenállása vehető emitterellenállásnak amit át lehet számolni a báziskörbe (B+1) szeresen, így jött ki a Rb2=600ohm, IE=40*(11V/600)= 730mA
Következő: »»   2 / 86
Bejelentkezés

Belépés

Hirdetés
XDT.hu
Az oldalon sütiket használunk a helyes működéshez. Bővebb információt az adatvédelmi szabályzatban olvashatsz. Megértettem