Fórum témák
» Több friss téma |
- Ez a felület kizárólag, az elektronikában kezdők kérdéseinek van fenntartva és nem elfelejtve, hogy hobbielektronika a fórumunk!
- Ami tehát azt jelenti, hogy a nagymama bevásárlását nem itt beszéljük meg, ill. ez nem üzenőfal! - Kerülendő az olyan kérdés, amit egy másik meglévő (több mint 17000 van), témában kellene kitárgyalni! - És végül büntetés terhe mellett kerülendő az MSN és egyéb szleng, a magyar helyesírás mellőzése, beleértve a mondateleji nagybetűket is!
köszi szépen
és muszáj 0,2-as cuz??
Hello
Az egyik barátom szeretné használni a PDA-ját GPS-ként a kocsijában, és kellene neki stabil 5V, amire rá tudja szúrni a USB kábelt, hogy töltődni tudjon a PDA. Arra gondoltam, hogy L7805-el csinálok ilyen stabilizátort, de nem fordulhat elő, hogy véletlenül nagyobb feszt adna, mint 5V? Üdv.
Hello!
Egy kapcsolási rajz olvasásában akadtak gondjaim. Úgy látom eléggé sok féle jelölést használtak az idők folyamán ugyanannak az alktrésznek a jelölésére. A csatolt képeken látható 6 db rajzjel, ebből 4 ellenállás, 2 kondenzátor és mindegyik ugyanarról a kapcsolási rajzjól való. A kérdésem az lenne, hogy mi a különbség közöttük, vagyis hogy melyik milyen tipusú ellenállást és kondenzátort jelöl? A válaszokat előre is köszönöm!
Sziasztok van egy 2x29 voltos trafóm ami egyen irányítás után 2x25 voltot ad le.
Nos a probléma az hogy én egy szárat akarok használni de nem 1x29 v-rol hanem 1x18v-tal nem tudom milyen ellenálást tegyek bele a legjobb valamilyen trimer volna de nem tudom milyet rakjak bele. Azért kéne trimer hogy ha mást akarok rákötni a tápra akkor növelni vagy csökkenteni tudjam a feszt.
Hi
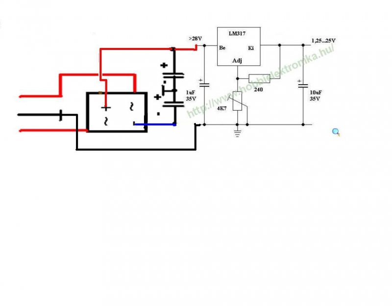
Ellenálással nem fogod tudni pontosan megcsinálni mert ahány fajta fogyasztót kötsz rá, annyi féle feszültséget fogsz mérni. LM317-el tudsz egy variálható fesz. szabályozót csinálni, kapcolás annyi van belőle hogy Dunát lehet rekeszteni velük, csak keresni kell.
Bocsi félre rajzoltam majd most nézd meg.
másrészt ez a híd csak így működik a két szárral de én csak egy szárat használok fel.
Bocsi hogy köbzbeszólok.. A még előző oldalon látható és kicsit feledésbe merült rajzjeles kérdésemben tudna valaki segíteni?!
Oké ne bonyolítsuk a témát akkor elmondom mire kéne a táp.Akarok építeni egy tda 7375 és ennek 1x18v kel.
Volt egy sony erölködőm ami megadta magát és ennek a trafóját meg a grace hídját akarom felhasználni. Ebbe a grace hídba meg csak úgy tudom bekötni a trafót hogy a 2x29v tal és így megmértem multival 2x25v jön ki meg próbaltam csak a egyik szára rákötni a hídra meg a trafó testét de ez így nem voltjó.arra gondoltam hogy 1x25v alakitok át 18v tá.Ezzel a szimmetrikus táppal Ehhez kéne valamit kitalálni 1x18v legyen nem 25v Likelem.
Akkor most mit csináljak?
nem ehet valahogy ellen álásal lejjebb húzni a voltot
Hello!
Hogy mit tegyél? Kérlek, hogy először is törekedjél arra hogy a megfogalmazásaid a szabatosak, de legalább megfelelőek és érthetőek legyenek. Mert csak így értünk szót. (Én is csak törekszem rá, és nem mindig sikerül.) - Nézd át az egy és kétutas egyenirányítás kapcsolásait, formáit és jellemzőit. - 29V egyenirányítása után, azért mértél 25V-ot, mert nem volt rajta szűrőkondi. Így a 29V, csak az egyenirányító veszteségeivel volt kevesebb. De ha szűröd (ami kötelezően amperenként legalább 2200µF-al) akkor ahogy Zoli írta, 1,42-szer nagyobb lesz a feszültség mint a váltó volt eredetileg. (én a veszteségek miatt gyakorlatban 1,3-al szoktam számolni.) - A trafónak nem szára van, azt hagyd meg a növényeknek. Annak kivezetése és tekercsvége szokott lenni. A trafónak mindig két kivezetését kell használni, mert az tartozik egy tekercshez. Ha három kivezetése van, akkor két tekercsnek egy-egy lába közösítve van (vagy belül, vagy kívül). Tehát akkor kétszer 29V, vagy a két szélső kivezetés között 58V mérhető. - Soros ellenállással csak akkor lehet csökkenteni a feszültséget, ha a terhelés állandó lenne. Egy B osztályú erősítőnek, közel sem az. Sőt a transzformátornak és az egyenirányítónak is fog esni a feszültsége terhelésre. - A "grace"-t Graetz-nek kell írni, az ellenállást, pedig két "l"-el. Mert az is két lábon áll. - De a feszültség csökkentése helyett, jobban jársz, ha Zolira hallgatsz, mert az erősítő "leghúzósabb" darabja még is csak a trafó. Persze kérdés, mekkora hangfalhoz szeretnéd használni, mert lehet a növelt teljesítmény miatt, az fog végül megsértődni. üdv! proli007
Sziasztok
Autóba szeretnék rakni egy pici neoncsövet. Nem kell semmilyen szabálysértő dologra gondolni, kesztyűtartó világítás lenne a cél. Namost másik autóba raktam már 2-t pedál világításnak, de mindkettő elromlott egy héten belül Utána csináltam ledes világítást, rendesen megy. Az elgondolásom szerint ezeknek a csöveknek az elektronikája, főként a trafója alul lehet méretezve, és 12V-ra van tervezve, autóban pedig 14V van, gondolom ezért haltak meg. Arra gondoltam, ha teszek elé egy 7809-es stabilizátort akkor hosszú életű lenne a cső. Vagy az alacsonyabb tápfeszültségtől is tönkremehet?
Sziasztok!
Az lenne a kérdésem hozzátok hogy van egy végfokom aminek eredetileg szüksége lenne +-50 voltra és 300VA teljesítményre vagyis ilyen trafó kellene na mármost nekem van két db trafóm az egyik leadna nekem egyszer 24 voltot és 160VA teljesítményű a másik leadna nekem 2*40 voltot de csak 80VA teljesítményű. Tudom egyikse megfelelő a paraméterei alapján de mégis melyiket lenne érdemesebb használnom és talán majd egyszer ha az anyagiak engedik vennék egy megfelelőt. Előre is köszi a válaszotokat!
Készítettem egy kapcsolást aminek a feladata az lenne, hogy meg tudjam állapítani egy adott fényforrás merre van. (jelen esetben a nap).
El van választva a két fényellenállás egymástól egy műanyaggal. Ha csak a két fényellenállás van akkor nincs probléma 5V-nál 2,5V-ot ad, ha pontosan a nap felé fordítom, ha kicsit elfordítom szépen megy vagy le vagy fel. Viszont így 70-80mA áramot fogyaszt! Ha elé és mögéjük teszek egy-egy ellenállást akkor meg nagyon sokat veszít az rézékenységéből gyakorlatilag használhatatlan. (110ohm-al még úgy ahogy, de akkor is 10-30mA-t vesz fel ami sok). Van erre valami megoldás? Arra is gondoltam, hogy mivel csak percenként nézem meg ezért egy tranzisztorral ki-be kapcsolnám, de nem ment ez sem
Hello!
Én mondtam, hogy szemüveget a bírónak, és ha lehet napszemüveget! üdv! proli007
Hello én csináltam nemrég hasonló töltőt csak nekem mp4 lejátszóhoz kellet autóba én is 7805-el csináltam csak még a kimenetre raktam egy zéner diódás stabilizátort is így biztos hogy 5V lesz a kimeneten ha a 7805 elszáll akkor is
Hello
A kimeneten az a zeneres stab hogy néz ki pontosan? Üdv.
Miért nem ment tranzisztorral?
Elvileg simán be tudnád kapcsolni a méréskor az AVR-el (jól emlékszem, hogy azzal mérsz?) a tranyót.
Oké megértetem már megvan milyen végfokot építek.
Stk 4142.
Igen azzal.
Tina-val terveztem meg ott valami miatt nem adott jó eredményt. BC337-el akartam bekapcsolni. Mindjárt megcsinálom újra a kapcsolási rajzot csak demo-m van az meg nem enged menteni
Ezeket a szimulátorokat nem szeretem, de ha összedobod az áramkört próbapanelen, biztos hogy működne.
Keresem
, A tic-tac-os doboz (narancsos) még nem elég jó, de valószínűleg anyám 40 éves napszemüvege.......(Előtte gondoltam hátha meg lehet elektronikus úton is oldani, de nem baj legalább gyakorolom a "dobozolást").
Az lesz itt a számomra igazi kihívást a programozás jelenti, hogy ne forogjon ész nélkül, mint az analóg verziója egy felhőre, macskára, T-Rex-re és egyéb mindennapos dolgokra, hanem tudja, hogy kb merre kéne és azt korrigálja, optimalizálja
![]()
Sziasztok most azt mondjátok meg nekem hogy ez hány ohm akar lenni.50ohm 500ohm mert nem mindegy és semmi jelzés nincs.
|
Bejelentkezés
Hirdetés |









Utána csináltam ledes világítást, rendesen megy. Az elgondolásom szerint ezeknek a csöveknek az elektronikája, főként a trafója alul lehet méretezve, és 12V-ra van tervezve, autóban pedig 14V van, gondolom ezért haltak meg. Arra gondoltam, ha teszek elé egy 7809-es stabilizátort akkor hosszú életű lenne a cső. Vagy az alacsonyabb tápfeszültségtől is tönkremehet?








