Fórum témák
» Több friss téma |
- Ez a felület kizárólag, az elektronikában kezdők kérdéseinek van fenntartva és nem elfelejtve, hogy hobbielektronika a fórumunk!
- Ami tehát azt jelenti, hogy a nagymama bevásárlását nem itt beszéljük meg, ill. ez nem üzenőfal! - Kerülendő az olyan kérdés, amit egy másik meglévő (több mint 17000 van), témában kellene kitárgyalni! - És végül büntetés terhe mellett kerülendő az MSN és egyéb szleng, a magyar helyesírás mellőzése, beleértve a mondateleji nagybetűket is!
Biztosan jó lesz. Általában ha külön nincs jelölve a rajzon (az ellenállás teljesítménye/terhelhetősége) jó szokott lenni a negyed watt. Ahova izmosabb kell, azt illik külön jelezni.
Hálás köszönet a gyors válaszért.
Akkor még egy kérdés: kinyírhatom a kijelzőmet, ha ökörséget kap a pic-től?
Szia!
No, terveztem egy sokkal kisebb nyákrajzot a mellékelt gitár előerősítőhöz, és hangszínszabályzóhoz, ez ebbe a formában megfelelő, vagy nem igazán jó?
Hi
Kellene egy kis segítség, végre megtudtam rendelni a labortápegységbe ezt LCd Szóval ennek 9V /200mv kell neki tápnak, Én egy pc tápegységből csináltam meg a labor tápját. Segítenétek hogy mi kellene elé hogy ne öljem meg az lcd-t? Segítséget előre is köszönöm.
Ez nem egy sima LCD, ez egy panelműszer. tápja 9V. A méréshatára +- 200mV.
Mit szeretnél a PC táppal? Ki szeretnéd terjeszteni a méréshatárát a panelműszernek? Mekkorára?
Ha a PC táp a labortápod, és azt szeretnéd megmérni a panelműszerrel, akkor a műszernek galvanikusan független táp kell, mert a saját tápját nem szereti megmérni
A méréshatár kiterjesztés egy fesz. osztó.
De nagy bemenő ellenállású és nagy pontosságú. Legalább 1%-os vagy pontosabb ellenállásokból kell megépítened.
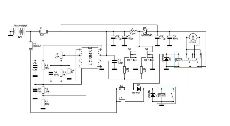
Már régóta keresek egy kapcsolást +-63V-ra 2X300W, 8OHM-on. Erre találtam rá: Azt szeretném kérdezni, hogy az anyagár mennyilenne, ha sztereót épitek belőlle és 8OHM-on lead-e majd 2X300W-ot. ha +-70V kell neki, énmeg +-63V-al hajtom.
Milyen koppanásgátlót ajánlanátok hozzá, ha megfelel az elvárásaimnak? Válaszotokat előre is köszönöm. kép
Tudtommal nem. Gondolj bele: milyen dolog lenne az, ha valaki vétlenül egy hibás jelsorozattal tönkre tudná vágni?
Szóval nyugodtan próbálkozz, nem lesz baja.
Ha korlátozni akarod az áramot akkor áramfigyelő ellenállásra van szükséged. A mostani táp ismerete nélkül csak általánosságban lehet tanácsot adni. A legegyszerűbb módja, ha akkora ellenállást iktatsz be a motor áramkörébe sorosan, amin 5A hatására egy B-E nyitőfeszültség esik ~ 660mV. Ezzel a feszültséggel nyithatsz egy tranyót, ami aztán a relét kapcsoló tranzisztor bázisáramát elszivja, igy kikapcsolja azt. Az ellenállás 5W-os kivitelű legyen.
Belenéztem de nekem ez nagyon kínai.
Te mennyire vagy benne, meg tudod saccolni h. egy hozzáértőnek mekkora meló lenne átfésülni a másik LCD-hez a dcf óra programját?? Mármint időben : 10perc, 30 perc, v esetleg több óra? Mert ha nagyon sok ****akodás, akkor föl se vetem, h esetleg valaki, aki benne van és ráér . . . Óvatosan a szavakkal, nem kocsmában vagy. -- kobold
Udv,
12Voltos zseles olomaksi vasarlas kapcsan lenne szuksegem tanacsra, hogy hany amperorast vegyek minimum ami tud stabilan es kimeloen leadni 80Watt teljesitmenyt. Az most nekem nem szamit hogy allando 80Watt folgyasztasnal felora vagy egyora vagy 5ora alatt merul-e le, csak arra vagyok kivancsi hany amperorastol varhato el, hogy le tud adni ekkora teljesitmegyt, azaz 7.2Amper korul vidaman terhelheto. A dologhoz annyit ertek, hogy a 7.2Amperoras ugy 1 ora alatt merulne le teljes toltottsegrol, ha 7.2Amper aramot szedek folyton le belole, de gondolom attol meg nem 7.2Amper aramra terveztek es ez inkabb a kapacitast jelzi es az sem biztos, hogy tud annyit vagy nem karositja a folytonos terheles.
A példának felhozott 7,2 amperórás akku simán terhelhető is ennyivel, gondolj csak az UPS-beli felhasználásukra. Innentől kiszámolod mennyi ideig akarod kivenni ezt a folyamatos 80W teljesitményt és aszerint választasz. Túlméretezni nagyon nem érdemes. Viszont számitásba vehetnéd az esetleges impulzus jellegű terhelést, ha ilyen alkalmazásba szánod érdemes nagyobb kapacitásút választani a számitottnál.
Régebben divatos volt, mostanában nem nagyon látok üzletekben szenzoros kapcsolót, így arra gondoltam, esetleg elkészíthetnék egyet házilag. Tudna nekem ebben segíteni valaki? Végső esetben potméteres szabályzású is lehetne. Előre is köszönöm!
Feltettem ide a rajzot, csak hogy miről is lenne szó.
Egyébként köszönöm a segítséget!
Szia!
Az volt az első megoldás, de aztán valaki rám ijesztett, hogy le fogja meríteni a második akkumulátor a kocsi akksiját, így megcsináltam ezt a duplázót.
Üdv!
Megvettem ezt, és elkezdtem összerakni .A nagyobb elemeket bele tudtam forrasztani a képről , de most már elakadtam. Tudnátok benne segíteni (tudom, hgy van hozzá kapcsolási rajz de az nekem egy "kicsit" magas )??Plusz azt sem tudom, ha már kész, akkor hogyan kell mondjuk egy Attiny45-öst rákapcsolni?
Egy AT-s PC tápot használok trafónak és e mögé raktam egy LM317 IC-vel működő állítható kapcsolást. Amire rektam egy régi analogos volt mérőt.
Ezt szeretném kicserélni erre a panelműszere. Az LM 317-el kb.: 1,2V-10V tudom állítgatni a feszültséget, és ezt szeretném hogy kiírja nekem ez a panelműszer, hogy mikor mennyit állítok be a potival. Szóval erre kellene nekem valami ötlet.
Lenne egy másik kérdésem is
![]() Szóval kb.: egy éve raktam a ETZ-be egy gyújtás modult a kis kondi helyet, ég és föld. Szóval ugyanezt megépítettem egy tavria-ba is. Meghalt benne a modul, és ne dobjon már ki a haver 20 e Ft-ot érte, mondom 2e Ft megcsinálom neki. Na meg is jöt a cumó, az enyém után össze raktama kapcsolást be a ETZ-be megyen szépen. De ahogy átraktam a kocsiba a gyertyáknál csak elvétve van egy-két halovány szikra és nem indul a kocsi. A trafóból még kijön a szikra, azaz a főkábel ki a az elosztóból s úgy néztük a szikrát. Ív van de a szikra színe erősen sárga. Ami ha jól tudom gyenge szikrát jelent. Én arra gondoltam hogy a rotornál már nem tud áthúzni az ív és ezért nem szikrázik,mert gyenge a szikra. Ez a: - modul miatt van? - trafó gyenge? Viszont gyújtás ráadásnál van szikra a megfelelő gyertyánál, de mihelyst elkezdjük indítani/tekertetni akkor már csak hibe-hóba jön át a szikra a gyertyákhoz/ra. Nem nagyon tok rajta kiigazodni. A segítséget előre is köszönöm.
Ezt láttad?
Tökéletes dokumentáció, minden benne van. Egyébként miért AVR- el (mikrokontrollerrel) kezded az elektronikával való ismerkedést? Gyorsan akarsz nagy kudarcot, vagy csak a már kész programokat akarod beégetni vele? Üdv.
Sziasztok! Előre is bocs, ha a téma nem ide tartozna, de nem találtam témába vágót.
Van egy bontott touchpadom és azon töprengek, hogy megoldható lenne-e az, hogy ezzel lámpát kapcsoljak, és annak a fényerejét szabályozzam. Tehát pl. 1 pontos "kattintásra" (nyomásra) bekapcsolna, de még ép csak világítana, majd az ujjam mozgatásával a tpadon erősíthető lenne a fényerő és mondjuk "duplaujjas kattintással" (2 pontos nyomás) lekapcsolna. Tudom, hogy a fényerőszabályzás egy potméterrel könnyen megoldható lenne,de az nem lenne ekkora kihívás. Ha bárkinek lenne valami ötlete, hogy ez hogy lehetne megvalósítani, az nagyon szépen megköszönném.
A 200 mV-os méréshatárt kell kiterjesztened 20V-osra.
Az ellenállások legalább 1%-os tűrésűek legyenek! A panelmérőnek saját, a mérendő táptól független tápegység kell!!!
Nagyon nagy értékűek az ellenállások, kereskedelemben sem biztos,hogy kapható. 1Mohm bemeneti ellenállás elég, és ezután kell beiktatni az osztó alsó tagját.
Ha jól értem akkor így kellene ?
Pontosabb, ha 910 kohm, és 91 kohm értéket alkalmazol. Az ellenálláslánc összértékén esik a teljes bemeneti feszültség, és ezen belül az osztó alsó tagján kell a tizedrésznyi feszültséget mérni. Magyarul arra kell törekedni, hogy az összérték x akkor az osztó alsó tagja x/10-ed értékű legyen. A mérendő áramkör terhelhetőségétől függően alkalmazható alacsonyabb bemeneti értékű osztó is, például 91k+9.1k.
nem szeretnélek megbántani, de butaságokat beszélsz.
nem véletlenül, a hasamra ütve írtam azokat az értékeket. minél nagyobb ellenállást használsz, annál kevésbé hamisítod meg a mérendő feszültséget, ezért kell a 20Mohm-os nagyságrend. egy multiméter bemenő ellenállása még sokkal nagyobb, de olyan értékek már valóban nem kaphatóak boltban. az osztásarányban is tévedsz, számolj kicsit utánna
Köszönöm. délután összerakom s majd beszámolok róla.
Meg ha kész lesz rakok fel képet is. Köszönöm még egyszer
Ha panelműszerre cseréled mellette van leírás, az osztó értékeivel együtt.
Megbántásról szó sincs. Ami az osztót illeti, valóban csak tized részére osztottam a bemenő feszültséget, itt pedig százas osztásra van szükség. Igy aztán megfelelő lenne a 910k+82k+9.1k, és a 200mV az alsó tagon mérhető.
Igaz, de már én is irtam,hogy a mérendő áramkör terhelhetőségének a függvénye az osztólánc ellenállásainak értéke. Nem szabad viszont túl nagyra sem választani, mert ha a műszer belső ellenállása összemérhető az osztóéval, akkor megintcsak mérési hiba a vége. Végül, mivel a halálpontos ellenállások drágák, érdemes az osztó alsó tagját valamivel nagyobb értékűre választani a számitott értéknél,és párhuzamosan kötni vele egy helitrimmert, amivel aztán pontosan beállitható a mérni kivánt fesz egy etalonnak tekintett műszerhez viszonyitva. Ha panelműszert épitek én is igy szoktam eljárni, először beállitom 200mV-os méréshatárban a metex-etalonnak kikiáltott műszermmel, és azután az osztó alsó tagját állitom be a helitrimmerrel,hogy nagyobb feszültségeken is egyforma értéket mutasson mindkét kijelző. |
Bejelentkezés
Hirdetés |







.
, de most már elakadtam. Tudnátok benne segíteni (tudom, hgy van hozzá kapcsolási rajz de az nekem egy "kicsit" magas 






