Fórum témák
» Több friss téma |
- Ez a felület kizárólag, az elektronikában kezdők kérdéseinek van fenntartva és nem elfelejtve, hogy hobbielektronika a fórumunk!
- Ami tehát azt jelenti, hogy a nagymama bevásárlását nem itt beszéljük meg, ill. ez nem üzenőfal! - Kerülendő az olyan kérdés, amit egy másik meglévő (több mint 17000 van), témában kellene kitárgyalni! - És végül büntetés terhe mellett kerülendő az MSN és egyéb szleng, a magyar helyesírás mellőzése, beleértve a mondateleji nagybetűket is!
Szükséges a panelja is!
köszi bladika!
Mivel - nagyon nagy valószínűséggel - mindkét kijelző HD44780 kompatibilis, akkor az egyikhez megírt algoritmus a másikhoz is jó. ( Ha a busy figyelést rendesen megcsinálták rajta, illetve ha elég sokat vár a következő utasítás bevitelével. )
Csak annyi a különbség, hogy az egyik lcd-n az első ( bal felső sarok ) karakterpozíció 0x80 címen kezdődik, a másknál viszont 0x00-n. A második sor pedig 0xC0 illetve 0x40. Elméletileg ( hangsúlyozom a dolog elméletiségét ) Csak ezeket a címeket kell átírni és működik a dolog. Ha megvan a forrásprogram és tisztességesen kommentezve van, akkor ez kb. 5 perc egy hozzáértőnek. Ez a magánvéleményem.
Üdv!
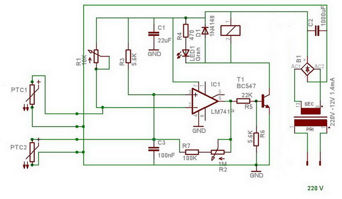
Mit jelent egy rajzon a potméter mellé írt %? pl. 100k 50%
Valószínűleg azt, hogy az áramkör megépítése után, élesztésnél 50 %-os beállítás javasolt elsőként, utána kell finoman egyik vagy másik irányban elmozdítani, a kívánalmaknak megfelelően. Jelen esetben szerintem ez nem a beépítendő alkatrész tűrésére vonatkozik.
Köszi! És ezen a rajzon a c1 ha jól gondolom egy elektrolit kondenzátor akar lenni, de nem vagyok benne biztos. Az?
Ismét köszi. Na bocsi az okos kérdésekért, de akad még: ugyan azon a rajzon a többi kondenzátor "simának" van jelezve, azt milyen néven kell keresni? Én az árlistában csak elektrolitot találtam, ha a kapacitásuk megegyezik használhatok olyat?
A többi kondenzátor fólia típusú legyen.
Üdv!
Valaki tudna nekem mondani egy ötletet, hogy hogyan tudnám kipróbálni a kapcsolást termisztorok nélkül?
És nincs ezeknek más nevük, a hqelektronikról szeretnék rendelni, de nem találom őket
. Más: mi a különbség a soronként maratott és a pontonként maratott próbapanelek között? Ilyen mezei 5-6 alkatrészes kezdő kapcsolásokhoz melyik ajánlott?
Ezen a linken keresztül tudsz rátalálni ezen típusú kondenzátorokra: LINK
A soronként maratott nem a legtutibb választás, a legjobb talán a 3-4 forrpontot tartalmazó, szigetenként maratott lenne.
Hi
Bekötöttem a 10M ohm-os-t meg 100K ohm-ost a panelműszerre, csak az a baj hogy egy tizedes értékkel arrébb mutat. Azaz 1,25V helyet 12,5V mutat. Melyik értéket kellene növelni? Válaszokat élőrre is köszi.
Köszönöm, gondolom itt a 0.1 µF-esek ugyan azok mint a 100nF nem? A 3-4 forrpontosok pedig az idomok maratva nevűek?
Olyan potikkal, amiknek az értéktartományába nagyjából beleesik a termisztor értéktartománya.
Igen, 0,1 µF = 100 nF.
Az idomok maratva nevűek végülis jók, bár én kissé másra gondoltam, olyanra, ami teljesen úgy néz ki (méretileg is, azaz 100 * 160), mint a pontonként maratott, csak éppen 3-4 forrpont egy-egy szigetként meg van hagyva. Csak nem tudom, olyan merre szerezhető.
Sziasztok!
Lenne egy olxan kérdésem,hogy hol lehetne normális áron Fischer kazettás deckhez ékszíjat kapni? Van egy otthon,és szeretném,ha működne. Ha valaki tud BP-n ilyen boltot,akkor nagyoin megköszönném.
Nyílik a Bajcsy-Zsilinszki útról kelet felé egy utca, ahol található egy magnós bolt/szerviz. Én néhány évvel ezelőtt ott vettem egy speciális ékszíjat egy régi magnóhoz.
Ez megint elég okos kérdés, de a pontonként maratott az azt jelenti, hogy minden pont teljesen különálló egymástól, és ha pl. 2 pont között dróttal lehet vezetni az áramot?
Idézet: „a pontonként maratott az azt jelenti, hogy minden pont teljesen különálló egymástól” Igen, pont ezt jelenti. Idézet: „ha pl. 2 pont között dróttal lehet vezetni az áramot?” Sokan választják ezt az utat. Levágott alkatrészlábakkal teljesen jól meg lehet oldani ezt a feladatot...
Köszönöm szépen a választ! Még a héten fel fogom keresni a helyet.
Szevasz!
A paneljára szükség van,mert a működéséhez nagyobb feszültség kell.(kb.80-100V)
Sziasztok
Kéne csinálnom egy olyan kapcsolást, ami mondjuk óránként bekepcsol és egy relét vezérel 1-2 percig kéne meghúznia, valami nagyon primitív megoldás kellene! Mit ajánlanátok erre a célra? Kapcsoló óra lenne a leg optimálisabb, csak nem értem, hogy mi a bűbája annak, hogy a mai chipek korában a legjobb ilyen eszköz is csak max 10 kapcsolást tud per nap!? Az is érdekel, ha valakit tud olyan kapcsoló órát, ami legalább 24 kapcsolást tud naponta!?
A legegyszerűbb mechanikus kapcsolóóra negyedórás tartományokat kapcsol, rövidebbet nem tud, viszont az 24x4 tartomány. Ha óránként jó a negyedórás kapcsolás, akkor használhatnád azt. Ha túl sok a 15 perces bekapcsolás, akkor valami időzítőt kell még utána rakni. Áramszünet esetén nem jár, viszont nem merül le az eleme, mint az elektronikusnak.
Nem véletlenül írtam az egy-két percet, kút szivattyúra kellene, és ennyi idő alatt merül ki a kút!
30perc mulva megint 1-2 percig mehet. Nem lehet ezt valami multivibrátorral megoldani kondenzátorokkal, meg trenzisztorokkal? Pic-es megoldást láttam itt az oldalon, de arról csak annyit tudok, hogy eszik és nem isszák!
Vízszint kapcsolót nem lehet beépíteni? Ha elfogy kikapcsol, ha jön, bekapcsol. Nekem remekül működött.
Sziasztok!
Van egy prim:230V~, szek:2*12V~ kb. 80W trafóm. TDA 2030A-s hídkapcsoláshoz menne( 36W), és a kép szerint lenne egyenirányítva. Szerintetek a pufferkondiknak mekkoráknak kell lenniük? Köszi
szerintem egyszerűbb, ha egy 555 össel csinálod csak olyan kit. tényezőt kell adni neki, 30min-ig alacsony jelszint 3min-ig magas
1000µF-nál még kissé brummogni fog
, de 2200µF már elég szépen szűrné
de én nem így kötném be, ha szimm. a trafó két ága! Hanem úgy hogy a képen látható két középső trafókivezetést közösíteném (hideg+melegpont)ő lenne a 0 a kapcsolásban, és a graetz-et a maradék kettőre tenném, és akkor egy dupla akkora fesz.-ű 2200µF-os kondival szűrném (35-40V)
|
Bejelentkezés
Hirdetés |




) Csak ezeket a címeket kell átírni és működik a dolog. Ha megvan a forrásprogram és tisztességesen kommentezve van, akkor ez kb. 5 perc egy hozzáértőnek. Ez a magánvéleményem.

. Más: mi a különbség a soronként maratott és a pontonként maratott próbapanelek között? Ilyen mezei 5-6 alkatrészes kezdő kapcsolásokhoz melyik ajánlott?

