Fórum témák
» Több friss téma |
a következö lenne a gondom, adott egy regi traktor ami hat voltos rendszerű, akkut sikerult ugy csinalnom hozza, hogy egy normal 12 voltos akkut flexel kettčvŕgtam, tenyleg megy jol....
toltore lenne szuksegem hozza, illetve van egy 12 voltos, de az nem tud 6 voltot nincs semmilyen alkalmas trafom.... az lenne a legjobb, ha a 12 voltos toltovel tudnam tölteni ez viszont meg szinte vadi uj, garancias tolto, ezert nem is igazan akarom a sajat trafojat atalakitani, valami kulso dolog kellene amit az akku es a tolto kozze teszek... valakinek nincs valami ötlete?
Szia!
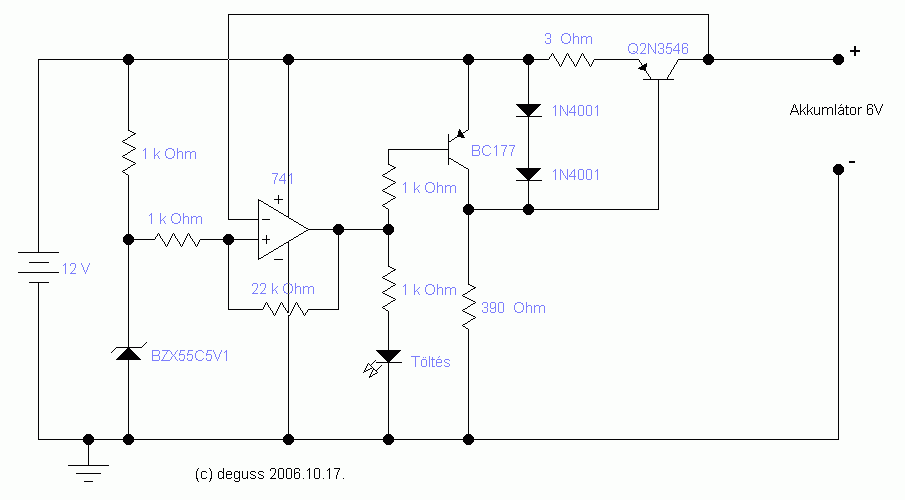
Készítettem egy kapcsolást a problémádra, elméleti síkon szerintem működik, többször is átgondoltam. Kb. 6,2V-ig egy áramgenerátor feltölti (max. 350mA), így rá lehet kötni teljesen lemerült vagy akár zárlatos akkumlátorokat is. A komparátor figyeli, hogy mikor éri el az akkumlátor feszültsége a kb. 6,2V-ot. Ha megtörtént, leáll a töltés, a led kialszik... De várom a nagy "szakik" véleményét, biztos van rajta "csinosítanivaló". Ha valami nem világos, tessék kérdezni! Üdv. deguss
Egy 6V-os ólomakkumulátor feltöltéséhez 6.8V kell "Stand-by" töltésnél, ekkor bármeddig rajta hagyhatod a töltőt; viszont 7,2V kell, ha normál töltést csinálsz.
Úgy szokták, hogy indul 7,2V-tal (nem haladhatja meg az áram az akku-ra megadott maximumot, ha zárt rendszerű ) és ha az áram lecsökken egy meghatározott értékre (ált. 500mA), akkor átvált 6,8V-ra és ott marad, amíg le nem kapcsolod. Ezt a töltést szokták IUU - karakterisztikájúnak hívni, vagy kettős feszültségkorlátos töltésnek. Én egy 5V-os stabilizátor kockát használnék, aminek 4 diódával felemelem a testjét, ez kb 7,2V- ot ad. Ha áthidalod egy kapcsolóval az egyik diódát, akkor pedig kb 6,6V-al. Így lesz gyors és normál töltést is végző töltőd. Az 1A-es áramkorlát pedig elég, max picit lassabban tölt. Zoli
köszönöm mindkettőtök ötletét, szerintem meg is valósítom valószinüleg mindkettőt, mert máshova is kelle pont most ilyesmi
de még lenne egy dolog, ez egy 45 amper orás autó akku-nak a fele, tehát 6 volt 45 amperorás... a fő gond az, hogy a traktor, amibe megy, kicsit rosszalkodik a gyujtása és a generátora, ezen még most dolgozom....viszont az akku hamar lemerül az inditgatással(150amper orás a gyári belevaló, de olcsóbb volt az éppen meglévő 12 voltosból kreálni)....kellene valami plussz extra gyorstöltési lehetőség is, a 12 voltos töltőre 22 amper van írva, hogy anyit tud, de szerintem kicsit talán többet is, jó lenne majdnem enyivel tölteni ezt a 6 voltos akkut is
Sziasztok!
Egy Idézet: valóban nem lehet mA-kkel tölteni, de ahhoz hogy Te "gyorstöltő üzemmódban" 15A-el töltsd, komoly elektronika kell! „félbevágott traktorakkumlátort” Lerajzoltam amit Dudus ólomakkumlátorra írt, bár kapcsoltam volna én is előbb, hogy ólomakksi... :no: Mivel a 7805-ös IC max 1 Ampert bír, nincs értelme itt a "15 Amperekkel dobálózni". A kapcsolást is 1A-re dimenzionáltam. Kezdetben 7,2V-ot ad le, de ha már csak 130-140mA áram folyik, lekapcsolja a feszültséget 6,8V-ra. Építsd meg ezt, ha már megcsinálod az egyiket. A FET típusa lényegtelen, bármi jó ami kéznél van, csak N csatornás legyen. A Shottky dióda el is hanyagolható, ha véletlenül sem kötsz a töltődre pl. 12V-os (feltöltött) akksit! Komparátornak jó pl. LM311, uA741... Üdv. deguss
Én azt javaslom, szedd rendbe azt a generátort, mert ez az összevissza töltés+vacakoló generátor csak az akksi tönkretételére jó. A 45Ah amúgy is kicsi, főleg 6V-on. Gondolom reggelente már nem indítja be a gépet.
Szereltem már én is traktoron ilyesmit, és ha rendben van tartva a generátor, akkor soha sincs szükség az akksitöltőre.
Szia !
Nem lehet 1 A -el tölteni egy 45Ah aksit ha lemerült. Ez nem egy AA akku. 3A - 4A minimum ami kell. Üdv!
Lehet 1A-el, kevesebbel is tölteni, csak hosszabb ideig tart
Ha az önkisülésétől csak miliamperekkel is többet nyomsz bele feltöltődik csak győzd kivárni.
A másik ötletem, hogy vegyél mégegy 6V - os akku-t és kösd sorba. Így mindíg lesz egy tartalékod is ![]() Csak arra vigyázz , hogy egyenlítsd ki a két akku-n a feszültséget, különben az egyiken túltöltöd.
Ha megfejeled egy soros áteresztő tranzisztorral , akkor az áram növelhető, de a soros elemen eső 6V a 10A -el 60W disszipáció !!! Ilyenkor a 7805 csak a bázisáramát adja az áteresztő tranzisztornak.
Zoli
Szia !
Kétségtelen hosszabb, két önindítózás veszteségének visszatöltése akár 2 óra is lehet. Gondolom láttatok már akkutöltőt Üdv!
Szerintem tedd rá a 12 est csak korlátozd be nagyon az áramot.Nagy lesz az áram folyás, mert nagy a fesz különbség, ezért a 230 as részbe tegyél be próbálgatással 230 as izzót sorba , nem tudom mekkora wattost próbáld ki, baj nem lehet belőle.
Vagy csapold meg a trafóját a töltőnek. Amugy meg ekkora akkuk szerintem nemigényelnek pontos akkor fesszel töltést mint amiket ír mindenki.eddig a kereskedelemben kapható töltőket amit láttam mind 16-18 at nyomott üresen a 12V os .Majd az akku beállítja a feszt magának. Volt ien beírás is Kezdetben 7,2V-ot ad le, de ha már csak 130-140mA áram folyik, lekapcsolja a feszültséget 6,8V-ra.)Maximum zsebtelepnek kell ekkora pontosság a fesszel.De oda ajánlatos!Ide minimum 4-5 amper kell nem mA-ek.Meg szerintem ha egy 6 os akku fel van töltve, akkor 6-7v között van üresbe.Ami azt jelenti szerintem sokkal több fesszel kéne tolni, hogy leygen elég amper folyás is!!
Szerintem mielőtt ilyen tanácsokat adsz kicsit olvass utánna, hogy ne tegyen tönkre valaki egy viszonylag drága akkumulátort.
Egy komoly kapcsolóüzemű töltőnél (a maiak szinte mind ilyenek) hova teszed az izzót?!? A mai töltők kapcsolóüzemű tápjának a trafóját hol csapolod meg ?!? Ha nem kapcsolóüzemű, akkor letekered a drótot, hogy megcsapolást csinálj ?!? A kollega 22A-s töltője meg fűtsön el 6V*22A-t ?? Az elektronika meg persze ehhez nem szól semmit! Az 1 trafó + 1 diódás töltőket el kellene felejteni! A töltőkről annyit, hogy ne a teszkós töltőket nézegesd hanem pl. www.forex.hu - t Üdv.: Zoli PS.: Ha idézel pontosan tedd, mert az átkapcsolásra 500mA - t írtam. Az "Amperfolyás" remek kis szó
No, kicsit megoldódott a dolgot, de igazábol ez ideiglenes....
a töltő 50hz-es trafóval megy és egy greatz van benne. úgy töltöm jelenleg az akkut, hogy az akkuval sorba kötöttem egy autó 12 voltos égőt(fényszóró égőt, amiben két izzószál van) szépen világít és ha sokat töltöm akkor kicsit haloványabban megy az akkutöltőn van ampermérő de azért megmértem voltmérővel is, 3-4 amperrel tölt ez igy jó egy ideig. amikor nagyon le volt merülve és gyorsan kellett tölteni akkor egy 12voltos indító motorral kötöttem sorba(nem kocsi indító attol kissebb) ilyenkor 13-15 amperrel tölt, szerintem jól birja az akkutöltő is, mert ha normál akkut töltök ami le van merűlve, akkor az is felvesz enyit.... kicsit attól félek, hogy ha sokáig hagyom így(mondjuk az izzóval sorba kötve) akkor túltölt, mert egy idő után ha feltöltött akkor is tovább tölti....eddig nem volt gáz, mert nem hagytam ott éjszakára és negyedoránként mértem rajta a veszültséget, viszont jó lenne valamit kitalálni, hogy hogyan kapcsolódjon le a töltőröl az akku ilyenkor ha kész van, erre nincs valami ötletetek?
De van ötlet. Az akku sarkain méred a feszültséget egy komparátorral, és amikor eléri a 7-7.2V-ot, akkor lekapcsolod az egészet.
nekem is eszembe jutott ez az ötlet, de ahogy nézegettem a voltmérővel, szerintem nem úgy működne, ahogy kellene, mert:
amikor sorba van kötve az izzóval és kb. 3-4 amperrel tölt akkor az akku sarkain 8-8.5 volt mérhető, ha kikapcsolom a töltést akkor pedíg visszacsökken 6 voltra.
A 8V-os feszültség sok neki, mert itt már nagyon intenzív a gázképződés és sok folyadékot fogsz veszíteni. Ne engedd 7,2V fölé. Ahogy csökken a töltőáram az akkumulátor kapcsain úgy fog nőni a feszültség , sajnos ebben a megoldásban jóval a megengedett fölé. Szerintem így nem lesz jó.
Zoli
Ha visszaesik 6V-ra, akkor az akksi már döglött. Egy rendes akksin nem esik vissza a feszültség terhelés nélkül ilyen hirtelen. Járművek 14V-on szoktak tölteni, leállítás után, terhelés nélkül is még jó darabig 13V fölött marad a feszültség. Akár órák is eltelhetnek, mire beáll úgy 12.6V-ra.
A 8V is arra utal, hogy nagy az akksi belső ellenállása. Önmagában még nembiztos, hogy gond, mivel csak a színuszhullám csúcsainál megy áram az akksiba, nincs rajta folyamatosan a 8V. A Bosch egyébként 2.4V/cella értékben adja meg a maximális feszültséget, amivel szabad tölteni, de 2.3V/cella feszültséget ajánl járművekre. Természetesen ez nem pulzáló feszültséget jelent, hanem egyenfeszültséget.
no ez igaz, de valószínüleg megoldódott a töltési gond, mert sikerült a generátort életre kelteni, illetve nem a generátor volt a gond, hanem a töltésvezérlő relé. A relé kicsit be volt égve és voltmérővel 10 ohmot mértem rajta zárt állapotban, aztán megtisztítottam és már csak 0,3 ohm, így már rendesen gerjeszt és jol megy, mondjuk kicst érdekes ez a töltési rendszer, mert egy rugó feszességét kell állítani és úgy lehet beállítani, hogy kikapcsoljon amikor kell. valószínüleg állítani kell rajta, mert feszültség mélrővel az aksi pólusain több mint 8 voltot mértem, tehát ez nem igazán jó az aksinak, dehát egy 50 éves traktornál(de még lehet idősebb is....) még ilyen teknikával szabályozták a feszt.
Esetleg nincs valakinek valami elektronikus töltésszabálzóra ötlete, mert felkapcsoltam a lámpát rajta(ez utólag lett ráépítve) és nagyobb gáznál elszált, ha jár a motor és leveszem az aksi pólusát(így néztem meg, gyorsba, hogy tölt-e ) és bekapcsolom a lámpát akkor meg elkezd leállni, tehát a generátor nem ad elég feszt, ezért is jó lenne valami elektronikus töltésvezérlő.... ha van valami ötletetek akkor szívesen várom! amúgy ha érdekel valakit fotó a gépről akkor szívesen felteszek egy párat, elég cool, benzin motoros angol veterán traktor
Akkor az nem generátor, hanem dinamó. Elég kényes szerkezet, közel sem olyan üzembiztos, mint a generátor, a szilíciumdiódák elterjedése előtt használták. Hozzá való szabályzó nemtudom létezik-e elektronikus, mindenesetre az áramkapcsoló kiváltható diódával. A feszültségszabályozás megoldható elvileg akár egy komparátor + zéneres referenciafeszültség + tranzisztorral. Majd átgondolom a kapcsolást, és felteszek valamit. Csak az a kérdés, hogy mekkora áramok akarnak folyni a gerjesztőtekercsben, mert attól függ az alkatrészek méretezése. Mérd le, mekkora a gerjesztőtekercs ellenállása, illetve mekkora áram folyik rajta, amikor megy a töltés!
ok., lemérem, csak azt nem értem, ha dinamó akkor hogy van benne gerjesztőtekercs? azt hittem az csak generátorokban van...illetve nekem a bicikli dinamó ugrik be, abban csak egy tekercs van....hol tudok utánna olvasni, hogy mi a különbség a kettő közöt?
Ha szerzel egy autóvillamosság könyvet, abban benne van mindkettő.
A dinamó tulajdonképpen egy elvet jelent, de a szokásos elnevezése az egyenáramú áramfejlesztőnek is. Elvi felépítése azonos az egyenáramú motorokkal. Az állórészen vannak a gerjesztőtekercsek, és a forgórészben indukálódik a töltőfeszültség, amiket a kommutátoron keresztül kefékkel érünk el. Ez viszont kényes szerkezet, nem szereti a magas fordulatszámot, és mivel visszafele is folyhat az áram, így szükségesek segédberendezések, hogy ne follyon visszafele az áram a dinamóba. A generátorban a dinamóval szemben az állórészben indukálódik a töltőfeszültség, ami fix kivezetéseken keresztül érhető el. A generátor működési elve megegyezik a vízierőművekben alkalmazott háromfázisú generátorokkal, csak itt egyenirányító is be van építve a generátorházba, így ugyan kicsit hullámzó, de egyenáram jön ki a gépből. A forgórészen van a gerjesztés, amit csúszógyűrűken keresztül táplál a szabályzó. Mivel ez gyűrű (nem kommutátor), és kicsi az áram itt, így az egész szerkezet élettartamát a kefék és a gyűrűk elkopása, illetve a csapágyazás határozza meg (autóknál ilyen 100000km a szokásos csapágyzsírozás közötti időtartam, és 300000km a kefék cseréje közötti idő). A generátorban a diódák szükségtelenné teszik az áramkapcsolót, és egyéb további kényes szerkezeteket, amik a dinamónál nélkülözhetetlenek, valamint szélesebb fordulatszámtartományban használhatóak. Manapság kaphatók 150A-es generátorok is, amik kb. 2000-es fordulatszámnál (a generátor tengelyén) már tudnak 100A-t adni, és úgy 4500-nál tudják a 150A-t, miközben a maximális fordulatszámuk 20000.
és hogyan lehet ezt meállapítani, hogy tényleg dinamo vagy generátor, mert ránézésre nem tudom, vagy mit nézzek rajtaű, teszek fel nemsokára rólla fotót.
A generátorra jellemző,hogy hosszirányban három jól elkülöníthető részből van összerakva, és az egész gép viszonylag rövid, hossza kb. akkora, mint az átmérője, valamint eléggé nyitott. Ezen a képen jól látható a vörös rész a közepén:
[pic]http://www.iskra-ae.com/eng/images_content/alternators_aag.gif[/pic] A dinamó ezzel szemben kívülről önindítóra hasonlít. Kb. kétszer olyan hosszú, mint amekkora az átmérője.
igen igazad van, teljesen passzol a leírásod, tehát a masinában dinamó van.
Idézet: „A generátorban a dinamóval szemben az állórészben indukálódik a töltőfeszültség, ami fix kivezetéseken keresztül érhető el.” nézelődtem és a google elsőként a generátor szóra ezt dobta ki, ez a link kicsit másképp mutatja be...generátor
itt egy másik leírás, igazad van a generátorban tényleg az állórészben van a tekercs, ami tölt....
gondolom az előbbi link valami egyszerűbb magyarázat, csak legalább akkor dinamo elnevezésen futna.... amúgy érdekes, hogy a bicigli dinamoban egy mágnes forog középen és a tekercs fix, tehát igazából generátornak kellene hívni leírás
Igazad van, nem egyértelműek a használt elvevezések. A generátor szó igazából csak fejlesztőt jelent, létezik pl. gázgenerátor is. Bár kétségtelen, hogy a villamosiparban emlegetik legtöbbet. Viszont a járműveknél a dinamó elnevezés terjedt el az egyenáramú áramfejlesztőre (habár ez is egyenáramú generátor valójában), és a generátor illetve az alternátor elnevezés a váltakozóáramúra.
Az általad linkelt ábrán az elvet mutatja be. De ha kommutátor nélkül nézed, és végiggondolod, akkor mindegy, hogy a vezeték forog, és a mágneses tér áll, vagy a vezeték van rögzítve, és körülötte forog a mágnes. Ez utóbbi esetben a nagy áramot a vezetékből fix kapcsolatokon keresztül tudod kivezetni, ami nem kis előny. Mivel a gyakorlatban a mágneses teret vastesten keresztül kell vezetni, hogy értelme legyen a gépnek, ezt lehet úgy alakítani, hogy a forgó tér legyen belül, és az álló nagyáramú tekercselés kívül. A mágneses tér gerjesztése csak kis áramot igényel, így azt nem gond csúszógyűrűn bevezetni a forgórészbe. Itt jegyzem meg, hogy vannak csúszűgyűrű nélküli váltakozóáramú áramfejlesztők is, azoknál igazából csak a csapágy igényel néha karbantartást. Az ilyeneknél a néha az úgy félmillió kilómétert jelent, de mivel drágábbak, nagyobb méretűek, így buszokon, teherautókon, vonatokon használják. A biciklidinamó meg valójában váltakozóáramú generátor, állandó mágnesű gerjesztéssel.
itt egy pár fotó a gépről, 1949-es Angol gyártmányú Ferguson traktor
lemértem mekkora áram folyik a gerjesztő tekercsben, 1 amper volt, a másik tekercsben 3-4 ampert mértem. az ellenállása 1.5-2 ohm a gerjesztőtekercsnek
látom klíma is van a gépen, nagyon király!!
|
Bejelentkezés
Hirdetés |







Kezdetben 7,2V-ot ad le, de ha már csak 130-140mA áram folyik, lekapcsolja a feszültséget 6,8V-ra.)Maximum zsebtelepnek kell ekkora pontosság a fesszel.De oda ajánlatos!
kis szó 






