Fórum témák
» Több friss téma |
Mielőtt kérdezel, a következő két dolgot ellenőrizd!
I. A helyes tápfeszültségek megléte.
II. A kimeneten van-e egyenfeszültség.
Élesztés.
Sziasztok!
Új vagyok itt az oldalon, és nagyon teccik az oldal! És most erősítőket kezdek gyártani, mert nagyon megteccett ez a téma, ne nevessetek ki, még nagyon kezdő vagyok az elektronikába is, nem még az erősítőgyártásba .Szóval az lenne a kérdésem hogy csináltam egy nagyon kicsi 3w-os 9v-os elemmel működö erősítőt, és beiktattam a bemeneti áramhoz egy ledet, egy előtét ellenállással sorosan kötve, hogy világítson amikor megy az erősítő. Na most ezzel az erősítő hangereje halkabb lett? Vagy csak az elem fog hamarabb kimerülni? Mert Így is elég halk, és hogyha ezzel halkabb lett a akkor kiiktatom. Köszi előre is!
Egy nagyobb teljesítményű erősítőhöz a kapcsoló üzemű tápnak félhidasnak kell lennie, vagy elég egy FET is bele?
A félhidas jobb szerintem, mert nagyobb hatásfokkal megy. Kisebb trafó is elég.
Ha valóban 3W-os az erősítőd, akkor már alapból nagyon gyenge tápellátásnak számít a 9V-os elem. 30-40 mA -es áramig lehet normálisan használni egy átlag 9V-os elemet, de így sem bírja napokig, csak néhány óráig.
Akkor transzformátorral kellene megoldani?
De hogyha most bármilyen erősítőt csinálok, és így egy ledet egy előtét ellenállással bekötök, akkor egy picit is halkabb lesz? Vagy a hangerő 100% ban megmarad?
Amíg a led plusz áramfelvétele nem okoz feszültségesést, addig nem lesz halkabb az erősítő. Erről méréssel tudsz meggyőződni. Egy 3W-os cucchoz már jó ha van egy minimum 6VA-es trafós táp.
Hali!
stk 42 41-es ic-t keresek,ki tud ebben segíteni?! köszi!
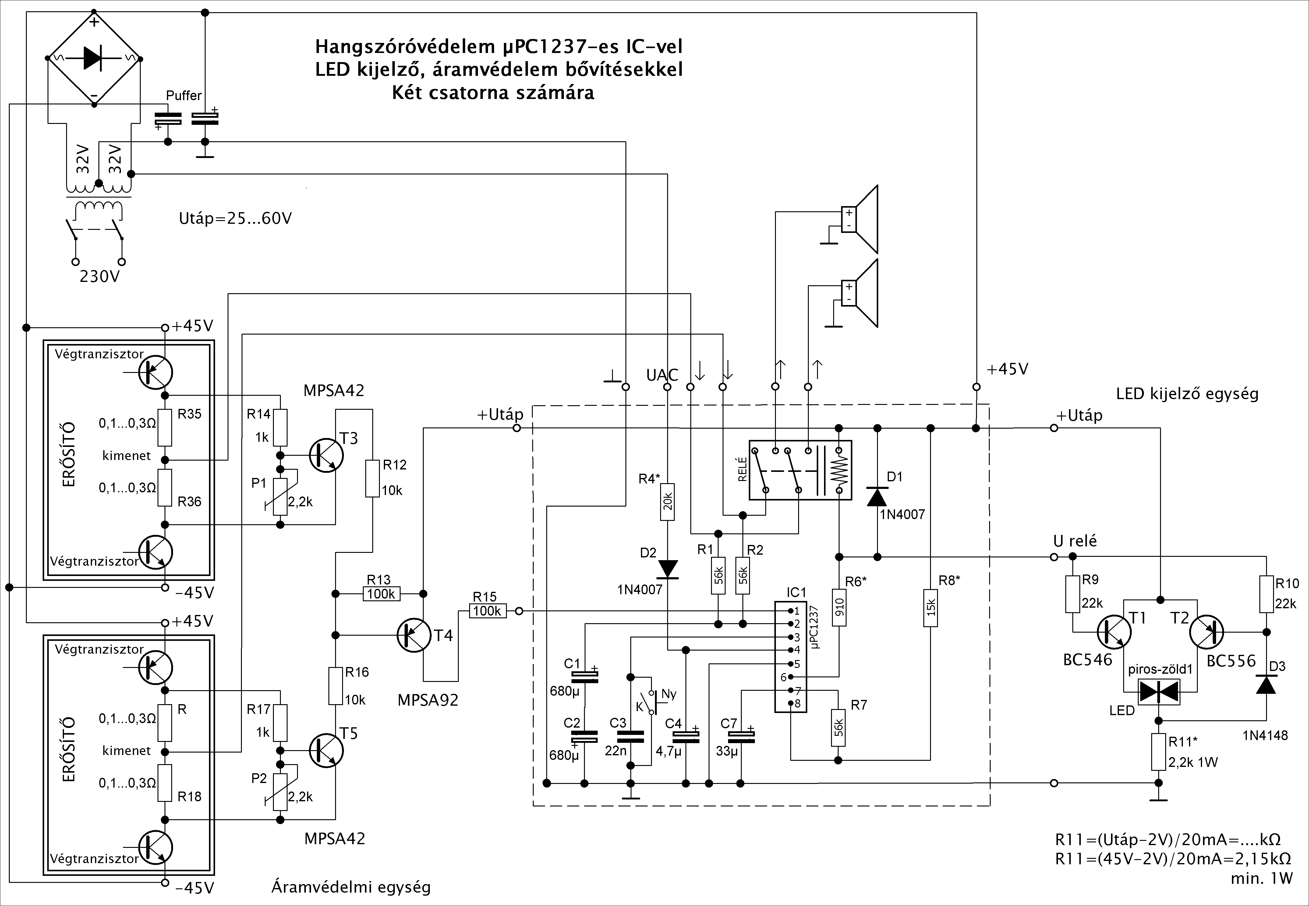
A képen lévő védőáramkörben az IC 4-es lába a hálózati trafó szekunderére van kötve. Nekem az lenne a kérdésem, ha kapcsoló üzemű tápot használnék az erősítőhöz és ehhez az áramkörhöz is és ráadásul nem a hálózatról, hanem 12V-ról menne akkor hova kössem a 4. lábat??
üdv
Ha kapcsólóüzemü tápot használsz akkor is van trafó,ugyanúgy a kimeneti tekercsre kell kötni,a szekundér bármalyik ágába,arra szolgál,hogy figyeli a bejövö feszültséget,teljesen elkülönitve a puffer kondenzátoroktól .Igy mikor kikapcsolod az erösitöt,akkor a kimeneti relé azonnal leoldja a hangszórókat megelözve a nemkivánatos koppanást vagy recsegést.Bekapcsoláskor pedig akárhányszor kapcsolod ki és be egymás után nemrövidül le a késleltetett kapcsolás ideje.Nincs kondenzátor ami feltöltödve maradna és nemtelik idöbe mig kimerül.
Üdv
Azt szeretném kérdezni, hogy ez a mikrofon előerősítő kapcsolásra közvetlenül tudok hangszórót kötni, vagy kell még más erősítő kapcsolás is? Ha igen akkor tudnátok adni olyan mikrofon erősítő kapcsolást amelyiknek a kimenetére lehet hangszórót kötni?
Heló
A mikrofon előerősítőnek, mint a nevében is benne van, elő erősít. Lényegében szint illesztést végez, nem teljesítmény erősítést. A mikrofonból jövő igen alacsony szintű jelet erősíti fel a végfok számára. Esetleg egy fülhallgatót rá lehet kötni a kimenetére, ha elbírja a műveleti erősítő. Vagy talán nagy impedanciás hangszóró (32ohm-nál nagyobb). De semmi értelme, mert annyira halkan szólna, hogy semmit nem érne. Javaslom keress a neten pár wattos tranzisztoros erősítő kapcsolásokat. Nem tudom miről szeretnéd táplálni az egészet, de találni olyat is, ami elmegy 9V-os szimpla tápról.
Heló
Igen, 9V-ról szeretném táplálni, akkor keresek tranzisztoros erősítő kapcsolást.
Köszönöm a kapcsolást csak még annyit, hogy erre lehet normál hangszórót is kötni vagy csak azt a horn hangszórót?
Heló
Találtam egy előerősítő kapcsolást nem tranzisztorral hanem LM386 IC-vel, ha erre rákötném a mikrofont meghajtaná a 8ohm-os hangszórót?
Építsd meg azt, amit szabi83 linkelt, 8ohmos hangszórót elbír az erősítő IC. Ekkor torzítás mentesen kb 0,5W lesz a kimenő teljesítmény.
Hy!
Szeretnék egy 4.0-ás házimozi rendszert építeni. Van erre a célra egy számítógép tápegységem (12 volt és 5 volt) (300 w-os) és egy 16 voltos trafóm.Ha valaki tud segíteni vagy tud valami ic-t ajánlani az írjon!!!
Veszel 2db TDA7376 IC-t és azt hajtod 12V-ról.
Így lesz kb 4X20W vagy valamivel kevesebb.
És tudnál hozzá nyáktervet és kapcsolási rajzot adni?
Mondjuk én először a tda2030-ra gondoltam de meg szerettem volna kérdezni másnak az ötletét is.
Bővebben: Link
Az +-18V-ról vagy +36V-ról megy, és nem szimpla 12V-ról. Itt van nyákrajz, csak át kell rajzold: Bővebben: Link
Mondjuk van itthon 2db tda1015-ösöm ezzel lehet valamit kezdeni?
12V-on 4ohmos terheléssel 10% torzítás mellett 4W a teljesítménye. Ha ez megfelel neked akkor ebből a két IC-ból lesz egy sztereo 4 de inkább 2-3W-os végfoknak mondanám csak, mert 10%-os torzítást már nem szívesen hallgatnék.
Itt van kapcsolás hozzá: Bővebben: Link
A közeljövöben szeretnék építeni egy csatornánként 400-500W körüli 8 Ohm-ra dolgozó erősítőt. Olyan embereket várok konzultációra, akik már építettek ilyesmit, van bevált kapcsolásuk, amit hajlandóak is megosztani. Nemrég kaptam eredeti szerviz rajzokról szkennelt Dynacord PAA 990 kapcsolási és nyákrajzot, de szerintem az borzasztóan túl van bonyolítva, ezért még nem állok neki, hátha kapok jobb tippet.
Én már hallottam Dynacord végfokot és keverő erősítőt. Lehet, hogy túl van bonyolítva, de nagyon jó a hangja és megbízható.
|
Bejelentkezés
Hirdetés |




.Szóval az lenne a kérdésem hogy csináltam egy nagyon kicsi 3w-os 9v-os elemmel működö erősítőt, és beiktattam a bemeneti áramhoz egy ledet, egy előtét ellenállással sorosan kötve, hogy világítson amikor megy az erősítő. Na most ezzel az erősítő hangereje halkabb lett? Vagy csak az elem fog hamarabb kimerülni? Mert Így is elég halk, és hogyha ezzel halkabb lett a akkor kiiktatom.








