Fórum témák
» Több friss téma |
Mielőtt kérdezel, a következő két dolgot ellenőrizd!
I. A helyes tápfeszültségek megléte.
II. A kimeneten van-e egyenfeszültség.
Élesztés.
Igen már én is láttam a Hestoreban , csak nem tudom, hogy lessz e ilyen itt nálunk a boltban, nem mindenük van . Elétettem egy 470nF os kondit és így elég szépen dübörög
.Majd van egy TDA7294 em amit én építettem hamarosan rakok fel majd képeket is mindkettő erősítőről. A Fetes nagyon odaver a TDA sehol nincs hozzá képest gondlom mondnaom sem kell .Egyébként a hiba egy tranyó volt MJE340 esen a vezetésnél csak 550körüli érték volt. Érdekesek ezekl a tranyók, a BC556B ből van benne 4db azokra tippeltem elősször , de azok jók voltak viszont a vezetésük 700 felett volt. Röviden ennyi,életre kelt szépen szól hangosan így jó lett . Köszönöm mindenkinek a segítséget, szerintem nem sikerült volna ha nem segítetek. Üdv.: István
Kínlódtam már én is eleget a tranzisztorokkal. Egy kis teljesítményű, szélessávú erősítőnél legalább 3-szor égettem le a tranzisztor készletet. Voltak közöttük félig tönkrement tranzisztorok. Miután rájöttem mind ki is cseréltem. Egy hibás tranzisztor tönkre tehet több másikat is. Arra nem jöttem rá hogy szimmetrikus +-15V-tól hogy éghetnek le 60V-os feszültségtűrésű tranyók. Az áramerősség értéke is alacsony volt.
Analóg wattmérővel mértem meg egyesével a kimeeteket.csatoltam képeket az erősítőről.
nem értem én ezt.
bocsi a képeket elfelejtettem
Műterhelést kellene rárakni és szinuszjellel meghajtani aztán rámérni a kimeneten hány volt van. Ebből kiszámolható hány watt jön ki: (U*U)/R
U=általad mért feszültség R=műterhelés értéke ami lehet pl.: 8 ohm
Hali!
Van egy panasonic sa-he7 es házimozi erősítő és bekapcsolás után pár sec mulva kiirja hogy Overload(tulterhelés)!/ugyis h nincs rádugva semmi se be se kimenetre/ Neten keresgettem h mi lehet a megoldás de nem sokat találtam:S:S valaki tud rá megoldást?!köszi arpi
Sziasztok.
Multkor irtam, hogy vettem egy Harman Kardon Pm650 Vxi erősitőt. Az egyik fele halkabban szól mint a másiknál. Megnéztem h volt e javitva és volt, és gyengébb tranyzisztorok lettek bele rakva mint amivel helyettesiteni lehetne a gyáriakat. Megjöttek az ujak, beis raktam öket a helyükre, de semmi változás. Ugyanaz a helyzet. Szerintetek milehet a baj vele?
Gondolom, a gyengébb tranzisztor alacsonyabb határértékű típust jelent. Ezek erősítése nem feltétlenül kisebb, mint a gyári alkatrészeknek. De az nem is igazán ezen múlik. A félvezetős végerősítőknek elég nagy szokott lenni a hurokerősítése. Ezt az NFB állítja be az előírt értékre. Ennek pontosságán múlik, hogy végülis mennyi lesz a végfok erősítése, nem a beépített tranzisztorok határadataitól.
Ha a végfokozat azonos nagyságú jelet kap, ezzel lehet probléma. Ha eltér a jelek szintje, akkor az előfokban kéne a hibát keresgélni.
Köszönöm. Ráakadtam a hiba okára. Rossz volt a hangerő potméter. Kijött a közepe. Most tettem bele egy 200k-s potit egyenlőre, de majd nézek bele 100k-at mert az volt benne eredetileg.
http://www.elektroda.pl/rtvforum/topic1153988.html
Panasonic os Overload problémára találtam valamit de lengyel és nem tudom h mi a mondanivalója pontosan google forditó se segit sokat aki unatkozik és épp segithetnékje van megnézhetné hátha rájön h mit kéne csinálni köszi
Üdv all.
Ma hoztak hozzám javítani egy Sharp SM30 HB típusú erősítőt. STK463 végfok ic van benne. Paneleken semmi égésnyom vagy hasonló. Viszont a kimeneteken egyenfesz van. Az egyiken 27 a másikon 23volt. Elszállhatott vajon a vég ic?
Majdnem 100% , de azért nézd meg a kivezetései forrasztásait .
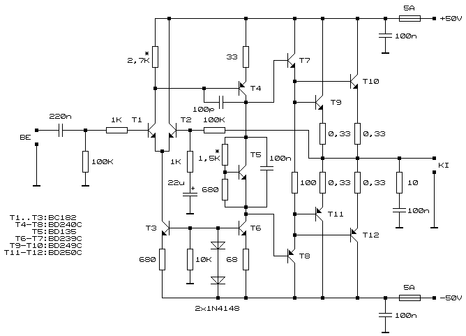
Helló találtam egy rajzot ez szerinted jobb?
A nyákja hibátlan. Akkor itt az ic a ludas. Köszi...
hali.
mivel én nem tudtam megcsinálni amit javasoltál így elvittem egy emberkéhez aki megtudta csinálni. A következő eredmények lettek: 1.kimenet: 9v , 2.kimenet : 10v,3.kimenet : 9v , 4.kimenet: 10v. na most ha ebből kiszámolom ahogy mondtad: mivel 4 kimenet van akkor:U*U/R azaz 9*10*9*10=8100/8=1012,5 ezt nem értem. ![]() vagy ha csak kettesével számolom akkor : 9v*10v/8Ohm=11.25w. vagy ha esetleg nem jól számoltam akkor javits légyszi.
Nem jól számoltad!
Kimenetenként kell számolni mivel közel azonos értékek születtek azt hiszem számolhatunk egységes 10 V-al. Tehát: 10*10=100 100/8=12,5 W/kimenet Tehát 4*12,5 Watt jön ki belőle Nem tudom gyárilag hány wattos lehet. De nem hiszem hogy sokkal több.
Gyári adatok alapján 4*30w 8 Ohm
ugyhogy kicsit nagyobb mint ami kijön belőle! képek csatolva
üdv,én megnéztem azt a lengyel oldalt,letudtam forditani mert szlovákiában lakom és tudok szlovákul,az ö nyelvük pedig hasonló hangzásban,csk az irásuk más.No annak az illetönek ugyan az volt a baja mint a te erösitödnek,és arra jött rá,hogy a végfok szimetrikus tápforrásában a két oldal feszültsége eltérö volt,a hiba oka pedig az egyik puffer kondi volt,kicserélte mindkét oldal pufferét 10 000 mikrosra és a hiba megszünt,ez van a téma végére irva.Persze elötte próbálkozott ellenálások cseréjével,de nemvezetett eredményre,azt irja hogy az egyik tápág kondenzátorja kivolt száradva és mikor bekapcsol a végfok,a tápfeszültség leesett az egyik oldalon,igy jött rá.Szerintem a te eseted is valami hasonló lessz.Remélem segitettem valamit.
Sziasztok! Új vagyok itt a fórumban, de az oldalt már látogattam párszor.
Szeretnék erősítőt építeni, meg is van hozzá mindenem(szerintem). Számomra az jelent nehézséget, hogy még eég kezdő vagyok, és ráadásul egy olyan végfokom van amihez szinte nincs is anyag(STK417-130), és én nem tudok hozzá egy jó áramkört tervezni! Ebben szeretném segítségeteket kérni! Előre is köszönök mindent! üdv.: Nagy Tamás "minoor"
Sziasztok!
Segítségre volna szükségem, a probléma a következő. Van egy koppanásgátló rendszer két hangfalra kettő db relével . Úgy néz ki, hogy kettő panel van , az egyiken a relék meg a be-kivezetések vannak, a másikon pedig a relé vezérlője, táplálója. A panelt nem én csináltam, de az erősítőt amit csinálok már bennevolt és működik, csak nem néztem meg amikor levágtama vezetékeket róla . Az a probléma, hogy ha 12V ot adok a vezérlőpanelnak akkor a kivezetéseken van 8.6V kb , d amikor ráteszem a relét akkor a relé vezet és zárlaott okoz a vezérlőn, amin van egy kis piros led és az világít, fezsülség a relénél pedig nincs . Mi lehet a gond ? Nem jól kötök be valamit, vagy valami hiba van a vezérlőn ? Valaki ha tud segítsen légyszi. Válaszokat köszönöm előre is . Üdv.: István
Sziasztok!
Mint régebben mondtam megépítettem a mosfetes erősítőt, és hibás volt a nyák, de javításokkal működött, így terveztem neki egy újat. Összeraktam és most nem működik. Nem látom a hibát , a nyákrajz szerintem jó, a tranyókat kicseréltem , mértem őket , de szerintem azok is jók a Fetek is jók. A hiba pedig az, hogy a kivezetésen 53V DC van és az R3 ellenállás nagyon melegszik , füstöl is , csak időben kikapcsolom. Megnéztem és ahogy próbálgattam a dolgokat, ellenállásokat kivettem tarnyókat stb. rájöttem, hogy a kivezetés a földet közvetlen megkapja a + pedig a + oldalon lévő Fet adja neki. A fet pedig nyit a T4 által vezérelt R12 keresztül. Csak az egyik oldal hibás , hiszen ha a másik is így működne akkor rövidzár lenne a kivezetésen. Amit még észre vettem az, hogy kikapcsolás után még midnig marad az 50V , a C8 kondi feltöltődik és abban van még fesz. Én eddig jutottam, nem tudom hol lehet a probléma . Valaki ha tud segítsen légysz. Hozzászóláskat előre is köszönöm. Üdv.: István
Sziasztok.
Mekkora probléma az ha az erősitőmbe egy 100k-s poti helyett 200k-s van hangerőnek? Sajnos nemvolt itthon másik ami jólett volna bele.
Szia Én úgy tudom, hogy leterheli az erősítődet, jobban fog melegedni és szerintem kb felétől fog szabályozni.
Csak az a baj, hogy nemtaláltam bele olyat amin jo lenne a gyári helyére. Harman Kardon PM 650 Vxi. Ennek 2*4 lába van.
Egy ideig elmegy a dolog, de ha tudod akkor inkább vegyél bele 100 K potit
Bővebben: Link
Igy néz ki azis ami ebbe volt, csak mind a két sorban 4 láb van. Mire szolgál az a plusz 2 láb??
Ha csak a logikai oldalt nézzük, már akkor nem igaz ez.
A végfok terheléséhez a poti ellenállásának semmi köze, maximum az előfoknak van köze ehhez, mivel az ő jelét fogadja a poti. Ugye az RCA csatlakozótól szinte mindig közvetlenül a potihoz megy a kábel. A poti a beérkező jelet leosztja, egy részét a test felé küld, a másik részét meg a végfok felé. A másik dolog meg az, hogy minnél kisebb az ellenállása valaminek annál közelebb van a rövidzár fogalmához, így tud nagyobb lenni a terhelés bármi számára. R = U / I, ebből: I= U / R mikor lesz nagyobb áram, ha kisebb az ellenállás, vagy nagyobb a feszültség, feszültséget vegyük állandónak (mondjuk szinusz jelet hallgatsz állandóan 775mV jelerősséggel ), így marad az ellenállás fogalma. Tehát minnél kisebb annál nagyobb terhelést kap mondjuk egy CD végén lévő előfok, vagy bármi amit hallgatsz.
Az a plusz láb általában arra, szolgál, hogy a potid fém házát rá tudod kötni vele a testre, árnyékolás gyanánt.
Ez elképzelhető , de a poti viszont tényleg csak féltől fog szabáylozni, hiszen ha 100K nincs hang akkor mondjuk 150K sem lesz.
Az én kérdésemre nem tud válaszolni valaki esetleg?(Kicsivel lejebb) |
Bejelentkezés
Hirdetés |




.




köszi





), így marad az ellenállás fogalma. Tehát minnél kisebb annál nagyobb terhelést kap mondjuk egy CD végén lévő előfok, vagy bármi amit hallgatsz. 






