Fórum témák
» Több friss téma |
Fórum » LM1036 sztereo hangszínszabályzó áramkör
Témaindító: Krajcsooo, idő: Máj 29, 2006
Témakörök:
Teljesen igazad van. Kijavítottam a hibákat. Most nézzétek meg légyszíves a tervet. ha jó szólok Topinak hogy cserélje ki a cikkben lévőt.
Ez már így teljesen jó. A kérdés már csak az , ha valaki megépíti , nem fog e úgy járni mint én és neki is csak féltől szabályoz a volume poti.
Ez engem nagyon aggaszt ( magyarosan: böki a csőröm) , hogy van fent egy olyan kapcsolás amit mégha jól is építünk meg akkor sem működik úgy ahogy annak kellene.
Sziasztok! Én adatlap alapján építettem és nekem is csak felétől szabályzott a hangerő. A loudness kapcsoló se teljesen úgy működött , ahogy kellett volna. Elég instabil ez az ic.
Üdv.
Írtam Topinak hogy cserélje ki a terveket a javított verzióra a cikkben. Aki pedig már megépítette az a hiányos 10-es lábat egy mezei átkötéssel a földhöz kötheti, az összeérést ki kell csipogtatni és ha valóban összeérnek a vezetősávok picit meg kell kaparni a rést köztük és már jó is.
Elnézést mindenkitől a hibás tervekért...
az ic-t beraktam alulra a potikat is fordítva kössem be? kb mennyit fogyaszt így a panel kb? tudjam hanyas biztit rakjak elé üdv
megépítettem és működik bár szerintem a loudnes halk bár lehet elrontottam valamit én még kiegésszítettem a panelt hangkimenet mellé raktam testet az árnyékolásnak jelenleg a gép tápjáról hajtom 12v-ról és nem tapasztaltam kilengésbéli problémát köszi mindenkinek a segítséget és ha valaki ért erősítő hidaláshoz vagy tud hozzá kapcsolást az kérem írjon tranyóshoz kellene jlh 75w-os paneljához
megnéztem gyári loudnesos erősítőn ott is halk csak mély hozzáadásával üt valamit
Sziasztok!
Olyan kérdésem lenne, hogy kimenetre mekkora kondikat kell rakni? Mert olyant nem találtam. Válaszokat előre is köszönöm. Üdv.
És még egy olyan kérdés, h ez tda 1558q elé jó?
Előre is köszi még egyszer
Hali!
Én úgy látom a rajzon, hogy 10µF-os van ott, de annyira nem kritikus, ha nincs pont olyan pl4.7-es is megteszi. Igen jó 1558 elé is.
Lenne még 1-2 kérdésem
A 0,01µF és a 0,39µF kondikat milyennel lehetne helyettesíteni? Üdv!
10nF-ossal és 390nF-ossal.
Ha ide mást teszel be, akkor másképp fog a hangszínszabályzó működni. :yes:
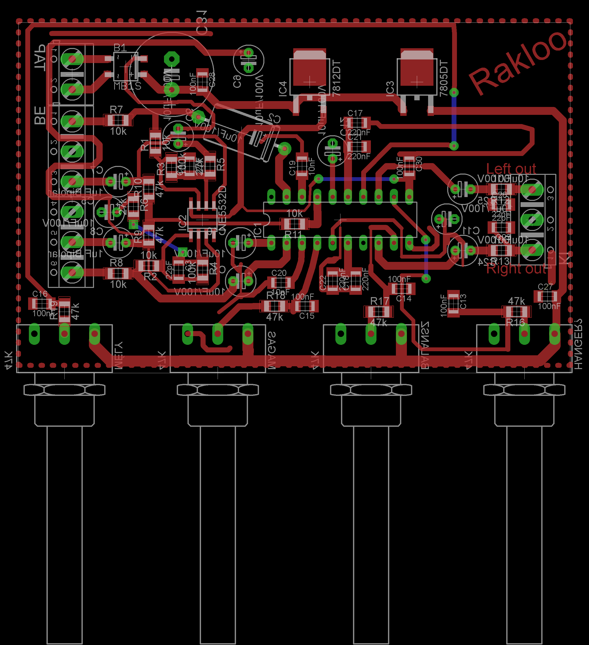
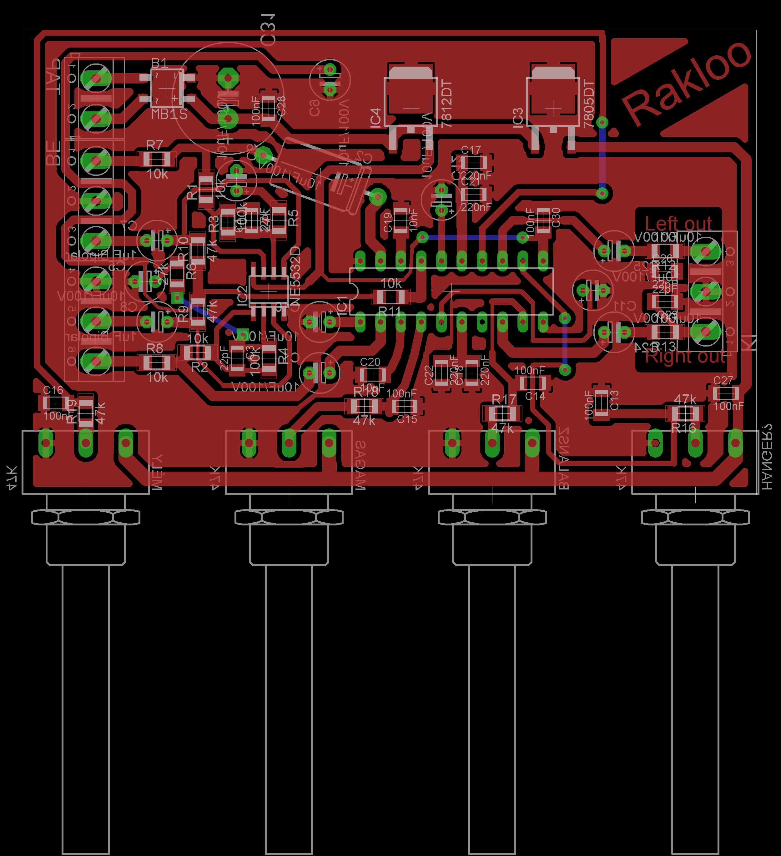
Én tegnap lettem kész az urbános lm1036-al. Abban van még egy műveleti erősítő az alacsony szintű jeleknek. Saját készítésű nyákrajz van hozzá, elsőre működött.
Akárki akármit mond én tökéletesen megvagyok vele elégedve, semmi kilengés, fülessel hallgatva szinte nincs is zaja, megfelelően szabályoz, nem csak a potik felénél kezdi, mivel lineáris a karakterisztikája. Annyit módosítottam még, hogy a loudness fixre van kötve a 12-es lábra. Elvileg ez bekapcsolt állapot, de nem sok különbséget hallok. Alapból ez a láb be sincs kötve az eredeti rajzon. Jelenleg a dobozolás folyik, pofás kis darab lesz ![]() Ha kell valakinek a nyákrajz, akkor közzé teszem, de csak a képét, mert elég sok macera volt vele.
Üdv!
Láttam a ki mit építettben a műved! Nagyon jó lett szerintem! Letisztult, egyszerű! A nyáktervet szívesen megnézném, van egy ilyen IC-m, bár lehetséges, hogy halott Köszi!
Sziasztok.
Megépítettem én is a hangszínszabályzót, de most látom hogy a boltos nem 47k-s ellenállást adott. ezek kellenek a potik középkivezetésére. Ezeket nem lehet más értékkel helyettesíteni? Mit befolyásolhat ez az érték? Szerintetek ha 14,8 Voltról hajtom meg brni fogja? Elvileg az IC max feszültsége 16 volt.
A bemenetre mekkora jel kerülhet? Rá lehet kötni pl. egy discman füllhallgató kimenetére?
Ha az NE5532-es kapcsolást csinálod akkor természetesen szinte bármekkorát köthetsz rá
Nem, nem... semmi.. Az LM1036 bemenetei előtt csak kondenzátorok vannak. Ide kérdeztem..
A poti helyére berakhatsz mást is. A lényeg, hogy ne legyen kevesebb 1kOhm-nál. Én azért 15V-ot nem akasztanék rá az IC-re.Nem mindig tud annyit, amennyit az adatlapon írnak. Egy 12V-os stab IC-t betennék az IC elé.
Tehát a 47K helyett jó mondjuk 3,3K-s ellenállás is? ?
Már összezavarodtam..annyi adatlapot olvastam.. Mondjuk ha a discman füleskimenetét rákötöm az LM1036 bemenetére (csatolókondival), aztán az LM1036 kimenetét rákötöm egy TL071-re ami egy végfokban van akkor ki tudja hajtani rendesen?
Szerintem jó lesz helyette. A discmannak ki kellene hajtania. Annak elég nagy jelű a kimenete.
Üdv!
Itt van. A nyákrajzot fotózáshoz csak ki kell nyomtatni úgy, ahogy van, és akkor a tintás oldala kerül a lakkrétegre.
Elkészült az én LM1036-os áramköröm. A poti nekem se csinál semmit olyan 2/3-ig..
Kimértem, és a potik nem a félállásban osztják ketté a bejövő feszt. Akkor ezekszerint ezek a potik nem lineálisak? Ahogy méregettem ez lehet a helyzet. Pedig lineálisat kértem aboltból.. ahhh. van itthon egy 10K-s lin. Szerintetek bele lehet tenni?
Nyugodtan belerakhatod. Már én is jártam így, hogy lineáris helyett logaritmikust adtak. Persze csak beszerelés után derült ki.
|
Bejelentkezés
Hirdetés |





. 
Ha ide mást teszel be, akkor másképp fog a hangszínszabályzó működni. :yes:
Köszi!





