Fórum témák
» Több friss téma |
Fórum » USB-s hangkártya PCM2902 IC-vel
Az 470nF.Lehet azért nem megy rendesen.
Szia.
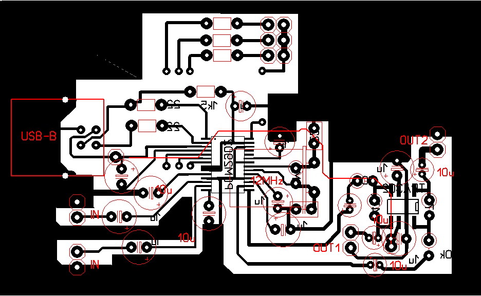
Kb. 99%, hogy a hibás működést nem alkatrész hiba okozza! Elég sok külső DA konverter készítettem ill. fejlesztettem eddig, van némi tapasztalatom és ráadásul találkoztam hasonló hibával is. Az ic pll fokozata 100MHz-en záródik, tehát evvel frekivel kell megküzdeni a tápegységnek és a nyáklemeznek. A csatolt képen látható nyák bizony még messziről is rossz, hibásan van megtervezve, nem csoda, hogy instabil a müködés. A tok közvetlen közelébe a tápra smd kerámiát és smd fojót kellene rakni. (A kristályt is közelebb kell helyezni. ) Az sem lenne hátrány ha külön tápról + stabkockáról járna (csakis LT1085, vagy LM317) vagy méginkább fojtóregulátor.
Szerinted ez a nyák jól van megtervezve? Ez a nyák a fórumba már szerepelt, csak normál alkatrészekre tettem át nem smd re. Köszönöm a válaszod.
Szívesen megnézném a nyákot de ezt a formátumot nem tudom megnyitni, esetleg ha tudnál belőle képet készíteni...
Nos itt van jpg formátumban. Sprint layout 5 el lett csinálva, ha1drp csinálta a nyákot eredetileg, nincs smd alkatrészem, környéken nem igazán kapható így maradtam a hagyományos alkatrészeknél, kicsit még lehet igazítok rajta.
Alapjában véve itt is ua. a hiba, az usb kábel nincs rendesen elválasztva, ezért a kábel az egész áramkörrel rezgőkört képezhet. Lehet, hogy müködik ha megépíted ,de instabil lehet. Úgy látom valami ic-s analóg fokozat is van rajta, ez sincs elválasztva a diditális résztől, a nagyfrekvencia demodulálódik az ic-ben és ez zaj formában jelenik meg a kimeneten.
Ha zonos tápról járatod a két ic-t, akkor a GND-t és a +5V-ot is ferritgyöngyel kell elválasztani, a pcm ic tápjára(közvetlen a tok mellé) tantál és smd kerámia kondit kell kötni. Nem szabad spórolni a két rétegű nyák készítéssel, csak így lehet optimális nyákot készíteni. Korábbi munkámról csatoltam egy képet, esetleg lehet valamit lesni róla.Bővebben: Link
Hali midenkinek!
Végre élet ment a hankariba köszönöm mindenkinek főleg Novaknak ha ő ír valahova tuti nem hülyeséget ír nagyon ért hozzá
Sziasztok.
Abban szeretném a segítségeteket kérni, hogy rendelni szeretnék *** termékmintát ebből a pcm2902-ből. Visszaolvasva már láttam hogy valaki rendelt. tudom nem tisztességes a gyárral szemben, de egyet szeretnék és ahonnan én tudnám szerezni ott 4000,- .
Sziasztok.
A nyomógomboknak a felhúzó ellenállatkáit elég csak a 28-as lábra kötni??
Szeretnék én is építeni egy ilyen hangkártyát, és lenne pár kérdésem:
- Írtátok, hogy külön kell választani az analóg és a digitális földet, majd egy 10 Ohm-os ellenállással összekötni. Az lenne a kérdése, hogy mi számít itt analóg földnek? Ha jól sejtem, akkor az AGND lábak, valamint az analóg ki- és bemenet közös pontjai. - Azt is írtátok, hogy megfelelően kell szűrni a tápot: "Tap es fold koze tegyel 12pF-kat meg 100nF-okat. Rogton ahol bejon meg ahol csatlakozik valami IC-re" Ennyi elég, vagy kell még másra is figyelnem? - A be- és kimenetre mindenképpen kell valami előerősítő? A "gyári" demo-board kapcsoláson OPA2353 van, ezt próbálta már valaki (adatlap) Az jó megoldás, ha berakok mondjuk egy ilyen OPA2353-at a vonalszintű ki-és bemenetre, és egy TPA152-őt a fejhallgató kimenetre, és a kimenet esetén mind a kettőre rákötöm a PCM2902 analóg kimenetét?
Sziasztok.
Lenne egy kérdésem: ha a mikrofon részt elhagyom és a helyére a bemenetre egy RIAA korrektoron keresztül rákötném a TV audio bemenetét úgy tudnék hangot rögzíteni? Megvalósítható?
Üdv mindenkinek! Szeretnék építeni egy külső DAC-ot. Ehez egy PCM1780 használnék. Tudom nem tartozik teljesen a fórumhoz, de itt van még élet.
Szeretnék hozzá egy kapcsolási rajzot. Ha valaki tudna segíteni azt nagyon megköszönném.
Szia. Itt sincs már élet, az én kérdésemre sem érkezett még válasz.
Az IC bemenete nem mikrofonhoz lett kialakítva, hanem vonal szintű jelet vár. Ezért kell a mikrofon után még legalább egy tranzisztoros erősítő is.
Ebből kifolyólag a bemenetére bármilyen vonalszintű jelet rá tudsz kötni, függetlenül attól, hogy az honnan vagy miből származik... Csak jelszint illesztésről kell gondoskodni.
( egy hónap után végre valaki írt )
Szia. Akkor a RIAA korrektor tökéletesen megfelel a számomra. Köszönöm a válaszodat.
Szia, ha nem érkezik a kérdésedre válsz, az nem feltétlen azért van senki nem hajlandó válaszolni, egyszerűen csak könnyen előfordulhat, hogy aki esetleg kompetens a témában, az aznap mondjuk épp nem látogatta az oldalt, vagy nem vette észre az adott témát...
Így volt ez velem is. Amikor kérdezted, én nem találkoztam vele. Most viszont megláttam, és válaszoltam is További szép napot!
Nyári szüneten voltatok
![]() PCM2902 létezik normál tokos kivitelben? Vagy csak felületszerelten létezik? Ha igen akkor van hozzá tok átalakító? Nem tudod? Az a baj hogy nincs megfelelő technikai hátterem smd-ket forrasztani. :rinya:
Csak TSSOP tokban gyártják, furatszerelt kivitelben nem létezik. De itt az oldalon már sokszor láttam, hogy egyesek egész barátságos áron árultak átalakítóba forrasztott PCM2902-eseket.
Ha nagyon nem találsz senkit, akkor ha elküldöd nekem az IC-t, akkor jelképes összegért (nyák) én is szívesen csinálok hozzá egy átalakítót, és beforrasztom...
Kár, hogy nem két hete beszéltünk. Tegnap jöttem haza Balatonföldvárról.
És mennyiért csinálnád meg? nyákrajzot küldenék mert pont ilyen kialakítással kellene amilyenre terveztem.
Gondolom senkinek nincsen ilyen kapcsolása.Én is kerestem már, de sajna nem találtam.Már a TI oldalán is kerestem.Vannak lábak amikkel nem tudom mit kezdjek.
Én szoktam irkálni fórumokra.És jó tapasztalataim vannak e téren.Ha van aki tud segíteni ,érkezik is a válasz! Van egy áramkör ami az USB-ből hangkimenetet csinál.PCM2704, vagy PCM2705 stb.Erre van is egy kidolgozott projekt a lab electronics oldalon panellel leírással.Esetleg ha valakit érdekel.Én most készülök megépíteni.
Én a regulátoros megoldást terveztem meg, mert sikerült szereznem REG103xA IC-t a TI-től. A kérdésem az lenne, hogy mivel itt külön van az analóg és a digitális föld a vonal bemenetet és a digitális ki- és be menetet melyik testre kössem.
A DOUT és a DIN akkor a 25, 24 és a 28-as láb között, a VoutL és VoutR a C11,C12 kondi után és a 28-as láb, a VinL és a VinR pedig a C9,C10 kondi előtt és a 28-as láb között kapja a jelet? Kapcsolási rajz a PCM2902E adatlapjának a 28. oldalán található. A válaszokat előre is köszönöm!
Megépítettem a mellékelt kapcsolást, de az XP azt írja, hogy az eszközt nem lehet felismerni
Mi lehet a baja?
Helló!
Adatvezetékek felcserélése, nem megfelelő kvarc, hibás forrasztás az IC-n okozhatnak ilyeneket. Ezen kívül a kvarc melletti kondik nem megfelelő értéke is okozhatja. Először ezeket nézd végig, utána majd lehet okoskodni, hogy mi lehet a hiba, ha ezután sem megy.
Hello!
A kondik 22 pF-osak (ezt írja a kapcsolás is), a forrasztásokat átnéztem, adatvezetékek rendben, a kvarcból 2 vot itthon, kicseréltem, de ezután sem lett jó. Megpróbáltam USB hubon keresztül is, azt írta, hogy ismeretlen eszköz, utána "Az új hardver telepítve van, használatra kész." 10-15 mp múlva jött az üzenet, hogy nem lehet felismerni. Kicseréljem az IC-t?
Próbálj meg egy 22mf kondit kötni az usb aljzatra.
Köss be a Vcc és a GND közé egy 1µF kondit ha úgyse megy húzd ki a képből restart és dugd rá megint nekem is így sikerült életre bírni. Az is lehet hogy a jelutak hosszúak.
|
Bejelentkezés
Hirdetés |





Szeretnék hozzá egy kapcsolási rajzot. Ha valaki tudna segíteni azt nagyon megköszönném.
Mi lehet a baja?






