Fórum témák
» Több friss téma |
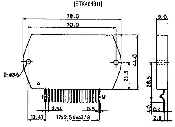
STK4048 méreteit szeretném tudni! (mm-ben), ha tudtok segíteni légyszives irjatok
***** Köszi A fórum azért fórum, hogy ne levélben kérjünk választ, hanem ide, legvégső esetben pedig privátban, de akkor ne itt kérdezz. Egyébként sem tanácsos csak így "szétszórni" a címünket, annak csak a spam-küldők örülnek. -- kobold
Hali mindenkienk!
Az volna a kérdésem hogy hogy lehetne ezeket az STK ic-ket hídalni???Esetleg van valakinek már elkészült kapcs rajza vagy nyákterve??? Válaszaitokat előre is köszönöm!
Lehet, de nem ajánlott! Nagyon érzékeny és könnyen elszáll. Én nem próbálkoznék a helyedben, mert nagyon drága is lehet sztereóba a 4 STK IC cseréje. :yes:
Sziasztok!
És estleg lenne valaki aki letudná nekem rajzolni hogy hogyn kell , nagyon megköszönném !!!Köszi a válaszokat!
Érdekességképpen: akció van az egyik szegedi boltban. 1200Ft STK4182ii , 2X45W erősítő IC. Bővebben: Link
Sziasztok!
Azt szeretném kérdezni,hogy az STK... - ból mekkora a legnagyobb teljesítményü?
STK4050= 200W
Köszönöm szépen a segítségedet!
Remélem ebböl 2 db ot megbír az 500 VA-es toroidom 2 x 47000 mikrofaraddal.... Idézet: „"miért gyengék a zenészek az ágyban?Mert ott erösítö nélkül kell dolgozniuk ”
Hát meg bírni meg bírja csak nem max-on! Jobb lenne egy 600W-s azzal már lehetne fullon tolni neki!
Szia!
Az a baj,hogy csak ez áll rendelkezésemre.egyenirányítva 2x60 voltot tud.Elvileg nagyobb pufferkondival elmenne...
90%-ig kihajthatod azzal is. Afelett már úgy is meredeken nő a torzítási görbéje.
max 150 watt ha kijön gond nélkül az már jó nekem. PA célokra kellene,de lesz belöle 3 db.Eredményekröl beszámolok majd...
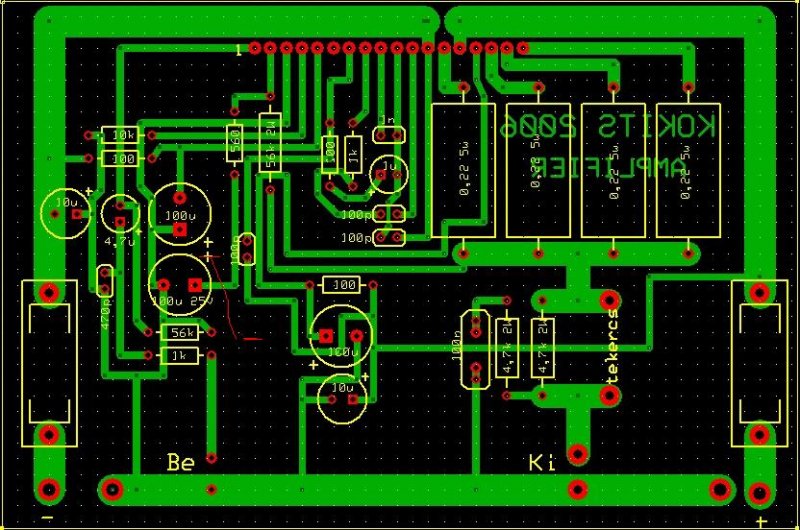
Sziasztok! Gondolkodok egy aktiv szubládán otthoni felhasznalasra. Szeretnék hozzá egy erősitőt is, mégpedig STK4048-al. A kérdésem az lenne, mit gondoltok két ilyen végfok párhuzamos kapcsolásáról. A gondolat az lenne, hogy a visszacsatoló ellenállások valamint a bemeneti bias ellenállásokat összeválogatnam minél közelibb értékekre, hogy az egyes erősitők erősitesei a lehető legközelebb essenek. Aztán egy a bemenetre kötött potisegitségével beállitanam a két ágat úgy, hogy a kimeneten (zold pontok) közé kötött hangszoron a teljesitmeny nulla legyen, majd utana, ha a potit beállitottam, beteszek egy-egy 0,1Ohm-os ellenállatot. Lsd. képen. Valamint meg egy olyan kerdesem merült fel, hogy a temat vegigolvasva nem talaltam arra utalast, hogy a 0,22 limiter ellenállások tűrése mennyire kritikus. Erről esetleg valaki tud e mondani valamit. Köszi előre is.
Sziasztok. Olvazsgattam a fórumot, de nemtaláltam olyan nyákrajzot az STK4048-hoz, ami jólenne, mert amit találtam abban is volt hiba. PL: a kondi forditva volt bekötbe :S.
Légyszives valaki adjon nekem beültetési és nyákrajzot az STK4048V-hez. Ha megcsinálom a nyákot, akkor rakhatok bele STK4050V-t is? Mert elvileg ugyanaz a panel kell nekik, csak az STK4050 nem 150, hanem min 200W-os. Az STK4050-adatlapján azvan, hogy: Recommended supply voltage VCC +-66 V. Nekem pedig +-63V-om van. Azzal fog működni? Válaszotokat előre is köszönöm.
Hali!
Itt vannak a rajzok.Nem garantálok neked semmit,hogy jó e vagy nem mert én építettem egy párat ezekből de soha többé nem építenék ilyet.Akkor inkább 100db TDA. Volt egy panel az eléggé sokáig működött vagy 6 hónapig.
Hát nemis tudom, ha tényleg annyira kevés az élettartama akkor lehet, hogy tranyósat épitek, csak nemtalálok seholsem 8ohm-ra minimum 150W-osat +-63V-ról, vagy +-45V-ról :S
Köszike a gyors választ! UI: te hány ohm-on használtad az STK-t?
Én 4 ohmra használtam.
270W-os rajzot tudok adni ha gondolod. Vagy még tudom ajánlani a B5-ös erősítőt az nagyon jó kis erősítő.
Nagyon jólenne, ha tudnál adni kapcsolást nekem, mert van itthol egy pár 600/300W-os gyári reflex hangfalam és 2X80W-al hajtom. Ezzel is akkorátszól, mint a nagyágyu, mert 99DB-es az érzékenysége, de házibulikat akarok csinálni
. Légyszives küldj nekem v.mi jó kapcsolást.
A B5-ös erősítőt megtalálod itt a fórumon is van neki topikja is.
A 270W és a B5-ős KD mester alkotása. Ja és a 270W az Fetes.
bocsika, de a lay formátumot mivel nyissam meg?
![]() ooohh ez fetes, na neee, most ment nekem szét egy 2X400W-os kit. csak dc-t nyom amindig a kimenetre .. :S köszike, de fetes-t még1x sosem! Csak ic, vagy tranyó
Sprint layout progival.
Ja és azt nem tudom,hogy mekkorát fog szólni a tápordól.
Ezt nemépitem meg, mert a kit-ben ugyanezek a fet-ek vannak és nemjól muszikál :S bocsika. +-63V-os 100VA-es trafó.
A másik egy 600VA-es +-45V-al.
Akkor marad a B5-ös vagy átmész a "Erősítő mindig és mindig" topikba és megkérded nincs e valakinek valami jó kis kapcsolási rajza.
Hello!
A 100VA-es trafót elfelejtheted! Abból te nem fogsz építeni 150W-os erősítőt, és senki sem fog. Marad a +-45V-os, de abból pedig 8 ohmon nem tudom, hogy meg lesz-e a 150W. (a TDA7293 +-45V-on, 8ohmon le tud adni kb. 90W-ot 0.5% torzítással, esetleg hídba kötöd, de akkor eléggé a határértéken járatod az IC-t, viszont kijönne belőle 8ohmra 200W. A legkorrektebb megoldás egy hidalt, párhuzamosított TDA7293 lenne. Az bírná a strapát, csak ne zárd rövidre! Mondjuk egy csatornához 4db IC... ) Nézd meg a B5 erősítőt, a VF családot, és böngészd át az erősítő mindig és mindig témát! Üdv!
ja, bocsi, elírtam 1000VA-es a transzformátor, nehargudjatok!
Köszi a választ.
Üdv!
Én is megépítettem ezt az STK 4048-as erősítőt, és hát nem vagyok elkábulva az erejével. Mivel sub-nak építettem, ezért a hangjáról nem tudok mit mondani, de az ereje szerintem nem egy nagyon bika... őszintén többet vártam tőle. Amúgy más bajom nincs vele |
Bejelentkezés
Hirdetés |





”



. Légyszives küldj nekem v.mi jó kapcsolást.







