Fórum témák
» Több friss téma |
Hali
Én ugy gondolom hogy ebböl nagyon jófajta házimozit tudnál kihozni. De szerintem nem feltétlen kell neeki hidban menie. Én inkább ezt a kettöt frontnak hagynám meg. A hátsóknak mehetnek a kis Lm1875-ök És szubnak meg Pl egy TDA7293 De amugy ahgy akarod, Mindenképen jó minöségüek az LM sorozat ezen részei. Csak az árait is tudod ugye? Isa A tápra meg visszatérünk, attol függöen milyen összeállítás vállasztol.
Az árakat nézetem (áfával).
Szerintem inkább legyen egy jo 5.1 es erősitöm minthogy utána akarjak jobat. Szóval a mély a nagy kérdés még mindig az egészben,mert szerintem sokan ezt keresik a házi mozik hangjában. Hozá kell teni,hogy én is. A kérdés még az,hogy a dvd m kimenetén már alapbol 5.1 jön e ki? A neve : yamada chili mx305 cu itt megtekinthető mit irnak rola. http://www.mpeg4-players.info/index.php?page=player.php&id=168 csatolok egy képet a hátuljárol. Szoval elröl mene az erösitöbe. Ezel mene az 5.1? És ha igen,milyen csatlakozásal? Amugy az LM3886 ot azért választottam mert azt irták valahol,hogy jo mélyet adot. Itt egy ösze hasonlitás,bár nekem nem sokat mond. Mivel enyire nem értek hozzá. http://www.werple.net.au/~gnb/audio/lmcomp.html
Szia.
Nem olyan rosz ez a yamada lejátszó. De szerintem majd ha meglesz a kész erössítöd ezzel akkor lehet le fogod cserélni. Igen van rajta sima analóg 5.1 kimenet. a rövidítések egyértelmüek. FL, FR : Front left, Front right. Vagyis elörre bal, jobb CT: Center SW: subwoofer. mélynyomó. Erröl szerintem már vágott jel jön 160Hz alatt ,szal aktív szürö sem fog kelleni. SL, SR suround left, right. hátsó bal, jobb. Amugy hol nézted az árát. Mert én az LM3875-öt a RET-töl vettem mert az volt a legolcsóbb. 1500Ft Ha ván rá pénzed és elhatározásod, akkor hajrá vágjál bele. Biztos jobb lesz mint valami komersz házimozi, nagyságrendekkel szerintem. Nos igen, biztos szép mélyeket fog kiadni, de én akkor is amellettvagyok hogy egy jó frontnak kell a sok energia. nem csak a subnak. Azon nem gondolkodtál hogy a subot külön rakod a dobozába? márha azt te fogod csinálni, Isa Szerk: jah és sima RCA kábellel kell összekötni,majd abbol is valami jobbal.
üdv!
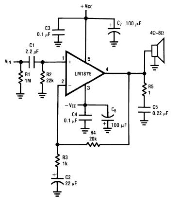
Isamisa linkelte ezt az oldalt: www.platenspeler.com/homepage/uk_index.html Itt két kapcsolás is található, egy szimmetrikus táppal, és egy sima táppal. Én az utóbbit szeretném megépíteni. Lenne néhány kérdésem: Hány wattos is ez a csoda? Tud-e valaki nyákrajzot hozzá? Mi a különbség a 1875 és a 3875-ös ic között? A segítségeteket előre is köszönöm!
Hi
most mennem kell suliba, este bövebben kifejtem. mindkét IC adatlapjában bene vannak a kérdzettek. Ha nem tudsz angolul akkro várj estig légyszí Van nyák is hozáá. azt is előkeresem. És nem csak két kapcsolás van ott. Isa
Na akkor:
Elöször is. Az adatlappban olvasható hogy: Lm1875: +-25V ajál 4 Ohmos terheléshez. Ekkor 20Wattot ad ki. de emelhetö +-30voltra amikor 30Wattot ad ki. Én egy köztes értéket javaslok +-28Voltal. Lm3875: +-40V-nál 8 Ohmosan 65 Watt a max. Én ehez is alacsonabb fesz ajánlok, +-35 , vagy +-30V Mindkét IC nek van sima tápos verziója is. De ezt nem ajánlom. Többek szerint is nics szép hangja. és nagy feszültség kéne oda... Az Lm3875 a nagytesója az Lm1875-nek. Egypár különbséggel. De ezt már irtam egyszer. A lényeg hogy mindkettövel lehet csinálni Gain Clone-t Álltalában az Invertáló kapcsolást szeretik megépíteni.Nyákrajz van a pdf-jében. De ahogy igértem előturom ami nekem van az Lm1875-höz. Az Lm3875-pedig légszerélessel van. olyan kevés az alkatrész... Ajánlolm hogy tanulmányozd át a PDF-jét. Bármelyikkel építenél, nem fogsz benne csalódni. Könnyü építés, egyzerü kapcsolás, és elég szép hangja van... Isa
a 1875-nek több alkatrész kell mint a 3875-nek?
Elökerestem az Lm1875 invertáló nyákját.
Ez a kistesóbol épített GC. a kapcsolás valahova elkeveredett nemsokára potolom Ezt el34 készítette, a terminál forumról. akinek van ideje meg kedve végigolvasgathatja a magass röptü fejtegetéseket oda látogasson el....
szimmetrikus tápot csinálhatok 2 azonos tápból is nem?
fel tudnád ide rakni a pdf-et amiről beszéltél?
Mert nekem csak a feljebbi link van, és nekem abból kicsit sötét az alkatrészlista, nameg nem találtam nyáktervet sem.
Melyiket használjam? Mi a különbség?
hi
Ugy látom kezdö vagy a témában. ugyanis az alapvetö különbség az hogy az elsö szimetrikus tápos, a másik az nem. Én kipróbálásnak ezt ajánlom:
eddig a legtöbb egy tda1554-es ic-s erősítő volt amit csináltam, tényleg kezdő vagyok
Nem baj.
ez egy nagyon egyszerü kapcsolás. szolj bátran mit nem értesz.
Csak még egy kérdés, a kondenzátorok értelem szerűen 30V-osak. De hány wattos ellenállásokat használjak? A pdf-ben nem találtam nyáktervet ezért csináltam. Az első és a második ugyanaz csak az egyikben nagyobbak a vezető felűletek (és jobban néz ki), a másokat csak érthetőség céljából raktam fel. (maga a nyákterv már tükrözve van, a beültetés nincs)
A panelon inkább 50 vagy 63 voltosakat használjt.
a tápban pedig 35 vagy nagyobbat. 0,6wattos 1%-os ellenállásokat használj. A PDF-ben pedig van nyák. keress rá, mert többfajta PDF is fenn van, amugy mivel csináltad ezt a nyákot? Te fiúúú Minek mutattam meg azt a nyákot meg a fénképet hogyan van??? Fogod és belerakod az IC-t a nyák közepére nem is gondolva a hütésre.. Nem láttad mekkora borda van a fényképen? Alapbol ugy terrvezük az IC-ket hogy a nyák szélére kerüljenek Na várjál majd én megcsinálom neked ezt a nyákot. még lehet ma este Isa
A nyákot paintban rajzoltam (jobb híján).
az ICre meg hajlított lemezt gondoltam tenni hűtés gyanánt. ------------------ I I(IC)
paintbe..
elsö próbálkozásgynánt elmegy Ajánlom neked a Sprint Layout nevezetü progit, nagyon egyszerüen megtanulható korrekt kis nyákrajzoló.Itt a topicja Haljlított lemez... hu... Gondosan át kellett volna olvasnod a PDF-jét. nagyon szépen mutatja mennyi az eldiszipált hö.
5mm vastag, vagy 2x10cm^2 felületű acéllemez se jó.
További hajtogatássan növelhető a felülete.
ALU esetleg RÉZ BORDA kell...
fontos a JÓ hővezető képesség.. üdv
Szabi, szerinted jó lesz az elképzelésem vagy legyen egy marhanagy álló borda?
![]() Mert az sem elképzelhetetlen, csak magasabb doboz kell akkor hozzá.
Jah
Megnézted a képet mekkora bordával megy el szépen passzívba? Nem véletlen raktam be a képet
Átterveztem a rajzot, tök ugyanaz mint az előző csak a szélen van az IC. Persze ezt is megcsinálom vastag vezetőfelületesre. Igy már megfelelő lesz?
Üdvözlet mindenkinek!
Nagyon tetszik a Gain Clone erősítő, örülök, hogy rátaláltam, mert érdekelnek az erőlködők és mindenképp egy hasonlóan egyszerű és jó hangú erősítőt akarok készíteni. Alapból tetszik, hogy a két secunder tekercs külön van egyenirányítva 1-1 greatz híddal, szerintem ez más erőlködőknél is jelentene valami hangbeli javulást, ez a kapcsolásteknika, esetleg mondjuk a mély hangoknál, szerintetek?
huhu:szerintem javíthat,
dr uhu: de a nyákod így sem lesz az igazi, Tudod mit, ajánlom neked hogy próbáld ki légszereléssel. Bár nyákon könnyeb szerelni. Itt egy másik nyák:
Ha csinálok 2 darabot (jobb, bal), az ic-knek lehet közös a bordája nem? Mert egy nyákra akarom a kettőt csinálni, és egy bordával egyszerűbb.
Lehet, de mindenképpen hasznéálj szigetelö gyürűt és szilikon alaátétet, meg pasztát
|
Bejelentkezés
Hirdetés |





Álltalában az Invertáló kapcsolást szeretik megépíteni.







az ICre meg hajlított lemezt gondoltam tenni hűtés gyanánt.
További hajtogatássan növelhető a felülete. 






