Fórum témák
» Több friss téma |
- Ez a felület kizárólag, az elektronikában kezdők kérdéseinek van fenntartva és nem elfelejtve, hogy hobbielektronika a fórumunk!
- Ami tehát azt jelenti, hogy a nagymama bevásárlását nem itt beszéljük meg, ill. ez nem üzenőfal! - Kerülendő az olyan kérdés, amit egy másik meglévő (több mint 17000 van), témában kellene kitárgyalni! - És végül büntetés terhe mellett kerülendő az MSN és egyéb szleng, a magyar helyesírás mellőzése, beleértve a mondateleji nagybetűket is!
Sziasztok!
Szeretnék készíteni egy egyoldalú kaputelefont. Egy mikrofon lenne a kapun, a hangszóró pedig a lakásban. Valaki tudna mutatni egy egyszerű mikrofonos kapcsolást?
Csatoltam egy kapcsolást, igaz, hogy ez mind a két irányban működik, de egyáltalán nem nehéz.
Én is ezt használom kaputelefonnak! Ha mégis fontos, hogy egyirányú legyen, akkor az egyik oldalról a mikrofon erősítőtő, a másik oldalon pedig a végfokot hagyhatod le.
Szasztok!
Lenne egy furcsa kérdésem ![]() Hol tudok beszerezni tekercselő huzalt méteres darabokba? Köszi!
Általában a HE apróhirdetései között szokott lenni, de nem méterre.
Szerintem tedd fel ezt a kérdést a beszerzős topicba, ott lehet, hogy többet segítenek.
Szia!
Szerintem sehol mivel súlyra adják, csévére tekerve és nem bontják meg.
Üdv!
UAA180-al szeretnék, egy sima kivezérlésjelzőt csinálni, ez nem is volna gond, de erős fényű LED-ekkel szeretném megvalósítani. Tranzisztorokban kezdtem el gondolkodni, de igazából nem áll nagyon össze a kép, hogy is kéne megoldanom. Nincs befejezve a kapcsolási rajz, éppen azért mert egyáltalán nem vagyok biztos benne. Sőt tudom, hogy rossz, csak kérdés hogyan lenne jó az ötlet. Ebben kérnék segítséget! üdv: Dávid
Egyáltalán kellenek a tranyók? Úgyan úgy 25mA-esek az erősfényű LED-ek nem? Meghajtja az UAA őket?
Szia!
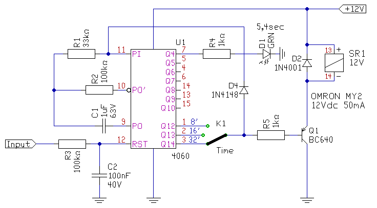
Van puffer nem az a baj. Viszont valóban gerjedt az IC, pedig volt hidegítés, de most közvetlen a táplábakra raktam egy 100n-os kondit és már jó. A zénert majd azért beiktatom csak jelenleg nincs itthon csak 7,2-es. A CD4060-as késleltetőről rajzot tudsz mutatni, hogy hogyan gondolod? A FET helyére meg akkor tranzisztor mehet ha 4060-as a késleltető? Üdv.
Hello!
Az adatlap 10mA-t ír Led-enként. De amit rajzoltál az ne megfelelő. Az IC áramot ad ki, tehát a Led helyére, maximum egy PNP tranyó illeszthető, bázis-emitter ellenállással. Oszlopkijelzés összekapuzása, viszont gondot okozna. Szóval, még egy kazal vacak kellene utána. Mert ha megnézed, akkor látszik, hogy az egyik Led árama befolyik a máikba és így van megoldva, hogy az előző is világítson. üdv! proli007
Üdv!
Kellene nekem egy 45V-ról 15V-ra csökkentő kapcsoló üzemű táp. A bökkenő hogy kb 4-5A-ra kell terveznem... Mivel ilyent nem tudok, avagy nem hiszem hogy anyagilag megérné, főleg hogy van vagy 10db kisebb kapcs üzemű táp IC-m (lm2575 és hasonló társai), így a kérdés: Lehet e párhuzamosan kötni több ilyen tápot? Kell-e valamilyen védelem az összekötéshez? Vagy elég egy sima (visszafolyást gátló) dióda a kimenetre? Köszi!
Kösz!
Igen ezt az adatlapján figyelmen kívül hagytam! Akkor így nem fog menni. Esetleg LM3914-el megpróbálhatnám.
Hello!
A bemenetét, közvetlen kötheted az IC 7. lábára. üdv! proli007
Hello!
Szerintem simán párhuzamosan köthetők. Gondold el, hogy amikor terheletlen a táp, és a kondiban meg van a kimenő feszültség, akkor is lekapcsol a táp, és senkinek nincs baja, hogy a kondiban ott a villany. Tehát ha másik szolgáltatja ezt, akkor sem lehet baj. De minden esetre olyant kell választani, ami a 45V-ot bírja és van benne áramkorlát, mert a példaként emlegetett, csak 37V-os. üdv! proli007
Köszi, igaz! Ekkor lényegében egy kondit tölt a sok ic
Bocsi, gyorsan írtam. Erre gondoltam konkrétan, csak ezeknem annyira hasonlóak a neveik, hogy első említésre már nem különböztetem meg őket.
Szia!
Szerintem a legolcsóbb megoldás, ha felkeresel egy motortekercseló műhelyt és kérsz tőlük. Én már többször kunyeráltam és 1-2 méteres darabért nem is kértek pénzt. Az igazsághoz hozzátartozik, hogy nagyon rég óta ismerem őket, talán ezért. A Dob utcában vannak, a körúttól kb. 50m-re a belváros felé, jobb oldalon.
Az UAA180 teljesítmény ledek-hez is használható, természetesen megfelelő erősítéssel. Ez az ic úgy működik, hogy a megfelelő kivezetését húzza le a gnd-re a 3 darab 4-es led csoport közül úgy, hogy a 4-es csoport utolsó ledje bekapcsolva maradjon, ha a csoport utána következő tagja is világít. Mivel a ledeknek van nyitó feszültségük, ami sorba kapcsoláskor összeadódik, ezért van 4-es csoportokba rendezve, hogy ne kelljen túl nagy tápfeszültséget használni. A meghajtó tranzisztorok emitter körébe 3 darab, 10mA-es áramgenerátor van kötve. Nagyobb áram eléréséhez talán az a legyegyszerűbb megoldás, hogy PNP tranzisztorokat hajtasz meg, és a meghajtást a blokkvázlatban szereplő áramkör tükörképeként alakítod ki. Azaz a ledek áramának megfelelő áramgenerátort a tranzisztorok közös emittereivel sorosan kötöd és a kollektorokra a ledeket. Természetesen ezt is 3-szor, mivel az ic 3*4 ledes kialakítású. Ha esetleg nem lenne eléggé érthető, amit leírtam, rajzolok egy kapcsolási rajzot is, de csak ha szükséges.
Így biztosan nem, ugyanis a rezgőköröd soha nem fog tápfeszültséget kapni. Ugyanis a relé soha nem fog átkapcsolni, a gomb megnyomásakor rezegni fog és más nem történik.
Pontosítsuk a dolgot. Ha nincs benn a fet, akkor mi kapcsolja a relét, ami rángat mint a géppuska?
A második műverősítő feltölti a C4-es kondit és a D1-es dióda miatt csak a fet gate-jén (ami elhanyagolható) és az R11-en keresztül tud kisülni. Ha fet helyett tranzisztort raksz ide, akkor a C4-es kondi a tranzisztor BE-én keresztül sokkal hamarabb kisül.
Üdv!
Hogyishívják azt az alkatrész, ami engedi az áramot, ha (pl.) "jobbról balra" folyik, de ha "balról jobbra", akkor nem engedi...
Ha jóltudom, akkor ez itt a kezdő kérdések
![]() És milyen, egyenirányító?
Namost..
Az egyenirányító váltóáramból csinál egyenáramot, de nekem olyan kell, hogy: "Hogyishívják azt az alkatrész, ami engedi az áramot, ha (pl.) "jobbról balra" folyik, de ha "balról jobbra", akkor nem engedi..." Tehát 1 irányba folyjon az áram, az konkrétan melyik dióda...
"mindegyik" , ami nem speciális. A váltóáramnál is az a lényeg, hogy a vissza irányú áramot ne engedje. Ettől lesz egyenáram, azaz egyirányú áram.
De könyörgök egy példát..., egyenirányító jó hozzá?
Tyűha, ez a neve, és kaphatok valami oldalt, ahol ez megtudnám venni, mert hestore nem talált semmit erre a "kulcsszóra"
|
Bejelentkezés
Hirdetés |














