Fórum témák
» Több friss téma |
Fórum » Erősítőhöz való hangsugárzó védelem (koppanásgátló)
Témaindító: Thom, idő: Márc 14, 2006
Témakörök:
Szia!
Köszönöm! Jól látom? 100-150Va-es trafó kell bele? Rákeresek az erősítőre mert iylen trafóm van megnézem mit tud.. Ez két oldalnak elég igaz? Üdv!
Hali!
Akkor az a kapcsolás megbízható? Én is azt szeretném megépíteni. Ez melyik évkönyvben van benn?
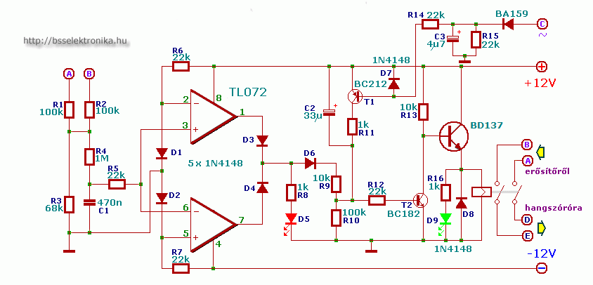
Igen megbízható. Az 1992/12 hó 591 oldalán van. Sok tranzisztor kell bele(14 összesen 12 bc 182, 2 bc 212).
Az én trafóm 120VA-es. Az szerintem tutira elég egy sztereó B8-hoz.
Alkotó
Húha, akkor nem egyre gondolunk. Én egy IC-sre gondolok (melléklet) és arra vagyok kíváncsi, hogy melyik évkönyvbe van a cikk hozzá. Azért köszi.
Értem, annyi előnye van az ic ssel szemben hogy nem igényel szimmetrikus tápfeszültséget a táplálása.
Alkotó Mivel csináltad a pozíció feliratozást?
Biztos jól müködik az az RT-s védelem, csak kicsit alkatrésztemetőnek tűnik, KD mester védelme jelentősen egyszerűbb.
Szerintem vasalással csinálta a pozició feliratokat is, aztán pedig lakkal le lett fújva, hogy tartós legyen. Tényleg szépen néz ki, de nem tudom, hogy megér-e ennyi plusz munkát.
Igen alkatrésztemető, de filléres alkatrészekből áll, szerintem nem drágább mint bármelyik védelem ami tényleg megbízható, alkatrészre meg nem érzékeny, npn és pnp si tranyó a feltétel, ha olcsóbb akad a 182 212 nél.
Tegyél fel egy rajzot arról a soktranzisztoros védelemről. Nekem nem áll itthon glédában az összes rádiótechnika, nem tudom kapásból megnézni.
És ha már sok tranzisztor, akkor a SANYÓ védelem, amit annó régen a QUAD-hoz ajánlottak, szintén abszolút megbízható, KD mester védelme előtt csak azt használtam sok tíz példányban. Alkotó
Valaki csinált már olyan védelmet ami bizonyos terhelésnél (a hangszórókimeneten) leold?
Mintha a peak led helyére tennénk egy relét. Ilyen egyszerű kapcsolásra lenne szükségem amit utólag is be lehet építeni és állítható.
Hello!
Azért nem igen látsz ilyen kapcsolást, mert ez nem igazán védené az erősítőt, inkább csak a hangszórót. (A HS500-as hangfalban volt ilyen áramkör, ami a végfok kimenő feszültségét egyenirányította és ha az magas volt, meghúzott egy relét, és lebontotta a hangfalat.) Az erősítő általában túlvezérléstől nem megy tönkre, de túlterheléstől viszont igen. Az viszont általában a végfokban túláramot jelent, így annak figyelését szokták megoldani. üdv! proli007
Az urbán féle quadnál ez nem igazán működik, lassú a védelem benne Alkotó A rajzot hétfő este felteszem.
Hello!
A válaszomban, nem pont a végfok áramvédelmére gondoltam, hanem amikor az emitter ellenállásokon eső feszültséget figyelik, és ha az statikusan túl mmagas, akkor bontják a kimeneti relét. (Azt hiszem itt is volt talán Sanyo végfokban.. nem emlékszem már rá. De az ominózus egy IC-s védelmet kapcsolta be, amit itt ajánlgattatok.) Amúgy pld. egy STK077 IC-ben állítólag olyan túláram védelem van, hogy nincs is. A tranyók és a termikus hőelosztás úgy van méretezve, hogy simán kiveri a kimeneten lévő biztit anélkül, hogy a végfok megsínylené. Tehát elég szép időre fennállhat a túláram, de az a kapcsolás miatt, nem lehet bármekkora értékű. Lehet így is. Tehát teljesen nem mindegy, milyen tranyó van a végfokban és mekkora a béketűrése. üdv! proli007
Pont ez az.. ha lekapcsolja a hangfalat az pont elég.. Nincs hangfal ergo nincs terhelés..---> nem megy tönkre a végfok.. nem?
Nekem pont egy ilyen utólag beépithető cuccos kapcsolási rajza kellene..
Hello!
Te tudod, de szerintem nem védi meg a végfokot. A védelem, csak akkor fog működni, ha nagy a végfok kimenőfeszültsége. De ez egyben azt is jelenti, hogy meg tudja hajtani a hangfalat. Akkor viszont semmi gond. Kivétel, ha a feszültség azért magas, mert már DC megy a végfokból ki. De akkor is ha már az egyik végtranyó zárlatban van, akkor a vezérlés miatt követi őt a másik is.. Az említett áramkört itt megtaláltam. Úgy látom, hogy egy 1N4148-as dióda, egy 430ohm-os ellenállás, egy 220µF-os kondiból és a 24V-os reléből állt. (Nekem volt valaha HS500-asom, és a relét kimentettem belőle, az még meg van. A többi része már akkor sem érdekelt.) Viszont a relé, nem bontotta le teljesen a hangszórót, mert emlékeim szerint át volt a kontaktus hidalva egy ellenállással. Tehát ha bekapcsolt, akkor is szólt egy kicsit a hangszóró.) üdv! proli007
Helló! Miért nem igazán szeretted a HS500-ast?
Hello!
Nem igen idevaló a kérdés, de azért, - mert a bolgár mély sugárzó, 7kHz-ig ment és nem lehetett miatta normális váltót készíteni (mindig belepofázott a középhangokba - Mert a bazi méretű hangszóró ellenére a nyitott rezonancia 22Hz volt. dobozba téve ez 40Hz lett, de csillapítatlannak tűnt. Ha betettem a megfelelő csillapítást, át ment 50Hz-re, (marha jó, mert pont az 50Hz-et sugározta). Ezt viszont egy 20cm-es mélysugárzóval is simán elértem. - A sárga középsugárzó torzított, a kék BASF meg "nem szólt". Soroljam még... De ebben elég sok szubjektum is van. Számomra az az um. "jó hangszóró", ami egy óra 90dB-es hallgatás után, még nincs kedvem "felrúgni"! üdv! proli007
Köszi a részletes választ. Én nem igazán hallottam még eredeti Orionokat szólni, csak fateromnak van egy utánépített hangfala, mely ugyanazon hangszórókkal és építési tulajdonságokkal készült, mint az Orion. Neten már sokfélét olvastam róla, jót és rosszat is, de sokhelyen egyfajta kultuszhangfalként jelent meg.
Na jó, persze régen azért ez egy "sarokkő" volt! De most már zenét sem hallgatok, nem még hangszórókat...
(Ki fogunk kapni, az offolásért, úgy hogy vége.)
A rajz amit ígértem. Nekem bevált, a SANYO gyorsítottabb változata.
Helló mindenkinek.
Egy olyan védelemre lenne szükségem,ami egy igen nagy teljesítményű (majdnem 5kW) erősítő kimenetén lévő hangszórókat kapcsolná be olyan 2s-mal később,mint ahogyan a tápfesz bekapcsolja az erősítőt.Nézegettem normál reléket,de nem volt olyan,ami megfelelt volna,helyette kinéztem egy szilárdtesteset.Tudna nekem valaki egy olyan áramkört mutatni,ami 2s-ra időzít,és azonnal lekapcsol,miután az erősítő sem kap tápfeszt.Még egy kritérium aminek meg kellene feleljen:Egy 555-tel legyen csinálva.Ezzel lényegesen egyszerűbb dolgok hozhatók össze. Ha valaki tud ilyet mutatni,azt nagyon megköszönném. Meg a hangszórók is,mert azok sem olcsóak.
Bővebben: Link Úgy gondolod, hogy az 555 ennél is egyszerűbb? Gondolom, nem csak koppanásgátlást akarsz, hanem DC védelmet is. Az enyémből egy dolog hiányzik, ennek okát ott, fenntebb megtalálod, a kikapcsoláskori AC megszűnésére triggerelt reléelengedés. Ekkora végfokban, ha van külön tápellátás kiegészítő elektronikához, akkor célszerűen onnét tápolod meg, ha nincs, akkor egyszem dióda+ párszáz µF-os kondi (az alkalmazott relék működéséhez szükséges áramerősségtől függően) elegendő ahhoz, hogy a táp megszűnésével kb. azonnal elaludjon a védelem (nálam 2200µF mellett a két Omron G8JR relé kikapcsolással "azonnal" elenged).
A koncepcióhoz annyit, hogy itt látom ismét idézve a Sanyo védelmet: Rengeteg alkatrész van benne, lényegi működése pl. az általam készítetthez képest semmiben sem tér el. A sok alkatrész miatt ugyanakkor magasabb az egyedi meghibásodás esélye, több alkatrész, több forraszt, bonyolultabb huzalozás. Számomra a védelem egyszerű, és ebből fakadó üzembiztossága, megbízhatósága az elsődleges. Ha ez a sok alkatrész redundanciát valósítana meg egyes pontokon, akkor végülis látnám értelmét, de ebben az esetben erről sem lehet beszélni. Szerk. közben eszembe jutott, hogy ne a 2.1-et tanulmányozd, hanem felette pár hozzászólással a 2.0-t. A LED és előtétellenállása befolyásolja a koppanásgátlás idejét, most anélkül, hogy ennek mélyebben utánagondolkoznék (nyilván nem nagy probléma), maradjunk a végfokomban jelenleg is működő verziónál). Leírást feltétlenül olvasd el, anélkül nehéz megérteni az 555-höz viszonyítva.
Tehát a be-kikapcsolási tranzienseket szeretnéd elkerülni.
Ezt két-három tranzisztorral, és néhány passzív alkatrésszel is meg lehet oldani. Ehhez ismerni kellene az AC DC tápfeszültségértékeket. Kimeneti kapcsolóként ekkora teljesítménynél, mágneskapcsolót használnék. Üdv.
Nem lenne jó belenyúlni az erősítőbe,elég bonyolult szerkezet.Nekem csak a késleltetés lenne a lényeg,más védelem az van benne.
Nem igazán tudom az erősítő kimeneti feszültségét,meg az áramát,de olyan 60 amperes relét vennénk.Ezért gondoltunk a szilárdtestrelét a kapcsolásra.Az a pár alkatrész tényleg nem nagy dolog,valószínű inkább avval csinálnám,csak nem tudom-e,a kocsiban lévő remote szál elbírja-e az áramkört.Mert nem csak ez az egy erősítő lesz a kocsiban,hanem mellette még kb 6.
Tehát ezek autóba való végfokok. Meg tudnád mondani, hogy mekkora biztosíték van a betáp oldalukon?
Egyébként van megfelelő késleltetés ezeknek az autós végfokoknak beépítve, amennyiben tényleg van bennük leválasztó jellegű védelem.
Ahogy az előttem szóló is mondta, azt elfelejtetted közölni hogy autós csim-bum a cucc. A "majdnem 5kW"-hoz már több mint 500A kellene! Ezért kétkedve fogadom ezt a teljesítményadatot. nem beszélve a "még 6"-ról
Szilárdtest relével hangkimenetet és a hangszóró között nem tudsz kapcsolni, mivel nem mechanikus érintkező pár van benne, hanem triak. De nincs is erre szükség, mert mint említették is, ezt a koppanás védelmi funkciót minden valamirevaló erölködőnek tudnia illene.
Nincsen benne beépített bizti.A tápcsatlakozása olyan vastag,hogy egy átlag nagyujj lazán belefér,és a pozitív és a negatív ágban is két ilyen méretes csatlakozó van.Ami késleltetés van benne,az csak a tápegységet kapcsolja,a hangszórót nem.De ne olyan pukkanásra gondoljatok,mint pl egy átlag erősítőnél,hanem egy kicsivel kisebb,de azért szerintem ártalmas mértékűre.
Az erősítő egy Impact Digital Devil. A szilárdtestes relé tényleg hülye ötlet,keresek valami nagy ipari mágneskapcsolósat helyette.Egy késleltetős áramkört kell akkor csináljak,és kész.Elvileg. Az a másik hat erősítő az nem ugyan ez lesz,hanem a többi hangszórót fogja hajtani.Ezek azért lényegesen kisebbek mint ez a nagydarab erőlködő.
Máshogy kérdezem: Mit ajánl hozzá a gyártó, mekkora biztosítékot?
5kW marhaság erre a végfokra, de még a google által talált 3,7kW 1Ohm-ra is kérdőjeles kicsit. Ehhez kb. 60A kell elfolyjon azon a két kábelen, ami a végfokról a kimeneti kapcsokra viszi az áramot. Ehhez lehet még kapni relét, Omron G8JR személyében például (70A folyamatos, 150A pillanatnyi terhelhetőség, 5mOhm kontaktellenállás). Meghajtásra SOSEM használod a remote szálat! Nem tudni, mi van a remote-on, lehet az bika antennavezérlés, vagy logikai szint minimális terhelhetőséggel is akár. A remote-ról vezérelhető tranzisztor, ami a relét megtápolja.
Én sem a táplálást gondoltam róla,csak a bekapcsolást.Azért is elmélkedtem azon,hogy elbírja e az időzítőt a sok erősítő mellett.
Én úgy emlékszem olyan 250-es biztit ajánlanak hozzá,de majd ahogy sikerül szerezni valami szép nagyot,olyan lesz. |
Bejelentkezés
Hirdetés |















