Fórum témák
» Több friss téma |
Fórum » Labortápegység készítése
Igen az L idommal vagyok bajban, nem veszi a hőt, a véknyabb pedig biztos nem elég. Maradt a bordára fogatás, ha lenne marógép a profilt bele lehetne marni a bordákhoz, de most itt nincs, az adná pedig a legjobb hűkapcsolatot, viszont L idomhoz hasonló kialakítású része van, szellősen is rakom a tranzisztorokat, remélem zavart nem szed össze, talán jó lesz, ha nem akkor marad a sok kis borda ami 1-1 darab tranzisztorral elbír. Öszvér tápként használom majd. Persze hogy így beválik-e vagy sem, az a jövő zenéje, de mindenesetre csak opció lesz rajta az 50V amit néha használok is (25 V és 16 V tekercseim vannak a toroidon duplán, meg van még egy 26 v tekercsem, a többi segéd feszültséget egy kis hiperszil trafóra bízom, persze ez a segédtáp trafója még csak papírra vetett formában van).
0.22 ohmos ellenállások vannak az emitterágban. Összvér táp, van egy olyan mondás ami mindenre jó az nem jó semmire, remélem sikerül megcáfolnom ezzel a táppal. 2 éve próbálgatok különböző kapcsolásokat, eddig ez a legszinpatikusabb, tudása terén a legjobb eddig amit láttam/próbáltam. Ez annak is a sikere hogy Alkotó és a he tagok vették a fáradtságot az elkészítéshez, esetleges hibái kiküszöböléséhez.
Sziasztok!
Megépítettem a labortápegységet. Az 1. képen látható nagy trafóról kapja a táp a delejt, 17.5 V-ot. A segédtápok 1db 12V 1A-es adapterről kapják. (Remélem ez nem akkora nagy gáz) Még csak éleszteni akarom a tápot, nem használni, ezért nincsenek hűtőbordák. Van néhány gond: Bekapcsolás után a következő a helyzet: A panelmérő 7.6V-ot mutat és nem ragál arra, hogy a nagy potikat h tekergetem. A saját "kalibráló" potiját tekergetve 7.6 V a legkisebb mért fesz amire be lehet állítani. Árammérésben hasonló a helyzet, csak 75 mA-t jelez. A sárga LED világít és csak akkor alszik el, ha kb. az 1/5-éig feltekerem az áramszabályzó potit.(Szubjektív megítélésem szerint elég halványan ég, de ez látszik egy kicsit az 1. képen) A következő IC-k melegednek (nem tudom, h minden esetben normális-e):TSC 431, TSC 78L05, 79L05, 7805 nagyon. Vmint egy ellenállás: R17 kapcsrajz A feszt rendesen tudom szabályozni a potikkal. Az utólagos módosításokat nem végeztem el (zenerek, egy ell. cseréje) Hol ronthattam el, hol lehet a hiba? Előre is köszi minden segítséget! Nem tudok képet feltölteni! Hiába csatolom és állítom be az aut.méretezést, csak "gondolkodik" és nem küldi el az üzenetem. Az lehet baj, h 10 megapixeles képeket már nem tud feldolgozni? 3,5MB egy kép
A panelmérő már megy, a 7805 nagyon melegedik.
Utóbbi megoldására egy 9V-os tápot teszek a 12 helyére. Talán egy fokkal jobb lesz.
Én nem változtattam, 0,22 2w ot használok. Minden tápba 0,1 emitter ellenállást láttam, itt kivételesen 0.22 őt, okkal lehet az annyi amennyi, sokan rágták át a tápon magukat, és ezt mégis úgy hagyták. Hiszek ennek, engem már meggyőzött a jóságáról a táp, csak a teljesítménytranzisztorai a bordát még nem hogy hőt kellene elvezetni, ha lehet akkor teszek bele 5. tranzisztort, hátha jobban tudja fűteni a bordát. Az áram szabályzó potméter nálam két darabból lesz csinálva, egy 100 ohm helipot és egy 1k normál potméter, ugyan úgy a feszültség szabályzás is normál potméterrel és helipottal tervezem szerelni.
Köszi szépen! Én amúgy is BD 250C-t rakok bele és gondolom a BC 179 helyére viszont jó lesz a BD 242.
Nem tudom, hogy elég lesz-e 1 db BD 250-es mert én szeretnék belőle 10 Amper körül kirángatni. De ha nem lehet belőle akkor nem is kínlódok vele. Vagy esetleg 2 darab 250-es párhuzamba kötve. Egyébként akkor mi lenne az ellenállás értéke?
Üdv.!
Ha a feszültséget tudod állítani a táp kimenetén, akkor minden bizonnyal a táp működik. A hiba a panelmérőnél lehet. Mérj rá közvetlen az ICL7107 30-as és 31-es lábaira digimultival és változtasd a táp kimeneti feszültségét! Közben nézd, hogy változik-e a feszültség a 30-31-es lábakon. (Szerintem nem fog.)
A panelmérő működik már( vmi piszok rövidzárat csinált két láb között).
A probléma az, hogy az áramkorlát jelez, akkor is ha nullára le van tekerve minden és a kimeneten csak a multimérő van. Csak akkor alszik el ha feltekerem egy kicsit az áramot. Ekkor megjelenik a feszültség a kimeneten. De ha visszatekerem akkor a feszültség marad, sőt akkor is ha lekapcsolom a DC be/ki kapcsolót, 2-3 V van a kimeneten kikapcsolt állapotban. Utóbbi teljesen érthetetlen számomra. Ha feltekerem az áramkorlátot kialszik a sárga LED, ha feltekerem a feszültséget is maxra újra kigyullad egy bizonyos értéknél. A max feszültség 21.8 V ( 20VAC megy be a főbemeneten). Umax poti teljesen feltekerve (úgy h maximális legyen a kiszabályozható feszültség). Ha feltekerem az áramszabályzó potit maxra és utána a feszültséget is maxra megjelenik a 21.8 V, ezután ha letekrem az áramot minimumra a feszültség marad, de ha azt is lassan tekerem le, akkor kb 14V-nál hirtelen nullára csökken a a feszültség. Miért jelenik meg feszültség a kimeneten kikapcsolt állapotban és miért nem megy jól az áramkorlát? (A segédtápok most 7.5 VAC-ot kapnak.)
A K1-es kapcsoló kikapcsolt állásában nem lehet semekkora feszültség sem a kimeneten.
Az áramot állító potméter ha teljesen le van tekerve akkor terhelés nélkül is áramgenerátoros üzemmódba lép a tápegység és a kimeneti feszültség ilyenkor nulla lesz. Ez normális. Ha a feszültséget állító potit maximumra tekered, akkor is kigyullad a sárga LED. Ennek ugyan nem szabadna megtörténnie, de ez is normális jelenség. Ez azért van, mert nem követted az élesztési utasításokat amit a cikkben leírtam. Ha ugyanis a maximális feszültséget korlátozó potméter (P3) normálisan be lenne állítva, akkor nem történne ez meg. Idézet: „Ha feltekerem az áramszabályzó potit maxra és utána a feszültséget is maxra megjelenik a 21.8 V, ezután ha letekrem az áramot minimumra a feszültség marad, de ha azt is lassan tekerem le, akkor kb 14V-nál hirtelen nullára csökken a a feszültség.” Na ez már érdekes jelenség. Ötletem sincs, hogy mi okozhatja...
Hello!
Hát a 10A-nek azért vannak buktatói. De ez attól is függ, mire használod a tápot, - Ha rövidzárlatba kerülhet a kimenet, akkor már több mint 200W-ot kell hővé alakítani. Ehhez megfelelő méretű borda kell, mert az már "négy páka teljesítménye". - Én legalább 3db nagy BD-t tennék bele "párhuzamosan", és mindegyik emitterében külön a 0,22ohm-ot. Ez biztosítja az egyenlő áramelosztást a tranyók között. (A 3*3A, plusz az LM317 1,5A-e ki is adná a 10A végáramot.) Igaz, az áramkorlát, csak az egyik tranyó emitteráramát nézi. De ha az áramhatárolással nem akarunk "nyulat lőni" akkor megfelelő lehet. - Ennek a kapcsolásnak elég magas a "maradék feszültsége" (Dropout), így minimálisan 4V-al magasabbnak kell lenni, a nyers feszültségnek a pufferkondin, mint a kimenő feszültség. ((És ez nem csak a puffrekondin mért feszültségre értendő, mert ott a műszerrel, csak az átlagértéket méred, hanem a brummfeszültség csúcsértékének aljától.) Tehát, hogy 10A majd kivehető-e belőle, az függ a trafó feszültségétől (feszültség esésétől), az egyenirányító maradék feszültségétől, a pufferkondi nagyságától. A brummfeszültség közelítő értéke kétutas egyenirányítás esetén egyenlő Ub=1,5*It/Cp Itt az Ub voltban, az It mA-ben és a Cp µF-ban számolandó. Tehát 22000µF-os kondi és 10A áram esetén, a brummfeszültség kb. 680mVeff. Ennek csúcsértéke 968mV azaz gyakorlatilag 1V. Tehát ha a pufferkondin mért feszültségből (10A-al terhelt állapotban) le kell vonni az 1V-ot, és még így is meg kell lenni a 4V maradék feszültségnek a kimenet és a bement között. - Tekintve, hogy a 10A már tekintélyes áram, az egyenirányító is szépen fog melegedni. A diódák nyitóirányú feszültsége, itt már megközelíti az 1V-ot, és mivel kettő van mindig sorban, így ott is közel 20W hő fog keletkezni. - A trafó szükséges teljesítményét, nem a kimeneti feszültségre, hanem a pufferfeszültséghez szükséges váltóra, * 10A-ra kell méretezni. Tehát valahogy így kell nekirugaszkodni a feladatnak. üdv! proli007
Ezt látva jobban járnék ha ATTILA86 labortápját építeném meg mert az mégis csak egy működő képes kapcsolás és korrektebb is ennél! Főleg, hogy abban már van szabályozható áramkorlát is. Ezt a kapcsolást az egyszerűsége bonyolítja túl.
Mindenesetre köszönöm a segítséget és elgondolkozom, hogy a trafót akkor mire is tekerjem meg mert nem mindegy, hogy mit épít az ember. Üdv.: djgombi
Helló!
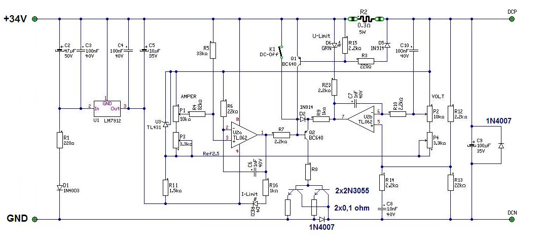
Elnézést kérek, hogy 1 hétig nem írtam, csak nem voltam itthon, amiatt húzódott a válasz. A táp egy félhidas, kapcsoló üzemű, tehát nem lehet szétválasztani a két ágat, ezért is mondtam, hogy olyan, mint egy középmegcsapolásos trafó. 2x34v DC a kimenő feszültség, amit terheltem már áganként 4,5 amperrel is, ekkor 2x32V-ra esett le a fesz, tehát a kivett teljesítmény kb 280W volt. Erre szeretnék építeni egy szimmetrikus labortápegységet, remélem tudtok valami megfelelőt ajánlani. Üdv!
Sziasztok! A fetes tápba miért kell 500V-os FET? Szerintem az IRF3205 a maga 55V jával elegendő a 35V-os táphoz és barom nagy áram és kis belső ellenállás jellemzi.
Pl.: IRFZ44 is jó lenne és csak 2-300Ft-ba kerül. Kivi leszek erre a kapcsolásra, hogy fog mükszeni. Szimuláción én is megcsinálom. Frappáns kapcsolás és egyszerű, nincs agyonbonyolítva.
Már mutattam neked kettőt is, PCB vagy PROLI féle táp szerintem teljesen jó lenne ide. proliét én is megépítettem kettő példányban, nagyon jó kis táp, azt pláne merem ajánlani.
Üdv.
Sziasztok !
Összedobtam egy sima LDO fetes regulátort, de nem működik, valaki akinek van multisim 10 e meg tudná nézni hogy hátha csak az enyém sz**, vagy valimi teljesen egyértelmű dolgot nem veszek észre? Előre is köszi! Kicsit finomabban fogalmazz!--vicsys
Nálam működik! Tegyél be egy GROUND-ot a negatív ágba!
Tegyél egy Gnd-t a kapcsolásodnak és máris megy a szimulációd...
Igen most annyival jobb hogy elindul egyáltalán , de a kimeneten van 3v brumm, ami egy kicsit sok, és szerintem nem is reális. Másrészről meg újra megrajzolva
néha működik néha nem. Ráadásul a GND-t nem is értem minek oda.(ez persze lehet az én tudáshiányom , de akkor sem értem)
"a GND-t nem is értem minek oda"
Ha nincs Gnd-d akkor mihez viszonyítasz? Mihez képest van neked annyi amennyi?
Hát amikor berakok egy feszültségforrást esetünkben V1
akkor annak van negatív sarka és gondolom ahhoz képest.
Gondold el hogy beraksz két feszültség-forrást mert egy erősítőnek duplatáp kell.
Akkor mihez képest viszonyítasz ha nincs megadva a Gnd?
Helló!
A Proli-féle táp tetszett meg igazán, így megpróbáltam átrajzolni áteresztő tranyósra. Megnéznétek, hogy jó-e, ha van egy kis időtök? Hogyan tudnék ebből kettőt kötni egy középmegcsapolásos trafóra, hogy szimmetrikus feszt lehessen róla levenni? A segítségeteket előre is köszönöm, Üdv, Arpy
Attól tartok, hogy ha nem lehet szétszedni a közép megcsapolást, akkor félek nem tudsz szimmetrikus tápot csinálni csak kettős tápot, amiket egymástól függetlenül lehet használni.
Sajnos én is ettől féltem..
Valaki nem ismer valamilyen kapcsolást középmegcsapolásos trafóhoz? Esetleg nem lehetne valahogy elkészíteni egy táp tükörképét a GND és a negatív fesz közé valahogy? Válaszotokat előre is köszönöm, Üdv, Arpy
Hello!
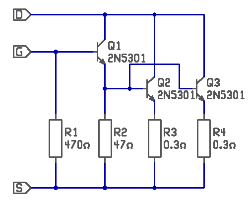
- Doncso-nak teljesen igaza van. Itt mind két tápágban van valami. Ahhoz, hogy szimmetrikus táp legyen, az egyik ágban nem lehet semmi. - Önmagában a tranyó, nem elegendő, mert a meghajtó áram nem lesz elegendő. Ezért darlington kapcsolás szükséges a Fet helyett. Viszont így a maradék feszültség (Dropout) lényegesen magasabb lesz, mint a Fet-el. - Én ugyan a teszt áramkörnél nem 2N3055-öt használtam, de azzal is menne. Íme! üdv! proli007
Mit szoltok ehhez a táphoz. A Fetes tápon változtattam kicsit mert elég zajos volt a szimulátor szerint.
Én is szeretem a szimulátorokat, de azért próbáld ki a gyakorlatban is hogy zajos-e. Ha pedig ilyen vonalas képet raksz fel, akkor ne a fotókra optimalizált jpg eljárással tömörítsd, hanem vonalas rajzokhoz optimális png -be.
Nem zavar az ellenállás szimbóluma?
Szerintem sokkal áttekinthetőbb, ha átállitod az európai jelölésrendszerre. |
Bejelentkezés
Hirdetés |




Ötletem sincs, hogy mi okozhatja... 





