Fórum témák
» Több friss téma |
Fórum » Erősítőhöz való hangsugárzó védelem (koppanásgátló)
Témaindító: Thom, idő: Márc 14, 2006
Témakörök:
Egy ilyen időzítő terhelése rendkívül kicsire is méretezhető, ráadásul csak az időzítés folyamatában terhel. De maga a relé nem innen tápolódik, hanem valami kapcsolt 12V-os körről.
A 250A-es értéket NE LÉPD TÚL! a biztosíték nem tuningdísz, hanem nagyon lényeges biztonsági berendezés, a tűzvédelem egyik alapja. Számoljunk kicsit. 250A-es ajánlat mellett a reális, felvett üzemi áramerősség 200A körül maximalizálódik. Ez a relatív jó hatásfokú kapcsolóüzemű végfok és inverter miatt kis túlzással legyen 170A "hasznos" áramerősség. Ezt mondjuk 14V-tal szorozzuk fel, hiszen üzem közben miért ne lehetne ennyi. Ebből 2,5kW körüli végeredmény adódik.
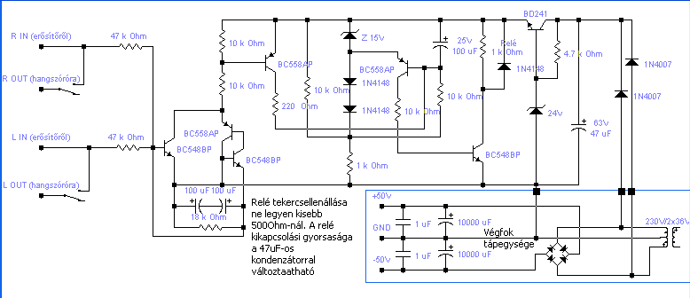
Üdv mindenkinek!Én megépítettem a szóban forgó hangszóróvédelmet és kifogástalanul működik,annyi kiegészítéssel hogy csináltam neki eggy zéneres tápot ,mivel 12 voltal megy.De meglehet oldani 24 voltal is.Konkrétan egy videoton EA 6383-as erősítőbe raktam bele,mert gyárilag nincs benne.
Sziasztok!
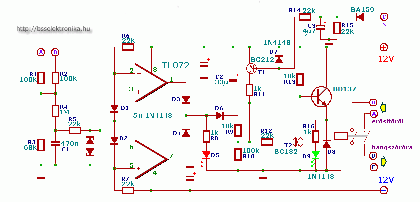
Megépítettem a mellékletben lévő hangszóró védő áramkört, a bekapcsolási késleltetés és a kikapcsolási azonnali leoldás teljesen jól működik, de az egyenfeszültség elleni védelem rendetlenkedik. Mind pozitív és mind negatív feszültséggel is az csinálja, hogy amikor rákapcsolom a feszt akkor leold, majd kb. 3 másodperc múlva egy pillanatra behúz a relé majd megint 3 másodpercig megint leoldva marad és így tovább amíg le nem veszem a feszt a bemenetről. Hol keressem a hibát? Meg az meg tudja valaki mondani, hogy erről a kapcsolásról a cikk melyik RT-évkönyben található meg?
Szia!
Nem lehet, hogy a feszültséget a kimenetre kötötted, így mikor elenged a relé lekapcsolja az egyenfeszt róla?
Az (A) és/vagy (B) pontra kötöttem +/- feszültséget.
Közvetlenül a 100K-s ellenállásra? Panelrajzod esetleg nincs?
Sziasztok
A mellékelt hangszóróvédő kapcsolást szeretném megépíteni 2x130w vf2 erősítőmhöz. Szerintetek milyen relét tegyek bele ? Köszi, Qba
Olyat, aminek az ellenállása nagyobb mint 500ohm, és van annyi érintkezője, ahány hangszórót kapcsolni akarsz, és végül képes kellően nagy áramot kapcsolni.
Csak hogy esetleg láss egy másik nyáktervet is, itt van pl. az enyém. Ez ugyanaz a kapcsolás, csak másmilyen a nyákja. (a te nyákod nálam egy üres SL-lap, más nem jelenik meg.) Alkotó
Szia!
A piros LED elalszik mikor, a relé egy pillanatra meghúz?
Csináltam egy kis videot, telefonos nem túl jó minőségő, de talán a lényeg látható rajta. Egyelőre csak beraktam azokat a LED-eket amik elsőre kezembe kerültek. Nálam a zöld az sárga, a piros pedig zöld (egyelőre)
. Ma nem volt időm vele foglalkozni, holnap jól átnézem...itt megtalálható a videó
Szia!
Átnézegettem a kapcsolási rajzot, meg a panelrajzot, és két dolgot találtam, amit szerintem érdemes volna megcsinálni: - Hiányolok egy-egy 10-47µF-es kondit a +-12V-os tápról. Elég hosszúnak érzem azokat a vezetékeket, bár a panel többi részét nem látom, de a relé miatt főleg a +12V-os ágon nem árthat. - Szerintem hiányzik a műveleti erősítő bemenetéról egy szembe fordított zener diódapár, mert kb. 30V felett a bemeneti feszültség értéke meghaladhatja a műveleti erősítő tápfeszültségét, ami nem biztos, hogy jó ötlet. Pár voltos(pl. 6.8V) zener dióda jó lenne oda.
A pufferrel szerintem nem lehet gond, közvetlen a 7812 és 7912 előtt és után is van 100-100u + 100+100n és az egész fokozat még oldalanként 3x4700u-ról kapja a delejt. A zénereket megpróbálom, remélem találok itthon megfelelő értékűt.
Szia!
Hány voltot kapcsoltál a védelem bemenetére próbának?
A védelem saját tápját kapcsoltam a bemenetre.
Szia!
A +-12V-ot? A zenereket próbáltad?
Igen a +/-12V-ot, most raktam be két 5.6V-os zénert, de ugyanazt csinálja
.
Szia!
Akkor mérni kell. Én kiforrasztanám az R9 10Kohmos ellenállás egyik végét, és megnézném mit csinál. Mérni kellene a műveleti erősítő lábain a feszültséget. Más típusú műveleti erősítővel próbáltad(pl. 358)?
Hello!
- A zénertől csak az IC védelme javul meg, működése aligha. - Szerintem valami triviális hibát követsz el. (Pld. a relével kapcsolod a bemeneti feszültséget is, vagy magát a tápot. Vagy a táp összefossa magát, mikor meghúz a relé.) Szerintem valami egyszerű hiba van. - De a jó ötlet, a mérni-mérni-mérni. üdv! proli007
Igen jól sejted, van több relé is közbe, de szerintem ezeknek nincs közük a rendellenes működéshez. Van egy relé a toroid primer oldalán a lágyindítóba és egy a szekunder oldalon a hővédelembe, de ez a relé alapból zárt érintkezőkkel működik helyesen, csak akkor húz be (és bontja az erősítő tápfesz-ét) ha a borda túlmelegedett ez mellesleg teljesen külön áramkörről megy galvanikus kapcsolat nincs köztük. Most van egy kis idő nekiállok szétboncolni a hsz. védelmet.
Hello!
Idézet: „de ez a relé alapból zárt érintkezőkkel működik helyesen, csak akkor húz be (és bontja az erősítő tápfesz-ét)” És közben a +-12V nem arról a tápról megy véletlenül amit lebont? üdv! proli007
De arról megy, de mivel nem bont a relé (még az a rész be sincs üzemelve) ezért nem szólhat bele (Jelenleg csak a zárt érintkezők vannak használva belőle).
Hello!
Akkor nem tudom, de ez azért abból kell kiindulni , hogy ez nem egy elvarázsolt kastély, csak egy egyszerű áramkör. (A "zárt érintkező" az, amelyik érintkező éppen zárva van. A relének inkább "záró" (NO) és "bontó" (NC) érintkezői vannak. ) üdv! proli007
Szia!
Nekem az gyanús, hogy a piros LED csak egy pillanatra villan fel, pedig annak a relétől függetlenül folyamatosan világítania kell ameddig egyenfeszültség van a kimeneten. Továbbra is azt mondom forraszd ki az R9-es ellenállás egyik végét, rakj a bemenetre egyenáramot, és mérd meg a műveleti erősítő feszültségeit.
Először kicseréltem a műv. erősítőt LM358-ra, de az eredmény ugyanaz, aztán méregettem. Kikötöttem az R9 10K-s ellenállást majd, megmértem a műv. erősítő lábain és a D3, D4, D6 közös pontján a feszültséget. Az eredmények:
Nincs egyenfeszültség a bemeneten: Műv. erősítő lábai: 1. -11,4V 2. 1,35V 3. (938mV) 5. 312mV 6. (938mV) 7. -11,4V A három dióda közös pontján: 729mV +12V egyenfeszültség a bemeneten: Műv. erősítő lábai: 1. 11,4V 2. 1,35V 3. 3,23V 5. 312mV 6. 3,23V 7. -11,4V A három dióda közös pontján: 10,5V -12V egyenfeszültség a bemeneten: Műv. erősítő lábai: 1. -11,4V 2. 1,35V 3. -1,56V 5. 312mV 6. -1,56V 7. 11,4V A három dióda közös pontján: 10,5V Kicsit keveslem az 5. lábon lévő referencia feszültséget... Amikor rátettem az egyenfeszt akkor mindkét esetben stabilan mérhető volt a 10,5V-t a diódák közös pontján, nem ugrált, majd mikor levettem a feszt akkor 2-3mp múlva visszaugrott 729mV-ra.
Lényegébe tehát működik az egyenfesz védelem, világít is a LED rendesen amikor kell. de ha vissza van kötve az R9 borul minden.
Szia!
Szerintem ellenőrizd a föld vezetődet, mert lehet, hogy földszakadásod van. Elméletileg az IC 2-es lábán 0.7V, a 5-ös lábán -0.7V körül kell lennie a feszültségnek, ha a két dióda közös pontján 0V van. Olyannak tűnik innen, hogy a földvezetőd szakadt lehet, és az a rész "lebeg" a levegőben.
Hali!
Az elvileg lehetetlen, a GND mindenhol át is van ónozva, és többször is átmentem szakadásvizsgálóval rajta.
Szia!
Mérd meg a két dióda közös pontján a feszültséget. Ha ott 0V van akkor ellenőrizni kell a két diódát, mert 1.35V-os nyitófeszültség nagyon sok 22Kohmos ellenállás esetén! A másik negatív oldalon meg kevés a 0.3V. mind a két helyen a helyes érték 0.7V körül van és egyenlőnek kell lennie, feltéve, ha a két ellenállás megfelelő értékű.
Szia!
Mértem megint, most nem szkóppal hanem sima multival... a szkópom csalt, alapból volt 700mV körüli zaj. A referenciafeszültségek megvannak: 0,54V és -0,54V. A két diódán alapból 30mV van, +/-12V esetén pedig 9,4V. Szerintem ezek az értékek már rendbe vannak. |
Bejelentkezés
Hirdetés |









. Ma nem volt időm vele foglalkozni, holnap jól átnézem...
. 




