Fórum témák
» Több friss téma |
Fórum » Labortápegység készítése
Váááh, én összekevertem az 1. és 2. verzió képeit, azért nem értettem, mert nekem a fekete hegesztett tűnt stabilabbnak már elsőre is a kép alapján. Bocsi
Hűtés témában végeztem egy tanulságos kísérletet. Szinte biztos voltam az eredményben, de mégis csak megnyugtató, hogy be is igazolódtak a feltevések.
A labortáp mindkét példányán volt egy, a fotón is látható borda, de az nem tudta kellő mértékben hűteni a tranzisztorokat, alig pár perc alatt felment a tokhőmérséklet 70°C-ra, és még akkor tovább nőtt. Most egyetlen bordára szereltem fel mindkét tápot. Azért ez egy viszonylag nagy borda, közel 2000cm2 felülettel. De nem is ez a lényeg, hanem hogy egy igen nagy méretű (125x125mm) ventilátorral kényszer-hűtést is alkalmazok. Így elértem azt, hogy a korábbi 1borda/1táp terheléssel azonos módon, mindkét oldalt egyszerre terhelve, 2 óra folyamatos üzem mellett is a képeken látható hőmérséklet állt be. Nagyon fontos, ez beállt, tehát már nem nő tovább. A tehelés, minkét tápon 1-1 db 24V/100W-os izzó volt. Nálam a bemeneti feszültség viszonylag kicsi (az is csak egy hiba miatt annyi, mert 40V-ra terveztem csak a kimenetet), 54V üresjáratban. Ha ezzel számolunk, meg a 4A-es tartós terhelő árrammal, akkor (54-24)*4=120W teljesítményt kell eldiszipálni táponként. Ezt a 240W-ot, ilyen hűtési kialakítás mellett, teljes biztonsággal, végtelen hosszú ideig képes eldiszipálni. Természetesen ez egy köztes terhelési állapot, de a korábbi hűtés mellett, már ez is túlmelegítette a rendszert. Ha rövidre zárjuk a kimenetet, ráadásul mindkettőt, és még az áramkolrlátot is feltekerjük 5A-re, akkor az én értékeimmel, akár 54x5=270Wx2=540W-nyi teljesítményt is "tenni" kéne valahová. Erre a szélsőségre nem lenne gazdaságos felkészíteni a rendszert, én csak egy dupla hőfgyelőt fogok alkalmazni, ami először indítja ventillátort, majd ha tovább melegszik, akkor mondjuk lekapcsolja a terhelést.
Kihagytam valamit. A ventilátor FÚJJA a bordát nem pedig szívja. Ez egy kicsit zajosabb légáramlást jelent, de egyértelműen jobb így a hűtés, illetve vegyétek észre, hogy tettem egy kis alátétet, hogy a levegő, a bordák közt haladva, alul-felül eltudjon távozni.
Nagyon tetszik ez a labortáp de egy ici pici gondom van vele kapcsolatban. Van két helipotom, de sajnos csak 10K-sak. Van rá mód hogy át méretezzük a feszültségszabályozó rész 50k-s potiját 10K-s-ra??? Ebben kérnék segítséget!
Tedd be rendesen a linket, ez nem az volt. Frankye
Most ujra próbálkozom, remélem sikerül berakni a linket amire az előző kérdésem vonatkozik,, [lehet e az 50k-potit 10k-s-ra cserélni??? Pontosabban 2,2K és 47K-s feszültségszabályozó potmétereket. Válaszotokat előre is köszönöm! kérdésemBővebben: Link
Üdv!
A korábban már említett tápegységet kompletten összeállítottam (dobozolva van), viszont újabb probléma merült fel. Egy 40V -os szekunder feszültségű toroid trafót vettem, és egy gratez híddal 34 volt egyenfeszültséget táplálok be az áramkörbe. Ekkor viszont a szabályozás nem 2,77V -ról indul, hanem 8-ról. Ha 24V-ot táplálok be ok minden. Ennek mi lehet az oka?
Hello!
Igen ki lehet cserélni, ha 10kohm-os és egy 500ohm-os potit használsz, akkor az R5 helyett, egy 1,5kohm-os ellenállás építesz be, az R4 pedig nem kell. üdv! proli007
Hello!
Nem gond, hogy az IC maximális tápfeszültsége 40V? Ha a trafód 40V váltót ad le, akkor az egyenfeszültség nem 34V, hanem 52V körül van. Lehet a műszerrel, pufferkondi nélkül mérted ezt a fals értéket. De ha a trafód 34V-os, akkor is a nyers egyenfeszültséged. 44V körül van. Csoda, ha még él az IC. üdv! proli007
Köszönöm a gyors választ, teljesen igazad van. Pufferrel 52V az egyenfeszültség. Viszont azt honnan tudhatom ,hogy egy adott váltófeszültséget egyenirányítva majd azt pufferelve mekkora be táp feszültséggel kell a bemeneten számolnom? Tudom hülye kérdések ezek de én ilyen szintem nem vagyok otthon a témában. Szóval ha itt az ic miatt 40V a korlát, akkor milyen max váltófeszültség jöhet szóba ami egyenirányítva és pufferelve megfelel?
Hello!
Igen egyszerű, a váltófeszültség mérésnél a váltó effektív értékét méred (pontosabban a műszer abban van kalibrálva), mert a váltófeszültség munkavégző képessége számít igazán. Így 23V váltó, és 23V egyen feszültségnek ugyan akkora a munkavégző képessége. De a szinuszos váltófeszültségnek csúcsértéke, négyzetgyök kettővel (1,42) több, mint az effektív értéke. Ha egyenirányítasz, a kondi (ha van) csúcsértékre töltődik maximálisan. Gyakorlatban a diódák vesztesége miatt, 1,3-al szoktam számolni. Visszafelé természetesen 1/1,3-al (0,77). üdv! proli007
Én is 1,3-1,35 körül számolok, és beválik. Sőt ebben már benne van a diódán eső kb.0,7V körüli veszteség és némi feszültségesés, ami a terhelés hatására lép fel. Azért összetett ez az ügy, mert a terhelés hatására csökken a váltó feszültség is, meg a puffer sem tud teljesen csúcsra töltődni, de ezek mértéke elég sok mindentől függ.
Pl. ha a váltó feszültség 24V, akkor ebből egyenirányítva és pufferelve jó közelítéssel 24*1,35=32,4V egyenfeszültségre lehet számítani. Természetesen a puffer mérete azért távolról sem mindegy, az nagyban függ a várható terheléstől.
Köszönet hogy fontolóra vetted a kérdésem, és időt szántál a problémámra!
Köszönöm az építő válaszokat. Én gépész vonalon tanulok, elektróról nálunk nemsok szó esik, főleg ilyesmiről.
Üdv!
Egy trafó adatlapján láttam a következőt: 155VA Uo=27.2V U=21.2V Hogyan éretlmezhető ez a két feszültség? Az Uo gondolom az üresjárási de terhelés alatt ezt nem tartaná?
Ezt nem lehet így eldönteni. A feszültség egy ilyen teljesítményű trafón baj ha ekkora mértékben esik.
Próbáld ki, bekapcsolod, méred, terheled, méred. És már meg is van a pontos "diagnózis"!
Nem az enyém, csak a vaterán böngészgetek. Azt nem értem, hogy van ahol simán feltüntetik, hogy szekunder feszültség és kész. Van ahol meg Uo-t és U-t is megad külön. Mert ha pl. az előbb említettet beépítem egy tápegységbe, megterhelem egy beállított fesz-el és leesik nekem 6V-ot is akár?
Hello!
Egy transzformátor feszültségesése, alapvetően a névleges teljesítmény és a tényleges terhelés arányától, valamint a trafó veszteségeitől függ. A veszteségek elég eltérő értéket mutathatnak, de általában annál kisebbek, minél nagyobb teljesítményű a trafó. Mini vagy gagyi (rossz vassal alul méretezett számításnál) trafóknál elég tragikus képet mutathat ez az érték, és akár elérheti a 30%-ot is. Utána kell nézni, hogy azonos teljesítményű gyári trafók esetében mi a helyzet. üdv! proli007
A nagyon kicsi 50Hz-es hálózati trafók (1..5W) hatásfoka néha valóban akár az 50%-ot is alulmúlja.
Azonban még egy dolog miatt eshet a feszültség: a trafó szórása miatt, ami osztott csévés trafó esetén akár számottevő nagyságú is lehet - viszont az ebből eredő feszültségvcsökkenés nem jelent ezzel arányos veszteséget.
Sziasztok!
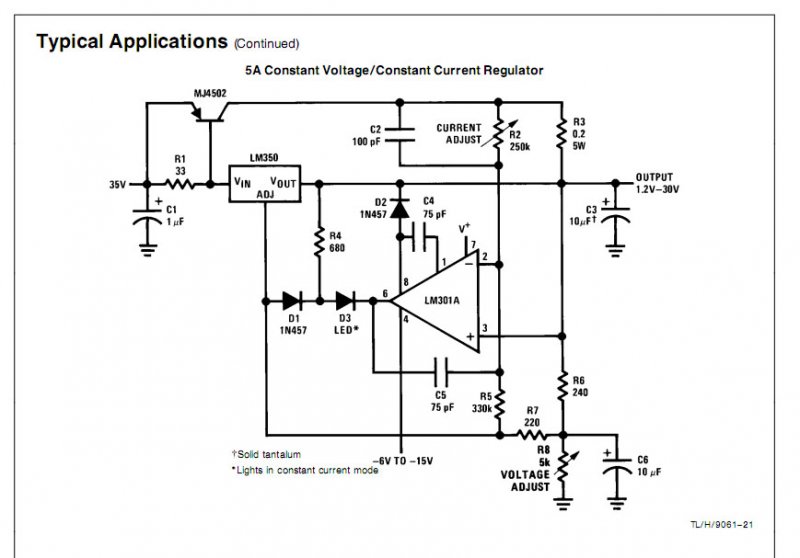
Lenne egy kis gondom egy szabályzó áramkörrel (LM301A és LM350 párosítás). Az a helyzet hogy, az áramkorlátos rész nem működik, vagy valami hibája van mert amint ráadom az IC-re a kívánt tápfeszültséget, ami kell neki, azonnal lemegy a kimenet 0,06V-ra. Rövidzár nem lehet, mert semmi nem melegszik és ha kiiktatom az IC-t akkor azonnal megjelenik a kimeneti feszültség. A fesz. szabályzós rész remekül működik. Előre is köszönöm -kép mellékelve-
Hello!
Nem tudom, mekkora tápfeszültségről járatod a készüléket, és honnan táplálod az IC-t. Ez azért, elég "elvi jellegű" kapcsolás. - A tápfeszültséggel egyből egy kis buktató van a rajz szerint, mert az abszolút határadata, 36V. Viszont itt az áramkörnek negatív táp is kell, holott már a bemenő feszültség +36V. Az áramszabályzó rész, csak akkor tud leszabályozni, ha az LM350 ADJ bemenetét le tudja húzni, -1,25V-ra. A D1 és D3 feszültségesését, valamint az IC maradék feszültségét figyelembe véve, a mínusz táp minimális értéke, -5,2V. Gyakorlatilag a plusz tápfeszültség (ahova a V+ 7. lábat is kell kötni) 30V-nál magasabb nem lehet. Tehát a +35 és -6..-15V eleve lehetetlen értékek. - Minden esetre az IC bemeneti (CMRR) és kimeneti jeltartományát be kell tartani. És ez elég nehéz, tekintve, hogy a táp kimeneti feszültség tartománya elég magas. Az LM101 v. LM201 jobb választás lett volna. Aztán lehet a hibádat valami triviális dolog okozza, (mert elvileg működőképes) de a kapcsolás méretezése minden esetre nem elég korrekt. Amúgy szellemes lenne, mert az LM350 belső referenciáját kétszeresen tudja használni. üdv! proli007
Szia!
A bemenet 35-36 voltot kap ami már feszegeti a határokat, de még így is megy a fesz. szabályzás. Nem tudom hogy az lehet-e a gond hogy a 240 ohmos ellenállás helyére 220-at raktam mert éppen nem volt nálam gondolom az IC nem invertáló bemenetére nagy hatással van ez a 20 ohmos különbség. A baj az hogy nem tudom az elvi működését, de annyit látok hogy feszültségosztással van kapcsolatban. Ha az elvi működését el tudnád mondani röviden, megköszönném és akkor lehet ki lehetne deríteni mi nem működik rendesen. Amúgy az IC adatlapja szerint +-18voltot kellene ráadni, én adtam rá +-12-t. valahogy nem értem ezeket a műveleti erősítőket miért igénylik mindkét feszültséget a közöstől számítva...
Hello!
Hát ha az egészet le szeretném írni most, akkor az asszony rám borítaná a gépet. - De alapvetően a 240ohm, csak a feszültség szabályozásban vesz részt. Az IC Vout és ADJ lábai között, mindig 1,25V mérhető. Mert ha nem, akkor fel, vagy le szabályozza a kimeneti feszültséget, amíg vissza nem áll az egyensúly. Ezért ez az állandó feszültség mérhető, az ominózus 240ohm-on is. Így azon 1,25V/240ohm=5,2mA áram folyik át. Ugyan ez az áram folyik át, az 5kohm-os potin. Ha annak értéke maximumon van, akkor rajta eső feszültség, 5,2mA*5kohm=26V. Mivel a tényleges kimenő feszültség, a 240hm-on mért plusz a potin mért érték, ezért az 1,25V+26V=27,25V. Ez a kivehető maximum. Ha ezt 220ohm-al újra számolod, akkor kiderül, hogy a maximálisan beállítható feszültség 29,6V-ra módosul. A minimális feszültség, amikor a poti rövidzárban van, így 1,25V+0V=1,25V. Ez a minimális kimeneti feszültség. - Ha az áramszabályzó IC kimenete lefelé megy, akkor R4-en keresztül áram folyik a Led-en (az jelez) és a D1-en keresztül, csökken az LM350 ADJ feszültsége. Mivel az VOUT és az ADJ között mindig 1,25V van, ha lehúzzuk az ADJ feszültségét, azt a kimeneti feszültség követi, az csökken. Az áramszabályozás (határolás) így hat. Ha az LM301 kimenete magas szinten van, akkor a D1 dióda lezár, és az LM301 nem tudja módosítani, az ADJ feszültségét. Azaz a feszültség szabályzó fog szabályozni. - A kimeneti áram, áthalad az R3 Shunt ellenálláson és azon feszültséget ejt. Az LM301 összehasonlítja az R3-on és az R2 potin mért feszültséget, és ha különbség van, akkor azt felerősíti. Azaz Az LM301 kimenete fel, vagy le mozog. Így ha változtatjuk az R2 potin a feszültséget, az LM különböző áramértékek mellett szabályozza vissza az LM350-et. - A bökkenő abban van, hogy +-12V-ot adsz az LM301-nek. Mint írtam, annak bemeneti feszültsége, nem közelítheti meg a tápfeszültségét, legfeljebb 2V-ra. De ha a tápegység kimenő feszültsége 12V-nál magasabbra állítod, akkor már az IC bemenete magasabb. Ráadásul a 3-as lába, közvetlen csatlakozik a táp kimenetéhez. Lehet, hogy az LM301 már rég halott. - Tehát, ha a táp kimeneti feszültségének maximuma 30V, akkor az LM301 plusz tápfeszültségének, legalább 32V-on kell lennie. A negatív oldalon, mint írtam, legalább -5V-on. De a kettő összege nem haladhatná meg a 36V-ot. Szóval, a műveleti erősítők lelki világát ismerni kellene, hogy értsd a szabályzó kört. De a +-12V táplálás, nem megfelelő itt. üdv! proli007
Köszönöm a leírást, most nyugovóra térek, holnap meg tanulmányozom a műveleti erősítők "lelki" világát. Mégegyszer köszi
Hello
Megépítettem egy korábban belinkelt tápot. Jól működik de van egy hiánya. A kimeneti feszt terheletlenül egészen a pufferelkón lévő feszültségig lehet emelni. Terheléskor persze azzal együtt lecsökken és ott már nem stabil. Meg lehetne fogni a kimeneti feszt úgy hogy azon a komparátoron (IC-n) ami a tranyókat hajtja megfognám zénerrel a tápfeszt akkora értéken ami terhelve a pufferelkó feszültsége alatt van pár volttal?
Kapcsolás
Szia!
Ennek a kapcsolásnak tökéletesen működnie kellene. Nem kell a kapcsolást plusz zenerekkel babrálni. Először is a tranzisztorokat és a bekötésüket nézd át. Nem-e fordítva lett bekötve, esetleg valahol zárlat, vagy szakadás van.
Félreértetted. Teljesen jól működik csak azt hiányolom amit leírtam korábban.
Most akkor nem értem.
Egy labortápegységnek pont az a lényege, hogy a beállított feszültségnek terhelve is akkorának kell lennie, mint üresen. Természetesen csak akkor, ha a beállított áramkorláton belüli árammal van terhelve. Ha terhelésen átfolyó áram túllépi a beállított áramot, akkor természetesen a kimeneti feszültség csökken, hogy a beállított áramnál még véletlenül se folyhasson át több a terhelésen (áramgenerátoros üzemmód).
Az így teljesen jól működik is ahogy leírtad. De a gondom az hogy beállítok 30V-ot. ez terhelés nélkül annyi is de ha jobban terhelem (2A) akkor lecsökken a fesz mivel a graetz utáni fesz is csökken 26V-ra. Én csak azt akarom elérni hogy a tápom 0-25V-ig legyen beállítható. Hogy maradjon tartalék a nyers egyenirányított fesz és a stabil kimeneti fesz között.
Most már értem mit szeretnél.
Az R11 27kohm-os ellenállást cseréld ki egy 33kohm-osra. Ezzel az ellenállással tudod beállítani a maximális kimeneti feszültséget. Ha növeled az értékét, csökken a beállítható maximális kimeneti feszültség. |
Bejelentkezés
Hirdetés |









. 






