Fórum témák
» Több friss téma |
Fórum » USB-s hangkártya PCM2902 IC-vel
Sziasztok,
Szeretnék próbapanelen egy 290x vagy 270x chip-es USB-s hangkártyát csinálni koax SPDIF kimenettel. Mást (toslink, input, analóg) nem akarok rá tenni, egy egyszerű célszerszám lenne a gépem és az erősítőm között. Viszont nincs sem felszerelésem, sem tudásom ilyen chip forrasztásához, sem nyák maratáshoz. Tud valaki segíteni abban, hogy egy chip-et ráforraszt egy "adapterre", mint amit már többen linkeltek a fórumban? Ellentételezésről megegyezünk ![]() Egyébként mostanában elég sokat keresgéltem a neten, néhány linket beteszek ide, hátha hasznos lesz valakinek: http://www.ecp.cc/usb-spdif.html http://www.diyaudio.com/forums/showthread/t-62537.html http://t5.by/DIY%20Projects/USB-SPDIF ADDA Pavouk Audioworkshop
Hali Csatlakozom az elŐttem szólóhoz ha valaki lesz megint olyan SuperSolderMan hogy csinál ilyen panelt akkor egyre én is vevő lennék!
Szia!
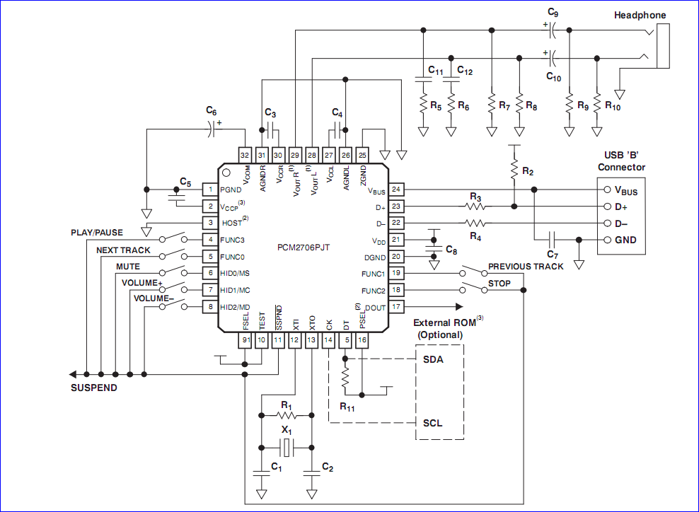
Én a PCM 2706-al felépített DA-ra voksolok, mivel ebbe integrált I2S interfész van, ezt használja a legtöbb Philips DA. Lehetne vele készíteni akár egy csúcskategóriájú NOS DA-t , ill. igénytelenebb felhasználásra a beépített konvertert lehetne használni. Magamnak valószínűleg ezt a kapcsolást építem meg.
Hát, franc se tudja. Egyrészt igazad van, nomeg lehet kit-ben rendelni Hongkong-ból Audioworkshop D3-mat, amiben megvan a DIY szépsége, ugyanakkor a kit-ben NYÁKra van forrasztva 2706-os, tehát az SSOP28 forrasztás örömeitől is megkímélem magam.
Csak ez egy kicsit overkill, nekem nem igazán DAC kell, hanem egy egyszerű USB -> SPDIF koax célszerszám, erre a célra nem szívesen szánnék 13 ropit (plusz vám, fa, kitudja). Lehet rendelni készen ilyen cuccot, de a HifiDIY-nál out of stock, a VirtualVillage-nél meg elvileg 32 USD, ami 7k Ft-ért elég barátságos. Csak erre is még rámegy a szállítás, ami FedEx-el +20 USD (így tuti kikerüli a magyar postát), aztán máris 10k, ami elég barátságtalan ár. Én úgy számolom, hogy a Pavouk féle kapcsolást ki lehetne hozni kb. 5-ből (2,5 a chip, a többi alkatrész filléres) csak kellene egy ember aki forrasztja az IC-t. Bár lehet megpróbálom megépíteni lengőben
Az Audiowokshop-os kit az Elna gold kapacitásokkal, az aranyozott nyákkat, a tda ic-vel nagyon tetszik, ennek talán még komoly hangja van, de a többi... Na az feledhető, ha ingyen adnák sem kellene.
Viszon azt nem értem, hogy mire tudod használni az USB/ SPDIF átalakítot? Szinte minden alaplapon van legalább 1 toslink in/out.
Csatlakoznék az előttem szólóhoz. Majd' minden hangkártyának van spdif kimenete. Még az alaplapi kártyámnak is van. Sztem 5eFt körül kapsz olyan PCI hangkártyát, aminek van ilyenje. Esetleg laptophoz kell? Annak nem egyszerű spdif-et csinálni...
(off) a cd-dvd-romnak is van spdif kimenete (/off)
Szia, az Audioworkshop nekem is tetszik, de az árát átszámítva 13k, erre jön még vám, áfa, és parázhatok hogy nem tűnik-e el a postán, nem vág át az eladó, ilyesmi. Nekem ettől sokkal egyszerűbbre van szükségem, amit kevesebb pénzből szeretnék kihozni.
Azért kellene nekem usb2spdif(koax) eszköz, hogy a notebbok-omról meghajtsam az erősítőmet. A noti alaplapihoz hangkártyának dokkolón van spdif kimenete, de amióta eladtam a monitort azóta elég keveset van dokkolón a gép (csak ha tv-n nézek filmet). És azért kell koax, mert hamarosan tele lesz az erősítőn mindkét optikai bemenet. Nem 100%, de valószínűbb, hogy a koaxból marad szabad, de ha optikaiból akkor max rárakok a próbanyákra egy optikai kimenetet is. Analógon nem akarom hajtani, mert az erősítő digitális (Panasonic SAXR55, PWM erőlködő), a dupla konverzió pedig rontana a hangzáson (50 körül vettem, nem hiszem hogy minőségi AD van benne). Néztem "olcsó" usb-s hangkártyákat is, de ami van az nem túl szimpatikus. A sajátot pedig tudnám bővíteni, pl. chipből kihozok i2s-t és arra jó minőségű fejhallgató erősítő, ilyesmi. Tehát továbbra is keresem segítőkész, profi forrasztó segítségét.
Beszéltem egy haverral, azt mondta, hogy beforrasztja 2 sörért. Akkor irány NYÁK-ot tervezni
Végül is melyik ic-t használod a sok pcm közül?
Amit lehet kapni
![]() De még nem tisztul le teljesen, hogy mit akarok csinálni. Van egy próbapaneles gányolós verzióm, van egy legyártom életem első nyákját verzióm, van egy gyártatok nyákot verzióm. Illetve kérdés még az ssop->dip adapter, mert ha nyákot csinálok akkor akár arra is mehetne az ic közvetlenül, ha próbapaneles a téma akkor mindenképp kellene, de azt venni kellene. Csakhogy az USA-ban van 0,7 USD-ért is (itt pl.) itthon meg ezer alatt nincs, ráadásul azt is rendelni lehet, tehát +szállítás, nehéz dolog ez.
Csak azért kérdem, mert ha a választásod 2706 -ra esik, ami egyébként kb. 2300+fa, ebben az esetben én megtervezném a nyákot. Evvel az ic-vel fogok építeni valami csúcskategóriás DA-t és esetleg gyártatnék több nyákot is.
Jó pár DA-t raktam össze az elmúlt években és az utolsó kettőnek nagyon komoly hangja volt mellesleg, de a fejlesztési ötletekből korántsem fogytam ki. A jobbik DA-ról egy kép:Bővebben: Link
Érdekel a dolog, már ha az én igényeimnek megfelel (annak nehéz nem megfelelni, max. a nyák felét nem töltöm meg
) , illetve belátható időn belül lesz belőle valami.Van már valami konkrét terved? Az AW-DA-t csinálod, vagy csak ötletet adott?
Arra gondoltam a DA két nyákból állna - ennek több oka is van - , a tda 1541 / 1543 külön nyákon kapna helyett. A digitális panelen lenne 2706, ami külső tápról menne , kapna egy USB bemenetet és egy 75ohomos trafóval leválasztott koaxiális bejáratot. Az is lehet , hogy több digit bejárat lenne rajta, talán még toslink is, bár én azt nem preferálom. Másodlagos funkcióként rajta lenne az analóg kijárat is, pl fejhallgató hajtására.
Kb. ennyi elsőre.
Illetve az én örömömre kapna még egy kapcsolót (akár sima jumperm mint az aw-da), amivel lehet spdif out-ot csinázni
, 75-ös trafó, bódottág
Persze, rajta lenne a digit kijárat, azt el fejeltettem írni, és az is trafós koax lenne, a galvanikus elválasztás miatt. Meg az üzemmód választó jumper…
Az alapkapcsolásban a SUSPEND feliratú nyíl a tápfesz akar lenni ugye?
Szia!
Az én meglátásom szerint, ill. az ADATLAPból egyértelműen kiderül ,hogy ez nem tápfesz, hanem egy funkcionális kimenet. Ezért én biztosan nem raknám tápra!
Köszönöm.Nem raktam rá a tápra végül én sem csak simán összekötöttem őket.
Én ma csináltam.Gondoltam megmutatom
![]() Még nem a vég kifejlett,de holnap tökéletesítem.Csak érdekes lesz vasalni ...
Figyelj SMD-t is lehet vasalni profin én a pcm2904-hez is vasasltam egy gyujtó méretű nyákot és tökéletes lett nem kell hozzá más csak igen kontúros rajzolat meg egy jó síktalpú vasaló
Amúgy meg köszönöm szépen ugye fölhasználhatom? ui.:Öcsém bár én tudnék ijen jó rajzolatot tervezni
Vasalni én is nagyon szépen tudok
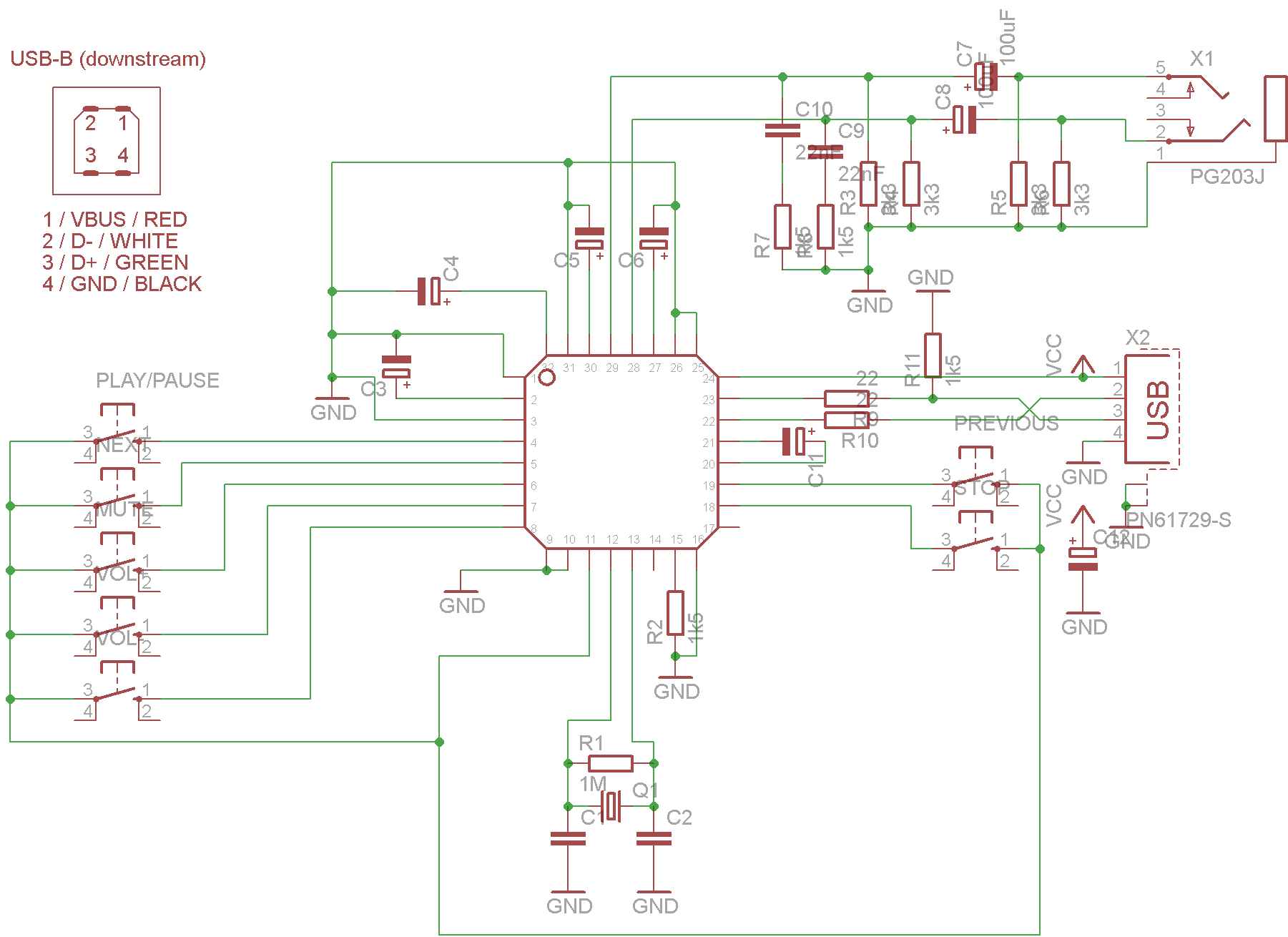
Azzal nincs gond,de viszont beforrasztani már annál nehezebb lesz flux nélkül.A rajz felől még kételyeim vannak. Csatolom a kapcsolási rajzot.Szerintem vessetek rá egy pillantást ,mert valahogy most nem bízom a saját munkámban.
Szia!
Most doldozom a nyákon, de nem egy összecsapott full minimál verziót fogok készíteni, nem ez a cél!
Engem a szakoktatóm midnen segédeszköz nélkül tanította meg eme kis csodák beforrasztását de azért nem árt valamien folyasztó szer
Igaz egy német ERSA pákával gyakoroltam de mostmár azzal az olcsú FARENHEIT állomással is megy csak földelés hiányába tönkre tette az eddi munkáim sajnos de földelés után már tökéletes
Figyelj én se szoktam "minimál" módon dolgozni mindik törekedek a minőségre és a szépségre meg nem utolsó sorba a tökéleteségre. Nekem van egy let filozófiám "A jó munkához idő kell" én ez szerint élek az eddigi munkáim gyönyörűek csak az ucsó 4 hangkari nem ment a pákám füldeletlesége miat
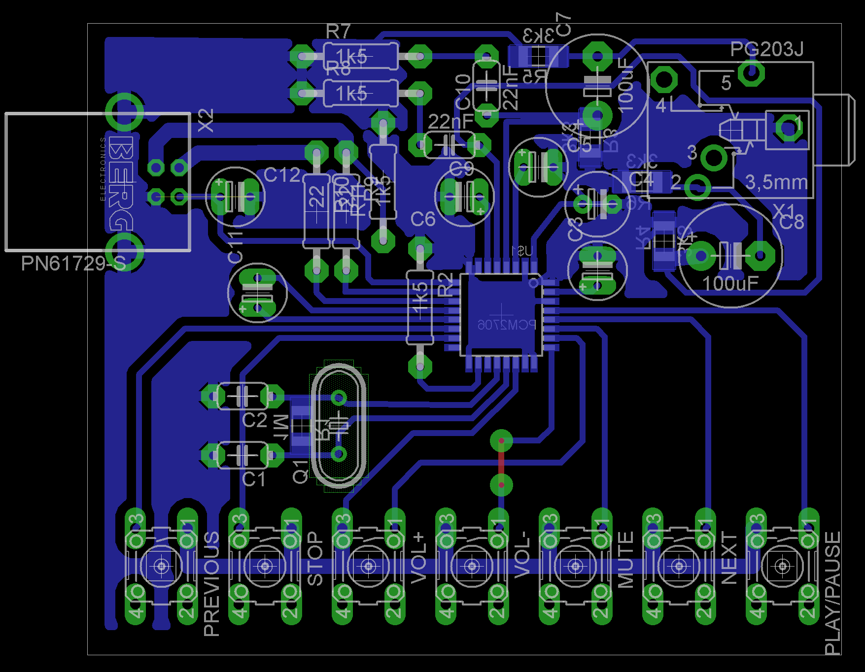
Ma megjöttek a mintapéldányok ,de pont 2706-ot nem küldtek
.Így megterveztem minden gomb nélkül egyet a 2906-oshoz.Ahhoz megvan minden és amint tudok,nyomtatni is fogok.Rakok fel róla egy képet .8x3 centin beül kellet dolgozni,de sikerült 6x2,5-re. Azt meg kell hagyni,hogy 100dollárnyi volt ami jött.Annyi pénzt sosem adtam volna ki értük. ![]() Ui.: Ez is még csak ilyen béta terv.Semmi szépítés nincs rajta,csak az alap ötlet ami jött .
Az alábbi kapcsolásra gondoltam konkrétan, de mégis egy panelra kerülne az external DA. A panel méret nem sokat változik vele...
Hello mindenkinek gondoltam megmutatom házilag mijen jó nyákot lehet csinálni na meg a kreatív bedobozolás
Tudom nem a legtökéletsebb kép de a telóm fotóz a legélesebben sajna a gép gajra ment![]() ui.:Amúgy ha felismeri a gép a hangkarit akkor a kisautó lámpái felvillannak 2 fehér led teszi a hatását nagyon jól néz ki
Több mint egy megás homályos képeket, direkt kikapcsolt átméretezéssel miért kell feltenned?
|
Bejelentkezés
Hirdetés |








.Így megterveztem minden gomb nélkül egyet a 2906-oshoz.Ahhoz megvan minden és amint tudok,nyomtatni is fogok.Rakok fel róla egy képet .








