Fórum témák
» Több friss téma |
- Ez a felület kizárólag, az elektronikában kezdők kérdéseinek van fenntartva és nem elfelejtve, hogy hobbielektronika a fórumunk!
- Ami tehát azt jelenti, hogy a nagymama bevásárlását nem itt beszéljük meg, ill. ez nem üzenőfal! - Kerülendő az olyan kérdés, amit egy másik meglévő (több mint 17000 van), témában kellene kitárgyalni! - És végül büntetés terhe mellett kerülendő az MSN és egyéb szleng, a magyar helyesírás mellőzése, beleértve a mondateleji nagybetűket is!
Sziasztok!
Adott egy feszültségszabályzó, ami a világítást is szabályozza. A probléma vele, hogy túltölt. Szétszedtem, és visszafejtettem a kapcsolási rajzot. Valaki tudna segíteni, mit kéne kciserélnem, hogy ne töltse túl az akksit?? (gondolatom szerint a Zénert ha kisebbre cserélem pl 6,8V megoldódhat a probléma.) Valamint egy dolgot nem értek. A tranzisztort, és a C és E lábakra csatlakozó diódákat. Pontosan a gondom a tranzisztorban lévő dióda. Az pont ellen irányú a többi kettővel. Valamint aki érti, hogy miként működik az áramkör, pár szóban ha elmondaná, megköszönném. Uli
Sziasztok!
Összeraktam az alábbi hangfrekvenciára automatikusan bekapcsoló kapcsolást, szimulátorban szépen is működött, de! próbapanelon is meg rendesen összerakva sem működik helyesen. Műv erősítőnek TL072-őt használok, D1 után jelenleg egy 56k-s ellenállás és egy 100µF-os kondi van, a 10 ohm-ot a GND-ről elhagytam, a Fet nincs benn, mert ha nincs bemenő hangfreki akkor is 10V-van a kimeneten és rángatja a relét, mint a géppuska. Mit rontottam el...
Milyen nyákot használtál hozzá? Lehet abban van hiba.
Nekem elsőre működött, de FET-nek ha jól emlékszem az előírt típus kellett hozzá (MTP3055), mással nem volt hajlandó menni. Mármint az R10 ( 10Mohm ) helyett van 56K és vele párhuzamosan 100uF? Ha érdekel építsd az én nyákomat az tuti elsőre menni fog. IC helyett TL072 ? Azzal is próbáltam, de nem volt jó, LM358-ra cseréld ki, azzal megy. De amikor építettem, akkor valahol pesten beszerezhető volt a 1458-as IC is. Talán HQ?
Sziasztok!
2 kérdésben szeretném a segítségeteket kérni. 1. 230 AC-ról hogyan tudok biztonságosan 1,5 V-t generálni?Biztonságos alatt értem azt,hogy ha egy alkatrész elszáll a kapcsolásban,akkor semmi esetre se kerüljön nagyobb feszültség a kapcsolás kimenetére.Nekem a biztonsági részénél a transzformátor,az optocsatoló,és a biztosíték jutott eszembe.A kérdést egy elvi elgondolás váltotta ki,miszerint lehetséges e egy 1,5V-os summer táplálását megoldani így.Szóval a terhelés/áramfelvétel nagyon kicsi lenne. 2. A linkelt kapcsolásban miért párhuzamosan van kötve a dióda a LED-el?Mi történne ha sorosan kapcsolnánk őket?
Kép csatolásakor mindig lefagy a böngészőm úgyhogy itt a link.Az alsó kapcsolásról lenne szó.
Mivel a hálózati áram iránya másodpercenként 50x megfordul, a dióda szükséges, és helyesen is van bekötve. A ledek záróirányú feszültsége pár volt, és a dióda nélkül (ami kinyit, ha a ledre záróirányú feszültség kerül) tönkremenne, zárlatossá válna. Sorosan is lehetne kötni, de akkor a hálózati feszültség csúcsértékét is elviselő tipus kellene, igy viszont elég egy 1N 4148-is.
Az első kérdésedre válaszolva, legbiztonságosabb a transzformátoros leválasztás.
Ha véletlen érintés kizárt, lehet a kapacitiv ellenállásos kapcsolásokat is alkalmazni.
Nem tudsz egy linket ahol van egy 230AC to 1,5DC Xc-s konverter rajz?Én nem találtam.Vagy egyszerűbb ha kiszámolom C értékét Xc alapján?
Egyszerűbb, ha számolod. Szükség lesz a feszültség stabilizására is, ezt célszerűen egy leddel oldd meg.
A helyedben graetz egyenirányitást tennék,igy fele akkora kapacitás is elég.
Ehhez mit szólsz?Az értékeket majd számolom.A piros kapcsolás biztosra működik, 1,5 elég neki.
bocsi hogy zaklatlak titeket de segitség kéne nagyon egy 80 wattos minihifihez milyen hangfalat csináljak elöre is kössz.
sziasztok légsszi segitsetek 80 wattos miniohifihez milyen hangfalat csináljak?elöre is kössz
Első az érintésvédelem.
Köszönöm a segítséget.De mi az a ,,x2es'' típus?
Az LM358-at megpróbálom, abban biztos vagyok, hogy nem a FET hibás hiszen rendesen működteti a relét ha nincs a rákötve a műv. erősítőre, az a baj, hogy állandóan van jel a kimeneten...
Azért raktam ideiglenesen 56k-t hogy ne kelljen sokáig várni míg kisül a 100µF kondi. Nem tudom, hogy mi lehet a probléma nem hiszem, hogy olyan nagyon érzékeny lenne az áramkör, hogy ne menjen el próbapanelon. A Te nyáktervedet hol találom? Egyébként nekem MTP3055V-m van, az LM358-at mindenesetre megpróbálom...
X2: Bővebben: Link
Majd holnap felteszem ide a nyáktervet, a másik gépen van.
Szia!
Ha az erősítő 80 Wattos akkor minimum 80 Wattosat kell építeni. És ami még lényeges az az kimeneti impedancia. 4 vagy 8 Ohmos. Ritka esetben 6 Ohm. Az erősítőnek megfelelő hangszórót és hangváltót kell építened vagy venned. Innentől kezdve már a pénztárcádra és a fantáziádra van bízva. Milyen alakú, hány utas. stb. stb. Hangdoboz. Hangváltók.
Sziasztok!
Egy kérdésem volna... Mégpedig, hogy van ez a kapcsolás, és én a melléklet alapján átalakítanám... Szerintetek így megkapja a tápfeszültséget? A válaszokat előre is köszönöm...
Éreztem, hogy e felejtettem valamit...
Itt a nyákrajz a ki-be kapcsolóhoz.
Tehát majd mérjem le az össz. áramfelvételt, és addig ne rakjam be ezeket???
Még valami: a kondit az akku-ra kössem, vagy a stabilizált rész után
Működik a kapcsolás.10u-val a LED-el együtt 1,78 V-t mértem.
Ha 10u helyett 100u-t teszek be,a LED nem világít,és 1,45 V-t mérek. A 220-330n értéket azt Xc=1/2pifC alapján,de a 100 ohm és a 10u-t azt hogyan számoltad?
sziasztok
Kérdésem a következő volna: Nem madárvédelem de kapcsolódik hozzá 0,4 kv távvezetéken a fecske (lábak távolsága 4cm) rászáll 1 fázisra mekkora a fesz esés a lábak között? elméletem szerint lábak közötti vszabadvezeték reaktancia Xvez=400x0,00004=0,000016 Ω most h a fecske impedanciája mennyi az jó kérdés ötletek várok a kiszámításhoz. előre is köszönöm. szép napot
Véletlenül rácsatlakoztattam a feltöltött kondenzátort a summer áramkörre,ami megölte a tranzisztorokat.
Hogyan lehet ezt kiküszöbölni a jövőben?Az elég ha a kondenzátorral párhuzamosan kötök egy ellenállást?Ha igen,akkor hogyan számoljam ki hogy mekkora értékűt?
Szia!
És mi van akkor, hogyha a 2-es, és a 3-as láb közé teszek 100nF-ot, és az aksira a nagy kondit...
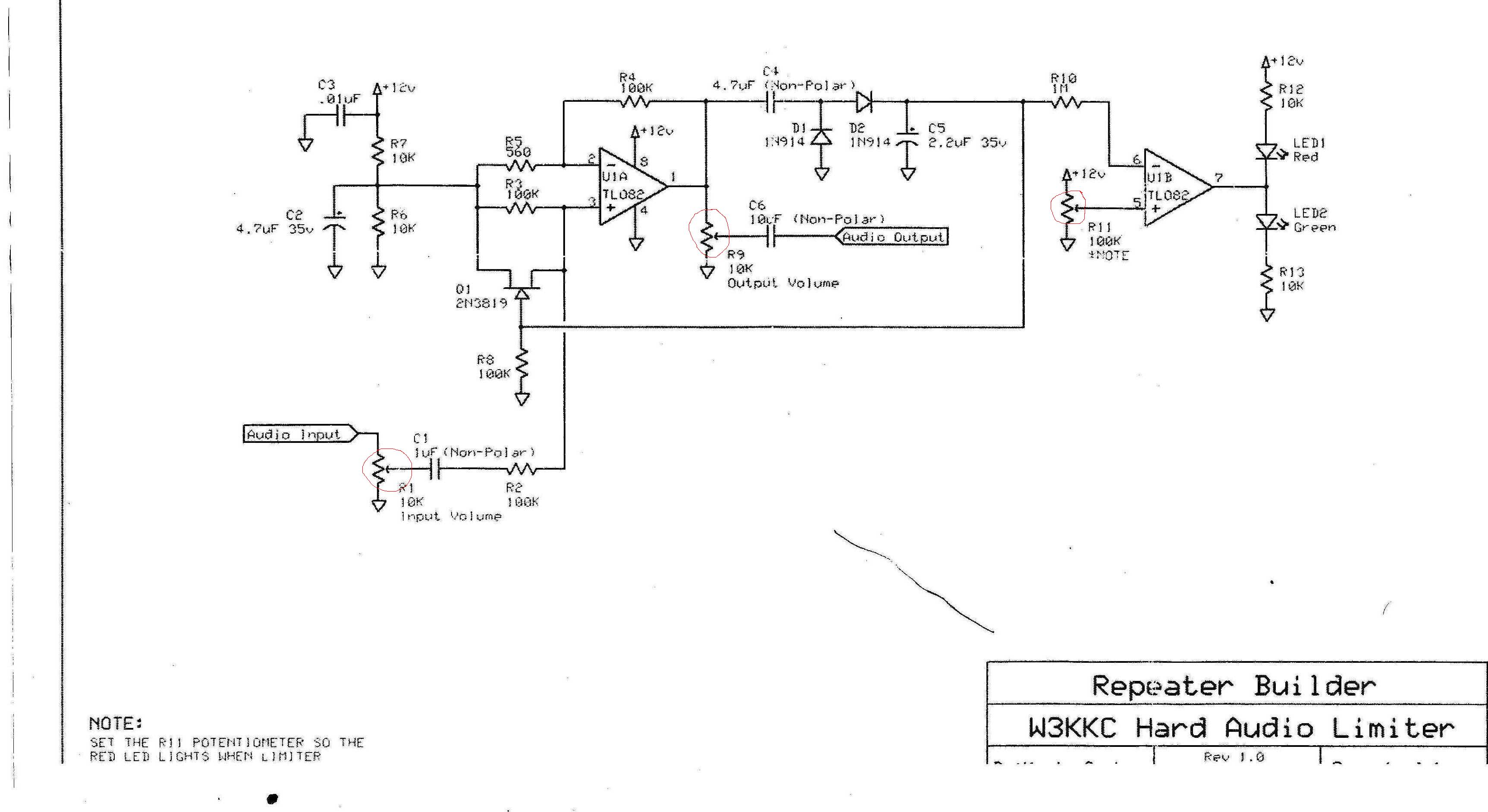
Sziasztok!
A képen látható potiknak(pirossal bekarikáztam) mi a céljuk? Gondolom a bemenetnél és a kimenetnél lévő potknak nem nyákba ültethetőknek kell lennie.De a TL082-es IC + lábánál lévő potinak nem tudom milyennek kell lennie. Ja és némelyik kondihoz oda van írva,hogy Non-Polar. Oda mkt vagy mkp kondi kell? |
Bejelentkezés
Hirdetés |














