Fórum témák
» Több friss téma |
Vannak ilyen rajzokm pl egykét tranyóval megfejelve több A-t is bír.
Sziasztok!
Másodikszor járom meg és nemtudom mi lehet a baj. Csinálok egy egyszerű tápot, nem szabályzóst potméterrel hanem csak egy stabil értékre. Mindent kiszámolok, beteszek és leterhelés nélkül a feszültségem a kijöveten a megadott, de ha leterhelem mondjuk 0,5A-ra akkor 0,1V-t esik a feszültség. Mi lehet a baj? Mondom mik vannak hogy a potya kérdéseket kerüljük. Először is a bemeneti feszültség bőven elegendően nagy a beállított kimenetihez képest (legalabb 6V), kipróbáltam két ellenálláskombinációt is az adj lábán, de ugyanaz a mese, előszőr a visszacsatolás a kimentről az adj lábra egy 1K ellenállás volt aztán betettem az ajánlott 270ohmost, de nagyjából ugyanaz a helyzet, nagyon kis javulás, hja és megvan a pufferkondi és mi egy más is az ic előtt. Nemtudom miért szokott szórakozni velem néhanapján ez az ic, volt hogy jól működött de pl tavaly is megjártam ezt. És a kapcsolásban sincsenek szakadások és minden jól érintkezik és az ic is jó. Remélem sejtitek hogy mi lehet a baj. Pl ha csak 100mA-val terhelem akkor csak 0,05V-t esik a feszültség. Nemtudom miért nem képes tartani a beállított értéket. Lehet ha a 270 ohm-nál még ksiebb ellenállás kéne a visszacsatoláshoz? Köszönöm előre is válaszotok.
A panelon vékony a vezetőfólia.
El se hiszem hogy tényleng ezen múlott. Csodálkoztam is hogy miért van az hogy 90%-ban mindig tökéletesen működött és 10%-ban mindig szorakozott velem. Köszönöm
Sziasztok
Remélem, hogy jó helyre írom a hozzászólásom... Szeretnék építeni egy szimmetrikus tápot, ami tud +-1.25 -- +-30V-ot, meg legalább 0-5A-t. Az egyszerübb megoldás miatt inkább egy IC-s kapcsolásra szavaznék. Az LM350-es IC egyik adatlapján találtam egy kapcsolást (mellékelve) ami megfelelő paraméterekkel rendelkezik, de sajnos mivel csak hobbi szinten értek az elektronikához ezért ez számomra már egy kicsit bonyolult áramkör és nem nagyon értem a lelkivilágát, igy nem tudom, hogy müködőképes-e vagy sem, és természetesen nem tudom áttervezni szimmetrikusra sem (ha egyáltalán át lehet). Szóval e két dologban kérnék egyenlőre segítséget. Már elkezdtem infokat gyűjtögetni: - az Lm350-Lt1033-as párost alkalmaznám stabkockaként(itt láttam őket ebben a témában), - a teljesítménytrafonak gondolom a komplementerét kell a negativ ágban alkalmazni(ha kell is egyáltalán ) MJ4502-MJ802 párost találtam,- az LM301A Ic-t mivel külön kell táplálni és birja a +-18V-ot ezért egy külön 7818-7918-as stabkocka párra gondoltam de viszont ezeknek a bemenő fesz eléggé surolná a tűrőképességük felső határát -- ezt esetleg elbirná-e még a stabkocka páros, mármint a 35V bemenőt? Hát kb. ezek lennének a problémáim, ami nem kevés tudom, de remélem tud valaki segíteni. Előre is köszönöm Üdv
Mást nem kell tenned, mint 2x megépíteni ezt az áramkört és utána összekötni az egyik negatívját a másik pozitívjával és ez lesz a 0V.
Ja még annyit, hogy ebben az esetben nem használhatsz középmegcsapolásos trafót, hanem két független sec. tekercsűt kell.
Köszi a gyors választ...
![]() Ami az általad kapcsolást illeti, azt már láttam, de abban viszont nincs áramkorlát... és "ha már lúd akkor legyen kövér" alapon kellene az is, mert eléggé hasznos egy tulajdonsága a tápoknak...Ami peddig a szimmetrizálást illeti, egy olyan megoldást szeretnék inkább ami a két rajz, a tied meg az enyém "összeházasításából" jönne ki. Igy nem kellene két külön szekunderes trafot összeszedni, menne egy sima középkivezetésesről is és egy eléggé elegáns megoldás is lenne. ![]() De köszi még egyszer a válaszod... ki fogom probálni ha sürgössé válik a táp, de még egyenlőre tudok várni egy kicsit egy esetleges "összeházasító" megoldásra. ![]() Üdv
Légy szíves, használd a "Válasz" gombot, hogy világos legyen, kinek írod a válaszod!
Köszönöm.
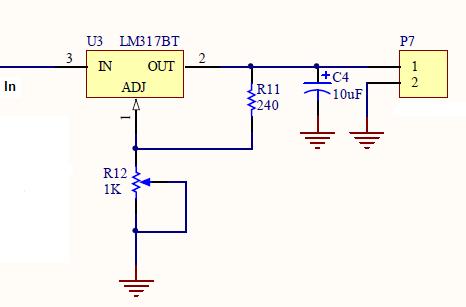
Sziasztok!
Mellékeltem egy általános kapcsolását az LM317-nek. Viszont sehol nem kapok 240R-es ellenállást csak 220R-est. Mi történik, ha azzal helyettesitem? Milyen paraméterét változtatom? Köszi a válaszokat előre is!
A katalógus szerint Uki=1,25V*(1+R12/R11)+Iadj*R12~1,25V*(1+R12/R11)!
A képlet alapján ki tudod számolni, hogy a kimeneti feszültséget hova tudod állítani --> R12 változik 0 és 1000 ohm között --> Uki= 1,25 ... 6,93 V ( R11=220 ohmmal számolva!) Jó munkát! Steve
Köszönöm!
Akkor vegyél egy 220ohm-osat, meg egy 20ohmosat, és sorosan kösd be
Meg egy dolog valtozik!
Ha megnezed a kapcsolast akkor eszreveheted, hogy ha letakarod a kimenetet akkor veszesen hasonlit egy aramgeneratorra! A 240ohm-on 1.25V lesz, mert az LM 317 olyan kimeneti feszultseg beallitasara torekszik, hogy az output es adjust lab kozott 1.25V legyen. Tehat a 240ohm 1.25V kb 5.2mA fog folyni. 220ohm 1.25V-on pedig 5.6mA. Lehet, hogy ennek a te esetedben nem lesz jelentosege de erdemes eszbentartani! Meg egy aprosag. Ez a 5mA egy resze befolyhat az adjust labba (ha jol emlekszem ez nyelo), masik resze pedig tovabbfolyik a potin. A befolyo resz elhanyagolhato. Tehat az R12 potin is at fog folyni ez az aram! Ami esetleg erdekes, hogy a poti elviseli-e az adott aramvaltozast. Ez is inkabb erdekesseg lesz mert kb 0.4mA a valtozas ami nem hinnem, hogy itt szamottevo lenne.
Helló.
Ez a tápegység rész egy lézer tápja. 2,8V-ról megy a lézer, ezért kell LM317. Csak nem tudom, hogy lesz itt az áramokkal akkor. A lézernek van saját elektronikája, ezért nem kell neki külön áramgenerátor. Befolyásolhat ez valamit?
Ez a kapcsolás így jó ahogy van?
Különös tekintettel a stab IC-k lábkiosztására... LM337 1.láb Adjus 2.láb IN 3.láb OUT LM317 1.láb Adjust 2.láb OUT 3.láb IN Ha ezek az információk helyesek, márpedig szerintem azok, akkor hogy lehet, hogy az LM337-nek az OUT kivezetésébe megy be a feszültség, és az IN-en jön ki? A D1 dióda helyes polaritással van a rajzon, nem kéne annak fordítva lenni ott?
Szia!
Én csak második nézésre vettem észre, hogy az LM IC-kbe bele van írva, hogy IN-OUT-ADJ. Szerintem ne törődj vele, valószínűleg ez egy hiba a rajzon. Kösd be az adatlap szerint a lábakat! A D1 dióda pedig szerintem is fordítva kellene lennie, mert így söntöli a stab IC-t. A célja egyébként az lenne, hogy a feltöltött kondenzátor ne tegye tönkre az IC-t akkor sem, ha leveszed a terhelést a stabilizált kimenetről. De várj még meg további véleményeket!
D1 fordítva van. Az lenne a szerepe, hogy ha a bemeneti puffer gyorsabban sül ki, vagy valami más okból a bemeneti feszültség leesik, akkor a kimeneten levő puffer ne sülhessen ki a bemenet felé a szabályzón keresztül, hanem a dióda megvédje. Értelemszerűen normál üzemben a diódának nem szabad vezetnie.
Az LM337-et elvileg így kell bekötni: Link. Tehát a Vin lábra megy a nyers feszültség, a Vout lábra pedig a táplált fogyasztó.
Köszi. Akkor marad az eredeti gondolat, hogy hibás a rajz.
üdv! valaki meg tudná mondani hogy a kapcsolási rajzon mit jelent a 4K7-jelzés? ez hány OHM-ot jelöl? azért kérdezem hogy milyen poti kell bele! mindenem megvan hozzá csak nem tudom a poti értékét!
Bővebben: Link
4,7kohm
köszönöm!
Sziasztok!
Nem rég bukkantam rá egy kapcsolásra,amiben LM350T van,3A terhelhetőség max 30V. Ha LM338-at teszünk bele,akkor 5A 33V a max terhelhetőség. Próbáltam minél kisebbre csinálni a nyákot. Szerintem elég picike lett. az IC 160Ft bele,az LM338 pedig 500Ft,szóval olcsón kijön. Mellékeltem egy képet és a nyákot.
Sziasztok!
Nekem elő kellene állítanom 1V körüli feszültséget. Van is itthon LM317-esem. Tudnátok egy kapcsolást ami a legjobb lehet a minimálisan létrhozható feszülségéhez /1,25V/; illetve melyik kapcsolás vált be? Mondjuk nekem kicsit kevesebb kell, de arra gondoltam azt megoldom ellenállással. A trafóm 14V-os, ettől nem fog melegedni? /Esetleg rakjak elé egy 7809-es stab IC-ét és így megoszlana a hő?/
Szia! Azt hiszem +35V-ig lehet használni.
Ellenállással nem fogod tudni szabályozni 1V-ra a feszt. Legalábbis ha a terhelésed változik utána kell állítani.
Én ilyet úgy csináltam, hogy műv. erősítő + teljesítménytranyó az LM317 után. Ha kell, küldök kapcs. rajzot róla. ( Ez így egy 0v-ig leszabályozható tápegység, aminek az áramát az LM317 korlátozza. ) Ha sok áram kell, akkor tényleg mindenképpen érdemes egy másik stabbal csökkenteni a feszt. és megosztani a disszipációt.
Sziasztok!
Két kérdésem lenne. Nem tudom,hogy mi tjelent a FAN kifejezés. Másodszor: Azt sem tudom,hogy az elektrolit kondi +lába merre legyen.
Szia!
Ha elektronikában gondolkozol a FAN ventilátort jelent.
Szia!
A kondenzátorok oldalán vannak csíkok (ha álló kivitelű). A csíkok felé eső kivezetés a negatív. |
Bejelentkezés
Hirdetés |




) MJ4502-


alapon kellene az is, mert eléggé hasznos egy tulajdonsága a tápoknak...





