Fórum témák

» Több friss téma
Fórum » JLT-02 analóg forrasztóállomás
Lapozás: OK   44 / 124
(#) vzoole válasza jandark hozzászólására (») Júl 21, 2009 / 7
 
10-30 mV-ot ad le pont a thermoelem.

Ha megcseréled a műszer kivezetéseit akkor pedig mínuszba lesz neked 10-30 mV.

Tehát ha a műszeren nincs mínusz előjel, akkor a piros mérőzsinornál lesz a + kivezetése a thermoelemnek.
(#) jandark válasza vzoole hozzászólására (») Júl 21, 2009 /
 
Köszönöm szépen,igy már boldogulok..
Megtaláltam a +-oldalt ahogy leirtad..

Megkérem az itt levő moderátorunkat hogy a pontot ami jár a segitségedért adja oda neked,,
További kellemes fórumozást.
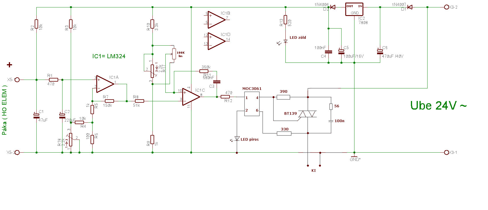
(#) Akashi hozzászólása Júl 22, 2009 /
 
Átnéztem a kapcsolási rajzot, de valaki mondja már meg nekem hogy minek kell az optotriak az áramkörbe?
Müködne nélküle is, nem? Vagy ha egy diacot teszük a triak elé azzal is müködne. Jól gondolom?

(#) Akashi hozzászólása Júl 23, 2009 /
 
? Mindenki nyaral? ?
(#) Bari- válasza Akashi hozzászólására (») Júl 23, 2009 /
 
Szia

Ha jol tudom az optotriak a galvanikus elválasztást végzi az egyenáramú és váltóáramu áramköri részek között.
(#) vicsys válasza Akashi hozzászólására (») Júl 23, 2009 /
 
Igen.
Mellesleg szabályzat:
Idézet:
„VIII. Ha beírtunk egy kérdést és arra nem jön rövid időn belül válasz, nem írjuk be hogy a mi kérdésünkre miért nem válaszol senki. A tagok nem vakok, valószínűleg elolvasták amit írtunk, a hallgatásnak több oka is lehet:
- a kérdés érthetetlen volt és nem lehet rá válaszolni
- a kérdés túl nehéz volt és senki nem tud rá válaszolni
- a kérdés már milliószor elhangzott és senki nem akar újra rá válaszolni
Azt meg ugye nem várjuk el hogy a kérdésünkre ha nincs válasz, majd minden egyes fórumozó beírja: "én nem tudom".”
(#) banyaiakos válasza Akashi hozzászólására (») Júl 23, 2009 /
 
Nagyon észrevehető hogy nyár van. De ez minden fórumon így van...
(#) vzoole válasza Akashi hozzászólására (») Júl 23, 2009 /
 
Triakot így szokás meghajtani egyenáramú áramkörből.

Ha van kedved akkor kísérletezhetsz más módszerekkel és oszd majd meg velünk is az eredményeket.
(#) Akashi válasza vzoole hozzászólására (») Júl 23, 2009 /
 
Megpróbálom, és természetesen meg is irom a tapasztalataimat, ha elkészült.
Csupán azért kérdeztem, mert van jópár kapcsolás ahol nincs optotriak ami elgondolkodtatott, és nem jutok dűlöre magammal. Ezért érdeklődtem, hátha valaki nálam okosabb aki kipróbálta már igy is úgy is elmondja mitől jobb ha van optotriak az áramkörben.
De majd próbálkzom.
(#) vtsoftware hozzászólása Júl 31, 2009 /
 
Sziasztok

Van nekem egy Vzolee&Fery féle forrasztóállomásom.
Kijelző rajta, minden klappol, viszont én ezt szeretném "integráltra" csinálni, tehát mindent egy panelen. Jobban férnék, kicsit pici a doboz.

Azt kérdezném hogy a vezérlést és a kijelzőt-kijelzőket lehet-e egy tápról hajtani?
Nem okoz-e valami zavart?

Köszi szépen...
(#) Nappeti hozzászólása Aug 2, 2009 /
 
Sziasztok!
Szeretnék magamnak egy forrastóállomást építeni. Kettő lehetségeset is találtam, az egyik a címben szereplő JLT-02 Link, a másik pedig ez Szeretném megkérdezni, hogy ti melyiket javasolnátok.
Kösz
(#) banyaiakos válasza Nappeti hozzászólására (») Aug 2, 2009 /
 
Szerintem a JLT-02 sokkal egyszerűbb...
(#) san398 válasza Nappeti hozzászólására (») Aug 2, 2009 /
 
Kezdésnek én is a JLT-02-t ajánlom, olcsó és megbízható.Ha érdekel egy készre szerelt panel akkor keress meg.
(#) Nappeti válasza san398 hozzászólására (») Aug 3, 2009 /
 
Szia!
Köszönöm a felajánlást,de a készre szerelt panellel pont azt veszteném el amit ezzel nyerni szeretnék, az építés izgalmát.
(#) mcfly hozzászólása Aug 8, 2009 /
 
Üdv!

Érdeklődni szeretnék,hogy az itt található forrasztóállomás nyákterve az 1:1 arányú? Úgy látom,hogy JPG formátumba van.Ez nem gond?Nincs meg valakinek PDF-ben?
(#) Rakloo válasza mcfly hozzászólására (») Aug 8, 2009 / 1
 
Ha vasalni akarod akkor a lementett képet még paint-tal is ki tudod nyomtatni 1:1 arányban.
A kép a magas DPI miatt ilyen nagy.
(#) mcfly válasza Rakloo hozzászólására (») Aug 8, 2009 /
 
Igen! Vasalni szeretném.Akkor igy jó ahogy van.Köszi
(#) Demson hozzászólása Aug 9, 2009 /
 
Üdv.! mindenkinek

Nekem volna egy olyan kérdésem hogy a vzoole forrasztóállomásához szeretnék led kijelzőt!

Lehetséges az?

Mert ha igen akkor konkrétan az Attila86 féle forrasztóállomás I-nek a hőmérő panelját tenném hozzá.

A válaszokat előre is köszönöm!

csatoltam egy képet arról a forrasztóállomásról amelyikhez szeretném a hőfokmérőt.
(#) san398 válasza Demson hozzászólására (») Aug 9, 2009 /
 
Megoldható mert ha jól látom akkor Attila is majdnem teljesen ugyanazt az állomást építette csak kijelzővel. Ha még nem készítetted el a vzoole féle panelt akkor jobban jársz ha az Attila félét építed meg.
(#) Demson válasza san398 hozzászólására (») Aug 9, 2009 /
 
Kösz a gyors választ.
Igen én azt értem hogy akkor az Attila félét épitsem csak az hogy nem az nagy nem fér be a dobozomba mert a doboz elég kicsi, és csak a vzoole féle fér bele.

Megint az Attila félét átépiteni nem lehet, mert akkor fog ugrálni a kijelző (tapasztalatból mondom mert én már átépitettem és nem jól müködik)
Ezért szeretném a vzoole féléhez.

Csak az hogy a Vzoole forrasztóállomásán ne ugráljon a kijelzés még ezt nemtudom hogy ha ráteszem a kijelzőt akkor azon ne ugráljon
a kijelzés.
(#) vtsoftware válasza Demson hozzászólására (») Aug 9, 2009 /
 
Erre lehet tudok egy megoldást
Ki még nem próbáltam, de biztos forrásból tudom.

Agyon kell szűrni a kijelző tápját...

Fery-től tudom hogy olyan szűrés nem árt neki mint amilyen az LCF Mérőjén is van... az LCF mérőnek van topikja itt a HE-n.
...két kondi és egy tekercs...

Javítson ki valaki ha nagyot tévedek. Nem vagyok 100%-ig biztos.
(#) demcar hozzászólása Aug 16, 2009 /
 
Üdv.

Én nekem az a problémám, hogy megépitettem Attila forrasztóállomását és azt csinálja hogy ha bekapcsolom akkor nem világit a kijelző, csak annyit csinál hogy amikor bekapcsolom egyet villan és annyi. És a másik problémám az hogy ha csatlakoztatok pákát a panelhoz elkezdi fűteni de nem áll meg a fűtés, csak ha lecsatlakoztatom a panelról a pákát, És még annyi hogy semmire nem reagál amikor fűt se a trimerek tekergetésére, se a poti tekergetésére!

Mi lehet a gond?

(Ezek a kérdések főleg Attilához szólnak, de ha tudja valaki más is nyugodtan irjon)
(#) Attila86 válasza demcar hozzászólására (») Aug 16, 2009 /
 
Szia!

Megneveztél de ne haragudj, én most sajnos nem tudok neked segíteni. 24.-éig minden nap egy marék dolgom lesz, örülök ha egy kicsit le tudok ülni a géphez.
Amit leírtál, az azt jelenti hogy gyakorlatilag semmi sem működik a forrasztóállomásodon. Se a kijelzés, se a szabályozás, semmi. Lépésről lépésre végig kellene vizsgálni minden pontot hogy hol van a gubanc...
(#) demcar válasza Attila86 hozzászólására (») Aug 22, 2009 /
 
üdv.!

Már működik a forrasztóállomásom. Pedig csak annyit csináltam vele hogy kiforrasztottam pár alkatrészt és utána pedig ugyan azokat amit kiszedtem visszaforrasztottam és most már működik.

Csak annyit csinál hogyha bekapcsolom akkor minden működik rendesen, csak ha feltekerem a potit maxra akkor a max hőfok 473 fok, nem lehet lejeb állitani a trimerrel
(mert a trimer már minimumon van).

Mi lehet a gond?

És még annyit hogy nem tudom ez természetes dolog-e de nekem valahogy úgy tűnik hogy ha eléri a 300 fok-ot akkor már annál feljebb igen lassan fűti a pákát, vagy ennek igy kell lennie?
(#) zoly15 válasza demcar hozzászólására (») Aug 23, 2009 /
 
Először mindég feljebb fűti.
Mert ameddig el nem éri azt a hőfokot max "gázzal" fűti. Mikor eléri akkor veszi le a fűtést.
Mikor lehűl a beállított hőmérsékletre akkor már tartani fogja a hőfokot.

Üdv!
(#) Bari- válasza demcar hozzászólására (») Aug 23, 2009 /
 
Írtad hogy Attila féle forrasztó állomást építetted meg, melyiket az I vagy a II-es verziót?
Milyen tűrésű ellenállásokat használtál? Attila leírása szerint 1%-os tűrésű ellenállásokat kell használni, ha nem ilyet használtál az ellenállások nem pontos értéke miatt előfordulhat az említett esett is hogy a maximum értéket nem tudod 450°C-ra beállítani.

Bari
(#) Attila86 válasza Bari- hozzászólására (») Aug 23, 2009 /
 
A II.-at építette meg mert azt írta hogy a poti tekergetésére sem reagál. Az első forrasztóállomásom egyébként sem reagál erre, úgyhogy csak a II. lehet.

Demcar!

Valószínűleg kontakthiba volt a nyákon.
Az hogy nem tudod a 450 fokot beállítani, több oka lehet. R16, P3, P2 és P1 értékei okozhatják ezt gondot, hogyha ezek közül egy vagy több nem megfelelő értékű. R16 tűrése is számíthat mint ahogy Bari írta, de igen csekély mértékben. Biztos hogy nem ez utóbbi a hiba oka. Viszont azt megteheted, hogy R16 helyére kisebb értéket teszel be, hogy akkor beállítható-e a 450 fok. (Ha csak nem valami teljesen más hiba van a panelon, akkor ez meg fogja oldani a problémát.)
(#) demcar válasza Attila86 hozzászólására (») Aug 23, 2009 /
 
Az I-es forrasztót épitettem meg. De azt is úgy hogy nem volt rajta a kijelző. (Mert a kijelző részt még utólag fogom csak rátenni).

Minden ellenállás olyan újfajta gondolom hogy akkor 1%-ak.

És az R16-ot milyen kisebb értékűre cseréljem ki? Mert az 47ohmos.



(#) Attila86 válasza demcar hozzászólására (») Aug 23, 2009 /
 
Az alkatrészek pozíciószámait a forrasztóállomás II rajzához írtam, mert azt hittem azt építetted meg.

De az R16 az pont ugyan az mindkét rajzon, úgyhogy nem is baj. Viszont elírtam, ne csökkentsd hanem növeld az R16-ot! Mondjuk először 100Ohm-ra, aztán 150Ohm, esetleg 200Ohm...
(#) demcar válasza Attila86 hozzászólására (») Aug 23, 2009 /
 
Növeltem úgy ahogy mondtad 100ohm-os ellenállással, és most már a max hőfok nem 473 hanem 500-501fok között tartja. Úgyhogy ez igy nem jó!

Következő: »»   44 / 124
Bejelentkezés

Belépés

Hirdetés
XDT.hu
Az oldalon sütiket használunk a helyes működéshez. Bővebb információt az adatvédelmi szabályzatban olvashatsz. Megértettem