Fórum témák
» Több friss téma |
Sziasztok!
Mi a véleményetek erről a pákáról? páka Másik kérdés végolvastam a topikot de nem derült ki számra (de lehet átsiklottam rajta). Mekkor trafó kell hozzá (24V hány?VA)? Egyen áram vagy váltó áram? Esetleg egy link ahol ilyet lehet kapni? Még egy kérdés ehhez a pákához ez a szabályzó jó?szabályzó Ha nem akkor egy működőképes kapcsolást nyáktervel valaki küldhetne! Köszönöm PeTi
Hali!
Lesz egy WSP-80 tipusú pákám. Szeretnék hozzá egy vezérlőt készíteni (uC-set). Egyenfeszt kapcsolgatnék rá FET-el. Mennyire tolerálja majd ezt a fűtőbetétje ? Feltétlen AC kell neki ? Üdv Kiborg
Üdv!
Van olyan kapcsolás amiben gyárilag egyenfeszt kap és FET a kapcsoló elem, úgyhogy semmi akadálya. A Hőérzékelő illesztésében tudok segíteni, ha érdekel. készítettem hozzá egy pontos mérő áramkört. 10mV/°C-os a kimenő feszültsége. ezt egyszerűbb lekezelni uC-vel.
SZia!
Köszi az infot, természetesen érdekel. Akár mail, akár itt. Üdv és előre is köszi. Kiborg
Még egy kérdés az egyenfesszel kapcsolatban.
Ugya ha 24V-t egyenirányítok, akkor az 32 V körüli egyenfesz terheletlenül. Ezt huzamosan tolerálja a pákafűtőbetéte vagy tekerjem kisebb feszültségűre a trafót ? Olyan 20V körülire ?
Üdv!
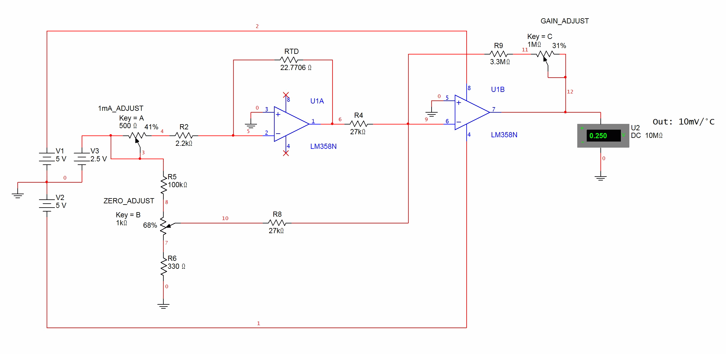
Gond nem lesz belőle, csak nem kell pufferelni a kapott feszültséget. Az eredeti kapcsoláson is csak egyenirányítva van. De én a helyedben, ha már mikrovezérlőt alkalmazol, akkor PWM-el szabályoznám. Így biztos nem lenne gond. A Weller_RTD_Amp.gif az illesztő áramkör. Az RTD helyére kell bekötni a páka hőérzékelőjét. A beállításhoz le kell hűteni a páka fűtőbetétet 0°C-ra, majd be kell állítani az 1mA-es előfeszítést(ezt lehet előbb is). Aztán a Zero Adjust-al be kell állítani, hogy a kimeneten 0V legyen. Majd forrásban lévő vízbe kell tenni és a Gain Adjust-al be kell állítani az elméleti 100°C-ot. Jobb ha van egy digitális hőmérő a közelben, mert nálunk 96°C-on forrt a víz. Ha ezek megvannak, akkor innentől már pontos lesz a mérés. A másik csatolt fájl egyeredeti weller kapcsolás. Jah és a potik többfordulatos trimmerek legyenek.
Sziasztok!
Szeretném megkérdezni tőletek,hogy a képen látható régi Weller hőfokszabájzóhoz milyen pálkát tudnék bedugni? Ismeri valaki ezt a weller forrasztóállomást? Meg hogy meg van-e valakinek a kapcsolásrajza? Köszi! Üdv.: DMZ
Köszi szépen a rajzot.
Alaposan átnéztem az eredeti weller rajzot és arra a megfigyelésre jutottam, hogy ők nem 1 mA-s előfeszítést használnak, hanem ennek a tízszeresét. 8V-os a rendszer és a baloldalon levő CTP1 és CTP2-re megy a szenzor, ami szobahőmérsékleten 23ohm. Ennek az előtétellenállása pedig 560ohm. Így jön ki 8/(560+23) =13,79 mA-re a szenzoron folyó áram. Munkahelyen van egy ugyanilyen páka (WSP80) és a hozzá való tápegység, kimértem 50Conként a szenzoron levő feszültséget. 50C -> 81,5 mV 100C -> 92,8 mV 150C -> 105,5 mV 200C -> 117,1 mV 250C -> 128,7 mV 300C -> 140,3 mV 350C -> 152,1 mV 400C -> 163,4 mV 450C -> 174,5 mV Az értékek közelítőleg pontosak, mert ugye a fűtés miatt ingadozik egy kicsit a hőmérséklet és így a feszültség is. Kiborg
Fogalmam sincs hogy miért használnak ennyivel nagyobb előfeszítést. Tudtommal a PTC alapú sensor-okat 1mA-nél nagyobb árammal nem érdemes előfeszíteni, mert jelentősen megnő a saját maga által termelt hő és így nem lesz pontos a mérés.
Nem biztos, hogy jó lesz ha a méréseid alapján állítod be, mivel lehet, hogy nem teljesen egyformák a páka fűtőbetétek. És a 0°C-ot mindenképpen be kell állítani. Vagy veszel még 2 trimmert és azzal a képlettel amit 2 oldallal ezelőtt beszúrtam kiszámolod milyen hőmérsékleten milyen nagy az ellenállása, ezt beállítod, majd ehhez kalibrálod.
Sziasztok!
Van valakinek tapasztalata Weller HAP1 pákával? (forrólevegős) Van egy ilyen pákám, nincs hozzá állomásom.. Ez a szerkezet 21V/80W vagy 24V/100W páka. A hőérzékelő típusát nem tudom sajna. Vagy a Weller hagyományörző, és minden hőérzékelő egyforma? Ez úgy működik, hogy van a páka oldalán egy gomb, ha azt nyomom, akkor egy mágnesszeleppel enged levegőt a hegyből.. A fűtésnek állandónak kell lenni? vagy gombnyomásra indul a fűtés is? vagy előfűt valami emberi hőmérsékletre, és gombnyomásra a munkahőmérsékletre?
Szia, ez s szabályzó fűtő asztalhoz való. A nyáklapok előmelegítéséhez.
Szia, most szereztem ugyanilyen pákát, ha sikerül megoldanom a problémát akkor itt közzéteszem! Alaphelyzetben vissza veszi a fűtést, csak amikor nyomva tartod a gombot akkor fűt fel a beállított hőmérsékletre.
Üdv Mindenkinek!
Nem tudom mennyire hasznos infó, de gondoltam elmondom. Tegnap vettem egy fekete színű Solomon ESD pákát. Kutattam elég sokat a hőelem típusa után, de hasztalanul. Így fogtam magam, és nekiálltam mérni. A mérési eredményeim alapján arra jutottam, hogy ebben a pákában P típusú hőelem van. Bővebben a mellékelt táblázatban Üdv ![]()
Sziasztok! Nekem egykis segítség kellene hőfokszabályzó működésével kapcsolatban. Hozzám került egy STÖRK TRONIK előlap panellal.Ez egy digitális hőfokszabályzó egység része. 6 db kivezetése van Bemenet 12-24 AC Hőelem bemenet és kimenet vezérléshez. Digitális kijelzővel fokonként léptethető a beállitott hőmérséklet led jelzi a fűtési funkciót. Bekapcsol beállított hőfoknál kikapcsol, csak akijövö vezérlőjelnem tudom hogy milyen, mert a Triakra kötve izzóval próbáltam az izzó külön áramkörön van mert a trafóm 12V és 24V külön kivezetéssel. Izzó világit kikapcsolás után viszont fél teljesítménnyel az egyik félperiódus megmarad, hőfok csökken ismét teljes fénnyel világít. A triak elé a vezérlésbe sorba dióda és 100mikrós kondi, ekkor fél teljesitménnyel indul és kikapcsoláskor az izzó elalszik. Hogy lehetne megoldani a teljes ki és bekapcsolást valami kis áramkör kellene még hozzá. Egyébkénz jelzi a beállitott és a mért hőfokot is. Pákához szeretném használni. A belsejét nem láttam mert nem szétszedhető, de több IC-t is látni benne.Kösz a segitséget.
Megoldottam a pákaszabályozást. A fűtőfeszültséget egyenirányítottam majd egy teljesitménytranzisztor kapcsolja a fűtést.Tökéletesen működik.
Hali! Az Attila86-féle forrasztóállomás II-n milyen módosításokat kell végezni, hogy Weller pákát lehessen hozzá csatlakoztatni?
Üdv! Hát sajnos az egészet át kellene alakítani.
mivel ez hőelemes, a weller pedig platina érzékelős.
Hali!
Szerintem nem kéne nagyon átalakítani, csak az IC1A bemenete előtti dolgokat kéne lecserélni valami másra. Sajna nem vagyok profi az analóg dolgokban, ezért kérnék segítséget.
Feltettem nem rég egy kapcsolást ami feldolgozható feszültségekre konvertálja a weller hőszenzoron eső feszültséget. Én úgy gondlom mást nem érdemes nagyon próbálgatni, mert valószínű nagyon pontatlan lesz. Itt a link --> Bővebben: Link
Nem tudja valaki, hogy a Weller pákákban lévő PT 20-as hőelemnek hol lehet megtalálni az adatlapját?
Üdv!
adatlapot szerintem sehol... már én is sokat kerestem. de egy kicsit régebben írtam egy képletet amivel ki lehet számolni az ellenállását bármilyen hőmérsékleten.
Szia,
amit mellékeltem kapcsolást az egy elszívó pákához való, de WSP80 hoz is tökéletes. Megépítettem és működik! Sok sikert az építéshez. Üdv: Dani
Sziasztok!
Szerintetek lehet úgy hőfokot szabályozni egy kattogós wellernél, hogy egy megfelelő kapacitású forgókondit sorba köt az ember a pákával és így az előtét "ellenállás" (reaktancia) minimális hőfejlődéssel feszültséget ejt ezért kevesebb jut a páka fűtőbetétére ergo lelehet róla venni X watott ha túl forrónak találjuk. De gyönyörű mondat ![]()
Szia!
Szerintem nem. A kattogós wellernél a hegy egy bizonyos hőfoknál elveszti a mágnesességét. Ha kisebb feszt kap valami miatt, akkor lassabban melegszik a hegy által szabályzott hőfokra, de nem lesz hidegebb. Üdv.
Szia!
Szerintem nem. A kattogós wellernél a hegy egy bizonyos hőfoknál elveszti a mágnesességét. Ha kisebb feszt kap valami miatt, akkor lassabban melegszik a hegy által szabályzott hőfokra, de nem lesz hidegebb. Üdv.
Helló
Nem tudja véletlenül valaki a Weller LR-21-es pákának a csatlakozó lábkiosztását? (Google nem segített).
Szia
1 fűtés 2 fűtés kb: 12 Ohm 3 termisztor 4 termisztor kb:27 Ohm 5 test Ha széttekered a csatlakozót akkor látod a számokat. Üdv: Dani
Hello
nekem az lenne a kérdésem hogy mi kéne egy Weller tcp 24V/50W os pákához/ mert nekem csak pákám van/ és ne tudom műkötetni mert én 24v os akumlátor töltövel probálkoztam de nem melegedett ![]() (elég régi pákárol van szo) |
Bejelentkezés
Hirdetés |