Fórum témák
» Több friss téma |
- Ez a felület kizárólag, az elektronikában kezdők kérdéseinek van fenntartva és nem elfelejtve, hogy hobbielektronika a fórumunk!
- Ami tehát azt jelenti, hogy a nagymama bevásárlását nem itt beszéljük meg, ill. ez nem üzenőfal! - Kerülendő az olyan kérdés, amit egy másik meglévő (több mint 17000 van), témában kellene kitárgyalni! - És végül büntetés terhe mellett kerülendő az MSN és egyéb szleng, a magyar helyesírás mellőzése, beleértve a mondateleji nagybetűket is!
Remélem ez a megoldás működni fog...
Már csak az a kérdés, hogy melyik a negatív? Két vékony fekete tök egyforma vezeték megy a sensortól az óráig. Hogy állapíthatom meg, hogy melyik a negatív? Miért van az, hogy mindig a legegyszerűbb dolgok nem jutnak eszembe?!
Üdv!
Csinálsz egy viszonylag nagy erősítésű fejhallgató erősítőt, (3 - 4 tranzisztor, LM 386, TL 072 stb) a bemenetére rákötsz egy jó sok menetes légmagos tekercset, és ha húzogatod a falon, a legerőssebb búgásnál van a vezeték.
Sikerült kísérleti úton alkatrész tönkretétele nélkül megállapítanom, hogy a pufferkondi a kikapcsolás után még jó párszor összeszedi az erejét egy-egy villanásra.
Egy parazita ellenállással sikerült megszűntetnem a jelenséget, de még tovább próbálkozom kisebb kondival és nagyobb ellenállással a jobb hatásfok érdekében.
Értem a célzást,ezért inkább nem is mondok semmit,csak azt hogy köszönöm a választ...
[OFF]Proli007! Köszönöm a segítséged a negatív fesz, és erősítő témában. Kész a tesztpanel, működik minden!
Mit gondoltok?
Van itthon egy rakás "szemét", olyan TV, VIdeo DVD, fénymásoló, nyomtató és faxgép alkatrészek. Érdemes lenne kibelezni őket? Arra gondoltam talán talalhatnék bennük egy csomó használható holmit. Szerintetek?
Húha az itt szakmabeli emberek között szolva drága kincshalmaz!!!
Vétek volna kidobni, mindent felül kell vizsgálni, mire volna használható! Pl a nyomtatókban nagyon jó steppermotorok (léptetőmotor) vannak, dvd-ben esetleg a tápegység kisebb teljesítményű célokra, stb, stb..
Elárulom, hogy ezek a cuccok késztettek arra, hogy foglalkozzam az elektronikával...
A holmik nagy részét akkor szereztem mikor egy rokonom házat vett, ami előtte egy irodatechnikával foglalkozó emberé volt. A kidobott holmikat a pincében halmozta fel. Az összes cuccot hazacipeltem és összeraktam, ránézésre kb 2 köbméter Az egyetlen amit eddig használtam az a fénymásoló tramszformátora, ami egyszerre ad 12, 24, 48 V-ot. Príma világítást alkottam a szobámba. Ezek után mindent kibelezek és ha támad egy ötletem, akkor az itt heverő dolgokból építkezek Közben beugrott valami, az előző oldalon írtam egy kilóméteróráról amit zavar a simson gyújtása, ezt a gondot nem oldaná meg egy ferritgyűrű?
Csak megemlíteném, hogy én egy videoton szines TV-ből 2 kilónyi fincsi alkatrészt szoktam kiszedni, fénymásolóból meg legáb 4-szer ennyit
Merre laksz, fizetéskor megyek hozzád bevásárolni!
Pl. egy régi síkágyas szkenner otthont is adhat egy jó levilágítónak a fotokémiai úton gyártó elektronikus embernek!
Szentgotthárd-Jakabháza... térképen nem sok esély van rá hogy megtaláld
Lehet, hogy egyszer szedd magad akciót hirdetek a sok 10 kiló cuccból ellenállásokból millió számra van, pont úgy mint kondikból ahogy nézegettem, meg ahogy mondjátok télleg van bennük anyag rendesen. remélem egyszer még jóljönnek
Pontosan az nem anyag, hanem KINCS!!
Ki ne dobj egy csavart se, ha mégis, már tolatok is oda az IFA-val!!
Ha már a csavarnál tartunk... még csak egy fél fénymásoló van szétbontva, de már kiló fölött járok
Anny hasznom már volt a kincsekből, hogy mindig mikor kistesóm tanult vmiről informatikán, akkor adtam neki dolgokat hogy vigye el bemutatni. pl. mátrix nyomtató nyomtatófeje A végén kapott a cuccokért egy 5öst A tanár úr pedig rögtön lecsapott rám, hogy ha tudok szerezzek neki ezt azt, de akkoriban még csak pár apróságom volt.
Na, ha volna egy kis elektrotechnikai ismerete, még bemutatót, vagy előadást is tarthatna a működéselméletből, én speciel egy EPSON tintasugaras nyomtatóéból tartanék egy részletes előadást, mivel már a másod nyomtatóm van tőlük, az első egy lapszkenneres volt, na abban már egy RGB LED-es fényforrás van, azt vezérli PWM-mel (pulzusszélesség moduláció), így állítja be a világítás színét olyan lila és fehér közé.
Talán a legjobb lenne, ha szépen lebontogatnám a berendezéseket és mindent szépen kiválogatva bedobozolnék a jövőbeli haszon reményében
![]() Ha az alkatrészeknél tartunk, miből lehetne kiszedni 555ös IC-t? tetszenek a kapcsolások amiket lehet vele építeni
Maximum időzítőkből, de manapság nem sok helyen találkozni vele, de amúgy sem olyan drágák, és jól bírják a strapát, meg széles a tápfesz tartományuk!
Akkor szerintem rendelek belőle, 40 - 50 FT körül van a webáruházakban.
Remélem nem voltam idegesítő vagy zavaró a kérdéseimmel, még csak pár hete foglalkozom elektronikával és ezért a sok sok kérdés. Jó éjszakát és köszönöm mindenkinek a segítséget, hozzászólást!
Létezik olyan is, hogy 556-os, az 2 darab 555 egy tokban...
Helo
Én találtam már régebbi logikai áramkörök órajel generátorában. De nagyobb esélyed van kapcsolóüzemű tápokban lelni belőlük.
Hello!
Egy konkrét tranzisztortipusra kérdeznék rá. Egyik tranzisztorral se volt még ilyen problémám mint a BC337-el, az adatlapja szerint 500~800 mA-t visel el folytonosan, errefel nekem már több kapcsolásban is 400mA fölött szálltak el kivétel nélkül. Valaki megtudná magyarázni mi lehet az oka és főleg az hogy csak ezekkel járom meg, hogy nem az van mit az adatlap ír, és az is hogy egyiken 500mA másikon 800mA szerepel, de nekem még az 500 is soknak bizonyúl. Nem értem mi lehet a gond, hogy 400mA-nál többet folytonosan nem bírnak el. Köszi előre is.
Szia!
A tranzisztoroknál nem csak a maximális áram a lényeg hanem a disszipáció is. Az pedig ennél a tranzisztornál 0.625W! Ha ezen a tranzisztoron átfolyik 0.5A akkor nem szabad, hogy a feszültség nagyobb legyen mint 1,25V, mert egyébként elfűti magát. A tranzisztorokat egyébként sem illik a határadataikon működtetni, hanem túl kell méretezni azokat.
Köszi szépen, én néztem is ezt a 0,625W teljesítményt de valahogy nem jött hogy elhigyjem hogy ekkoracska ezért figyelmen kívűl hagytam. Máskor mindig figyelmebe veszem de most akkoracska érték volt hogy elhanyagoltam, de mostmár látom hogy akármennyit ír az annyi s el kell fogadni s aszerint kell méretezni. Amúgy most legutoljára 450mA-n 10V-ot kellett volna elbírjon ami már 4,5W szóval világos minden. Gondolkoztam is hogy normális esetben to220 tokozású BD-knél ekkora teljesítmény elfűtéséhez már kell egy nagyobbacska hűtőborda s ennél hogy hogy nem, de gondoltam más tokozás meg akármi hasonlók de látom nagy hiba volt.
Üdvözletem!
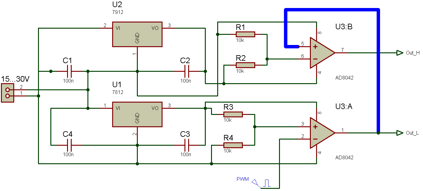
Sokat filóztam, melyik témában tegyem fel a kérdést, de legjobban ide vág. A csatolt kapcsolási rajzon a kékkel jelölt részt kellene valahogy szint-illeszteni. Ez egy FET-es H-hídnak a FET-meghajtója lesz. A gond az, hogy a felső műv.erősítő 15V tápfesz esetén is -3V bemenőt kapna, amit nem visel el. Gondoltam arra, hogy fesz.osztóval belőni egy olyan szintet, amin a teljes tápfesz tartományban (15..30V) tud komparálni, de ezt nem tartom túl megbízhatónak. Optocsatolót sem szeretnék használni, mert az átvitendő jel 300-500 KHz-es PWM. Van valakinek valami jó frappáns ötlete?
Üdv!
Tehát... Szeretnék egy olyan szerkezetet csinálni, ami a kilengéseket csillapítja, lehetőleg minél jobban... Ez úgy jutott eszembe, hogy most láttam a síeléses videofelvételeket, amit fényképezővel csináltam (320x240 30fps), tehát egy csillapítórendszerre lenne szükségem. Ötleteket előre is köszönöm...
Sziasztok!
Egy 12V-os dc motort szeretnék szabályozni és egy 555ic-s megoldás mellett ilyen Bővebben: Link feszültségszabályozóra is ráakadtam. A táp pc-táp 12V lenne és 5-12V között kéne szabályozni. Ilyennel megoldható? Illetve mennyit fogyasztana egy ilyen alkatrész? A motor 50W-os 12V-on és 10W-os 5V-on. Köszi
Helló
Látott már valaki ilyen tápot? Az tényleg lehetséges hogy ez 12 Volton ilyen 7-8 Ampert leadjon? Szerintetek? Állítólag valami öntözőrendszer tápja volt,...Köszönöm a segítséget előre is! Helló
Nem láttam még ilyet, de ha a rajta lévő 105W 105 Wattot jelent akkor jó lehet neked. 12V-on 8,75A.
Sziasztok!Érdekelne milyen végfok van a gyári blaupunkt cd 30 cdlejátszóba opel corsába van!4x17w lehet terhelni a végfokát+ hangszóróval nem-e lenne kínja!?Köszi a segítséget!
A CARICO RESISTIVO felirat pedig azt jelenti, hogy Ohmos terhelés. Erre azért figyelj oda...
|
Bejelentkezés
Hirdetés |












