Fórum témák
» Több friss téma |
Mielőtt kérdezel, a következő két dolgot ellenőrizd!
I. A helyes tápfeszültségek megléte.
II. A kimeneten van-e egyenfeszültség.
Élesztés.
Sziasztok.
Ez az erősítő használható zene halgatásra is? :confu
Sziasztok!
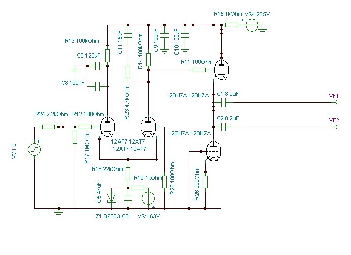
Ezt most ne vegyétek dicsekvésnek, de meg kell osztanom az érzést. Hozzám került egy erősítő, amelyik a képen látható. Könnybelábadt a szemem, mert ..mert ezt én terveztem kb 23 éve. Abszolúte nem emlékszem a kapcsolására. Most neki fogok és kirajzolom a kapcsolását. ANNYIRA KÍVÁNCSI VAGYOK!
üdv
Engem is érdekelne az a kapcsolás,llátom rá van irva az erösitö elölapjára,hogy Non feedback system.Akkor most ebben tényleg nincs visszacsatolás?
Csak az emitter ellenállásokkal megvalósított.
Még bázis-feszültség visszacsatolás sincsen fokozaton belül sem. Már ahogy emlékszem a dologra, de már rajzolom ...
Hali!
Igazól nem értem, hogy mit akarsz. Először irtuk, hogy a SAL-t ne hajtsd 100Watt-nál nagyobb erősítőről, mert elszáll. Aztán itt meg írod, hogy 4*200W-ot akarsz 700Wattos trafóról. Bassmester leírta miért nem jó trafóról járatni az autós végfokot. Ráadásul sok lenne a veszteség is. 230ból 12 majd abból +- valamennyi... Ha még mindig abból a SAL-ból akarsz kettőt hajtani akkor csináld meg a VF2 +-30Voltos verzióját. 1000 Ft egy panel.
No végeztem, itt van. A valóságban BD 241-242 és BC 301-303 van benne, de ilyen nincs a rajzolómban.
A válogatott zener helyett inkább mindkét pozícióban LED-el rajzoltam meg, mert úgy jobban utánépíthető. Anno a tulajnak azt a jótanácsot adtam, hogy nem kell kikapcsolgatni. Megfogadta, 23 évig csak az áramszünetek alatt volt kikapcsolva. Uramisten 1986...látjátok az elkókat, meg a trimmereket?
Emlékeim szerint 50W-nál 0,1%-ot tudott.
Holnap lemérem.
Igen, pontosítok.
Hangfrekvenciás visszacsatolás nincsen, a DC több helyen is visszacsatolással van fogva.
Persze, hogy lehet rajta zenét halgatni
(így egy fülel). Csak ne legyenek magasak az elvárásaid. 1% nagyságrendjébe várható a torzítás.
Szia!
Jól néz ki! De tudtam utálni azokat a trimereket.. Milyen apropóból került vissza hozzád?
Szia!
Az 1000µF-os kicsatoló kondenzátorból ítélve ez az erősítő min. 16 ohmos hangszóróhoz való. 2*30V-os szimmetrikus tápról hajtva, kicsatoló kondi nélkül simán elbírna 8 ohmot. Egy próbát szerintem megér. Mivel a BD139-esek furattal vannak ellátva, érdemes őket a TIP tranzisztorokkal közös hűtőbordára szerelni. Élesztésnél a hangszóró helyére köss egy 8 ohmos ellenállást. Először a 2k trimmer segítségével a nyugalmi áramot állítsd be, majd az 50k trimmer segítségével a 8 ohmos ellenálláson eső feszültséget állítsd minél közelebb 0-hoz.
"De tudtam utálni azokat a trimereket.."
Föleg a kapcsolás szerinti alkalmazásban , az erősítő gyors halálát tudja okozni . Jobb minőségű trimert sem mernék így bekötni. Csak a B-E körben érdemes betervezni a nyug. áram beállítására t.potit mert ha ott megszakad , szakadozik , akkor nem okozhat károkat . Ilyen szarvashibát sajnos sok helyen látni .
Jol néz ki.Azt hiszem kiváncsiságbol majd megépitem.Nekem valahogy mindig bejöttek a régebbi erösitök.Nagyon strapabirók és tényleg tudják a megadott teljesitményt.Manapság meg csak dobálkoznak a nagy számokkal,pedig az igazi rendes 50 vagy 100watt is tud ám nagyot szólni.Köszönöm a kapcsolást.
Szerintem a beállítás után érdemes kicserélni egy ellenálásra, lehet ezt is így tervezték csak aztán benne maradt. Nekem is van ilyen 15évvel ezelötti remekművem még a dobozolás is a BEAGot idézi ahogy elkészítettem
![]() De már nem üzemel kiszedegettem a tápból cuccokat mikor kelett, kisérletezni. Ugyanilyen poti van benne, azért jutott az eszembe.
B-E körben maradhat a trimer , mivel ott a meghibásodása nem okoz tragédiát , csak a nyug. áram lecsökkenhet , más probléma nem lehet .
Bizony - bizony szarvashiba. Pont ez okozta a halálát. 23 év után.....
Azért kihúzom magam, mert a kapcsolást ma is vállalom. Anno még csak hasonló sem volt forgalomban, sőt merem állítani, hogy ma sem lesz könnyű előkapni egy másik hasonló kapcsolást.
Kijavítottam, köszönöm, nekem kellett volna megtenni, de nem néztem végig, csak kirajzoltam.
CHZ rámutatott miért került vissza.
A tulaj teljesen fel volt háborodva, mi az hogy elromlott?
Nagyon szívesen, ha oda kerül a dolog segítek, amennyiben probléma akad.
Tervezés során sokszor megesik , hogy ilyen apró részlet felett átsiklunk , mivel ez hangminőség szempontjából nem is befolyásoló tényező .
Régebben én is kísérleteztem átfogó visszacsatolás nélküli félvezetős erősítőkkel . Kevesebb tranyóval teljesen DC csatolásban... , kíváncsi voltam a hangsugárzókra gyakorolt alacsony DF hatására , volt olyan hangsugárzó amire igen jó hatással volt . Kapcsolásod látván , a kapacitív csatolás miatt adja magát egy ötlet , fesz. erősítő részét teljesen elhagynám és elektroncsővel oldanám meg , az R30 és a P2 helyén áramgenerátort használnék . Teljes erősítő megvalósítható ezzel a megoldással úgy , hogy egyetlen fokozata sem fordítson fázist . Próbáltam már ilyen jellegű visszacsatolatlan erősítőket , nagyon részletező hangzás , de válogatós ... nem minden hangsugárzót szeret .
Hello! Kerestem egy 4X75W-os erősítőt a gazdája azt írja hogy nem lehet hidalni. nem tudtok adni egy olyan kapcsolást aminek a segítségével 2 csatornát tudok csinálni az erősítő: Weconic 300W-os digitális erősítő, equaliser
Légyszives írjad már le nekünk, "töviről-hegyire", hogy milyen rendszert akarsz csinálni, mi az amid van és mivel szeretnéd kiegészíteni. Autós rendszert építesz? Ha igen, akkor ITT jobb eséllyel kapsz tanácsokat :yes:
Kíváncsi lennék a tapasztalataidra, írd meg, ha megcsinálod csöves meghajtással.
Fentebb már vázoltam , azt a hibridre értettem .
Mostanában nem építek ilyesmit , van elészült . Egyik csöves meghajtása ez .
Tetszik, azt kevés 2. harmónikust is kilövi...
Igen , ezért is lett kicsit megbonyolítva , alacsony kimeneti impedanciáról hajtja a félvezetőket .
Egyszerűbb megoldásokkal kezdtem , de ez lett a nyerő , kipróbálható több félvezetős puffer ráakasztásával . 25V eff. kivehető , kb. 100W-ig elegendő .
Helló a tápos dolog amit a tanár mondott az úgy jó de akkor már a régi testet ne kösd sehova. Az erősítőhöz meg tőlem okosabbat keress
|
Bejelentkezés
Hirdetés |









(így egy fülel). 






