Fórum témák
» Több friss téma |
Mielőtt kérdezel, a következő két dolgot ellenőrizd!
I. A helyes tápfeszültségek megléte.
II. A kimeneten van-e egyenfeszültség.
Élesztés.
Könyörgöm ne csinálj magadból bohócot!
KD Mester jól írja, fordítottan vannak a rajzon azok a tranyók... Nyugi, ehhez nem kell semmilyen szakmai tapasztalat, ezt akárki megmondja aki egyszer is látott LIN-topológiájú erősítőt. Ha még mindig azt állítod hogy ez így működik, akkor azon kívül hogy megeszem a kalapomat, elmegyek és meghallgatom a végfokot, OK? (Mindenki téved, velem is előfordul hogy elnézek valamit, de ha szólnak, egyből beismerem.)
highland!
Azért borzasztó, hogy valaki milyen elszántan képes bizonygatni egy hibás kapcsolás működőképességét. Kegyelemdöfésnek itt van az RA840 szervízkönyve megegyező végfokkal, immár hibátlan kapcsolással...
Sziasztok!
Azt szeretném kérdezni, hogy van az az erősítő amit belinkeltem, és azt megtudnám-e oldani, hogy 12V-os asszimmetrikus tápról működjön, és ezáltal ne romoljon a teljesítménye? Vagy esetleg, hogyha valaki tudna linkelni, kapcsolást, ami 12V-os asszimmetrikus tápról működik, és 40W-es és nem túl bonyolult, azt nagyon megköszönnöm! Köszi előre is!
Sziasztok
Szeretnék építeni egy végfokot diszkó célú hangosításra. Lehetőleg 8ohmos és minimum 150-200wattos kéne. Először a hidalt TDA7294-re gondoltam, de ha jól rémlik az így 4ohmos. Tudnátok ajánlani valami nem túl bonyolult de nagyon strapabíró kapcsolást? Előre is köszönöm...
Ugyanez az IC hídkapcsolásban?
Nem azzal van a baj, amit mondasz, hanem azzal ahogyan mondod.
Amikor a rajzot megnézted, eszedbe sem jutott, hogy bizony a bipoláris tranzisztor működik fordított bekötéssel is, én viszont erre utaztam az első pillanattól kezdve, mert nagyon zavar az ahogyan másokkal beszélsz, Azután, hogy feltettem a javított rajzot, azután már konkrétan erre hegyeztem ki. Az eltelt két órában valaki kiokosított, vagy magadtól jöttél rá - ez teljesen mindegy. Most már azt sem magyarázom el, egy ekkora szakembernek, hogy az Ube letörés ebben formában miért nem 5V. Sem azt, hogy miért is nem 1 alatti lesz a béta. Kérdezd meg ezt is attól, aki kiokosított. Az is nagyon csúnya mondat, hogy a Tina szerint hiába működik "az rossz". Hozzád képest még a Texas Instrument komplett fejlesztőgárdája is mind hülye. Sőt CHZ is akkor, pedig ő tudta, hogy a bipoláris tranzisztor működik fordítva bekötve is.... Gondolkodj el azon, hogy miért pont ezt a rajzot tettem fel, és miért nem voltam hajlandó meghallani azt sem, hogy egyes tranzisztorok "fordítva" vannak bekötve. A jövőben legyél türelmesebb másokkal, ahogy én sem hülyéztelek le téged, hagytam időt felismerni, hogy a kapcsolás működőképes lehet. Az már jellem kérdése, hogy mire használtad ezt a lehetőséget.
Üdv!
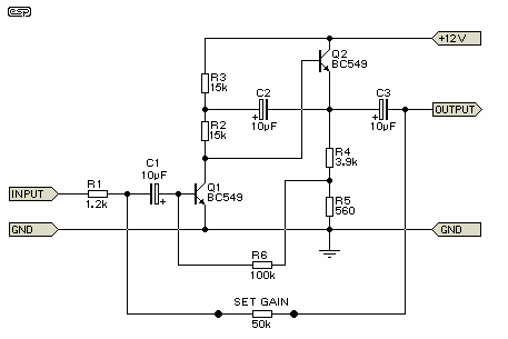
Itt van egy bevált kapcsolás.
Bocsánat, hogy belekotyogok, laikus vagyok a témában.
De ez feltünt, mellékelem képként. Bagatel hibának tünik, de a működését megakadályozza.
Már vágom miért ment tönkre a dunaaudio. Az ilyen hozzáértő szakembergárda....
Nem én mondtam, hogy ne csinálj magadból bohócot, de most már mondanám. A helyzet az, hogy elkéstem, mert már ezt elég csúnyán megtetted. CHZ-t régóta ismerem. Nem is szólt hozzá ehhez a témához, a hallgatás nem beleegyezés és ekkora állatságot ő soha nem pártolna, mint amit te itt leírsz. Nyugodtan fejtsd ki hogy miért nem -5V ebben a helyzetben a letörési feszültség (szerintem te azt sem tudod, hogy mi az), én szívesen elolvasnám az első szakmai jellegű hsz-edet, mert ugyanis olyat még nem láttam tőled. Veled nem érdemes vitázni, mert semelyik állításodat nem tudod megindokolni érvekkel a hozzánemértésedből kifolyólag. Valamekkora tudásszint kellene a vitához, különben egyoldalú lesz. (most is ez a helyzet). Azt meg, hogy te húsz éve tervezéssel foglalkozol, teljesen kizártnak látom, szerintem kamu...
Ja ezt elrajzolták. A fejhallgató kimenetre ment volna eredetileg.
Halkan megjegyezném, hogy vannak itt hozzáértő szakemberek szép számban, úgyhogy még bele fogsz futni emberekbe, akik veled ellentétben értenek az elektronikához és ha le nem is hülyéznek ugyanígy rámutatnak a tévedésedre, mint én...
Ja és nem hülyéztelek le. Hol írtam ilyet?
Megkérlek a továbbiakban maradjunk kifejezetten csak a szakmai vonalon, és ne menjünk át személyeskedésbe!
KD mester, na, csinálsz nekem erősítőt ? Küldtem mailt.
Akkor ez a rajz is megér egy további misét. Mert könnyen lehet, hogy egy tizedesvessző is hiányozhat valahonnan.
Én elsőre azt gondoltam, hogy a Kilo jelzés tévedt oda valamilyen véletlen okból. Bár nem értek hozzá, de a fejhallgató kimenet rendjén lévőnek tünik a kapcsoláson. Az még érdekes számomra a rajzon, hogy a hangszóróvédő biztositék és a szerintem 2.2Ohm-nak gondolt ellenállás is belevan véve a negatív visszacsatolásba. Ha a biztosíték, kábel, illetve hangszóróhibából kimegy, akkor a visszacsatolása a végfokozatnak lecsökken, ezáltal az erősítése jeletősen megváltozik. A biztosítékkal párhuzamos 33K ellenállás miatt. Eredetileg milyen rejtélyes okból tervezték így, azt én nem is sejthetem.
Hát ja. Elég gáz ez a szervízkönyv is. De legalább magában a végfokban nincs hiba.
Nézd ez már hangulatkeltés, amikor megpróbálod mások véleményét is előre befolyásolni. Azt, hogy másokkal milyen viszont alakítok ki, azt bízd nyugodtam rám.
A bipoláris tranzisztor működőképes fordított bekötéssel is, bizonyos célokra jobb is úgy. Én ezt jeleztem már a vita elején, hogy láttam máshol is így bekötve alkalmazni. Annyit mondok még, bárki képes egy tranzisztort fordítva betenni mondjuk a multiméterbe és megmérheti, hogy 1 alatt lesz-e a béta, vagy 2 és 10 között. De a Tina is ismeri a fordított üzemet és máshová szintetizálja a munkapontokat. A letörési feszültségbe pedig ne kapaszkodj, mert amikor te már nagy hangon előre kijelentetted, hogy a kapcsolás nem működőképes, akkor még egy olyan rajzról beszéltünk, ahol a tranzisztoroknak nem volt megadva a típusa... A vak is látja, mi történt itt. Te valamiféle képzelt elsőségi poziciót próbálsz itt védeni. Feltettem egy szokatlan de működő kapcsolási rajzot, véletlenül pont olyat, ami túlmutatott a te Bx erősítőiden, mire 24 órán belül elkészült a te változatod, persze titkos kapcsolással. Ugyan miért gondolod, hogy versenyben volnánk, amikor én 1986-ban terveztem meg és tettem gyártásba? Olvastam pl. a lapose-val folytatott vitádat is. Ott is vakon vitáztál, piros nagybetűkkel irtad le az általad vélt igazságot. Bővebben: Link Nagyon-nagyon hallkan jegyzem meg, hogy hiába megy táptól-tápig egy erősítő kimenete, azaz a te szavaiddal hiába nagy az adott tápfeszhez tartozó kivezérelhetőség, ha pl fázishasításos, ( jaj mit mondok, olyat még nem láttál, legyen egy egyszerűbb példa) A osztályú, akkor eléggé rossz lesz a hatásfok... A vitázási módszeredről pedig ne gondold hogy egyedi lenne, más is alkalmazza ezt a módszert: - ha nagy hangon leminősítek mást, akkor majd az illető megrökönyödve fogja védeni az álláspontját. Ha hangulatot keltek ellene akkor annyira egyszerűen fogja próbálni elmagyarázni, hogy ne csak a támadó, hanem bárki megérthesse, hogy mások előtt is megvédhesse magát, akik a magasabb szakmai vitát esetleg nem tudnák követni. Miért is provokálod te is ezt a módszert? - talán csak nem azért, hogy így te is megérthesd, mert gyanús, nagyon gyanús....
Neked üldözési mániád van. Túl sokat "pszihozofálsz"
A helyzet az, hogy feltettél egy rajzot ami valljuk be, egyértelműen és brutálisan hibás. Én jeleztem, hogy ez hibás. Te ezt úgy élted, meg, mintha a szakmai tekintélyed csorbúlt volna (csorbúlt is rendesen) és foggal, körömmel elkezdted védeni ezt a hibát. Mindenféle szamársággal mellé-kimagyarázod, hogy védd a képzelt tekintélyedet de a tényen nem változtat, miszerint a kapcsolásod soha a büdös életbe nem fog működni. pont "- ha nagy hangon leminősítek mást, akkor majd az illető megrökönyödve fogja védeni az álláspontját. Ha hangulatot keltek ellene akkor annyira egyszerűen fogja próbálni elmagyarázni, hogy ne csak a támadó, hanem bárki megérthesse, hogy mások előtt is megvédhesse magát, akik a magasabb szakmai vitát esetleg nem tudnák követni." Ez a te módszered is, olvasd vissza saját hsz-eidet... Azt már sokszor hallottuk: de akkor is működik, meg de igen, meg csakazértisvisziatina bla bla bla.., Kielégítő és nivós magyarázatot kérünk szépen a működésről, meg a letörési feszültségről, meg egyébről...
Azért tervezték így, mert a visszacsaló ellenállás a biztosíték után viszi vissza jelet, hogy biztosíték okozta esetleges hibákat is kijavítsa a visszacsatolás.
Ha nem lenne átkötve a biztosíték, akkor esetleges kiégése estén felszakadna visszacsatoló hurok és ugye az erősítő még fesz alatt van. Szóval nem síkhülyék tevezték...
Ember hagy már abba.
A bipoláris tranzisztor működik felcserélt emitter-collektorral. Csak másképp. Passz.
Azt már sokszor hallottuk: de akkor is működik, meg de igen, meg csakazértisvisziatina bla bla bla.., Kielégítő és nivós magyarázatot kérünk szépen a működésről, meg a letörési feszültségről, meg egyébről...
Egyébként kiscsillag itt a gép, amit szerinted 24 óra alatt terveztem, de csak félvezetőtípusok nélküli beültetési rajzot kapol....
Értem. Elfogadom, de az értékét szokatlanul magasnak találom. Ha 33K helyére 1K kerülne, akkor is betöltené a szerepét, és a visszacsatolásban keletkező változás elhanyolhatóvá válna. Az épp biztosítékot söntölő 1K még mindíg elhanyagolhatónak tünik, a biztosíték és a csatlakozásai által okozott illetve bevitt hibákkal.
Az ominózus soros 2.2K ellenállásról mi a véleményed? Ha netán az értéke 2.2K helyett csak 2.2Ohm lenne, akkor is nagyon érdekes jelenséget keltene a visszacsatolásban. Ezenkívül én annyit látok, hogyha csak visszacsatoláson kívül lenne 2.2ohm-ként, akkor az erősítő kimenő ellenállását növelné jelentősen. Bocsánat, hogy belekotyogtam, én szakmailag itt nem vagyok kompletens,... csak megakadt a szemem a rajzon. Idézet: „Te ezt úgy élted, meg, mintha a szakmai tekintélyed csorbúlt volna (csorbúlt is rendesen) és foggal, körömmel elkezdted védeni ezt a hibát” Nem barátom, én pont azt írtam, hogy kényelmetlenül érzem magam, ha a kapcsolást nézem. Te írtad azt, hogy, komplett hülyeség. Ebből jöttem rá, hogy fogalmad sincsen arról, hogy tulajdonképpen, éppenséggel működhetne még attól, hogy fordítva vannak a tranzisztorok A többit már azért csináltam, hogy erről világos képet kapjak. Megkaptam a képet rólad úgy emberileg, mint szakmailag. És hiába provokálod egyre agresszívebben, akkor sem fogsz kielégítő és nívós magyarázatot kapni, ha többes számban írsz, azt a látszatot keltve, hogy te itt valamiféle népakaratot képviselsz. Idézet: „... te itt valamiféle népakaratot képviselsz.” Ebben moderátorként, amúgy emberi (és nem roboti) mivoltomból adódóan jelen helyzetben egyetértek, lehet, hogy sajnálatos, de ez van. --- Ez pedig úgy általánosságban: Azt is írhatnám, hogy k*vára nem szeretjük a hangulatkeltést... Topi pedig kifejezetten. Valószínű, hogy a szakmai rész megvitatására, másikból való kihúzására való erőfeszítések vannak a háttérben, de a körülírással, a mondatszövésekkel, a használt szavakkal teljes mértékben a hangulatkeltésre lehet következtetni és nem a barátságos, emberi jellegű megtárgyalásokra. Akinek pedig eredendően nem ez a célja az oldalon (normális, emberi hangvétel), az minél előbb húzza ki magát az aktívak névsorából, mert ezek szerint rossz helyen kapirgászik.
Köszönöm (most mondthatnám, hogy köszönjük Emese)
Ezt olvasva több kérdésem nincs is, napnál is világosabb a helyzet mindenkinek aki elolvassa a hszedet. Lezártam a vitát veled... Másoknak: a fentebb közölt komplett tápegységről úgy döntöttem, hogy nyilvános. Tartalmaz lágyindítót, egy nyomógombos-ki-be kapcsolót, egyledes állapotjelzőt, sztereó koppanásgáltót és hangszóróvédelmet. Egyaránt alkalmas dual-mono és egytranszformátoros tápláláshoz. Majd teszek fel kapcsrajzot és lay formátumú nyáktervet, amit mindenki igénye szerint átszerkeszthet (pl relék pufferek és egyéb alkatrészek beültetési méreteiből kifolyólag).
Hát semmiképpem sem kotyogás az, amit mondasz ugyanis momentán nem látom, hogy hogyan fog néhány amper keresztül menni azon a 2,2 kohm-on.
Szóval az észrevételeddel egyetértek. Akkor sem lenne világos, ha csak 2,2 ohm lenne. |
Bejelentkezés
Hirdetés |













