Fórum témák
» Több friss téma |
- Ez a felület kizárólag, az elektronikában kezdők kérdéseinek van fenntartva és nem elfelejtve, hogy hobbielektronika a fórumunk!
- Ami tehát azt jelenti, hogy a nagymama bevásárlását nem itt beszéljük meg, ill. ez nem üzenőfal! - Kerülendő az olyan kérdés, amit egy másik meglévő (több mint 17000 van), témában kellene kitárgyalni! - És végül büntetés terhe mellett kerülendő az MSN és egyéb szleng, a magyar helyesírás mellőzése, beleértve a mondateleji nagybetűket is!
Abba a pices áramkörbe nem ártana még a nReset lábat felkötni +tápra. Esetleg ellenálláson keresztül a +tápra, föld felé meg egy kondenzátort.
PetAd: Normál esetben nagy frekin a polaritás menteseket használják. Pld Kerámia. Ha csökken a freki, akkor átlag nagyobb kapacitás értékek jönnek elő, és kerámiából olyan már nincsen. Valahol 330nF-nál a kerámia kifújt. Utána van a tantál, ami bár szintén polaritásos, viszont indukció szegény. Sajnos jellemzően nagyon drága, és valahol 47µF környékén annak is vége. A polisztirol / elektrolit kondiknak jellemzően sokkal nagyobb kapacitásuk lehet, és nem azért használják őket, mert olyan jók, hanem mert nagy kapacitásra nincs más. Ja és mellesleg olcsók. Ha kell egy 1000µF-os kondi, nincsen neked választásod, muszáj elektrolitot használnod. Persze nagy frekin meg nem tanácsos azt használni, mert gyártás technológiából adódóan van egy soros induktivitásuk is. Durva hasonlattal élve alacsony frekin annyi a kapacitásuk, amennyi rájuk van írva, de magasabb frekin meg annak csak a töredéke. Szintén fizikai tulajdonság okán polaritásuk is van. Ez egy sajnálatos jelenség, semmi egyéb, senki sem örül neki. Kb ennyi a gyors körkép.
Mint írtam már előzőleg is, szerintem valami más vicc lesz ottan. Butaságot mértél. Rosszul állítottad be a műsza*t, esetleg az romlott el. Egyszerűen csak 12V váltó trafó kimenetén eleve nem kapsz egy dióda híd után 18V-os csúcsot.
Tudom.
A kérdező viszont kimondottan az LM317-et kérdezte. Ha akarja, nyugodtan használhat disszipatív stab-ot is. Én is azokat szeretem.
Az biztosabb megoldás, ha a bemenetre vagy földet, vagy tápot kötsz, mert nem marad szabadon a bemenet, és kevésbé lehet probléma a zavarokkal. Az IC belső kapcsolásából viszont látszik, hogy úgy tervezték, hogy ne kelljen váltókapcsoló a bemenetek működtetéshez, hanem csak egy sima záró. "Bizonyíték" erre az is, hogy a bemenetre nem raknak felhúzóellenállást, csak egy föld felé záró kapcsolót. A Brake bemenetre szerintem azért kötöttek Vcc-t, mert ezzel ki akarták hangsúlyozni, hogy magas szinten van. Ha üresen hagyták volna, akkor is magas szinten lenne, csak arra gondolhatnánk, hogy hiányzik onnan valami.
Kicsit felületes az adatlap...
Cs!
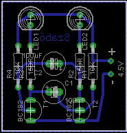
Szeretném ha leellenőriznétek ezt a kapcsolást hogy jó rajzoltam e meg a nyák rajzát. TODI92
Szia!
Tudom hogy elvileg 16 V egyen kellene, de 26V van egyenirányítás pufferelés után, mert a trafó 2x20V váltót ad, azt nem tudom hogy miért, mivel elvileg 2x12V, de annyit. Olyan a trafó, hogy volt 2 külön szekundere, és a szekunderek 1-1 kivezetését összekötöttem és ez lett a GND. de a 7812- nél a multiméter 12V-ot mutat, de a 7912-nél 18V-ot. Szóval szerintem nem a műszer a rossz. Az lehet hogy a trafó a rossz?
Counter-Strike, Credit Suisse, Company Secretary, CsehSzlovákia... :hide:
Sziasztok!
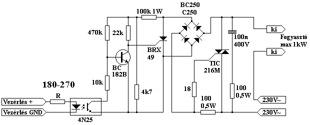
Ötleteket,segítséget szeretnék kérni Tőletek! A lenti kapcsolásról lenne szó.Ma megépítettem.Optoval még nem próbáltam.Az opto helyére egy monostabilt kötöttem.Ekkor pont fordítva működik,mint ahogy én szeretném.Vagyis ha elindítom a monostabil által a jelet,akkor a beállított időre kialszik majd újra világít az izzó(a kimenetén). Kérdéseim a következők: -Optoval kiküszöbölhető a probléma?(tehát ekkor az impulzusra bekapcsol és a beállított idő után kialszik az izzó?) -Létezik olyan kapcsolás a mellékelt kapcsoláshoz,ami: csak akkor lép működésbe(tehát csak akkor fogyaszt energiát) amikor pl.elindítok egy mechanizmust? Válaszokat előre is köszönöm.
Kaptatok egy THX minősítést az ellenőrzésért!
Üdv
Azt szeretném kérni hogy, ha lenne szíves valaki elmagyarázni ennek az alkonykapcsolónak a működését, azt hálásan megköszönném. Köszönöm
Igazából nem látom át, hogy a rajzon látható kapcsolás mire való, de az optóhoz hozzá tudok szólni.
( Remélem, nem mondok hülyeséget. ) Nos, azért fordul meg a vezérlés logikája, mert az optót nem raktad be. Ha az optó bent van a kapcsolásban, akkor a 'Vezérlés' lábra pozitív feszt. adva az optó túloldalán a fotótranyó kinyit, ezzel a 10k ellenállás 'alsó' lábát a földre húzza. ( Ha a fotótr. nincs nyitva, akkor a 470k-n keresztül a 10k alsó lábán 0.6V van és a BC182 nyitva van, ha jól értelmezem a rajzot, de ez nem biztos! )Azzal, hogy az optó helyére direktben kötsz vezérlőjelet, nincs meg az a negálás, amit az optó végez. Bocsi, ha hülyeséget írtam, legfeljebb kijavítanak...
sziasztok
skori lapján találtam egy áramgenerátort, amit már majdnem befejeztem, és kérdezném hogy a bekarikázott 220nF kondinak mennyire számít az értéke? pont ilyen nincs itthon, mekkora értékhatáron belül helyettesíthetem másikkal?
Áhám.Köszi.Holnap szerzek egy optót és kipróbálom(amúgy is ez volt az eredeti terv,de gondolom megkérdezem,feleslegesen ne menjek a boltba)
Értem, kösz. Szerinted problémamentesen tudna működni ha szabadon lenne?
Még egy kérdésem van a 11. oldalon található a kapcsolása. Nem akarom megterveztetni veled tényleg nagyon értékelem a segítséged ezért még kicsit igénybe veszlek . Az ic már nagyjából rendbe van csak a kifelé jövő jeleket kéne tranzisztoron átküldeni. Az adatlapon 15db tranyóval csinálták meg. Szerinted ez nem túl sok nem lehetne ugyanolyan biztonságosan megcsinálni 12-ből?Én úgy gondoltam, hogy 3-3 kisebb tranyóhoz menne az ic-ből kijövő jel és azok a tranyók az ic tápját kapnák (5V). A kis tranyók pedig meghajtanák a nagyokat 3-3 (100W). A nagyok pedig 24V-ot kapcsolnának egy motorra. Felteszek egy képet amin lerajzoltam hogy is gondolnám 12 tranyóval. Kérlek segíts benne ha valami nem jó (nem pontos az ábra a polaritásra nem figyeltem most).
Lehet nem látszik a kép remélem ez jobb.
Kutya baja annak a billenőnek, és az optoval is pontosan úgy kell annak mennie. Ha fordított logikával akarod üzemeltetni, akkor át kell kötnöd az optot: a bázis kör alsó ellenállása helyett a felsővel kösd sorba. Azt persze én sem értem, hogy a jobb oldalon az a triac, az mi a fészkesnek van ottan?
Alkonykapcsoló:
Amíg nappal van, az otpto ellenállás kinyit, és az első tranzisztort vezetésbe küldi. Amíg az vezet, gyakorlatilag elszívja a második tranzisztor bázis áramát, így az kikapcsol. Amikor lemegy a nap, és leapad az első tranzisztor bázis árama, a második tranzisztor vezetésbe tud kerülni, és begyújt a led.
Szabad a pálya, nem olyan fontos az oda. Zavar szűrésnek van, az áramgenerátor kör stabilitását javítja. Ha talaálsz bármit 56n-tól 22u-ig, berakhatod oda. Ha elektrolitot raksz be, ügyelj a helyes polaritásra.
Átnéztem a 11. oldalon lévő kapcsolást. Úgy látom, hogy minden tranzisztornak megvan a funkciója.
Azok a tranzisztorok, amelyeknek a bázisa 5V-ra van kötve, biztosítják, hogy az IC kimenetén lévő nyitott kollektor ne kerüljön 5V-nál nagyobb feszültségre. Két tranzisztor szintillesztést végez, kettő pedig a teljesítményt kapcsolja. Szerintem kell mind az öt tekercsenként. Elsőre én legalábbis mindet beleraknám, pontosan olyan kapcsolásban, ahogy az ajánlásban van. Majd ha működik, és nagyon muszáj spórolni, akkor gondolkodnék más megoldásokon.
Van 3 multiméterem, és véletlenül sem ugyan annyinak mérik ugyan azt a feszültséget. Szeretném házilag letesztelni, hogy melyik mennyire pontos és ehhez szeretnék minél pontosabb referenciafeszültséget előállítani. Nézelődtem a neten, és láttam referencia feszültség IC-ket, de az igazán jók (pl 5V +/- 1mV) már költségesebbek. Emellett van egy csomó ZPDxxx Zenerem, és nem az a fontos, hogy mekkora a feszültségem, hanem hogy tudjam mennyi. A zenerek mennyire pontosak? Az pedig külön hab lenne a tortán, ha váltakozó feszültségű referenciát tudnék valahogy létrehozni.
A sima zenerek nagyon nem pontosak. A hőmérsékletüktől kezdve, a gyártási szóráson át sokféle tényező befolyásolja a pontosságukat.
Egy kalibrált műszerhez érdemes hasonlítást végezni.
Mérj meg egy TL431-et! Ez elég kommersz alkatrész, pártíz forint. Vagy lehet kitermelni PC alaplapokból is. Ez egy feszültség referencia IC, a pontossága 1%. Ahhoz már szerintem elég jól lehet viszonyítani.
Sziasztok
Ezt a kapcsolást nem lehetne pár alkatrésszel átalakítani, hogy kb 20Hz alatt is vágjon? Köszönöm
Sziasztok!
Egy mikrofon előerősítőt szeretnék építeni a LED-es kivezérlésjelzőmhöz. Esetleg az előerősítő az megfelel hozzá, vagy keressek másikat? A válaszokat előre is köszi!
Ez egy fény effekt vezérlője lenne, négyzet alakban vannak elrendezve a ledek, minden basszusra lép egyet befelé, csak az a gond hogy mély zúgásoknál nem látni mást, csak hogy az összes villog. (4017-es órajel bemenetére van kötve ennek a kimenete, és így lépteti, így mindig más színű ledek világítanak.)
Hova, és körülbelül milyen értékű alkatrészek kellenének? |
Bejelentkezés
Hirdetés |








. Az ic már nagyjából rendbe van csak a kifelé jövő jeleket kéne tranzisztoron átküldeni. Az adatlapon 15db tranyóval csinálták meg. Szerinted ez nem túl sok nem lehetne ugyanolyan biztonságosan megcsinálni 12-ből?






