Fórum témák
» Több friss téma |
Fórum » Labortápegység készítése
Igen valahol megvan hozzá a rajzom csak elő kellene keresnem, hétvégén előásom, de csak scannelt tervem van, ugyanis egy könyvből való a kapcsolás.
Áruld el, mihez kell ez a táp, lehet kiokoskodunk egy egyszerűbb/olcsóbb megoldást. 30V-ig 2A-ra lehet elég lenne valami LM3**, esetleg egy áteresztő.
Csak egy olyan tápot akarok építeni, amivel szabályozhatom a kimeneti feszültséget, egyszerű legyen és kevés alkatrész kelljen hozzá.
Ha megtalálod a nyákot, tedd fel vagy küld át! Előre is thx.
Akkor inkább Bővebben: Link ezt ajánlom, egyszerübb és a kimenő feszt gyönyörűen lehet szabályozni. Vagy egy L200-as IC-vel felépített szabályzókört.
Üdv.
Sziasztok. Kezdő vagyok, de szeretnék egy tápegységet készíteni. Egy olyat szeretnék ami 0-30V-ig lehetne állítani a feszültséget. Az lehetséges, hogy az áramot is állítani lehessen?
Igazából nem nagyon értem mi hogy is működik esetleg nem tud valaki egy olyan oldalt amiben "konyhanyelven" is le van írva, hogy mi miért és hogyan van egy labortápegységben? Nézegettem már ezt-azt, de nem nagyon értem pl egy számítógép táp, hogy lehet 500W-os ezt hogy érik el, mert a trafó ami benne van jócskán kisebb?
Szia, a pc-tápokban úgy érik el, hogy nem közvetlen letranszformálják a hálózati 230V 50Hz-et mint egy normál trafónál, hanem lényegében a hálózatot egyenirányítják, pufferelik, ebből lesz 320V egyenáram, majd ezt megszaggatják egy magas frekvenciával (sok-sok kHz, akár több mint 100kHz) és ezt transzformálják a kis trafóval, ami nem vasmagos mint a hagyományos trafó, hanem nagyfrekvenciás ferritből készül. Innen hasonlóan egyenirányítják és pufferelik, persze szükség van fojtásokra, szűrésekre, stb, de az alapelv ilyesmi.
Amit szeretnél tápot, mekkora áramra kellene? Trafód van? Mi az elképzelés? Üdv.
Szép jó estét!
Volna egy kis problémám az áteresztő tranyókkal kapcsolatban.Felraktam őket a hűtőborda L idomára, és megnéztem a szigetelést. A kollektor-H.borda között nem jelez semmit a műszer, vagyis szakadt, ami jó. Viszont az emitter-H.borda között olyan 20M ellenállásértéket mutat. Ugyanez van a bázis-H.borda között is. A tranyó 2N3055, szigetelése csillám, hőelvezető pasztával. Mitől lehet ez? Természetes ez, vagy nem? A segítséget köszönöm!
Szerintem az történhetett, hogy a B és E lábak a tranzisztor felhelyezése és rápréselése közben kibuggyanó pasztán keresztül érintkeznek a hűtő bordával, és itt méred a 20Mohmot, az hogy ez probléma nem tudom, de szerintem nem az, esetleg próbáld meg kipucolni egy kicsit, bizonyára megszünik a hiba, de szerintem ez a gond.
Nekem is volt ilyen gondom, alkohol és fogkefe segített a problémán.
Helló.
Volt egy halvány sejtésem, hogy valahogy így lehet, de kösz, hogy elmondtad. Sajnos nem tudom mi szükséges egy labortáphoz. Milyen trafó kell? Van egy pc tápból származó trafóm az ferrites, de most nem tudok konkrétat mondani róla. Majd előkeresem ha szükséges. Én egy olyan 0-30V 5-10A-re gondoltam. Elég tág keret tudom, de már csak azért is írtam ilyet, mert nem tudom mi kell hozzá és mit tudok beszerezni és mennyiért. Azért legalább egy 30V 5A jó lenne lehetőleg 10A az mégjobb. Azt meg lehet oldani, hogy az áramot is szabályozni lehessen nem csak a feszültséget? Konkrét felhasználás még nincs, de itthoni célokra kellene lehetleg digitális kijelzős változtban.
Persze, mindent meg lehet oldani, pénztárca és kitartás kérdése. Amit te szeretnél, ahhoz szükség lesz egy trafóra (5-8000 Ft) graetz+puffer-re, nyák készítés ismeretekre, szokásos szerszámokra, áteresztők, passzív alkatrészek, borda, stb de legelőször egy jó kapcsolásra. Keress rá ebben a Topicban, Alkotó-tápjára, esetleg tudom ajánlani proli tápját 24V 3A-ez nagyon stabil és megbízható, vagy Spafi tápot, nekem ez van ez 50V 4A. Esetleg ha 10A-kell ott van Attila86 négydigites tápja, De igazából sok sok jó kapcsolás van itt ebben a topicban is, és a BSS elektronika oldalán is találsz, válassz ki egyet és neki is lehet látni.
A trafóról tudnál mondani valamit? Hogy milyen kellene mondjuk egy 3-4A-hez meg egy 8-10A hez?
A szerszámok megvannak azzal nem lesz gond. A nyákkészítést elviekben megy. Már úgy is itt az ideje a gyakorlati résznek. Hűtőborda venti van dögivel.
Pl én találtam egy jó weblapot skori kapcsolóüzemű tápját. Szerinted ez jó?
Bővebben: Link
Első körbe meg kellene határozni melyik kapcsolást szeretnéd megépíteni és ahhoz választani egy megfelelő trafót, mind feszültségben mind áramban tudnia kell azt amit a tápegység megkíván, ha 8-10A-es tápot akarsz ahhoz értelem szerűen 10A-es transzformátorra lesz szükség, a feszültség tekintetében is majdnem ugyan ez a helyzet, például proli 24V 3A-es tápjához, szintén 24V 3A-es transzformátor kell.
Amit mutattál kapcsolás, szerintem ha most kezded az építést, akkor inkább kapcsoló üzemű helyett áteresztő tranzisztoros kapcsolást válassz, mert ez elsőre nehéz lesz. Nézz körül ebben a topicban, sok jó kapcsolást fogsz találni.
Sziasztok!
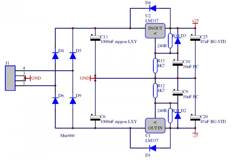
A kérdésem az, hogy ezen a kapcsoláson az ellenállásokat mikre változtassam, hogy a +-25V helyett +-14-max15V-ot kapjak?
Ha jól gondolom, az R12,13-at kellene csökkenteni, talán 2K2 jó lenne oda.
Van gyárilag 15 voltos stabkockák, 1 A bírnak.
7815 és 7915-ös kell neked . Letöltöd az adatlapját és aszerint elkészíted az áramkört (2-2 kondi kell csak).
Nekem LM317 kell, és méghozzá ez a kapcsolás, 7815 és 7915-ből is megépíthetném, de nekem ez kell.
Doncso: Majd kipróbálom a 2k2-t, aztán ha elkészült beszámolok róla. Ez amúgyis csak egy segédtáp lesz a rendszerben, de fontos nekem ide a jól szűrt táp, egy op amp-ot fog ellátni táppal. Ugyan miben....? Ezek szerint csak a 4k7-et csökkentsem 2k2-re a másikat hagyjam úgy?Milyen képlet alapján számolsz?
Szia, mindkét 4k7-et csökkentsd, a gyári kapcsiban 5k-poti van, azzal szabályoz, földpotenciálra húzza vagy emeli azt a lábat, én úgy gondolom, ha 4k7-et kisebbre cseréled, arányosan, akkor a kimenő fesz is kisebb lesz,, a kimenő feszből következtettem. Ha kimenő fesz 24v 4k7-el, akkor 2k2 vel 15 környékén lesz, tekintve hogy a 317 nem megy le 0v-ra ebben a kapcsolásban. Üdv
Helló! A készülő labortápomban / Alkotó/ a 2N3055 tokján akarok hőmérsékletet mérni és kényszer hűtést alkalmazni. Abban kérem a segítségeteket, hogy szerintetek hány foknál induljanak a ventilátorok?
Kösz Zoli ! Mikor is tekerted a trafót? Készül a táp mint a Luca széke. Nyáron nincs időm,de holnaptól bele vetem magam.
Itt egy LM317 calculator, ezzel ki tudod számolni a megfelelő ellenállás értékeket. Bővebben: Link
Az 50°C-os ajánlás teljesen rendben van, de a dolog nem ilyen egyszerű. Én magam is kissé alul-méretezett bordaméretet használok, főleg, hogy 2 db tápegység modul is van rajta, ezért kicsit játszadoztam a hőfigyeléssel.
(csak mellékesen jegyzem meg, hogy kipróbáltam ésszerűtlenül nagy hűtőfelületet is, de kritikus esetbe gyorsabban melegszenek a tranyók mint amit "akármekkora" borda képes lenne elvezetni.) Tehát csak a végeredményre szorítkozva, nálam az vált be, ha a két modul közötti hűtőbordára csavarozom a hőfigyelő diódát, és azt kb. 40°C-ra állítom. Így tudtam elérni azt, hogy ha tényleg brutálban melegítek (rövidzár), akkor a hőterjedés lassúsága miatt, a tranyó tokozása már 72°C, mikor a borda még csak 40°C. Természetesen ha "normál" módon, szép lassan melegítesz, akkor valóban kb 50°c körül lesz csak a tranyó, mikor a borda 40°C. Annyi hátulütője még van az én megoldásomnak, hogy van némi hiszterézise a hőfigyelő elektronikámnak, ezért ha egyszer bekapcsolt a ventillátor, akkor egészen 23°C-ra le kell hűlnie a bordának a kikapcsoláshoz, ami azért kicsit ésszerűtlen. Még egy kiegészítés eszembe jutott, nálam két hőmérsékletre lehet beállítani a figyelőt, egyik a ventillátorokat indítja, másik lekapcsol ha már tényleg "meleg van".
Az előzőhöz még, az egyenletes és tartós terhelés melegítő hatását is vizsgáltam amiről itt van egy kis összefoglaló.
Persze a pozitív és negatív oldalon is gondoltam a 4k7 csökkentését.
san398: köszi ezzel ki tudom számoltatni. 220ohm/2,2k jó is lesz hozzá 14.5V körül...
dB_Thunder hozzászólása kapcsán Bővebben: Link elgondolkodtam hogy valóban jóval egyszerűbb lenne 78xx-79xx stab IC-vel összeépíteni a cuccomat mint LM317-337-tel.
Ha hangfrekis op amp számára állítom elő a tápot ezekkel az ic-kel szerintetek lesz-e hallható különbség 78xx-79xx kontra LM317-337 között? Mert ugye már 78xx-79xx is sokkal jobb szűrést biztosít mint mondjuk egy zener stab. táp. Illetve ha erre nem lehet elég objektív választ adni, akkor egy sima tápegységben a kettő tulajdonságai között mik a legnagyobb különbségek? Melyik miért/miben jobb mint a másik?
Én még csak pár 10 hangfrekvenciás célt szolgáló IC-c kapcsolást csináltam, de mindenhol a 78-79-es stabilizátor párt használtam. Szerintem tökéletesek, persze megfelelő bemeneti és kimeneti szűrés mellett. Valóban van belőlük 1A-es, de van 2A-es változat is mindegyikből.
Engem egyetlen dolog zavart velük kapcsolatban, maga a feszültség. Ez távolról sem PONTOSAN a megadott érték, hanem attól eltérő, és ráadásul a 78-as oldal nem azonosan tér el a 79-estől. A két oldal kozti eltérés, szélszőséges esetben is max 0,5V, amit a műveleti erősítő simán tolerál, de én ezt nem hagytam rájuk. Pl a +-15V-ot, én 7812-7912 stabilizátorral csinálom, amiknek a GND lábát elemelem egy-egy zénerrel. Így ha kell 3, ha kell 2,7 vagy 3,3V-os zénert használva, elég pontosan össze lehet "illeszteni" a két oldal szimmetriáját. Mellékeltem egy rajzot, amin találsz egy szerintem minden igényt kielégítő tápegység kialakítást. Csak mellékesen jegyzem, meg, hogy ez a kapcsolás egyetlen 16V-os trafótekercsról is járatható ha a diódákat icipicit átvariálod. (természetesen van nyákom is hozzá, ha igényled)
Köszönöm.
Én eddig szinte mindig zenerel állítottam elő a tápot op amp-ok számora, de volt amikor áteresztő trazisztoros kapcsolás volt. A stab IC-kkel nekem is ez a tapasztalatom, hogy nagy a szórás köztük, sőt az azonos típuson belül is jelentős eltérések lehetnek köztük. Ugyanakkor van olyan irányú tapasztalatom is, hogy 78xx IC-vel búgott, gerjedt, zajos volt a rendszer, kicseréltem LM317-re és tökéletes lett, itt egy RIAA korrektorról van szó. A kérdés bennem azért vetődött fel mert az op ampoknak is van zaj elnyomásuk és így talán nem tűnne fel a csere. És hogy őszinte legyek, már megterveztem a nyákot a 78xx ICkkel és nincs kedvem LM317-hez átrajzolni, és most igazolom magam, és támogatom, hogy igen-igen jó lesz ez így...
Most a téma kapcsán megnéztem az adatlapját mindkét stabilizátornak. Az egyik fix, a másik beálíltható feszültségű, ennyi az alapkülönbség, de a szabályozható valóban szakszerűbbnek látszik a feszültségtartás szempontjából.
Már csak az a kérdés, kell-e ez a precizitás, vagy nem. Nálam bevált a 78-79, de ez nem jelenti azt, hogy a másikban csalódtam volna. (nem tapasztaltam sem búgást, sem egyéb tápegységzavart egyetlen esetben sem!)
Nekem az a véleményem, hogy a 317 az adjustable funkció miatt más a 78/79 sorozattól, a zenerest emelést nem javaslom ha nem akarod belevinni annak hőfok függését és pontatlanságát (már ha precízebbet akarsz egy zeneres fesz szabályzónál). A 78/79-es sorozatoknál siralmas a tolerancia valóban, nálam például egy PIC-es mérőműszernél volt probléma vele, ugyanis a műszer a tápfeszből vette a referenciát, a tápfesznek viszont pontosan 5V-nak kellett volna lennie, ezért a műszer csalt, szinte válogatnom kellett, de végül sikerült találnom pontosat, elkeserítő a szórás.
Üdv. |
Bejelentkezés
Hirdetés |





Ezek szerint csak a 4k7-et csökkentsem 2k2-re a másikat hagyjam úgy?




