Fórum témák

» Több friss téma
Fórum » 1 LED-es pulzáló villogó
Lapozás: OK   2 / 3
(#) kissi válasza Kovidivi hozzászólására (») Szept 11, 2009 /
 
Pontosabban ( "Attól, hogy kapcsolóüzemben hajtasz egy LEDet nagyobb árammal, nem érsz el semmit" ): a szem nem látja erősebbnek, de egy érzékelő messzebbről tudja érzékelni, pl. távirányító ( IR tartományban ezt használják ki!).

Steve
(#) Kovidivi válasza kissi hozzászólására (») Szept 11, 2009 /
 
Így igaz. Nézőpont kérdése.
(#) gyuri95 válasza Kovidivi hozzászólására (») Szept 12, 2009 /
 
Nézd meg ezt:
Meg tudnád mondani hogy lehet ezt megépíteni:
Bővebben: Link
(#) Kovidivi válasza gyuri95 hozzászólására (») Szept 12, 2009 /
 
Egy Ledet? Hát sehogy
(#) gyuri95 válasza Kovidivi hozzászólására (») Szept 13, 2009 /
 
Nem voltam érthető, engem nem a led érdekel, hanem:

ALED-chip GaN anyagának köszönhetően a LED-ek fényerejét százszorosára lehetett növeln
Ennek a chipnek a bekötését egy áramkörbe érdekelne, egy kapcsolási rajz.
(#) gyuri95 válasza gyuri95 hozzászólására (») Szept 13, 2009 /
 
Boccs oriási örültséget irtam az elöbb, most jöttem rá mi is az a LED chip.
Mindenkinek minden választ köszönök szépen,
(#) kaqkk válasza gyuri95 hozzászólására (») Szept 13, 2009 /
 
http://www.ledshop.fw.hu/ itt nézd meg a ledet !
Ami a Konrádnál 500ft itt 90
(#) gery49 hozzászólása Ápr 15, 2010 /
 
Arra esetleg van ötletetek hogy hogy lehetne megcsinálni hogy fokozatos erősödéssel kapcsol be, majd max fényerőn megáll és amíg kap áramot megy is. Majd ha megszakad akkor fokozatosan kapcsol ki
(#) gabi20 válasza gery49 hozzászólására (») Ápr 15, 2010 /
 
Szerintem ezt élég egyszerűen valami RC áramkörökkel meg lehetne oldani
(#) ottocar hozzászólása Okt 1, 2010 /
 
Sziasztok!
Gyertyafény imitálására keresek egyszerű kapcsolást.
6 db gyertyafényre lenne szükségem.
(#) kadarist válasza ottocar hozzászólására (») Okt 1, 2010 /
 
Szia!
Ötletadó kapcsolás: Bővebben: Link
(#) rammeradrian hozzászólása Feb 24, 2013 /
 
Üdv! Megépítettem ezt a kapcsolást, de nem működik, a D2-es diódán még megvan a "fűrész" jel, de az R4 után már semmi, próbáltam az R4 értékét kisebbre venni hátha azzal megoldódik, de nem, akkor még a D2-ről is eltűnik a jel. A BC337 helyett BC546-ot a 2N2222 helyett BC639-et használtam, lehet, hogy ez okozza a hibát?
(#) proli007 válasza rammeradrian hozzászólására (») Feb 24, 2013 /
 
Hello!
Az nem csoda, ha R4 után már "nincs semmi" hiszen ott a tranyó bázis-emitter diódája van, ami 600mV-nál kinyit aztán ott is marad. De nem számít a tranyót úgy is a bázisáram vezérli. A kollektorában legyen meg a jel. De remélem a BC639-nek megnézted a bekötését, mert az nem a szokványos..
üdv!
(#) rammeradrian válasza proli007 hozzászólására (») Feb 24, 2013 /
 
A Kollektorán sincs meg, és tudom volt már dolgom a 639-essel ECB a lábkiosztása. De a BC546 kollektorán feszültséget se mérek.
A hozzászólás módosítva: Feb 24, 2013
(#) proli007 válasza rammeradrian hozzászólására (») Feb 24, 2013 /
 
Hello!
Akkor vedd le róla a másik tranyót (nehogy bezavarjon) és úgy mérd meg a feszültséget. Kiderül, hogy nyitva, vagy zárva van teljesen a tranyó.
Egyébként 5V-ról járatod a kapcsolást? Mert ha nem, az itt gond lehet. Ugyan is a C1-en a tápfesz 2/3-ada és 1/3-ada között változik a feszültség. 5V táp esetén ez 1,66 és 3,33V. Ahhoz, hogy a tranyó lezárjon, nem folyhat bázisáram. A bázis-emitterhez kell 600mV, a diódán meg esik még 700mV. Ez együtt 1,3V. Az 1,66V már is több nála. De mivel 100kohm van benne, a bázisáram ekkor kb. (1,66V-1,3V)/100k=3,6uA. Ha a tranyó bétája 200, akkor a kollektorban ekkor 0,72mA folyik. Mivel az R5 4,7kohm, azon 4,7k*0,72mA=3,38V feszültség esik. Vagy is a kollektorban már csak 5V-3,38V=1,6V van. Ahhoz hogy a Led világítson, A Led nyitófeszültsége plusz a tranyó bázis-emitter feszültségénél magasabbnak kell lenni. Azaz piros Led esetén 1,5V+0,6V=2,1V. Miközben csak 1,6V van. Így ugye már nem is csoda ha nem világít, mert eddig van a tranyó kinyitva, vagy még jobban, ha a háromszögjel magasabb lesz..
üdv!
(#) rammeradrian válasza proli007 hozzászólására (») Feb 24, 2013 /
 
5V-ról megy, és most próbaképpen magasfényű narancs led van benne, piros nem volt itthon. De ha kiveszem a 639-est akkor sincs fesz az 546-os kollektorán a földhöz képest
A hozzászólás módosítva: Feb 24, 2013
(#) rammeradrian válasza rammeradrian hozzászólására (») Feb 24, 2013 /
 
De a bekapcsolás pillanatában egyszer kivillan.
(#) proli007 válasza rammeradrian hozzászólására (») Feb 24, 2013 /
 
Naná! A kondi bekapcsoláskor nincs feltöltődve, tehát nulláról indul. De azon kellene elmélázni, amit írtam.. Nem? Legalább tegyél még egy diódát sorba a 100kohm-al, vagy a régi dióda helyett egy Led-et.
üdv!
(#) rammeradrian válasza proli007 hozzászólására (») Feb 25, 2013 /
 
LED-et betéve a D2 helyett működik, de 2 diódával nem.
(#) proli007 válasza rammeradrian hozzászólására (») Feb 25, 2013 /
 
Mindennek oka van. Mert két dióda nyitófeszültség összege kevesebb, mint egy Led, aminek értéke legfőképpen a színétől függ.
A hozzászólás módosítva: Feb 25, 2013
(#) pedro798 hozzászólása Feb 25, 2013 /
 
Nekem meg valami olyan kapcsolásra lenne szükségem, mint a bicikli lámpa villogójában, csak nem 3 LED-re hanem 20-ra és nem bonyolultat, csak egyszerűt és a 3 funkció jelenlétét (villog, KIT mód, áll) kb a bekapcsoló gomb világítási feszültségére... vagy 12V-ra
(#) rammeradrian válasza proli007 hozzászólására (») Feb 25, 2013 /
 
És akkro mit kéne módosítani, hogy működjön? 36 db magasfényű narancssárga LED lesz rajta
(#) proli007 válasza rammeradrian hozzászólására (») Feb 25, 2013 /
 
Hello!
Egyáltalán mit szeretnél kihozni belőle? Mert egy analóg kapcsolásra ha egy kazal Led-et kötsz rá, akkor ahhoz "hozzá kell hangolni" az áramkört. De mindenek előtt, a végfokozatban egy darlington tranyót kell alkalmazni, aminek megfelelő az áramerősítése.
De nem mindegy a tranyók nyitófeszültsége, és a tápfeszültség sem.
De sokkal célszerűbb egy PWM kapcsolást készíteni, aminek kimenete független lesz a ráakasztott Led-ek számától. Azt egy LM324-el,és egy Fet tranyóval meg lehet oldani. Ekkor nem a végtranyó fog füstölni, hanem a Led-ek előtét ellenállása.
üdv!
A hozzászólás módosítva: Feb 26, 2013
(#) rammeradrian válasza proli007 hozzászólására (») Feb 26, 2013 /
 
Egy LED szívet akarok készíteni, ami 36db magasfényű Narancssárga LED-ből áll és a kigyulladás és az elalvás sebessége állítható, azért lett volna jó ez a kapcsolás.
(#) proli007 válasza rammeradrian hozzászólására (») Feb 26, 2013 /
 
Hello! Legalább a Led nyitófeszültségét, áramát, és a tápfeszt tudni kellene hozzá.. üdv!
(#) rammeradrian válasza proli007 hozzászólására (») Feb 26, 2013 /
 
Kellene, de sajnos én se tudom, esetleg ötlet, hogy megmérni hogy lehetne labortáp nélkül?
(#) proli007 válasza rammeradrian hozzászólására (») Feb 26, 2013 /
 
Hello!
Egy elem is megfelel. Mondjuk egy 9V-os elemről megtáplálod, A Led-et egy 330ohm-on keresztül, és megnézed mekkora áram folyik rajta, mekkora feszültség esik rajta, és hogy megfelel-e a fényere így. Az áram ekkor valahol 20mA közelében lesz. De azzal a táppal is kipróbálhatod, amire szeretnéd majd kötni..
üdv!
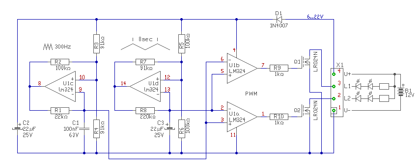
(#) proli007 válasza proli007 hozzászólására (») Feb 28, 2013 / 1
 
Hello!
Nos, nem sikerólt megmérni? Én közbe rajzoltam egy kapcsolást, ami cseppet korrektebb. Igaz a sebességet nem tettem állíthatóra, de egy-két potival, diódával megoldható, ha mindenképpen szeretnéd változtatni, az R8 helyett. A fényerőt 0..100% között változtatja.

Ennek ugyan egyből két kimenete van. Míg az egyik felfelé, addig a másik "lefelé megy". Persze nem kötelező mind kettő felét beépíteni. Ha Fet-et használsz, akkor kb. 2..3A-ig terhelhető a kimenet, és nem fog függni a fény attól, hány Led/Ledd-csoportot akasztasz rá. Ha kicsi a terhelés, (I<250mA) akkor egy BD139-et is használhatsz a kimeneten, csak fordítva kell beültetni, mert a másik oldalon van a bázis, mint a Gate. LR024 csak akkor kell, ha alacsony a tápfesz. Egyébként bármelyik teljesítmény N-cstornás MOS megfelelő. Ez kb. 8 másodperc alatt szabályozza fe-le a villanyt. De széles tartományban változtatható, R8 változtatásával, vagy C3 cseréjével.
Hátha tudod használni valamire.. üdv!>
(#) rammeradrian válasza proli007 hozzászólására (») Feb 28, 2013 /
 
Köszi szépen! Az az igazság, hogy most érettségizem, így az időm elég szűkös, úgyhogy még nem jutottam el odáig, hogy megmérjem. De igen, az állítható sebesség az jó lenne, ha nem igényel nagy változtatásokat. (a NYÁK-tervet meg megtervezem én, az nem gond de köszi)
(#) proli007 válasza rammeradrian hozzászólására (») Feb 28, 2013 / 1
 
Hello!
Attól függ mit szeretnél állítani és milyen tartományban. Mint írtam, ha R8-at potira cseréled, már is állítható a sebesség. Ha külön szeretnéd állítani a fel és lefutást, akkor két poti kell az egy helyett, és a kettőt egy-egy diódával szétválasztani. Ekkor egyken töltődik, másikon kisül a kondi.
Következő: »»   2 / 3
Bejelentkezés

Belépés

Hirdetés
XDT.hu
Az oldalon sütiket használunk a helyes működéshez. Bővebb információt az adatvédelmi szabályzatban olvashatsz. Megértettem