Fórum témák
» Több friss téma |
Mielőtt kérdezel, a következő két dolgot ellenőrizd!
I. A helyes tápfeszültségek megléte.
II. A kimeneten van-e egyenfeszültség.
Élesztés.
Rajzold le valahohogy egyértelműbben, vagy írd oda, hogy melyik szín micsoda. Ebből így semmit sem lehet kivenni.
A stabkockákat csak akkor tudod 12v-ról meghajtani, ha van elég pufferod (1000-2000uF). Mert ha nincs, akkor a nullátmeneteknél simán 12v alá megy a fesz. Vagy nagyobb fesz, vagy nagyobb puffer.
Amúgy ha jól vettem ki a lényeget a mondatodból, akkor te egy szimmetrikus tápú erősítőt akarsz egy tápról hajtani ? Ezt nem lehet.
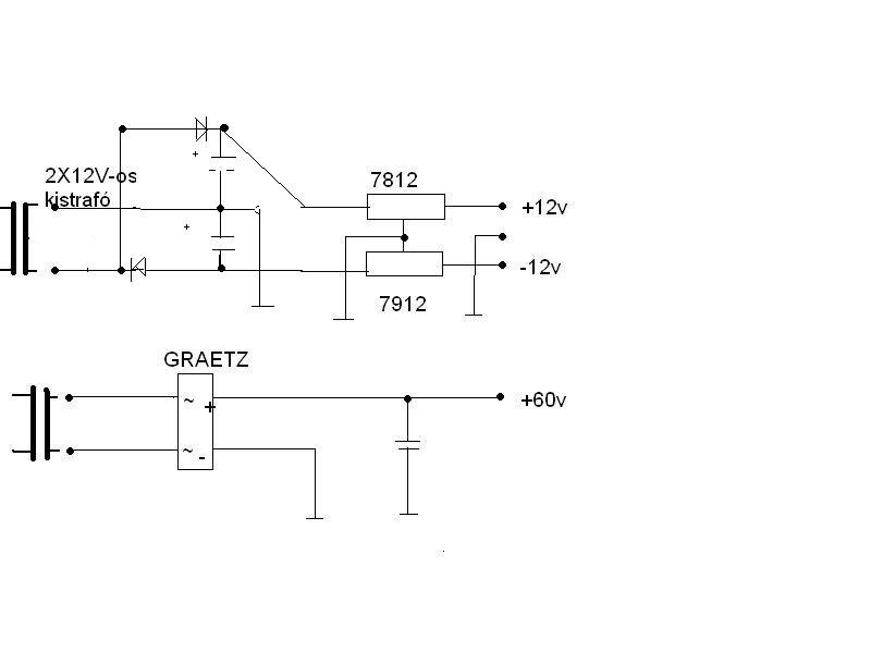
Pontosabban 2 tápról próbálnám hajtani, mert nem tudom hogy ráengedhetem e a 60v ot a stabkockákra, illetve elbírják e a hűtést! 7912 ill 7812 van, ha ezek el tudnak fűteni kellő hőt 60v 1.2 amper mellet, akkor nem gond, viszont akkor nem tudom mi a helyzet hogy a szimmetrikus tápot igénylő eszközt meghajtom, ami az előfok, egy kisebb trafóval, ami 12v os, illetve asszimetrikus véget, külön táppal, viszont a jelföld itt nincs elválasztva a földponttal, ezt a részét nem értem!
A stabkockák 60v 1.5A mellett azonnal szétrobbannának. Még ekkora feszt sem bírnak, és az áram is sok nekik. A 78-as család max 40v -ot bír. Feltételezem, hogy neked to220-as tok van, az kb. 15-20w -ot tud eldisszipálni, de már azt is csak baromi nagy bordával. 60V-12Vx1.2A az 57,6W !!!
Amúgy nem valószínű, hogy az előfok, vagy az effekt 1,5A vesz fel.
Nem persze a kapcsolás összesen vesz fel ennyit, ez egy majdnem kész cucc volt, trafó nélkül, quad volt benne eredetileg, de én lecseréltem a bss féle 60v os gitárvégre, gondoltam is hogy külön lehetett a vég a többi egységtől, ezért is kérdezek, illetve nem csináltam meg a tápot hozzá, itta kép remélem ezzel előrébb tudom jutatti a dolgot!
Ahogy elnézem jó a rajzod. Amíg még nem válaszoltál, lerajzoltam, hogyan kösd be a tápot. Remélem te is erre gondolsz.
ekkor nagyjából egyről beszélünk, csak nekem így lenne az egyenirányítás mert a kistrafóm egy myrra en 60950 es, és nem tudom hogy kell úgy bekötni, hogy a tekercsközéppont meglegyen!
Így tudod megnézni, hogy melyik a trafó közepe :
Bekötsz a trafó primerje elé sorba egy izzót. (A trafónak feltételezem három kivezetése van.) A szekunder vezetékekből összekötsz mindig kettőt, és megkeresed azt a kombinációt, amikor az izzó a legfényesebben világít. Ha ez megvan, akkor a harmadik a közép (amit nem kötöttél be). Arra vigyázz, hogy csak rövid ideig zárd rövidre a kivezetéseket.
Aham, értem viszont 4 kivezetése van a trafónak! Akkor marad a szimulált föld a szimmetrikusnál, nagyon szépen köszöm a segítséget!
a trafómat meg elírtam bocsi myrra 44267 es!
Kicsi teljesítménynél nem muszáj, hogy ellenfázisú jelet kapj. Elég, ha csak összekötöd a két szekunder tetszőleges két lábát.
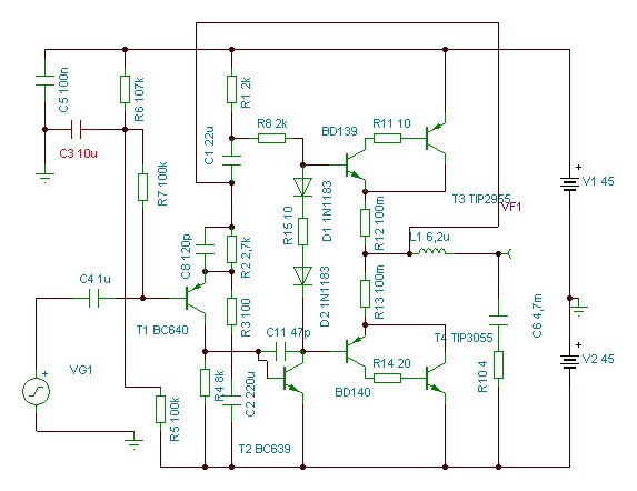
Őszintén szólva 328W 8 ohm-hoz szerintem legalább 144Vpp kell, ha jól számoltam.
Ez a kapcsolás (p400) Sehol se tud 2ohm-ot +/- 68V -on 2-2 végtranyó nem fogja bírni...
Szevasztok! Lenne egy nagy kérdésem avagy kérésem nincs meg valakinek véletlenül a lenti előerősitőnek a nyákrajza nekem nem megy az elkészitése és nagyon kellene.
Szevasz lapose! Kösz az infót. A panelterven kicsit csodálkozom,a végtranyók ki vannak kábelezve, a szinteltoló tranyó nincs a hűtőn ugyanúgy a TIP-ek sem.
Szerinted ezeket a TIP-eket nem kellene nagyobb feszültségűre cserélni?A teljesítmenye adott tápfeszen 4 ohm-on 3-400 W között lehet, utánna lehatárol a túláramvédelem,8 ohm-on fele, akkor meg a tápfesz fogy el.(szerintem)
Szevasztok. Azt szeretnem kerdezni hogy megepitette valaki mar
EZT az erositot. Ha igen mi a velemenye rola? Megeri?
Szia! Én egy hasonlót terveztem, mostanában fogom próbanyákon összedobni. Ezek a JLH erősítő által inspirált utánérzések, alapvetően próbáljuk a JLH által kitalált végigvezetett áramvezérlés elvét átmenteni egy AB osztályú, tehát kevésbé melegedő és nagyobb teljesítményt adó kapcsolásba. Ez a megoldás mezei, azaz kisbétás végtranzisztorokkal is működik.
Lent megtalálod az én féle "utánérzést".
Az APT 100-as erősítő hűtőhöz illesztő L idomon 4 db. TO 3-as hely van,azt gondoltam alapul venni,egyébbként megpróbálom megtartani a szimetrikus felépítést.Az R10,11,14,15-nek egyenlőre átkötés,szinteltolóhoz kondi helye.Szerinted a +/-tápra kell e valami puffer, és/vagy hidegítés?
Mindent leírtak róla az oldalon, amit belinkeltél:
"Simple and low cost." Ez egy közel 40 éves kapcsolás lehet. Az első "nagyteljesítményű" szilícium tranzisztoros kapcsolások egyike. Tanulás képpen érdemes megépíteni.
R10,11,14,15 =100 ohm.
Ém mindenképp raknék a panelekre egy-egy kb. 1000µF-es kondit, vele párhuzamosan egy párszáz nanós kondit a tápágakra.
Szia!
Idézet: „Őszintén szólva 328W 8 Ω-hoz szerintem legalább 144Vpp kell, ha jól számoltam.” Jaj ne már! És mi van az RMS-el, és a PMPO-val?! Persze igazad van, a tápegységtől függően, szerintem 8 ohm-ra 200-250W-ot adhat le.
Szia!
2 ohm-ra szerintem is kevés a 2 pár végtranzisztor, kellene legalább még egy. De ennél a kapcsolásnál érdemes tényleg jó minőségű eredeti Motorola MJ-ket használni, mert nagyon sokat kibírnak. Egyszer kipróbáltuk, két pár végtranzisztorral, 2 ohmos műterhelésre 600W-ot adott le. De abban igazad van, hogy 2 ohm-ra kevés a 2 pár végtranzisztor.
Kösz szépen,ennyi kérdés után ideje hozzáfognom,ha elakadtam és kérdésem van, vagy ha elkészült majd jelentkezem.Üdv.bajtaig
Ez egy ősrégi kapcsolás,de egész biztosan működik.Szerintem sima AB-osztályú,tiszta A-osztályban igencsak irreális lenne a 80W.Viszonylag kis anyagköltségből kihozható,de hogy megéri-e,azt neked kell eldönteni.
A minap hozzájutottam ehhez az erősítőhöz,de semmi érdemleges infot nem találtam róla csak EZT.Az egyik képen jól látszik egy logó is.Ha valaki tud valamit azt érdekelne.
Sziasztok!
Építettem egy TDA1558 erősítőt, (2x22W) és csak annyit szeretnék kérdezni, hogy milyen stereo pitit tegyek? Tehát hány K ohm, lin vagy log, A vagy B? Köszi előre is! |
Bejelentkezés
Hirdetés |







a trafómat meg elírtam bocsi myrra 44267 es! 








